Extended Data Fig. 6: ROS1 occupancy mediates passive DNA demethylation independently of its glycosylase/lyase activity.
From: Occupancy-based mechanism is the chief mode of ROS1 function in preventing DNA hypermethylation

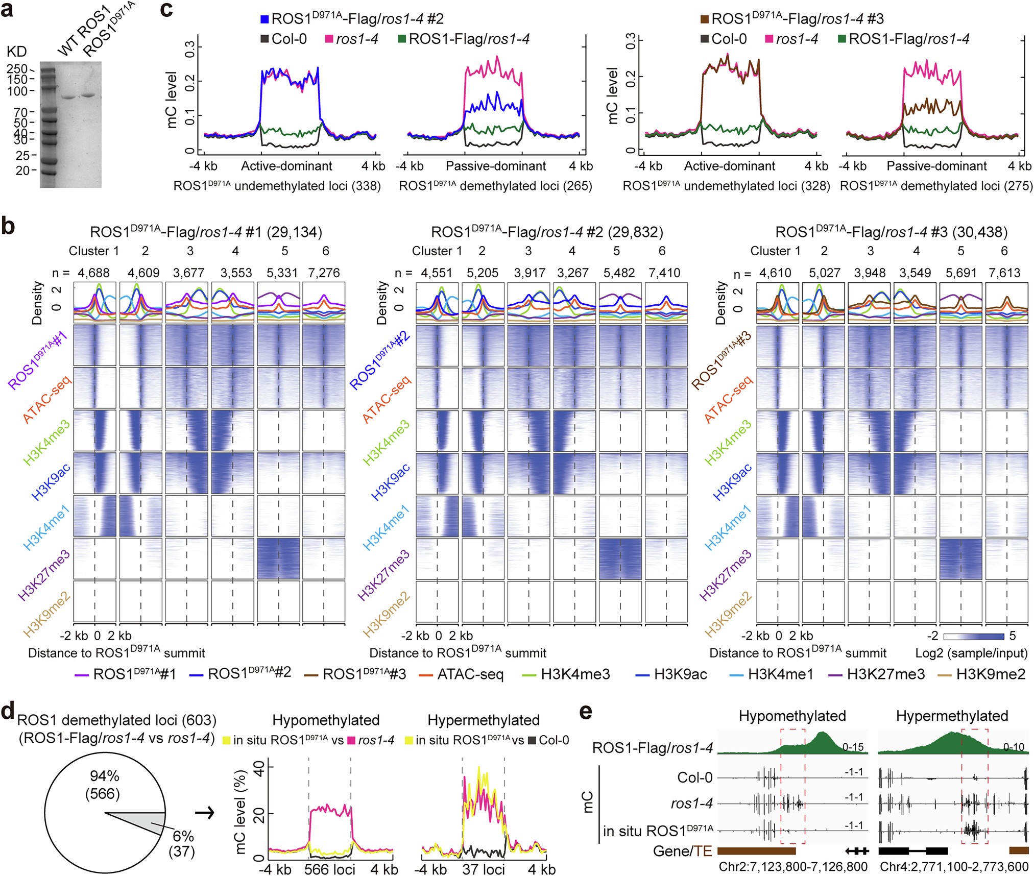
a, Purification of ROS1D971A protein in vitro. WT ROS1 (residues 510-1,393) served as the control for the in vitro enzymatic activity assay (Fig. 4a). b, Epigenomic features associated with ROS1D971A occupancy. Distinct clusters of ROS1D971A binding sites defined by chromatin accessibility and histone modification patterns in wild-type plants. All three independent ROS1D971A-Flag/ros1-4 transgenic lines exhibited results similar to the control ROS1-Flag/ros1-4 lines (Extended Data Fig. 1f). Black dashed lines indicate the summits of ROS1D971A binding sites within the indicated clusters. The number of ROS1D971A binding sites in each cluster is shown. c, DNA methylation levels for the indicated genotypes at active-dominant (ROS1D971A undemethylated) and passive-dominant (ROS1D971A demethylated) loci. Two additional ROS1D971A-Flag/ros1-4 (#2 and #3) lines are shown, along with the numbers of passive- and active-dominant loci. d, The majority of the 603 demethylated loci shown in Fig. 4d remain hypomethylated in ROS1D971A in situ substitution plants. Of the 603 ROS1-demethylated loci, 94% remained hypomethylated in ROS1D971A in situ substitution plants, whereas 6% exhibited strong hypermethylation comparable to ros1-4. The number of loci in each group is shown (right), and DNA methylation levels for loci in these two groups are presented for the indicated genotypes (left). e, Representative examples from (d).