Abstract
DNA demethylation is essential for maintaining genome-wide DNA methylation balance. Despite the substantial risk to genome stability, the prevailing paradigm posits that the Arabidopsis demethylase ROS1 prevents genome-wide DNA hypermethylation in vivo mainly through its 5-methylcytosine DNA glycosylase/lyase activity. Here we challenge this paradigm by demonstrating that ROS1, through its occupancy, drives extensive passive demethylation independent of its glycosylase/lyase activity and maintains hypomethylation primarily by preventing de novo DNA methylation. This occupancy-based mechanism eliminates the need for genome-wide base excision for active demethylation, thereby minimizing threats to genomic fidelity and stability. Beyond its role in demethylation, ROS1 also functions as a key marker and regulator of chromatin accessibility. This regulation operates in both DNA methylation-dependent and -independent contexts, with ROS1 acting as either a reserve or active protector of accessible chromatin, depending on the functional state of DNA methylation systems. Our findings redefine the diverse roles of ROS1 in DNA methylation regulation and chromatin accessibility, highlighting their intricate interplay.
This is a preview of subscription content, access via your institution
Access options
Access Nature and 54 other Nature Portfolio journals
Get Nature+, our best-value online-access subscription
$32.99 / 30 days
cancel any time
Subscribe to this journal
Receive 12 digital issues and online access to articles
$119.00 per year
only $9.92 per issue
Buy this article
- Purchase on SpringerLink
- Instant access to the full article PDF.
USD 39.95
Prices may be subject to local taxes which are calculated during checkout







Data availability
All sequence data generated in this study have been deposited in National Center for Biotechnology Information Gene Expression Omnibus under the accession number GSE282076. All accessions of published data used in this study are provided in Supplementary Table 1f. All data supporting the findings of this study are available within the paper and its supporting information. Source data are provided with this paper.
References
Zhang, H., Lang, Z. & Zhu, J. K. Dynamics and function of DNA methylation in plants. Nat. Rev. Mol. Cell Biol. 19, 489–506 (2018).
Law, J. A. & Jacobsen, S. E. Establishing, maintaining and modifying DNA methylation patterns in plants and animals. Nat. Rev. Genet. 11, 204–220 (2010).
Wu, X. & Zhang, Y. TET-mediated active DNA demethylation: mechanism, function and beyond. Nat. Rev. Genet. 18, 517–534 (2017).
Gong, Z. et al. ROS1, a repressor of transcriptional gene silencing in Arabidopsis, encodes a DNA glycosylase/lyase. Cell 111, 803–814 (2002).
Zhang, H., Gong, Z. & Zhu, J. K. Active DNA demethylation in plants: 20 years of discovery and beyond. J. Integr. Plant Biol. 64, 2217–2239 (2022).
Agius, F., Kapoor, A. & Zhu, J. K. Role of the Arabidopsis DNA glycosylase/lyase ROS1 in active DNA demethylation. Proc. Natl Acad. Sci. USA 103, 11796–11801 (2006).
Morales-Ruiz, T. et al. DEMETER and REPRESSOR OF SILENCING 1 encode 5-methylcytosine DNA glycosylases. Proc. Natl Acad. Sci. USA 103, 6853–6858 (2006).
Gehring, M. et al. DEMETER DNA glycosylase establishes MEDEA polycomb gene self-imprinting by allele-specific demethylation. Cell 124, 495–506 (2006).
Ponferrada-Marin, M. I., Roldan-Arjona, T. & Ariza, R. R. ROS1 5-methylcytosine DNA glycosylase is a slow-turnover catalyst that initiates DNA demethylation in a distributive fashion. Nucleic Acids Res. 37, 4264–4274 (2009).
Yamamuro, C. et al. Overproduction of stomatal lineage cells in Arabidopsis mutants defective in active DNA demethylation. Nat. Commun. 5, 4062 (2014).
Tang, K., Lang, Z., Zhang, H. & Zhu, J. K. The DNA demethylase ROS1 targets genomic regions with distinct chromatin modifications. Nat. Plants 2, 16169 (2016).
Khouider, S. et al. Male fertility in Arabidopsis requires active DNA demethylation of genes that control pollen tube function. Nat. Commun. 12, 410 (2021).
Lang, Z. et al. Critical roles of DNA demethylation in the activation of ripening-induced genes and inhibition of ripening-repressed genes in tomato fruit. Proc. Natl Acad. Sci. USA 114, E4511–E4519 (2017).
Liu, R. et al. A DEMETER-like DNA demethylase governs tomato fruit ripening. Proc. Natl Acad. Sci. USA 112, 10804–10809 (2015).
Xu, Q. et al. DNA demethylation affects imprinted gene expression in maize endosperm. Genome Biol. 23, 77 (2022).
Du, X. et al. Molecular basis of the plant ROS1-mediated active DNA demethylation. Nat. Plants 9, 271–279 (2023).
Zhang, Q. et al. aChIP is an efficient and sensitive ChIP-seq technique for economically important plant organs. Nat. Plants 10, 1317–1329 (2024).
Ponferrada-Marin, M. I., Martinez-Macias, M. I., Morales-Ruiz, T., Roldan-Arjona, T. & Ariza, R. R. Methylation-independent DNA binding modulates specificity of Repressor of Silencing 1 (ROS1) and facilitates demethylation in long substrates. J. Biol. Chem. 285, 23032–23039 (2010).
Ponferrada-Marin, M. I., Roldan-Arjona, T. & Ariza, R. R. Demethylation initiated by ROS1 glycosylase involves random sliding along DNA. Nucleic Acids Res. 40, 11554–11562 (2012).
Klemm, S. L., Shipony, Z. & Greenleaf, W. J. Chromatin accessibility and the regulatory epigenome. Nat. Rev. Genet. 20, 207–220 (2019).
Minnoye, L. et al. Chromatin accessibility profiling methods. Nat. Rev. Methods Primers 1, 10 (2021).
Kaufmann, K. et al. Chromatin immunoprecipitation (ChIP) of plant transcription factors followed by sequencing (ChIP-SEQ) or hybridization to whole genome arrays (ChIP-CHIP). Nat. Protoc. 5, 457–472 (2010).
Zhao, L. et al. Integrative analysis of reference epigenomes in 20 rice varieties. Nat. Commun. 11, 2658 (2020).
Brooks, S. C., Fischer, R. L., Huh, J. H. & Eichman, B. F. 5-Methylcytosine recognition by Arabidopsis thaliana DNA glycosylases DEMETER and DML3. Biochemistry 53, 2525–2532 (2014).
Zhang, Z. et al. Insights into the molecular mechanisms of CRISPR/Cas9-mediated gene targeting at multiple loci in Arabidopsis. Plant Physiol. 190, 2203–2216 (2022).
To, T. K. et al. Arabidopsis HDA6 regulates locus-directed heterochromatin silencing in cooperation with MET1. PLoS Genet. 7, e1002055 (2011).
Liu, X. et al. HDA6 directly interacts with DNA methyltransferase MET1 and maintains transposable element silencing in Arabidopsis. Plant Physiol. 158, 119–129 (2012).
Ponferrada-Marin, M. I., Parrilla-Doblas, J. T., Roldan-Arjona, T. & Ariza, R. R. A discontinuous DNA glycosylase domain in a family of enzymes that excise 5-methylcytosine. Nucleic Acids Res. 39, 1473–1484 (2011).
Iyer, L. M., Abhiman, S. & Aravind, L. Natural history of eukaryotic DNA methylation systems. Prog. Mol. Biol. Transl. Sci. 101, 25–104 (2011).
Wu, H. et al. Dual functions of Tet1 in transcriptional regulation in mouse embryonic stem cells. Nature 473, 389–393 (2011).
Xu, Y. et al. Genome-wide regulation of 5hmC, 5mC, and gene expression by Tet1 hydroxylase in mouse embryonic stem cells. Mol. Cell 42, 451–464 (2011).
Miki, D., Zhang, W., Zeng, W., Feng, Z. & Zhu, J. K. CRISPR/Cas9-mediated gene targeting in Arabidopsis using sequential transformation. Nat. Commun. 9, 1967 (2018).
Tang, K., Zhu, X., Xie, S., Lang, Z. & Zhu, J. K. Transgenerational increases in DNA methylation in Arabidopsis plants defective in active DNA demethylation. Proc. Natl Acad. Sci. USA 121, e2320468121 (2024).
Li, J. et al. Epigenetic memory marks determine epiallele stability at loci targeted by de novo DNA methylation. Nat. Plants 6, 661–674 (2020).
Zeng, W. et al. Roles of DEMETER in regulating DNA methylation in vegetative tissues and pathogen resistance. J. Integr. Plant Biol. 63, 691–706 (2021).
Wang, M. et al. Histone H3 lysine 4 methylation recruits DNA demethylases to enforce gene expression in Arabidopsis. Nat. Plants https://doi.org/10.1038/s41477-025-01924-y (2025).
Dong, J. et al. H3.1K27me1 maintains transcriptional silencing and genome stability by preventing GCN5-mediated histone acetylation. Plant Cell 33, 961–979 (2021).
Stroud, H. et al. Non-CG methylation patterns shape the epigenetic landscape in Arabidopsis. Nat. Struct. Mol. Biol. 21, 64–72 (2014).
He, L. et al. DNA methylation-free Arabidopsis reveals crucial roles of DNA methylation in regulating gene expression and development. Nat. Commun. 13, 1335 (2022).
Lei, M. et al. Regulatory link between DNA methylation and active demethylation in Arabidopsis. Proc. Natl Acad. Sci. USA 112, 3553–3557 (2015).
Harris, C. J. et al. A DNA methylation reader complex that enhances gene transcription. Science 362, 1182–1186 (2018).
Zhao, Q. Q., Lin, R. N., Li, L., Chen, S. & He, X. J. A methylated-DNA-binding complex required for plant development mediates transcriptional activation of promoter methylated genes. J. Integr. Plant Biol. 61, 120–139 (2019).
Xiao, X. et al. A group of SUVH methyl-DNA binding proteins regulate expression of the DNA demethylase ROS1 in Arabidopsis. J. Integr. Plant Biol. 61, 110–119 (2019).
Thurman, R. E. et al. The accessible chromatin landscape of the human genome. Nature 489, 75–82 (2012).
Liu, P. et al. A novel protein complex that regulates active DNA demethylation in Arabidopsis. J. Integr. Plant Biol. 63, 772–786 (2021).
Lang, Z. et al. The methyl-CpG-binding protein MBD7 facilitates active DNA demethylation to limit DNA hyper-methylation and transcriptional gene silencing. Mol. Cell 57, 971–983 (2015).
Potok, M. E. et al. Arabidopsis SWR1-associated protein methyl-CpG-binding domain 9 is required for histone H2A.Z deposition. Nat. Commun. 10, 3352 (2019).
Nie, W. F. et al. Histone acetylation recruits the SWR1 complex to regulate active DNA demethylation in Arabidopsis. Proc. Natl Acad. Sci. USA 116, 16641–16650 (2019).
Inoue, A. & Zhang, Y. Replication-dependent loss of 5-hydroxymethylcytosine in mouse preimplantation embryos. Science 334, 194 (2011).
Mulholland, C. B. et al. Recent evolution of a TET-controlled and DPPA3/STELLA-driven pathway of passive DNA demethylation in mammals. Nat. Commun. 11, 5972 (2020).
Ortega-Galisteo, A. P., Morales-Ruiz, T., Ariza, R. R. & Roldan-Arjona, T. Arabidopsis DEMETER-LIKE proteins DML2 and DML3 are required for appropriate distribution of DNA methylation marks. Plant Mol. Biol. 67, 671–681 (2008).
Jang, H., Shin, H., Eichman, B. F. & Huh, J. H. Excision of 5-hydroxymethylcytosine by DEMETER family DNA glycosylases. Biochem. Biophys. Res. Commun. 446, 1067–1072 (2014).
Zhong, Z. et al. DNA methylation-linked chromatin accessibility affects genomic architecture in Arabidopsis. Proc. Natl Acad. Sci. USA 118, e2023347118 (2021).
Onodera, Y. et al. Plant nuclear RNA polymerase IV mediates siRNA and DNA methylation-dependent heterochromatin formation. Cell 120, 613–622 (2005).
Berr, A. et al. Arabidopsis SET DOMAIN GROUP2 is required for H3K4 trimethylation and is crucial for both sporophyte and gametophyte development. Plant Cell 22, 3232–3248 (2010).
Wu, K., Zhang, L., Zhou, C., Yu, C. W. & Chaikam, V. HDA6 is required for jasmonate response, senescence and flowering in Arabidopsis. J. Exp. Bot. 59, 225–234 (2008).
Zhang, Z. et al. A multiplex CRISPR/Cas9 platform for fast and efficient editing of multiple genes in Arabidopsis. Plant Cell Rep. 35, 1519–1533 (2016).
Dun, X. et al. BnaC.Tic40, a plastid inner membrane translocon originating from Brassica oleracea, is essential for tapetal function and microspore development in Brassica napus. Plant J. 68, 532–545 (2011).
Chen, S., Zhou, Y., Chen, Y. & Gu, J. fastp: an ultra-fast all-in-one FASTQ preprocessor. Bioinformatics 34, i884–i890 (2018).
Li, H. & Durbin, R. Fast and accurate short read alignment with Burrows-Wheeler transform. Bioinformatics 25, 1754–1760 (2009).
Li, H. et al. The Sequence Alignment/Map format and SAMtools. Bioinformatics 25, 2078–2079 (2009).
DePristo, M. A. et al. A framework for variation discovery and genotyping using next-generation DNA sequencing data. Nat. Genet. 43, 491–498 (2011).
Liu, T. Use model-based analysis of ChIP-Seq (MACS) to analyze short reads generated by sequencing protein-DNA interactions in embryonic stem cells. Methods Mol. Biol. 1150, 81–95 (2014).
Marinov, G. K., Kundaje, A., Park, P. J. & Wold, B. J. Large-scale quality analysis of published ChIP-seq data. G3 4, 209–223 (2014).
Ramirez, F. et al. deepTools2: a next generation web server for deep-sequencing data analysis. Nucleic Acids Res. 44, W160–W165 (2016).
Zhou, Q., Lim, J. Q., Sung, W. K. & Li, G. An integrated package for bisulfite DNA methylation data analysis with Indel-sensitive mapping. BMC Bioinformatics 20, 47 (2019).
Lamesch, P. et al. The Arabidopsis Information Resource (TAIR): improved gene annotation and new tools. Nucleic Acids Res. 40, D1202–D1210 (2012).
Akalin, A. et al. methylKit: a comprehensive R package for the analysis of genome-wide DNA methylation profiles. Genome Biol. 13, R87 (2012).
Zhao, L. et al. DNA methylation underpins the epigenomic landscape regulating genome transcription in Arabidopsis. Genome Biol. 23, 197 (2022).
Misra, C. S., Sousa, A. G. G., Barros, P. M., Kermanov, A. & Becker, J. D. Cell-type-specific alternative splicing in the Arabidopsis germline. Plant Physiol. 192, 85–101 (2023).
Van Durme, M. et al. Fertility loss in senescing Arabidopsis ovules is controlled by the maternal sporophyte via a NAC transcription factor triad. Proc. Natl Acad. Sci. USA 120, e2219868120 (2023).
Deng, L. et al. 3D organization of regulatory elements for transcriptional regulation in Arabidopsis. Genome Biol. 24, 181 (2023).
Kim, D., Paggi, J. M., Park, C., Bennett, C. & Salzberg, S. L. Graph-based genome alignment and genotyping with HISAT2 and HISAT-genotype. Nat. Biotechnol. 37, 907–915 (2019).
Lu, Z., Hofmeister, B. T., Vollmers, C., DuBois, R. M. & Schmitz, R. J. Combining ATAC-seq with nuclei sorting for discovery of cis-regulatory regions in plant genomes. Nucleic Acids Res. 45, e41 (2017).
Acknowledgements
This work was supported by the National Key Research and Development Program of China (2023YFF1000700 to L.Z.), the National Natural Science Foundation of China (32400476 to L.D., 32370636 and 32222063 to L.Z., 31930032 to J.S., and 32188102 to J.-K.Z.), the National Key Research and Development Program of China (2021YFA1300404 to J.-K.Z.), the Fundamental Research Funds for the Central Universities (2662025YLQD004 to L.D.), and Shenzhen Science and Technology Program (KQTD20240729102038044 to J.-K.Z.). We thank the bioinformatics computing platform at National Key Laboratory of Crop Genetic Improvement in Huazhong Agricultural University.
Author information
Authors and Affiliations
Contributions
Conception and design, L.Z. and J.-K.Z.; material and data generation, G.Z., L.Z. and Z.J., with the assistance of M.Z., Z.S., Q. Zhang, Y.L., X.D. and Y.M.; bioinformatics analysis, W.Z. and L.D., with the assistance of Q. Zhou, J.S., J.W. and G.L.; data interpretation and paper writing, L.Z., L.D., G.Z., W.Z. and J.-K.Z.
Corresponding authors
Ethics declarations
Competing interests
The authors declare no competing interests.
Peer review
Peer review information
Nature Plants thanks the anonymous reviewers for their contribution to the peer review of this work.
Additional information
Publisher’s note Springer Nature remains neutral with regard to jurisdictional claims in published maps and institutional affiliations.
Extended data
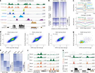
Extended Data Fig. 1 Identification of the genome-wide binding sites of ROS1 and its occupancy pattern.
a, Comparison of signal-to-noise ratio based on FRiP for ROS1 ChIP-seq datasets generated by the indicated methods. The proROS1::ROS1-Flag/ros1-4 transgenic plants were used. rChIP, regular ChIP-seq; eChIP, enhanced ChIP-seq; aChIP, advanced ChIP-seq. FRiP, fraction of reads in peaks. The dashed line represents the 30% FRiP threshold. b, Distribution of normalized ROS1 peak intensities generated by the indicated methods. Flag Col-0 ChIP-seq served as the control. The ChIP-seq signals are shown as counts per million (CPM) of mapped reads. Flanking regions include 2 kb upstream and downstream of the peak regions. c, Genome browser screenshots showing ROS1-Flag aChIP, eChIP and rChIP data. Flag Col-0 ChIP-seq served as the control. d, Pearson correlation between two replicates of ROS1 aChIP. Each point represents the log2 of mapped reads within the combined peaks of the two replicates. The R value calculated by Pearson correlation coefficient at the combined peaks is shown. e, Venn diagram illustrating the overlap of peaks between the two replicates of ROS1 aChIP. f, Distinct clusters of ROS1 binding sites defined by chromatin accessibility and histone modification patterns in wild-type plants. Black dashed lines indicate the summits of ROS1 binding sites within the indicated clusters. The number of ROS1 binding sites in each cluster is shown. g, Distribution of ROS1 occupancy, ATAC-seq signals, and the indicated histone modifications at ROS1-bound intragenic regions. TSS, transcription start sites; TTS, transcription terminal sites. h, ATAC-seq signals at regions surrounding the summits of ROS1 binding sites with different peak intensity levels (n = 4,409 peaks per rank). i, Three categories defined by the association between ROS1 occupancy and accessible chromatin. j, Genome-wide distribution of ROS1 occupancy and ATAC-seq signals in the categories defined in (i). k, Representative examples from (i). NarrowPeak files generated by MACS2 were used to display the called peaks. The red bars indicate statistically significant peaks (q value < 0.01). Note that although a ROS1 or ATAC-seq peak may exist, it will only be marked by a red bar if identified as a significant peak by the MACS2 program.
Extended Data Fig. 2 Epigenomic features associated with the occupancy of truncated ROS1 variants, DME, DML2, DML3, and B. napus ROS1 homologs.
Distinct clusters of binding sites for these proteins defined by chromatin accessibility and histone modification patterns in wild-type plants. Black dashed lines indicate the summits of their binding sites within the indicated clusters. The number of binding sites for each protein in each cluster is shown.
Extended Data Fig. 3 Epigenomic feature comparison and functional redundancy analysis among Arabidopsis ROS1 family, truncated ROS1, and B. napus ROS1 homologs.
a, Association of full-length and truncated ROS1 occupancy at regions surrounding the summits of H3K9ac and H3K9me2 histone modifications. b, Venn diagram illustrating the overlap of binding sites of the indicated truncated ROS1 variants. c, Venn diagram illustrating the overlap between the truncated ROS1 binding sites and the representative histone modifications in wild-type plants. d, Association of ROS1 family protein occupancy at regions surrounding the summits of accessible chromatin and the indicated histone modifications. e, Association of ATAC-seq signals and ROS1 family protein occupancy at regions surrounding the ROS1-bound intergenic regions. f, Venn diagram illustrating the overlap between hyper-DMRs identified in ros1-4 and rdd-2 (ros1-4 dml2-2 dml3-2) triple mutant compared with wild-type (Col-0) plants. g, Relationships among less accessible regions (LARs) in ros1-4 relative to Col-0, LARs in rdd-2 relative to Col-0, and hyper-DMRs specific to rdd-2. Venn diagram (left) illustrating the overlap between LARs identified in ros1-4 and rdd-2 relative to Col-0. Of the 85 rdd-2-specific LARs, 21 co-localized with rdd-2-specific hyper-DMRs (right). h, Representative examples for (g) and (j). i, Venn diagram illustrating the overlap between hyper-DMRs identified in ros1-4 and drdd (dmeDD7pro ros1-4 dml2-2 dml3-2) quadruple mutant compared with Col-0. j, Relationships among LARs in ros1-4 relative to Col-0, LARs in drdd relative to Col-0, and hyper-DMRs specific to drdd. Venn diagram (left) illustrating the overlap between LARs identified in ros1-4 and drdd relative to Col-0. Of the 350 drdd-specific LARs, 156 co-localized with drdd-specific hyper-DMRs (right). k, l, Association between B. napus ROS1 occupancy and accessible chromatin.
Extended Data Fig. 4 Amino acid sequence alignment of Arabidopsis ROS1 family proteins and B. napus ROS1 homologs.
a, Amino acid sequence alignment of Arabidopsis ROS1 family proteins. ROS1 domains are indicated in the top row. b, Amino acid sequence alignment of Arabidopsis ROS1 and Brassica napus ROS1 homologs. ROS1 domains are indicated in the top row. The gene IDs are as follows: AT2G36490, BnaC04G0102100WE, and BnaA05G0075000WE.
Extended Data Fig. 5 The occupancy-based mechanism for ROS1-mediated maintenance of DNA hypomethylation.
a, Representative examples illustrating the relationship between ROS1 occupancy and DNA methylation. DNA methylation is generally excluded from ROS1-bound loci, whereas ROS1-unbound loci are frequently methylated in wild-type plants. b, Schematic diagram illustrating the proposed antagonistic mechanism between ROS1 and RdDM at distinct loci. In contrast to RdDM type I loci, which are targeted by RdDM rather than ROS1, two distinct hypotheses were proposed for the antagonistic mechanism between ROS1 and RdDM at RdDM type II loci: (1) ROS1 and RdDM may be simultaneously recruited to the same loci in wild-type plants, where RdDM establishes DNA methylation while ROS1 initiates active DNA demethylation; (2) ROS1 exclusively occupies these loci to prevents RdDM recruitment and the establishment of DNA methylation, allowing RdDM to act only after ROS1 removal. c, Identification of candidate loci for hypothesis (1). Venn diagram illustrating the overlap among hypo-DMRs in nrpd1-3 ros1-4 versus ros1-4, ROS1 Type II loci (hyper-DMRs in ros1-4 versus Col-0, overlapping ROS1-Flag peaks in ROS1-Flag/ros1-4), and NRPD1-Flag peaks present in both NRPD1-Flag/nrpd1-3 and NRPD1-Flag/nrpd1-3 ros1-4. A total of 77 candidate loci were identified for hypothesis 1. d, Association of NRPD1 occupancy and ROS1 occupancy at regions surrounding the summits of ROS1 peak overlapping the 77 candidate loci. e, Representative examples from (c). Red and purple bars indicate hyper-DMRs in ros1-4 versus Col-0 and hypo-DMRs in nrpd1-3 ros1-4 versus ros1-4, respectively. Purple dashed boxes indicate the overlapping regions between ros1-4 versus Col-0 hyper-DMRs and nrpd1-3 ros1-4 versus ros1-4 hypo-DMRs, which show features resembling those of RdDM Type II loci shown in Fig. 3f. Red dashed boxes indicate the residual regions of nrpd1-3 ros1-4 versus ros1-4 hypo-DMRs after exclusion of ros1-4 versus Col-0 hyper-DMRs, suggesting that these regions are independent of ROS1. f, g, ROS1 maintains hypomethylation at most target loci independently of its glycosylase/lyase activity despite transgenerational methylation in ros1. Left, Venn diagram showing the overlap of ROS1-bound hyper-DMRs in ros1 at the first (G1) and tenth (G10) generations relative to Col-0; middle, approximately 94% (G1) and 90% (G10) of ROS1-bound hyper-DMRs remained hypomethylated in ROS1D971A in situ substitution plants, whereas the remaining 6% and 10% exhibited strong hypermethylation comparable to ros1; right, DNA methylation levels of these two groups are presented for the indicated genotypes. h, Representative examples from (f, g).
Extended Data Fig. 6 ROS1 occupancy mediates passive DNA demethylation independently of its glycosylase/lyase activity.
a, Purification of ROS1D971A protein in vitro. WT ROS1 (residues 510-1,393) served as the control for the in vitro enzymatic activity assay (Fig. 4a). b, Epigenomic features associated with ROS1D971A occupancy. Distinct clusters of ROS1D971A binding sites defined by chromatin accessibility and histone modification patterns in wild-type plants. All three independent ROS1D971A-Flag/ros1-4 transgenic lines exhibited results similar to the control ROS1-Flag/ros1-4 lines (Extended Data Fig. 1f). Black dashed lines indicate the summits of ROS1D971A binding sites within the indicated clusters. The number of ROS1D971A binding sites in each cluster is shown. c, DNA methylation levels for the indicated genotypes at active-dominant (ROS1D971A undemethylated) and passive-dominant (ROS1D971A demethylated) loci. Two additional ROS1D971A-Flag/ros1-4 (#2 and #3) lines are shown, along with the numbers of passive- and active-dominant loci. d, The majority of the 603 demethylated loci shown in Fig. 4d remain hypomethylated in ROS1D971A in situ substitution plants. Of the 603 ROS1-demethylated loci, 94% remained hypomethylated in ROS1D971A in situ substitution plants, whereas 6% exhibited strong hypermethylation comparable to ros1-4. The number of loci in each group is shown (right), and DNA methylation levels for loci in these two groups are presented for the indicated genotypes (left). e, Representative examples from (d).
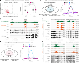
Extended Data Fig. 7 Identification of mutants used in this study and the redundant role of ROS1, GCN5, and SDG2 in regulating chromatin accessibility.
a, Schematic diagrams illustrating the T-DNA insertion sites or mutation positions. The PCR primers used for genotyping are indicated. b, Genotyping of the indicated mutants. c, Growth phenotypes of the indicated mutants and wild type. Five-week-old plants are shown. Bar, 5 cm. d, Association of ATAC-seq and H3K9ac signals at regions surrounding the 52 accessible chromatin regions co-regulated by ROS1 and the histone acetyltransferase GCN5 (as shown in Fig. 5c) in both H3K9ac-associated and H3K9ac-unassociated contexts. H3K9ac-associated regions are defined as those with decreased H3K9ac levels in the gcn5 and gcn5 ros1-4 mutants compared with Col-0 and ros1-4, while H3K9ac-unassociated regions lack H3K9ac signals in a 2 kb window surrounding the 52 additional LARs across all four genotypes. e, Representative examples of accessible chromatin regions co-regulated by ROS1 and GCN5. f, Identification of accessible chromatin regions co-regulated by ROS1 and the H3K4 methyltransferase SDG2. Venn diagram illustrating the overlap of LARs in sdg2 ros1-4 compared with Col-0, ros1-4, and sdg2. A total of 32 LARs were identified in the overlap (left). Distribution of ATAC-seq signals at regions surrounding these 32 LARs for the indicated genotypes are presented (right). g, Representative examples of accessible chromatin regions co-regulated by ROS1 and SDG2.
Extended Data Fig. 8 DNA methylation levels at the MEMS locus of the ROS1 promoter and expression levels of ROS1 in the indicated mutants and wild type.
The red dashed box highlights the DNA methylation levels at the MEMS locus of the ROS1 promoter for the indicated genotypes. ddcc, drm1 drm2 cmt2 cmt3; mddcc, met1 drm1 drm2 cmt2 cmt3.
Extended Data Fig. 9 Relationship between chromatin accessibility and DNA methylation across the indicated tissues and genotypes.
a, Representative examples from Fig. 7a. b, Chromatin accessibility dynamics across tissues primarily occur in contexts that are independent of DNA methylation. Distribution of ATAC-seq signals and DNA methylation levels at LARs and HARs between the indicated wild-type tissues in DNA methylation-independent contexts are shown. These contexts are defined as those exhibiting minimal or absent DNA methylation (mC% < 2%) in both tissues. The numbers of HARs and LARs in DNA methylation-independent contexts are shown. c, Identification of loci that lose DNA methylation but did not become accessible in met1-9 compared with Col-0. The brown region of the Venn diagram indicates hypo-DMRs in met1-9 compared with Col-0, characterized by minimal or absent DNA methylation (mC% < 2%) in met1-9 and a lack of detectable ATAC-seq signal in both genotypes (upper). A total of 22,596 loci were identified. Distribution of DNA methylation levels and ATAC-seq signals at regions surrounding these loci for the indicated genotypes are presented. d, Identification of loci that lose DNA methylation become accessible in met1-9 compared with Col-0. Venn diagram illustrates the overlap of HARs and hypo-DMRs in met1-9 (mC% < 2%) compared with Col-0. A total of 960 loci were identified in the overlap. Distribution of DNA methylation levels and ATAC-seq signals at regions surrounding these loci for the indicated genotypes are presented. e, Representative examples revealing that not all loci that lose DNA methylation become accessible in met1-9.
Supplementary information
Supplementary Information (download PDF )
Supplementary Figs. 1 and 2, and Table 2.
Supplementary Table 1 (download XLSX )
Summary of transcriptome and epigenome data and primers in this study.
Source data
Source Data Fig. 1 (download JPG )
Unprocessed western blots.
Source Data Fig. 2 (download JPG )
Unprocessed western blots.
Source Data Fig. 3 (download JPG )
Unprocessed western blots.
Source Data Fig. 4 (download JPG )
Unprocessed gels.
Source Data Fig. 5 (download JPG )
Unprocessed gels.
Rights and permissions
Springer Nature or its licensor (e.g. a society or other partner) holds exclusive rights to this article under a publishing agreement with the author(s) or other rightsholder(s); author self-archiving of the accepted manuscript version of this article is solely governed by the terms of such publishing agreement and applicable law.
About this article
Cite this article
Deng, L., Zhu, G., Zhong, W. et al. Occupancy-based mechanism is the chief mode of ROS1 function in preventing DNA hypermethylation. Nat. Plants (2026). https://doi.org/10.1038/s41477-026-02258-z
Received:
Accepted:
Published:
Version of record:
DOI: https://doi.org/10.1038/s41477-026-02258-z