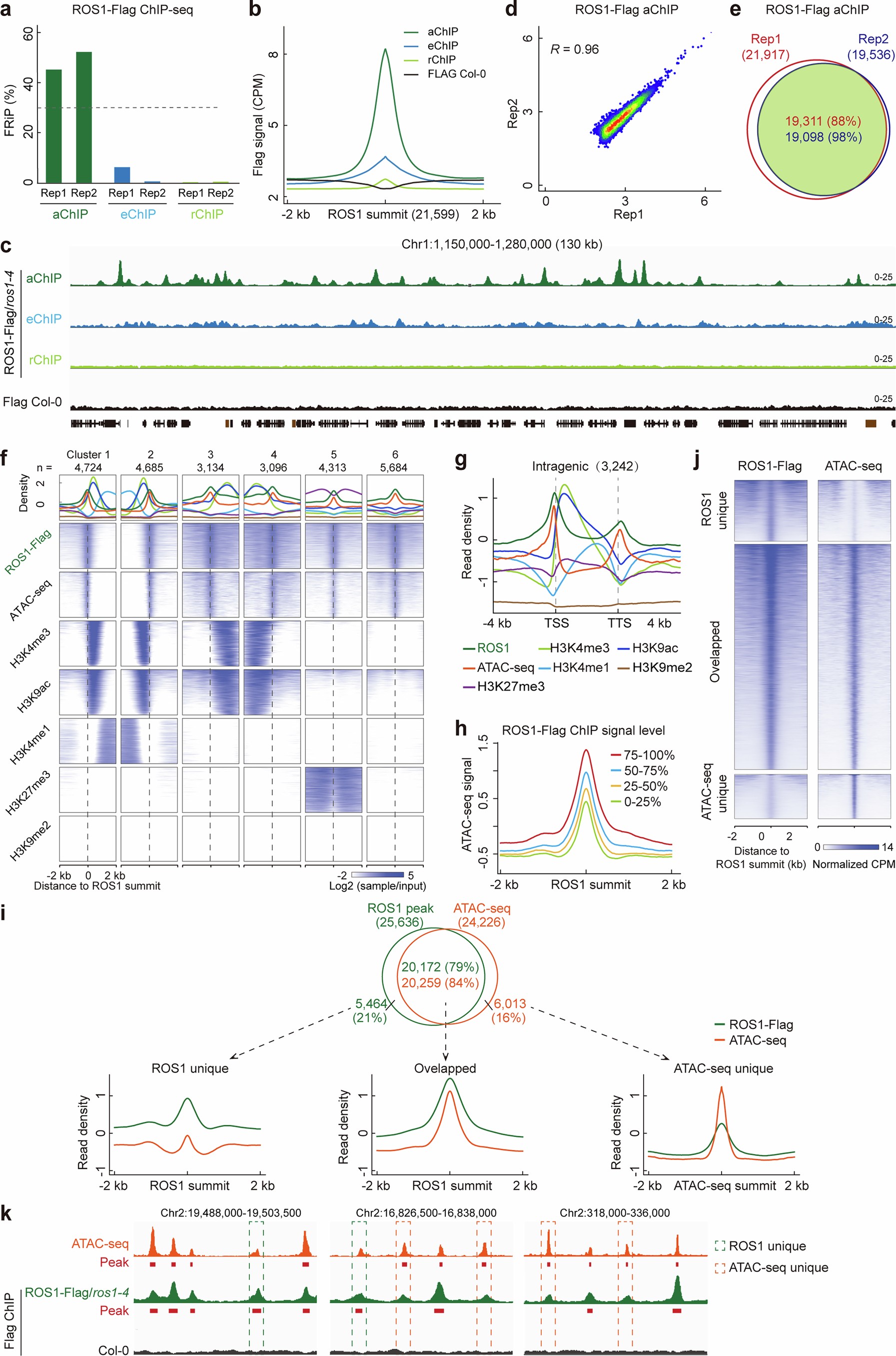
Extended Data Fig. 1: Identification of the genome-wide binding sites of ROS1 and its occupancy pattern.
From: Occupancy-based mechanism is the chief mode of ROS1 function in preventing DNA hypermethylation

a, Comparison of signal-to-noise ratio based on FRiP for ROS1 ChIP-seq datasets generated by the indicated methods. The proROS1::ROS1-Flag/ros1-4 transgenic plants were used. rChIP, regular ChIP-seq; eChIP, enhanced ChIP-seq; aChIP, advanced ChIP-seq. FRiP, fraction of reads in peaks. The dashed line represents the 30% FRiP threshold. b, Distribution of normalized ROS1 peak intensities generated by the indicated methods. Flag Col-0 ChIP-seq served as the control. The ChIP-seq signals are shown as counts per million (CPM) of mapped reads. Flanking regions include 2 kb upstream and downstream of the peak regions. c, Genome browser screenshots showing ROS1-Flag aChIP, eChIP and rChIP data. Flag Col-0 ChIP-seq served as the control. d, Pearson correlation between two replicates of ROS1 aChIP. Each point represents the log2 of mapped reads within the combined peaks of the two replicates. The R value calculated by Pearson correlation coefficient at the combined peaks is shown. e, Venn diagram illustrating the overlap of peaks between the two replicates of ROS1 aChIP. f, Distinct clusters of ROS1 binding sites defined by chromatin accessibility and histone modification patterns in wild-type plants. Black dashed lines indicate the summits of ROS1 binding sites within the indicated clusters. The number of ROS1 binding sites in each cluster is shown. g, Distribution of ROS1 occupancy, ATAC-seq signals, and the indicated histone modifications at ROS1-bound intragenic regions. TSS, transcription start sites; TTS, transcription terminal sites. h, ATAC-seq signals at regions surrounding the summits of ROS1 binding sites with different peak intensity levels (n = 4,409 peaks per rank). i, Three categories defined by the association between ROS1 occupancy and accessible chromatin. j, Genome-wide distribution of ROS1 occupancy and ATAC-seq signals in the categories defined in (i). k, Representative examples from (i). NarrowPeak files generated by MACS2 were used to display the called peaks. The red bars indicate statistically significant peaks (q value < 0.01). Note that although a ROS1 or ATAC-seq peak may exist, it will only be marked by a red bar if identified as a significant peak by the MACS2 program.