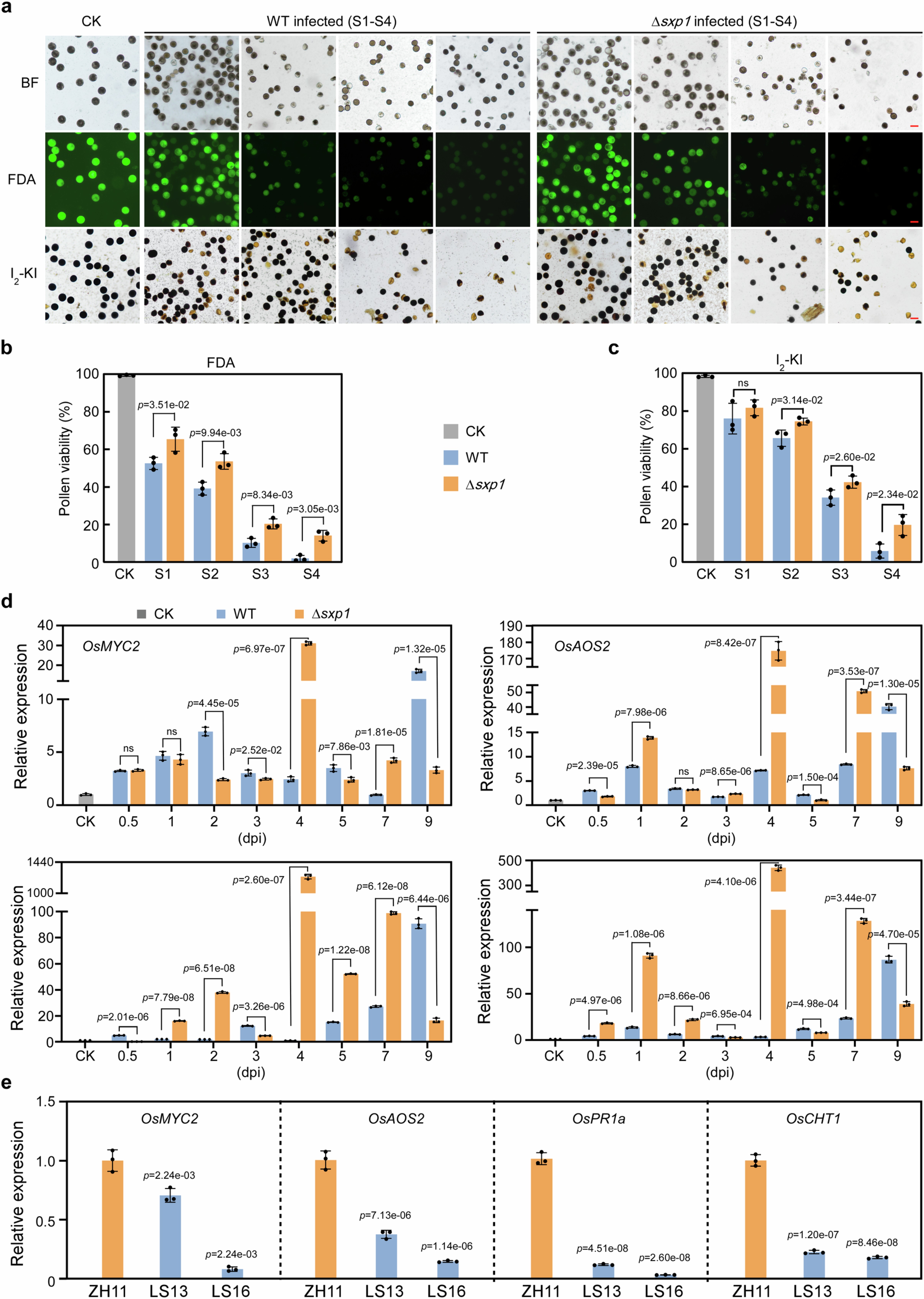
Extended Data Fig. 5: Sxp1 impairs pollen viability and suppresses the expression of pathogenesis-related (PR) genes in rice.
From: Rice false smut fungus hijacks rice lipid signalling to manipulate floret development and immunity

a, Representative micrographs showing the pollen grains stained with FDA and I2-KI. Scale bars: 50 µm. b,c, Quantification of pollen viability. Statistical significance was determined by one-way ANOVA followed by Dunnett’s multiple comparisons test. Exact P values are shown in the figure, ns means no significance. Error bars, ± SD (n = 3 independent biological replicates, over 50 pollen grains were analyzed per replicate). d, Quantitative RT-PCR analysis of PR gene expression in rice inoculated with wild-type strain (WT) or Δsxp1 at the indicated time points. dpi: days post-inoculation. Statistical significance was determined by one-way ANOVA, followed by Dunnett’s multiple comparisons test. Exact P values are shown in the figure, ns means no significance. Error bars, ± SD (n = 3 independent infected panicles per time point). e, Quantitative RT-PCR analysis of PR gene expression in rice cultivar ZH11 and transgenic lines OE-SXP1 (LS13 and LS16) at rice booting stage. Statistical significance was determined by one-way ANOVA, followed by Dunnett’s multiple comparisons test. Exact P values are shown in the figure. Error bars, ± SD (n = 3 independent leaves as biological replicate).