Abstract
Rice false smut, caused by Ustilaginoidea virens, increases the proportion of unfilled grains and reduces pollen viability in infected rice panicles. Although the fungus adopts a flower-specific infection strategy that interferes with fertilization, the underlying molecular mechanisms remain unclear. Here we show that U. virens manipulates rice floret development and immune responses during early infection by targeting host lipid signalling. We identified secreted in xylem protein 1 (Sxp1) as a secreted apoplastic effector induced under nutrient-rich conditions and during early infection. Ectopic expression of Sxp1 in rice causes near-complete spikelet sterility and markedly reduced pollen viability. Sxp1 is a key virulence factor and interacts with the lipid transfer protein LTPL113, which binds phosphatidic acid and phosphatidylserine, and is essential for pollen development and lipid-potentiated immune outputs. Sxp1 disrupts the association between LTPL113 and lipids, thereby compromising lipid-mediated immunity and floret development. Together, our findings reveal a mechanism by which U. virens hijacks lipid signalling to manipulate floret development and suppress immunity.
This is a preview of subscription content, access via your institution
Access options
Access Nature and 54 other Nature Portfolio journals
Get Nature+, our best-value online-access subscription
$32.99 / 30 days
cancel any time
Subscribe to this journal
Receive 12 digital issues and online access to articles
$119.00 per year
only $9.92 per issue
Buy this article
- Purchase on SpringerLink
- Instant access to the full article PDF.
USD 39.95
Prices may be subject to local taxes which are calculated during checkout








Similar content being viewed by others
Data availability
The MS proteomics data generated in this study have been deposited in the ProteomeXchange Consortium via the MassIVE repository with the dataset identifier PXD074116 (MassIVE accession MSV000100739). All other data supporting the findings of this study are available within the article and its Supplementary Information or are available from the corresponding author upon reasonable request. Source data are provided with this paper.
References
Sun, W. et al. Ustilaginoidea virens: insights into an emerging rice pathogen. Annu. Rev. Phytopathol. 58, 363–385 (2020).
Bag, M. K. et al. Consequences of Ustilaginoidea virens infection, causal agent of false smut disease of rice, on production and grain quality of rice. J. Cereal Sci. 100, 103220 (2021).
Dhua, U. Precise disease severity assessment for false smut disease of rice. J. Phytopathol. 163, 931–940 (2015).
Song, J. H. et al. Rice false smut fungus hijacks the rice nutrients supply by blocking and mimicking the fertilization of rice ovary. Environ. Microbiol. 18, 3840–3849 (2016).
Tang, Y. X. et al. Elucidation of the infection process of Ustilaginoidea virens (teleomorph: Villosiclava virens) in rice spikelets. Plant Pathol. 62, 1–8 (2012).
Jones, J. D. & Dangl, J. L. The plant immune system. Nature 444, 323–329 (2006).
Ngou, B. P. M., Ding, P. & Jones, J. D. G. Thirty years of resistance: zig-zag through the plant immune system. Plant Cell 34, 1447–1478 (2022).
Chanclud, E. & Morel, J.-B. Plant hormones: a fungal point of view. Mol. Plant Pathol. 17, 1289–1297 (2016).
Toruño, T. Y., Stergiopoulos, I. & Coaker, G. Plant-pathogen effectors: cellular probes interfering with plant defenses in spatial and temporal manners. Annu. Rev. Phytopathol. 54, 419–441 (2016).
Zhang, S., Li, C., Si, J., Han, Z. & Chen, D. Action mechanisms of effectors in plant-pathogen interaction. Int. J. Mol. Sci. 23, 6758 (2022).
Yang, J. et al. SnRK1A-mediated phosphorylation of a cytosolic ATPase positively regulates rice innate immunity and is inhibited by Ustilaginoidea virens effector SCRE1. New Phytol. 236, 1422–1440 (2022).
Li, G. B. et al. The flower-infecting fungus Ustilaginoidea virens subverts plant immunity by secreting a chitin-binding protein. Front. Plant Sci. 12, 733245 (2021).
Li, G. B. et al. Rice false smut virulence protein subverts host chitin perception and signaling at lemma and palea for floral infection. Plant Cell 36, 2000–2020 (2024).
Duan, Y. et al. A secreted fungal laccase targets the receptor kinase OsSRF3 to inhibit OsBAK1-OsSRF3-mediated immunity in rice. Nat. Commun. 15, 7891 (2024).
Hernández, M. L., Lima-Cabello, E., Alché, J. d. D., Martínez-Rivas, J. M. & Castro, A. J. Lipid composition and associated gene expression patterns during pollen germination and pollen tube growth in olive (Olea europaea L.). Plant Cell Physiol. 61, 1348–1364 (2020).
Ariizumi, T. & Toriyama, K. Genetic regulation of sporopollenin synthesis and pollen exine development. Annu. Rev. Plant Biol. 62, 437–460 (2011).
Zhang, Y. et al. Phospholipase Dα1 and phosphatidic acid regulate NADPH oxidase activity and production of reactive oxygen species in ABA-mediated stomatal closure in Arabidopsis. Plant Cell 21, 2357–2377 (2009).
Buhot, N. et al. Modulation of the biological activity of a tobacco LTP1 by lipid complexation. Mol. Biol. Cell 15, 5047–5052 (2004).
Missaoui, K. et al. Plant non-specific lipid transfer proteins: an overview. Plant Physiol. Biochem. 171, 115–127 (2022).
Chen, L. et al. OsLTP47 may function in a lipid transfer relay essential for pollen wall development in rice. J. Genet. Genomics 49, 481–491 (2022).
Tao, Y. et al. Secretory lipid transfer protein OsLTPL94 acts as a target of EAT1 and is required for rice pollen wall development. Plant J. 108, 358–377 (2021).
Situ, J. et al. Oomycete pathogen pectin acetylesterase targets host lipid transfer protein to reduce salicylic acid signaling. Plant Physiol. 194, 1779–1793 (2024).
Bag, M., Mukherjee, A., Sahoo, R. & Jena, M. Impact of false smut [Ustilaginoidea virens (Cooke.) Tak.] disease on rice seed health. Indian Phytopathol. 69, 260–265 (2016).
Wang, Y., Pruitt, R. N., Nürnberger, T. & Wang, Y. Evasion of plant immunity by microbial pathogens. Nat. Rev. Microbiol. 20, 449–464 (2022).
Sonah, H., Deshmukh, R. K. & Bélanger, R. R. Computational prediction of effector proteins in fungi: opportunities and challenges. Front. Plant Sci. 7, 126 (2016).
Tang, J. et al. Comprehensive transcriptome profiling reveals abundant long non-coding RNAs associated with development of the rice false smut fungus, Ustilaginoidea virens. Environ. Microbiol. 23, 4998–5013 (2021).
Salminen, T. A., Blomqvist, K. & Edqvist, J. Lipid transfer proteins: classification, nomenclature, structure, and function. Planta 244, 971–997 (2016).
Carvalho, A. d. O. & Gomes, V. M. Role of plant lipid transfer proteins in plant cell physiology—a concise review. Peptides 28, 1144–1153 (2007).
Amokrane, L. et al. Phospholipid signaling in crop plants: a field to explore. Plants 13, 1532 (2024).
Xing, J., Zhang, L., Duan, Z. & Lin, J. Coordination of phospholipid-based signaling and membrane trafficking in plant immunity. Trends Plant Sci. 26, 407–420 (2021).
Kawahara, Y. et al. Improvement of the Oryza sativa Nipponbare reference genome using next generation sequence and optical map data. Rice 6, 4 (2013).
Hamilton, J., Li, C. & Buell, C. R. The rice genome annotation project: an updated database for mining the rice genome. Nucleic Acids Res. 53, D1614–D1622 (2024).
Ischebeck, T. Lipids in pollen—they are different. Biochim. Biophys. Acta 1861, 1315–1328 (2016).
Murphy, D. The extracellular pollen coat in members of the Brassicaceae: composition, biosynthesis, and functions in pollination. Protoplasma 228, 31–39 (2006).
Zhang, Y. et al. Specific adaptation of Ustilaginoidea virens in occupying host florets revealed by comparative and functional genomics. Nat. Commun. 5, 3849 (2014).
Qiu, S. et al. Ustilaginoidea virens nuclear effector SCRE4 suppresses rice immunity via inhibiting expression of a positive immune regulator OsARF17. Int. J. Mol. Sci. 23, 10527 (2022).
Wei, S. et al. The conserved effector UvHrip1 interacts with OsHGW and infection of Ustilaginoidea virens regulates defense- and heading date-related signaling pathway. Int. J. Mol. Sci. 21, 3376 (2020).
Jangir, P. et al. Secreted in xylem genes: drivers of host adaptation in Fusarium oxysporum. Front. Plant Sci. 12, 628611 (2021).
Richards, T. A., Leonard, G. & Wideman, J. G. What defines the ‘kingdom’ fungi? Microbiol. Spectr. https://doi.org/10.1128/microbiolspec.funk-0044-2017 (2017).
Figueroa-Macías, J. P. et al. Plant growth-defense trade-offs: molecular processes leading to physiological changes. Int. J. Mol. Sci. 22, 693 (2021).
Kalachova, T. et al. Diacylglycerol kinase 5 participates in flagellin-induced signaling in Arabidopsis. Plant Physiol. 190, 1978–1996 (2022).
Kong, L. et al. Dual phosphorylation of DGK5-mediated PA burst regulates ROS in plant immunity. Cell 187, 609–623.e621 (2024).
Qi, F. et al. DGK5β-derived phosphatidic acid regulates ROS production in plant immunity by stabilizing NADPH oxidase. Cell Host Microbe 32, 425–440.e427 (2024).
Fan, J. et al. Infection of Ustilaginoidea virens intercepts rice seed formation but activates grain-filling-related genes. J. Integr. Plant Biol. 57, 577–590 (2015).
Liu, F. et al. BAK1 protects the receptor-like kinase BIR2 from SNIPER2a/b-mediated degradation to promote pattern-triggered immunity in Nicotiana benthamiana. Plant Cell 35, 3566–3584 (2023).
Zhang, T. et al. MoLrp1-mediated signaling induces nuclear accumulation of MoMsn2 to facilitate fatty acid oxidation for infectious growth of the rice blast fungus. Plant Commun. 4, 100561 (2023).
Zhang, H. et al. A two-component histidine kinase, MoSLN1, is required for cell wall integrity and pathogenicity of the rice blast fungus, Magnaporthe oryzae. Curr. Genet. 56, 517–528 (2010).
Arazoe, T. et al. Tailor-made CRISPR/Cas system for highly efficient targeted gene replacement in the rice blast fungus. Biotechnol. Bioeng. 112, 2543–2549 (2015).
Xu, Y. et al. Transcription factor UvMsn2 is important for vegetative growth, conidiogenesis, stress response, mitochondrial morphology and pathogenicity in the rice false smut fungus Ustilaginoidea virens. Phytopathol. Res. 3, 16 (2021).
Guo, W. et al. The adenylate cyclase UvAc1 and phosphodiesterase UvPdeH control the intracellular cAMP level, development, and pathogenicity of the rice false smut fungus Ustilaginoidea virens. Fungal Genet. Biol. 129, 65–73 (2019).
Bruno, K. S., Tenjo, F., Li, L., Hamer, J. E. & Xu, J.-R. Cellular localization and role of kinase activity of PMK1 in Magnaporthe grisea. Eukaryot. Cell 3, 1525–1532 (2004).
Bae, S., Park, J. & Kim, J.-S. Cas-OFFinder: a fast and versatile algorithm that searches for potential off-target sites of Cas9 RNA-guided endonucleases. Bioinformatics 30, 1473–1475 (2014).
Livak, K. J. & Schmittgen, T. D. Analysis of relative gene expression data using real-time quantitative PCR and the 2−ΔΔCT method. Methods 25, 402–408 (2001).
Wang, Y., Kim, S. G., Wu, J., Kim, S. T. & Kang, K. Y. Differential proteome and secretome analysis during rice-pathogen interaction. Methods Mol. Biol. 1072, 563–572 (2014).
Wiśniewski, J. R., Zougman, A., Nagaraj, N. & Mann, M. Universal sample preparation method for proteome analysis. Nat. Meth. 6, 359–362 (2009).
Rappsilber, J., Mann, M. & Ishihama, Y. Protocol for micro-purification, enrichment, pre-fractionation and storage of peptides for proteomics using StageTips. Nat. Protoc. 2, 1896–1906 (2007).
Teufel, F. et al. SignalP 6.0 predicts all five types of signal peptides using protein language models. Nat. Biotechnol. 40, 1023–1025 (2022).
Hu, J. et al. Co-evolved plant and blast fungus ascorbate oxidases orchestrate the redox state of host apoplast to modulate rice immunity. Mol. Plant 15, 1347–1366 (2022).
Acknowledgements
We thank G. Yuan at Yazhouwan National Laboratory and Y. Liu at Jiangsu Academy of Agricultural Sciences for their expert assistance with the U. virens inoculation experiments. This study was supported by the National Key R&D Program of China (2024YFD1200600) and the Natural Science Foundation of China (32272492).
Author information
Authors and Affiliations
Contributions
Y.X., J.J., Y.Z., X.W., F.Y., S.W., Y.G., J.-N.W., M.Z. and Y.W. performed the experiments. Y.X., J.J., Y.Z. and H.Z. analysed the data. Y.X., X.L., M.L., G.L., Z.Z. and H.Z. supervised the study and designed the experiments. Y.X., L.Y. and H.Z. wrote the paper.
Corresponding author
Ethics declarations
Competing interests
The authors declare no competing interests.
Peer review
Peer review information
Nature Plants thanks Xiaoyang Chen, Soon-Wook Kwon and the other, anonymous, reviewer(s) for their contribution to the peer review of this work.
Additional information
Publisher’s note Springer Nature remains neutral with regard to jurisdictional claims in published maps and institutional affiliations.
Extended data
Extended Data Fig. 1 U. virens infection caused unfilled grains and decreased pollen viability in rice.
a, Quantification of the unfilled grains of rice spikes infected or non-infected (CK) by U. virens in greenhouse. Red circles indicate rice false smut balls. Statistical significance was determined by two-sided Student’s t-test (P < 1.0e-15). Error bars, ± SD (n = 20 independent panicles). b, Representative micrographs showing the rice floret morphology infected by U. virens at different stages. c, Representative micrographs showing the pollen grains stained with FDA and I2-KI. Scale bars: 50 µm. d, Bar chart showing the percentage of pollen viability. Statistical significance was determined by one-way ANOVA followed by Dunnett’s multiple comparisons test. Exact P values are shown in the figure. Error bars, ± SD (n = 4 independent biological replicates, over 50 pollen grains were analyzed per replicate).
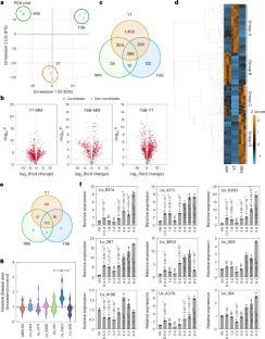
Extended Data Fig. 2 The flow chart for collection and identification of U. virens secretory proteins.
Proteins from YT, MM culture filtrate and infected spike filtrate were identified by LC-MS analysis, followed by bioinformatic analysis.
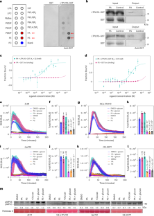
Extended Data Fig. 3 U. virens Sxp1 localizes to the apoplastic space and promotes Phytophthora capsici infection by suppressing plant immune response.
a, N. benthamiana leaves inoculated with P. capsici after infiltration with Agrobacterium expressing protein with signal peptide (Sxp1) and without signal peptide (Sxp1Δsp) for 36 h, and photographed at 24, 36, 48 hpi. b, Statistical analysis of the disease area following Agrobacterium-mediated expressing Sxp1 and Sxp1Δsp at 24, 36 and 48 hpi. Statistical significance was determined by two-sided Student’s t-test. Exact P values are shown in the figure. Error bars, ± SD. The number of independent leaves (n) for each group is as follows: 24 hpi (Sxp1, n = 5; Sxp1Δsp, n = 6), 36 hpi (Sxp1, n = 6; Sxp1Δsp, n = 7), and 48 hpi (Sxp1, n = 4; Sxp1Δsp, n = 7). c, N. benthamiana leaves inoculated with P. capsici after infiltration with purified Sxp1 protein (1 μM) for 24 h and photographed at 36 hpi. d, Statistical analysis of the lesion diameter under different treatments. Statistical significance was determined by one-way ANOVA followed by Dunnett’s multiple comparisons test. Exact P values are shown in the figure, ns means no significance. Error bars, ± SD (n = 10 independent leaves per treatment). e, Quantitative analysis of the fungal biomass in N. benthamiana leaves under the indicated treatments. Statistical significance was determined by one-way ANOVA followed by Dunnett’s multiple comparisons test. Exact P values are shown in the figure, ns means no significance. Error bars, ± SD (n = 3 independent infected leaves). f,g, Immunity analysis of ROS burst in N. benthamiana leaves treated with flg22, Sxp1 and flg22+Sxp1 and with Chitin, Sxp1 and Chitin+Sxp1, respectively. Error bars, ± SD (n = 3 independent leaf discs per treatment). h, Immunity analysis of ROS burst in rice leaves treated with flg22, Sxp1 and flg22+Sxp1. Error bars, ± SD (n = 3 independent leaf discs per treatment). i, Validation of the predicted signal peptide of Sxp1 by yeast invertase secretion assay. j, Localization analysis of Sxp1 in N. benthamiana leaves. Results are representative of 5 independent biological replicates. Red arrows indicate apoplastic space. Scale bars: 10 µm. k, Confocal fluorescence imaging showing Sxp1-GFP expression in rice floret tissues. Results are representative of three independent biological replicates. Scale bars: 500 µm.
Extended Data Fig. 4 Verification of SXP1 transgenic rice lines and targeted deletion of SXP1 in U. virens.
a, RT-PCR analysis of the expression level of SXP1 in the wild type rice cultivar ZH11 and transgenic rice lines L10, L13 and L16. M: DNA marker; +: ZH11 cDNA; -: H2O. ZH11: wild type rice; L10, L13 and L16: transgenic rice lines. The ACTIN gene (LOC_Os03g61970) was used as internal control. This experiment was independently repeated twice. b, Schematic diagram of deletion strategy of SXP1 in genomic DNA. c,d, PCR and RT-PCR analysis of the SXP1 knockout mutant using F1/R1 and F2/R2 primers, respectively. The experiments were independently repeated twice. e,f, Colony morphology and diameter of the wild type, Δsxp1 and SXP1-C on PSA and MM agar plates. Photographs were taken and diameters were measured at 14 dpi. Statistical significance was determined by one-way ANOVA followed by Dunnett’s multiple comparisons test. Exact P values are shown in the figure, ns means no significance. Error bars, ± SD (n = 4 independent colonies).
Extended Data Fig. 5 Sxp1 impairs pollen viability and suppresses the expression of pathogenesis-related (PR) genes in rice.
a, Representative micrographs showing the pollen grains stained with FDA and I2-KI. Scale bars: 50 µm. b,c, Quantification of pollen viability. Statistical significance was determined by one-way ANOVA followed by Dunnett’s multiple comparisons test. Exact P values are shown in the figure, ns means no significance. Error bars, ± SD (n = 3 independent biological replicates, over 50 pollen grains were analyzed per replicate). d, Quantitative RT-PCR analysis of PR gene expression in rice inoculated with wild-type strain (WT) or Δsxp1 at the indicated time points. dpi: days post-inoculation. Statistical significance was determined by one-way ANOVA, followed by Dunnett’s multiple comparisons test. Exact P values are shown in the figure, ns means no significance. Error bars, ± SD (n = 3 independent infected panicles per time point). e, Quantitative RT-PCR analysis of PR gene expression in rice cultivar ZH11 and transgenic lines OE-SXP1 (LS13 and LS16) at rice booting stage. Statistical significance was determined by one-way ANOVA, followed by Dunnett’s multiple comparisons test. Exact P values are shown in the figure. Error bars, ± SD (n = 3 independent leaves as biological replicate).
Extended Data Fig. 6 Identification of Sxp1-interacting proteins in rice by yeast two-hybrid assay.
a, Table summarizing candidate interacting proteins identified from a rice cDNA library using Sxp1 as bait in yeast two-hybrid (Y2H) assays. ‘Y’ indicates that the gene contains a signal peptide or a TMHMM-predicted transmembrane region, whereas ‘N’ indicates the absence of these features. ‘extr’ denotes predicted extracellular localization. b, Validation of the interaction between Sxp1 and each candidate by Y2H assay.
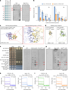
Extended Data Fig. 7 Verification of LTPL113 gene editing and overexpression in rice transgenic lines.
a, Sequencing analysis of the LTPL113 gene editing lines ltpl113 (M1, M2 and M4). b, Immunoblot analysis of the expression of LTPL113 in overexpression transgenic lines OE-LTPL113 (L16, L4, L5, L17, L18 and L20) using anti-Flag antibody. The experiment was independently repeated three times.
Extended Data Fig. 8 Sxp1 disrupts LTPL113-lipid interactions to attenuate lipid-mediated immunity.
a, Pathogenicity of U. virens on rice ZS97 with or without PA, PS treatment. b,c, Quantification of false smut balls (b) and relative fungal biomass (c) in diseased rice panicles. Statistical significance was determined by one-way ANOVA followed by Dunnett’s multiple comparisons test. Exact P values are shown in the figure. Error bars, ± SD. For panel b, results were quantified from n = 14 independent panicles for DMSO and n = 13 independent panicles for each of the other treatments. For panel c, relative biomass was quantified from n = 3 independent infected panicles. d,e, PA and PS content in florets of ZH11 and ltpl113. Statistical significance was determined by two-sided Student’s t-test. Exact P values are shown in the figure, ns means no significance. Error bars, ± SD (n = 3 independent biological replicates). f,g, PA and PS content in florets of ZH11 infected with wild type (WT) and Δsxp1 strains. Statistical significance was determined by one-way ANOVA followed by Tukey’s multiple comparisons test. Exact P values are shown in the figure, ns means no significance. Error bars, ± SD (n = 3 independent biological replicates).
Extended Data Fig. 9 Verification of recombinant protein expression.
a, Recombinant LTPL113 and LTPL113bsm proteins were separated by SDS-PAGE and visualized by Coomassie brilliant blue staining. b, Recombinant Sxp1 and Sxp1bsm proteins were separated by SDS-PAGE and visualized by Coomassie brilliant blue staining. c, Immunoblot detection of LTPL113bsm expression in ltpl113 transgenic lines using anti-Flag antibody. The experiments in panels a-c were independently repeated three times.
Supplementary information
Supplementary Information (download PDF )
Supplementary Tables 1–3.
Source data
Source Data Figs. 1–5, 7 and 8 and Extended Data Figs. 1, 3–5 and 7–9 (download XLSX )
Statistical source data and unprocessed western blots.
Rights and permissions
Springer Nature or its licensor (e.g. a society or other partner) holds exclusive rights to this article under a publishing agreement with the author(s) or other rightsholder(s); author self-archiving of the accepted manuscript version of this article is solely governed by the terms of such publishing agreement and applicable law.
About this article
Cite this article
Xu, Y., Jin, J., Zhang, Y. et al. Rice false smut fungus hijacks rice lipid signalling to manipulate floret development and immunity. Nat. Plants (2026). https://doi.org/10.1038/s41477-026-02260-5
Received:
Accepted:
Published:
Version of record:
DOI: https://doi.org/10.1038/s41477-026-02260-5


