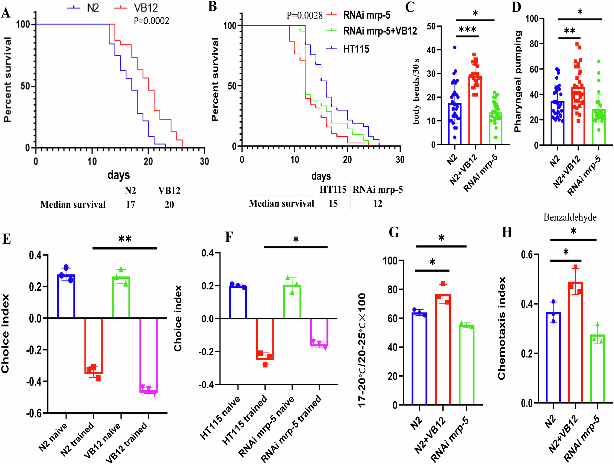
Fig. 2: VB12 extends lifespan and enhances cognitive function in aging C. elegans.
From: PTP-3 regulated by VB12 is important for ageing health in C. elegans

A In all, 200 nM/L VB12 significantly increases nematode lifespan. B The lifespan of the nematodes was significantly reduced by the RNAi VB12 transport gene mrp-5. C Body bending assay (three independent biological replicates for each experimental group, with 30 subjects included in each group) in N2 and VB12 or RNAi mrp-5. D Pharyngeal pumping assay (three independent biological replicates for each experimental group, with 30 subjects included in each group) in N2 and VB12 or RNAi mrp-5. E, F Graphic representation of the avoidance assay for naive and C. elegans trained by exposure to PA14. G Graphic representation of the avoidance assay for naive and C. elegans trained by exposure to different temperature. H Graphic representation of the avoidance assay for naive and C. elegans trained by exposure to benzaldehyde.