Abstract
Ageing is associated with cognitive decline, which is a significant factor in the development of dementia. Vitamin B12 (VB12) is crucial for maintaining proper nervous system function, as well as for protein, fat, and carbohydrate metabolism, and DNA synthesis. Moreover, it helps prevent serious health conditions such as pernicious anemia, neurodegenerative diseases, and Alzheimer’s disease. VB12 deficiency is common among the elderly population. We found that serum VB12 levels were significantly elevated in centenarians. Interestingly, VB12 supplementation delayed aging but also improved learning and memory in nematodes. Our results suggest that increasing VB12 activates ptp-3 and helps maintain good cognitive function in centenarians. Furthermore, aging is the gradual decline in bodily functions that impacts nearly all living organisms, with significant effects on salivary glands. Salivary gland degeneration may contribute to VB12 deficiency in the elderly, underscoring the crucial role of salivary regulation in VB12 absorption for centenarians.
Similar content being viewed by others
Introduction
Vitamin12 (VB12), also known as cobalamin, functions as a water-soluble vitamin. It serves as a coenzyme in the synthesis of and participates in the metabolism of all cells within the body1. VB12 is crucial for brain health in individuals of all ages, including children, young adults, and the elderly2. The primary causes of VB12 deficiency include malnutrition, malabsorption, ileal disease, and medication3. VB12 deficiency is common in the elderly, with a likelihood exceeding 20%; yet, due to its varied clinical presentations, detection is often challenging. VB12 deficiency can be particularly serious, especially in terms of neuropsychiatric implications4,5,6.
VB12 plays a crucial role in neurodevelopment, especially in myelin synthesis within the central nervous system. People who lack VB12 may suffer from peripheral neuropathy, blood cell disorders such as pernicious anemia, impaired cognitive function, and various neurological disorders that are specific in nature3,7,8. Moreover, a deficiency in VB12 can result in cognitive decline and an elevated risk of neuropsychiatric disorder development9. VB12 is frequently utilized to enhance cognitive function, alleviate depressive symptoms, and reduce fatigue. Supplementation of vitamin B12 has the potential to improve certain behavioral or psychological disorders that are associated with depression and dementia2. Reduced concentrations of vitamin B12 in the bloodstream have been associated with cognitive impairments observed in the older demographic under investigation10.
In elderly individuals, VB12 deficiency is associated with various forms of dementia, depression, or psychosis11. There is a clear indirect link between vitamin B12 deficiency and dementia. Low VB12 levels lead to accelerated cognitive decline. Randomized trials have confirmed the significance of VB12 supplementation in preventing dementia12. Alzheimer’s disease (AD), the most common type of dementia in older adults, affects more than 55 million people worldwide. Some evidence suggests that VB12 deficiency is linked to Alzheimer’s disease as it influences biochemical pathways involved in AD, such as APP processing, Aβ fibrillation, the oxidative damage caused by Aβ, the hyperphosphorylation of tau, and the aggregation of tau protein13. Centenarians exhibit sustained high levels of cognitive function despite the presence of AD-related neuropathology and despite being exposed to the risk of cognitive decline. This evidence suggests that certain centenarians may exhibit aversion or resistance to risk factors associated with neurodegenerative diseases and cognitive decline.
VB12 might serve as an independent predictor for cerebrospinal fluid AD biomarkers and cognitive function, with methylmalonic acid playing a notably consistent predictive role. Randomized controlled trials are essential to ascertain the significance of VB12 supplementation in attenuating brain structural changes and cognitive decline14. Reduced serum VB12 levels in older adults are a risk factor for cognitive decline15. Diminished serum levels of VB12 contribute to neurodegenerative diseases and cognitive dysfunction16. Previous studies have indicated that centenarians maintain excellent cognitive function. While older adults frequently display VB12 deficiency, the serum VB12 levels in centenarians have not been definitively studied.
From the above description, it appears that relatively high levels of VB12 may be an important factor in maintaining good cognitive function in the elderly. Supplementation with VB12 may have neuroprotective effects, but further studies are needed. Therefore, we investigated the effects of VB12 on geriatric health using nematodes as a model to elucidate the mechanism of action of VB12.
Results
The levels of VB12 did not show a consistent decrease in the serum of centenarians
A VB12 level below 258 pmol/L indicates VB12 deficiency; among individuals aged 65–74 and 75 years and older, 56% and 93%, respectively, were identified as having a high risk of VB12 deficiency (Fig. 1A)17. Consequently, VB12 deficiency is common among the elderly and worsens with age. However, a 2010 study conducted in Georgia, which assessed individuals aged 80 to 89 and 98 years and older, revealed a higher incidence of VB12 deficiency among centenarians at 35% compared to octogenarians at 23%18; Malaguarnera et al. discovered that the average serum VB12 levels were notably lower in centenarians than in individuals under 65 years old, but only marginally different compared to those aged 65 years and older, showing no significant disparities (Fig. 1B)19. In Nicoya Peninsula centenarians, the mean VB12 levels were 450.72 ng/mL in men and 478.61 ng/mL in women20; the average serum VB12 concentrations in Korean centenarians were 393.2 pg/mL in men and 405.5 pg/mL in women, as well as 441.5 pg/mL in Korean female centenarians as reported by Kwak21, and 362 ± 251 pg/mL in Georgian centenarians18 (Fig. 1C). Despite a proportion of centenarians showing signs of VB12 deficiency, the average VB12 level in this group remains higher than the upper limit (300–350 pg/mL) used to define VB12 deficiency22. VB12 levels in the blood decline with age, although this decline is not uniform across centenarians (Fig. S1).
A VB12 deficiency in older. B VB12 is deficient in the elderly but is not significantly reduced in centenarians. C VB12 levels in centenarians from different studies. D FUT2, TCN1, TCN2, and CUBN were significantly increased in centenarians. Remarks: [a]: Khodabandehloo et al.23. Determining functional VB12 deficiency in the elderly. [b]: Malaguarnera et al.19. Elevated plasma VB12 in centenarians. [c]: Madrigal-Leer et al.20. VB12 in centenarians. [d]: Lee et al.49. VB12 in Korean centenarians. [e]: Kwak et al.21. VB12 status in Koreans aged 85 and older. [f]: Johnson et al.18. VB12 in centenarians of Georgia. [g]: Sebastiani et al.24. VB12 absorption Protein of centenarians.
What accounts for the elevated VB12 levels in centenarians? Prior research has identified that serum VB12 levels are associated with FUT2, TCN1, TCN2, CLYBL, and CUBN17,23. Sebastiani et al.’s serum protein data demonstrated elevated expression of genes TCN1, TCN2, and FUT2 involved in VB12 metabolism in centenarians, particularly TCN1 and TCN2 (Fig. 1D)24.
VB12 improves the health of the elderly in C. elegans
To verify the role of VB12, we used C. elegans, one of the model organisms for studying longevity, as a study subject and added 100–400 nM/L of VB12 to the standard nematode growth medium (NGM)1 (Fig. S1). We supplemented VB12 in HT115 and performed a lifespan experiment using C. elegans grown on HT115 without VB12 supplementation as a control. We found that the addition of VB12 to HT115 significantly extended the lifespan of the C. elegans (17.6%) (Fig. 2A). To further validate the role of VB12, we knocked down mrp-5, a gene involved in VB12 transport, and found that knocking down mrp-5 by RNAi significantly reduced the lifespan of nematodes (Fig. 2B)25. Subsequently, we investigated the impact of VB12 on age-related indicators, including the rate of pharyal pumping and body bending26. As expected, both the rates of body bending (Fig. 2C) and pharyngeal pumping (Fig. 2D) were significantly higher in 10-day-old C. elegans at VB12 supplementation as compared with those without VB12 C. elegans. In the absence of VB12, RNAi mrp-5 reduced nematode lifespan, feeding and motility; however, the addition of VB12 to RNAi mrp-5 did not significantly alter the negative effects caused by RNAi mrp-5, suggesting that the effects of RNAi mrp-5 were mediated by influencing VB12 uptake (Fig. 2C, D). To further verify whether VB12 has a protective mechanism on the nervous system of C. elegans, this can be determined by the C. elegans learning memory for pathogenic bacteria, temperature and chemical reagents. The chemotaxis index (CI) mainly reflects the ability of nematodes to learn and remember pathogens or chemical odors. Our results showed that supplementation with VB12 significantly provided C. elegans with learning memory for PA14 (Fig. 2E), memory for temperature (Fig. 2G), and learning memory for chemical agents (Fig. 2H) compared to the control group. Conversely, knocking down mrp-5 significantly attenuated the C. elegans ability to learn and remember PA14 (Fig. 2F). Thus, our results show that VB12 supplementation significantly increases the health of C. elegans in old age, including longer lifespan, increased motility, and feeding ability in old age, and enhanced learning and memory capacity in old age.
A In all, 200 nM/L VB12 significantly increases nematode lifespan. B The lifespan of the nematodes was significantly reduced by the RNAi VB12 transport gene mrp-5. C Body bending assay (three independent biological replicates for each experimental group, with 30 subjects included in each group) in N2 and VB12 or RNAi mrp-5. D Pharyngeal pumping assay (three independent biological replicates for each experimental group, with 30 subjects included in each group) in N2 and VB12 or RNAi mrp-5. E, F Graphic representation of the avoidance assay for naive and C. elegans trained by exposure to PA14. G Graphic representation of the avoidance assay for naive and C. elegans trained by exposure to different temperature. H Graphic representation of the avoidance assay for naive and C. elegans trained by exposure to benzaldehyde.
VB12 supplementation prevents neurodegeneration in older C. elegans
VB12 is a crucial micronutrient that plays a critical role in maintaining healthy brains throughout different stages of life, including childhood, adolescence, and old age. A deficiency in B12 levels can result in cognitive decline and an increase in vascular risk factors associated with neuropsychiatric disorders. By supplementing with VB12, degeneration of the nervous system can be prevented. Therefore, we first tested the neurological system in old age C. elegans. The highly branched and highly organized dendritic structure of PVD neurons in vivo in the model nematode C. elegans provides us with a unique opportunity to study neurodegeneration27. The transgenic strain NC1686 [F49H12.4: GFP + unc-119(+)] was utilized in this study. The F49H12.4::GFP reporter was specifically activated in the PVD nociceptive neuron, along with two other neurons located in the tail region28, At 10 days of adulthood, VB12 supplementation significantly improved the branched of PVD neurons (Fig. 3A). CZ333 [unc-25p::snb-1::GFP + lin-15( + )], GFP expression in presynaptic terminals of GABAergic neurons, Supplementation with VB12 significantly increases the number of synapses (Fig. 3B). KP1148 [glr-1p::glr-1::GFP + lin-15(+)],glr-1::GFP located in postsynapse, Supplementation with VB12 significantly increases the number of synapses (Fig. 3C). Thus, our results suggest that VB12 supplementation significantly delays neurodegeneration in C. elegans.
A The effects of adding VB12 to PVD nerves. B The number of puncta of PVD neurons in HT115 and HT115+VB12. C Adding VB12 significantly increases the number of presynaptic. D The number of presynaptic in HT115 and HT115+VB12. E Adding VB12 significantly increases the number of postsynapse. F The number of postsynaptic in HT115 and HT115+VB12.
VB12 regulates the expression level of ptp-3
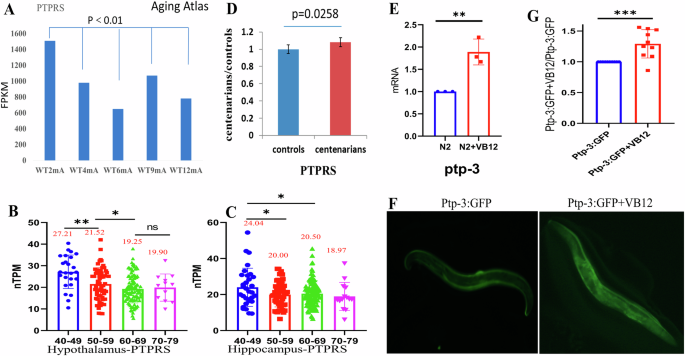
Vitamin B12 regulates the transcriptional level of ptp-3 encoded a member of protein tyrosine phosphatase sigma29. During embryogenesis, PTPs function as signaling molecules that regulate the processes of axon formation and guidance. In addition, these molecules have been implicated in the molecular regulation of nerve repair in adult organisms. If VB12 regulates the expression of PTPRS, then elderly people lacking VB12 will have lower levels of PTPRS, so changes in PTPRS expression in mice and humans of different ages were examined in the database. We found significantly lower expression of PTPRS in Astrocytes cells of 4, 6, 9, and 12-month-old compared to 2-month-old Mus musculus30 (GEO: GSE137028) (Fig. 4A). In The Human Protein Atlas database, our analysis revealed that the expression of PTPRS decreased with age in hypothalamus and hippocampus, but did not change significantly in other tissues (Figs. 4B, C and S2). Interestingly, in centenarians, centenarians have higher VB12 levels than normal elderly, and the expression of PTPRS increased significantly rather than decreased (Fig. 4D). To further determine the effect of VB12 on the expression of PTPRS, we examined the mRNA and protein (ptp-3::GFP) levels of ptp-3 in nematodes after supplementation with VB12, and found that the expression of ptp-3 was significantly elevated after supplementation with VB12 at both the mRNA (Fig. 4E) and protein levels (Fig. 4F, G). In summary, the expression of PTPRS is regulated by VB12.
A PTPRS is significantly reduced in aged mice. B, C PTPRS decreased with age in hypothalamus and hippocampus of human. D PTPRS increased significantly in centenarians, Centenarians (mean ages: 105), controls (mean ages:80). E VB12 supplementation significantly increased mRNA levels of nematode ptp-3. F, G VB12 supplementation significantly increased nematode ptp-3: GFP levels.
VB12 prolongs healthy lifespan and improves cognitive function by regulating the expression of ptp-3 in C. elegans
The previous results showed that VB12 improves health in older adults, but the VB12 prolongs healthy lifespan and improves cognitive function by regulating the expression of ptp-3 in C. elegans29. So, we next tested whether VB12 affects health in old age by regulating ptp-3 (PTPRS). First, we tested whether ptp-3 and VB12 are involved in resisting neurodegeneration in C. elegans. The results showed that VB12 supplementation counteracted neurodegeneration, but RNAi ptp-3 significantly accelerated neurodegeneration, and supplementation of VB12 on top of RNAi ptp-3 did not alleviate neurodegeneration brought about by RNAi ptp-3 (Fig. 5A). In terms of lifespan regulation, ptp-3 knockout (CZ3761) significantly accelerated aging, and supplementation of VB12 on top of ptp-3 knockout did not mitigate the effects of ptp-3 knockout, whereas supplementation of VB12 alone significantly prolonged lifespan (Fig. 5B), On the other hand, both overexpression of ptp-3 alone and supplementation with VB12 significantly prolonged C. elegans lifespan, but simultaneous overexpression of ptp-3 and supplementation with VB12 did not further prolong lifespan (Fig. 5C). In addition, we also examined the learning memory of PA14, chemical reagents and adaptation to temperature in C. elegans with ptp-3 knockout and supplemented VB12, in ptp-3 knockout conditions in supplemented VB12 did not ameliorate the negative effects of ptp-3 knockout (Fig. 5D–F). Results on neurodegeneration, longevity and learning memory suggest that VB12 improves health in old age by regulating the expression of ptp-3.
A VB12 supplementation slows neuronal degeneration in PVD dependent on the ptp-3 gene. B VB12 supplementation to prolong nematode life depends on ptp-3 gene. C The supplementation of VB12 and the overexpression of the ptp-3 gene both prolong the lifespan of the nematodes, but they do not act synergistically. D–F Learning is dependent on ptp-3 gene supplementation of VB12 to PA14, chemical reagents and temperature.
VB12 delays the onset of AD-like pathology in C. elegans
Alzheimer’s disease (AD) is a form of neurodegeneration associated with aging in the central nervous system (CNS). This condition is identified by the degeneration of neurons and synapses within the cerebral cortex, leading to impairments in cognitive function and the onset of dementia31. Our results show that supplementation with VB12 can delay neurodegeneration, so can supplementation with VB12 also prevent or delay the onset of AD? The CL2355 strain, known as snb-1: Aβ1-42::3’ UTR, should be kept at a temperature of 16 °C. This strain exhibits pan-neuronal expression of human Aβ1-42, with the expression of neuron-specific Aβ1-42 being regulated by an increase in temperature. Supplementation with VB12 significantly improved the learning memory capacity of CL2355 and was dependent on ptp-3 (Fig. 6A, C). GRU102(unc-119p::Aβ1-42). Pan-neuronal amyloid beta1-42 expression. Impaired neuromuscular and sensorimotor behavior. Nematodes expressing Aβ exhibited defects in their neuromuscular system and displayed the onset of behavioral dysfunction during middle age (35). Supplementation with VB12 significantly improved the learning memory capacity of GRU102 and was dependent on ptp-3 (Fig. 6B, D). Thus, overexpression of ptp-3 and supplementation with VB12 can delay or ameliorate the onset of AD.
A VB12 significantly improved the learning memory capacity of CL2335. B VB12 significantly improved the learning memory capacity of GRU102. C VB12 significantly improved the learning memory capacity of CL2355 was dependent on ptp-3. D VB12 significantly improved the learning memory capacity of GRU102 was dependent on ptp-3.
Discussion
The beneficial effects of VB12 on nerves
Axons are of critical importance to the function of neurons, which are responsible for propagating electrical signals to target cells and forming neural networks. With age, axonal dysfunction has been associated with a number of neurodegenerative diseases, and changes in axonal diameter and intra-axonal swelling have been observed to accumulate with age. Region-specific dendritic changes are also present in the brain during aging, with total dendritic length, surface area, and volume decreasing with age32,33.
The results of our study indicate that the elevation of VB12 levels could potentially trigger the activation of ptp-3, leading to favorable outcomes in terms of cognitive function and longevity among long-lasting elderly subjects. In addition, the aging process is characterized by a gradual deterioration of physiological functions that impacts nearly all living organisms, including the salivary glands. The process of salivary gland degeneration may play a part in the development of VB12 insufficiency in the elderly, underscoring the essential function of salivary regulation in VB12 intake among centenarians.
Salivary glands are critical for the absorption of VB12?
According to existing primary research and systematic reviews30,34, salivary gland function tend to decrease with age, and medication use may exacerbate this process. However, primary research on age-related changes in both unstimulated31,35,36,37 and stimulated37,38,39,40 salivary flow rate has produced somewhat contradictory results, with significant inter-individual variability among study participants reported in various groups. Although Nagler and Hershkovitz reported changes in volume and composition (including ions, immunoglobulins, and other proteins) among their participants who were taking a range of medications to maintain health41, their findings were not conclusive. Conversely, Dodds et al.’s results were confirmed in a large cross-sectional study42. Therefore, it appears that saliva flow is impaired in older populations, and that aging can also alter the composition of saliva. Hence, when evaluating the value of biomarkers in populations of varying or mixed ages, it seems necessary to consider and adjust for these factors in the study design and data analysis.
Research has found that saliva contains “nerve growth factors” that promote nerve cell growth43. Some studies have shown that salivary glands have high VB12 content44 and TCN1 and FUT2 expressed in salivary glands are responsible for the absorption function of VB12, so do salivary glands have VB12 absorption function? Lower levels of vitamin B12 concentration have been linked to the presence of TCN1 and FUT2 loss-of-function variants45. Transcobalamin-1 (TCN1), a protein secreted by the salivary glands, has been identified as a protective agent for vitamin B12, safeguarding it from the corrosive effects of gastric acidity42. In the oral cavity, TCN1 forms a robust bond with ingested vitamin B12, effectively shielding this crucial nutrient from degradation within the highly acidic environment of the stomach. Consequently, it facilitates the subsequent release of vitamin B12 in the duodenum46. Saliva contains a glycoprotein known as haptocorrin (TCN1), a protein which has the capability to bind with VB12. This binding facilitates the vitamin’s secure passage through the acidic environment of the stomach. Once the VB12-haptocorrin complex reaches the duodenum, the glycoprotein is enzymatically degraded by pancreatic enzymes, subsequently liberating the vitamin. The liberated vitamin then proceeds to establish a binding with intrinsic factor. TCN1 is expressed predominantly in the salivary gland of humans and decreases with age (Fig. 7A). TCN2 is expressed predominantly in the kidney and small intestine of humans, and does not decline significantly with age (Fig. 7B). FUT2 is mainly expressed in human salivary gland and decreases with age (Fig. 7C); CUBN is mainly expressed in human kidney and small intestine and does not decrease significantly with age (Fig. 7D) (Data from “The Human Protein Atlas”). PTPRS decreased with age in Hypothalamus and Hippocampus, but not significantly in other tissues (Figs. 4A and S2), Similarly in mouse Astrocytes PTPRS decreases with age (Fig. 7E), but TCN1, TCN2, CUBN, and PTPRS were significantly elevated in centenarians (Fig. 7F). So well-preserved salivary glands (TCN1) are the key to longevity in centenarians?
FUT2 and TCN1 are primarily expressed in the human salivary gland and decrease with age. The binding of TCN1 to VB12 facilitates VB12 to safely pass through the acidic stomach environment. Upon reaching the duodenum, pancreatic enzymes degrade glycoproteins to release VB12, which subsequently binds to CUBN. TCN2, and CUBN are predominantly found in the human kidney and small intestine, playing a role in regulating VB12 reabsorption. The VB12 transport protein TCN2 transports VB12 to the nervous system, activating the expression of PTPRS, ultimately preventing neurodegeneration (Fig. 8).
TCN1, found in the salivary glands, works with VB12 to help it make its way through the stomach's acidic environment. TCN2 and CUBN, found in the kidneys and small intestine, help control how much VB12 is absorbed and reabsorbed. TCN2 is also responsible for moving VB12 to the nervous system. So can we use VB12 in capsules to stop people getting deficient in this vitamin when they're older?
The fluid produced by the salivary glands and mucus secreted by several small glands in the oral wall mix to form saliva. Laboratory analyses have shown that this fluid contains water, enzymes, urea, vitamin B, organic matter, amino acids, thiocyanate, alkaline ions, as well as sodium, potassium, magnesium, and calcium. Numerous substances such as amylase, maltase, phospholipase, lysozyme, peroxidase, among others, are also present in saliva. According to traditional Chinese medicine, saliva flows from the mouth wall, travels through the tongue root, throat, lungs, liver, kidney meridian, Dantian, transforms into gold, Dan, and finally, into essence. Saliva has multiple functions, including strengthening the spleen and stomach, moisturizing the orifices, limbs, and internal organs, replenishing the kidneys and yuan, lubricating joints, and benefiting the brain marrow. Research shows that increasing the number of chews before swallowing can reduce meal size in normal-weight, overweight, and obese adults47. Thus, the proverb “if you swallow 300 mouthfuls of saliva every day, you can live to 99 years old” (日咽唾液三百口,一生活到九十九) holds some merit.
Reagents used in the experiments
Reagents | Source | Catalog number |
|---|---|---|
VB12 | MCE | CAS No.: 68-19-9 |
FUDR | MCE | CAS No.: 146954-74-7 |
Benzaldehyde | MERCK | CAS No.: 100-52-7 |
IPTG | MCE | CAS No.: 367-93-1 |
Sodium azide | MERCK | CAS#:26628-22-8 |
DAPI | MCE | CAS No.: 28718-90-3 |
N2 | CGC | N2 (ancestral) |
CL2122 | CGC | (pPD30.38) unc-54(vector) + (pCL26) mtl-2::GFP |
CL2355 | CGC | pCL45 (snb-1::Abeta1-42::3’ UTR(long) + mtl-2::GFP |
GRU101 | CGC | myo-2p::yfp |
GRU102 | CGC | myo-2p::YFP + unc-119p::Abeta1-42 |
HT115 | CGC | E. coli |
OP50 | CGC | E. coli |
pPD95_75 | Addgene | Plasmid #1494 |
pCFJ104 | Addgene | Plasmid#19328 |
L4440 | Addgene | Plasmid#1654 |
NC1686 | CGC | F49H12.4: GFP + unc-119(+) |
CZ333 | CGC | unc-25p::snb-1::GFP + lin-15(+) |
KP1148 | CGC | glr-1p::glr-1::GFP + lin-15(+) |
CZ3761 | CGC | ptp-3(mu256) |
Materials and methods
Maintenance and handling of C. elegans
Both the transgenic strains and the wild-type N2 strain were cultured at a temperature of 20 °C. The nematodes were consistently grown on solid nematode growth medium (NGM) supplemented with 100 ml droplets of OP50 bacteria. For the production of age-synchronized nematodes, adult C. elegans were allowed to lay eggs over a period of 4–6 h. Subsequently, the adult C. elegans were separated from the synchronized eggs (referred to as day 1), and these synchronized eggs were placed on fresh NGM plates at 20 °C. Throughout the experiments, the nematodes were exposed to the drugs starting from the egg stage and continuing through adulthood, with daily transfers to new plates containing varying drug concentrations.
Chemotaxis assays
The chemotaxis index (CI) is mainly a reflection of the ability of the C. elegans to learn and to remember pathogens or chemical odors. Chemotaxis assays were conducted as described by Margie et al. (2013). Pseudomonas aeruginosa (pa14), a class of conditionally pathogenic bacteria, has been utilized in a study to assess the capacity of nematodes to evade pathogenic bacteria. Synchronized transgenic C. elegans were treated with or without PA14/ benzaldehyde/ different temperature, starting from the egg stage. They were initially cultured at 16 °C for 36 h, followed by an additional 36 h at 23 °C. The C. elegans were then collected and assayed on 100 mm plates containing 25 mM phosphate buffer (pH 6.0), 1 mM MgSO4, 1 mM CaCl2, and 2% agar. A 1 ml solution of 0.25 M sodium azide and a 1 ml solution of the odorant (0.1% benzaldehyde in 100% ethanol) were added to the “attractant” spot. On the opposite side, a 1 ml solution of the control odorant (100% ethanol) and a 1 ml drop of sodium azide were added. Immediately after, ~60 C. elegans were pipetted onto the center of the plate. The assay plates were then incubated at 23 °C for 1 h, and the number of C. elegans in each quadrant was scored. The Chemotaxis Index (CI) was calculated using the formula: CI = (number of C. elegans in both attractant quadrants − number of C. elegans in both control quadrants)/total number of scored C. elegans.
RNAi protocol
RNA interference (RNAi) was implemented using a feeding technique as outlined in a previous study48. To knock down the target genes, the nematodes were fed with E. coli HT115 (DE3) bacteria containing dsRNAs specific to the target genes. The designated E. coli strain was cultured on NGM agar plates supplemented with 50 μg/mL ampicillin and 1 mM β-D-1-thiogalactopyranoside (IPTG). Subsequently, dsRNA expression was induced by overnight IPTG treatment at room temperature. Synchronized populations of L1 larvae were then fed with the bacteria expressing dsRNA until they reached the L4 stage. As a negative control, HT115 bacteria carrying an empty L4440 vector were utilized.
Ptp-3 overexpression
The infusion primers used for cloning the ptp-3 promoter were designed as follows: the forward primer sequence was GTCGACTCTAGAGGATCCCCGAACATGATGAGGTCCATTGG, and the reverse primer sequence was AACGCGCCATGATGTTTTTCTGATTAGAGAGATAC. The amplified ptp-3 promoter region was subsequently ligated to the plasmid pPD95_79 by infusion (SmaI), which contained GFP in the correct reading frame. The resulting recombinant plasmid was then microinjected at a concentration of 50 ng/μL into the germline of N2 nematodes using a Pmyo-3::mCherry::unc-54 (pCFJ104) expressing plasmid as a co-injection marker, and the injected nematodes were cultured on NGM medium until they reached the L4 larval stage. In the F1 generation, individuals that exhibited GFP fluorescence were selected in order to determine the localization pattern of ptp-3 expression.
Lifespan assay
All longevity experiments with C. elegans were conducted under a constant temperature of 20 °C. The longevity assessment followed a standard procedure using OP50 as the food source. Initially, C. elegans were subjected to bleaching to obtain synchronized eggs, which were then allowed to develop until adulthood. Subsequently, naturally laid eggs were selected for the longevity assay. Upon reaching the L4 stage, C. elegans were transferred to plates supplemented with 20 µM 5-fluoro-2′-deoxyuridine (FUDR) and VB12 (100 nM/L,200 nM/L and 400 nM/L). The initiation of adulthood (L4 stage) was designated as day 1 for the longevity analysis, with daily plate changes. Approximately 50 C. elegans were included in each experimental group. Deceased C. elegans were recorded starting from day 8. C. elegans that exhibited no response to nose-touching were removed from the bacterial lawn, and immobile C. elegans were considered deceased. Lifespan data were analyzed using GraphPad Prism 8 software, and P values were determined using the log-rank (Kaplan–Meier) method.
Body bending assay
C. elegans were pretreated as in lifespan assays. On the inspection day, 100 μl M9 buffer was pipetted onto the surface of an empty 35-mm NGM plate, one C. elegans was picked into the buffer, and allowed 30 s to recover from the transfer. Then, the number of C. elegans thrashing during 30 s was counted, four times for each C. elegans, 15–20 C. elegans for each treatment. One C. elegans from one treatment was counted, then one C. elegans from another treatment, then the third treatment, and so on, the cycle was repeated to avoid the interference of environment or operation.
Lipofuscin accumulation
The autofluorescence of intestinal lipofuscin was measured as an index of senescence of day 10 adults. Randomly selected C. elegans from each bacterial lawn were washed three times with M9 buffer. The C. elegans were then placed onto a 5% agar pad coated with 10 mM sodium azide in M9 buffer to be paralyzed. Lipofuscin autofluorescence images were taken using blue excitation light (405–488 nm) with DAPI (4’,6-diamidino-2-phenylindole) and laser confocal scanning microscopy. Fluorescence was quantified using ImageJ software to determine the lipofuscin levels. Three independent experiments were performed with more than 30 C. elegans for each bacterial species on each day.
Pharyngeal pumping
Wild-type and ATF7-overexpressing C. elegans were synchronized by timed egg lay onto empty vector (control) and ATF7 dsRNA-expressing HT115. Day 1 adult C. elegans were transferred onto control and RNAi plates with FUDR. Pumping rates were assayed on day 10 of adulthood. Pumps of the terminal pharyngeal bulb were counted for 30 s intervals per C. elegans crawling on the bacterial lawn. Pumping rates per minute for ten C. elegans per treatment were averaged. Pumping rates were assessed in three independent replicate experiments.
Quantitative real-time PCR analysis
Total RNA was extracts using TRIzol reagent (15596018, Invitrogen), and reversed to complementary DNA using RevertAid First Strand cDNA Synthesis Kit (K1622, Thermo Fisher Scientific) according to the manufacturer’s protocol. qRT-PCR was performed using 2 × TSINGKE® Master qPCR Mix (TSE201, Tsingke) with actin as an endogenous normalization control. The gene expression levels were calculated with the 2− ΔΔCt method.
Data collection
Data collection note on centenarians VB12: Fig. 1 [a] Khodabandehloo et al. Determining functional VB12 deficiency in the elderly23. [b] Malaguarnera et al. Elevated plasma VB12 in centenarians19. [c] Madrigal-Leer et al. VB12 in centenarians20. [d] Lee et al. VB12 in Korean centenarians49. [e] Kwak et al. VB12 status in Koreans aged 85 and older21. [f] Johnson et al. VB12 in centenarians of Georgia18. [g] Sebastiani et al. VB12 absorption Protein of centenarians24; Fig. 4A: downloaded from Aging Atlas. (GEO: GSE137028; https://doi.org/10.1186/s12974-020-01774-9); Fig. 4B, C: The normalized transcripts per million (nTPM) of different tissues were downloaded from Human Protein Atlas database, in grouped by age, and finally analyzed for differences using GraphPad.
Statistical analysis
Each set of data was gathered from a minimum of three replicates in the biological context. The average value along with the standard error (SE) was reported for the proportion of nematodes not experiencing paralysis. The remaining findings were denoted as the average with the standard deviation (SD). Fluorescence levels were assessed in a range of 10–20 nematodes. Statistical analyses encompassed the utilization of either one-way or two-way ANOVA as well as Student’s t test. The log-rank test was utilized to evaluate the proportions of nematodes avoiding paralysis. Significance levels were indicated as follows: *P < 0.05; **P < 0.01; ***P < 0.001; ***P < 0.0001.
Data availability
No datasets were generated or analysed during the current study.
References
Nair, T. et al. Adaptive capacity to dietary Vitamin B12 levels is maintained by a gene‐diet interaction that ensures optimal life span. Aging Cell 21, e13518 (2022).
Nawaz, A. et al. Deficiency of vitamin B12 and its relation with neurological disorders: a critical review. J. Basic Appl. Zool. 81, 1–9 (2020).
Langan, R. C. & Andrew, J. G. Vitamin B12 deficiency: recognition and management. Am. Fam. Physician 96, 384–389 (2017).
Andrès, E. et al. Vitamin B12 (cobalamin) deficiency in elderly patients. Cmaj 171, 251–259 (2004).
Dharmarajan, T. S. et al. Do acid-lowering agents affect vitamin B12 status in older adults? J. Am. Med. Dir. Assoc. 9, 162–167 (2008).
Allen, L. H. How common is vitamin B-12 deficiency? Am. J. Clin. Nutr. 89, 693S–696S (2009).
Butola, L. K. et al. Vitamin B12-do you know everything. J. Evol. Med. Dent. Sci. 9, 3139–3147 (2020).
Soh, Y., Lee, D. H. & Won Won, C. Association between Vitamin B12 levels and cognitive function in the elderly Korean population. Medicine 99, e21371 (2020).
Markun, S. et al. Effects of vitamin B12 supplementation on cognitive function, depressive symptoms, and fatigue: a systematic review, meta-analysis, and meta-regression. Nutrients 13, 923 (2021).
Senger, J. et al. Characterisation of vitamin B12 level and its relationship with cognitive performance in the community-dwelling elderly. Nutr. Food Sci. 3, 132–139 (2020).
Baik, H. W. & Russell, R. M. Vitamin B12 deficiency in the elderly. Annu. Rev. Nutr. 19, 357–377 (1999).
Clarke, R. et al. Low vitamin B-12 status and risk of cognitive decline in older adults. Am. J. Clin. Nutr. 86, 1384–1391 (2007).
Lauer, A. A. et al. Mechanistic link between vitamin B12 and Alzheimer’s disease. Biomolecules 12, 129 (2022).
Hooshmand, B. et al. Markers of vitamin B12 status in relation to cerebrospinal fluid biomarkers of Alzheimer’s disease and cognitive performance. Ann. Neurol. 94, 223–231 (2023).
Da Rosa, M. I. et al. Association of vitamin D and vitamin B12 with cognitive impairment in elderly aged 80 years or older: a cross‐sectional study. J. Hum. Nutr. Dietetics 32, 518–524 (2019).
Moore, E. et al. Cognitive impairment and vitamin B12: a review. Int. Psychogeriatr. 24, 541–556 (2012).
Grarup, N. et al. Genetic architecture of vitamin B12 and folate levels uncovered applying deeply sequenced large datasets. PLoS Genet. 9, e1003530 (2013).
Johnson, M. A. et al. Vitamin B12 deficiency in African American and white octogenarians and centenarians in Georgia. J. Nutr. Health Aging 14, 339–345 (2010).
Malaguarnera, M. et al. Elevated plasma total homocysteine in centenarians. Clin. Chem. Lab. Med. (CCLM) 42, 307–310 (2004).
Madrigal-Leer, F. et al. Clinical, functional, mental and social profile of the Nicoya Peninsula centenarians, Costa Rica, 2017. Aging Clin. Exp. Res. 32, 313–321 (2020).
Kwak, C. S. et al. Dietary source of vitamin B12 intake and vitamin B12 status in female elderly Koreans aged 85 and older living in rural area. Nutr. Res. Pract. 4, 229–234 (2010).
Kwak, C. S. et al. Discovery of novel sources of vitamin B12 in traditional Korean foods from nutritional surveys of centenarians. Curr. Gerontol. Geriatrics Res. 1, 374897 (2010).
Khodabandehloo, N., Vakili, M., Hashemian, Z. & Zardini, H. Z. Determining functional vitamin B12 deficiency in the elderly. Iran. Red. Crescent Med. J. 17, e13138 (2015).
Sebastiani, P. et al. Protein signatures of centenarians and their offspring suggest centenarians age slower than other humans. Aging Cell 20, e13290 (2021).
Na, H. et al. C. elegans MRP-5 exports vitamin B12 from mother to offspring to support embryonic development. Cell Rep. 22, 3126–3133 (2018).
Chen, Y. L. et al. Adiponectin receptor PAQR-2 signaling senses low temperature to promote C. worm longevity by regulating autophagy. Nat. Commun. 10, 1–10 (2019).
Dong, X. et al. An extracellular adhesion molecule complex patterns dendritic branching and morphogenesis. Cell 155, 296–307 (2013).
Watson, J. D. et al. Complementary RNA amplification methods enhance microarray identification of transcripts expressed in the C. elegans nervous system. BMC Genomics 9, 1–14 (2008).
Zhang, A., Ackley, B. D. & Yan, D. Vitamin B12 regulates glial migration and synapse formation through isoform-specific control of PTP-3/LAR PRTP expression. Cell Rep. 30, 3981–3988. e3 (2020).
Pan, Jie et al. Transcriptomic profiling of microglia and astrocytes throughout aging. J. Neuroinflammation 17, 1–19 (2020).
Ramirez, A. I. et al. The role of microglia in retinal neurodegeneration: Alzheimer’s disease, Parkinson, and glaucoma. Front. Aging Neurosci. 9, 214 (2017).
Groh, J. et al. Accumulation of cytotoxic T cells in the aged CNS leads to axon degeneration and contributes to cognitive and motor decline. Nat. Aging 1, 357–367 (2021).
Allen, M. D. et al. Neuroprotective effects of exercise on the aging human neuromuscular system. Exp. Gerontol. 152, 111465 (2021).
Orive, G., Lopera, F. & Carro, E. Saliva is a Good Candidate to be the new gold-standard sample for neurodegenerative diseases. J. Alzheimer’s. Dis. 87, 1497–1501 (2022).
Schepici, G. et al. Salivary biomarkers: future approaches for early diagnosis of neurodegenerative diseases. Brain Sci. 10, 245 (2020).
Xu, F., Laguna, L. & Sarkar, A. Aging‐related changes in quantity and quality of saliva: where do we stand in our understanding? J. Texture Stud. 50, 27–35 (2019).
Fong, S. et al. Energy crisis precedes global metabolic failure in a novel Caenorhabditis elegans Alzheimer Disease model. Sci. Rep. 6, 1–9 (2016).
Wati, S. M., Matsumaru, D. & Motohashi, H. NRF2 pathway activation by KEAP1 inhibition attenuates the manifestation of aging phenotypes in salivary glands. Redox Biol. 36, 101603 (2020).
Affoo, R. H. et al. Meta‐analysis of salivary flow rates in young and older adults[J]. J. Am. Geriatrics Soc. 63, 2142–2151 (2015).
Yamauchi, Y., Matsuno, T., Omata, K. & Satoh, T. Relationship between hyposalivation and oxidative stress in aging mice. J. Clin. Biochem. Nutr. 61, 40–46 (2017).
Smith, C. H. et al. Effect of aging on stimulated salivary flow in adults. J. Am. Geriatrics Soc. 61, 805–808 (2013).
Grassl, N. et al. Ultra-deep and quantitative saliva proteome reveals dynamics of the oral microbiome. Genome Med. 8, 1–13 (2016).
Næsse, E. P. et al. Distribution of nerve growth factor, pro‐nerve growth factor, and their receptors in human salivary glands. Eur. J. Oral Sci. 121, 13–20 (2013).
Lildballe, D. L. et al. Maximal Load of the Vitamin B12 Transport System: A Study on Mice Treated for Four Weeks with High-Dose Vitamin B12 or Cobinamide. PLoS ONE 7, e46657 (2012).
Hu, Y. et al. A common TCN1 loss-of-function variant is associated with lower vitamin B12 concentration in African Americans. Blood J. Am. Soc. Hematol. 131, 2859–2863 (2018).
Ansaloni, F. et al. Cold adaptation in Antarctic notothenioids: comparative transcriptomics reveals novel insights in the peculiar role of gills and highlights signatures of cobalamin deficiency. Int. J. Mol. Sci. 22, 1812 (2021).
Zhu, Y. & Hollis, J. H. Increasing the number of chews before swallowing reduces meal size in normal-weight, overweight, and obese adults. J. Acad. Nutr. Dietetics 114, 926–931 (2014).
Fraser, A. G. et al. Functional genomic analysis of C. elegans chromosome I by systematic RNA interference. Nature 408, 325–330 (2000).
Lee, M. S. et al. Gender differences in health and nutritional status of Korean centenarians. Korean J. Gerontol. 13, 65–75 (2005).
Acknowledgements
This work was supported by the Yunnan Fundamental Research Projects (grant No. 202201AT070233 and 202401AT071125).
Ethics declarations
Competing interests
The authors declare no competing interests.
Additional information
Publisher’s note Springer Nature remains neutral with regard to jurisdictional claims in published maps and institutional affiliations.
Supplementary information
Rights and permissions
Open Access This article is licensed under a Creative Commons Attribution-NonCommercial-NoDerivatives 4.0 International License, which permits any non-commercial use, sharing, distribution and reproduction in any medium or format, as long as you give appropriate credit to the original author(s) and the source, provide a link to the Creative Commons licence, and indicate if you modified the licensed material. You do not have permission under this licence to share adapted material derived from this article or parts of it. The images or other third party material in this article are included in the article’s Creative Commons licence, unless indicated otherwise in a credit line to the material. If material is not included in the article’s Creative Commons licence and your intended use is not permitted by statutory regulation or exceeds the permitted use, you will need to obtain permission directly from the copyright holder. To view a copy of this licence, visit http://creativecommons.org/licenses/by-nc-nd/4.0/.
About this article
Cite this article
Zhu, M., Lv, T., Peng, M. et al. PTP-3 regulated by VB12 is important for ageing health in C. elegans. npj Aging 11, 10 (2025). https://doi.org/10.1038/s41514-025-00201-8
Received:
Accepted:
Published:
Version of record:
DOI: https://doi.org/10.1038/s41514-025-00201-8










