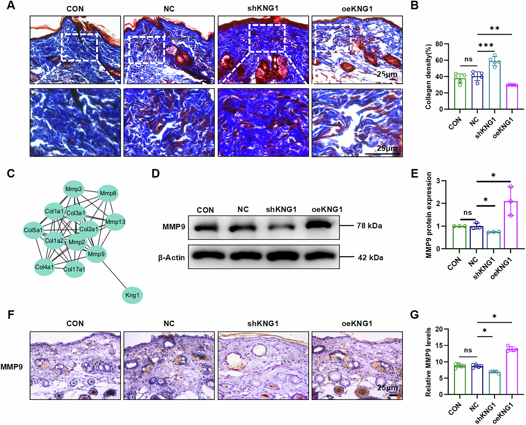
Fig. 3: KNG1 modulates the degradation of collagen fibers in the skin via MMP9.
From: Decoding skin aging: the role of KNG1 in collagen and elastic fibre degradation

After subcutaneous injection of NC, shKNG1, and oeKNG1 into 6-month-old C57BL/6J female mice for 7 days, the skin tissues from sacrificed mice were processed into paraffin-embedded sections. A Sections of the dorsal skin were stained using Masson’s trichrome method, with representative images presented. Scale bar = 25 μm. B Collagen density was quantified using the ImageJ software with the color convolution plugin (n = 5). **p < 0.01 and ***p < 0.001. C Protein–protein interaction (PPI) network analysis of KNG1 and collagen-associated genes. D Western blot analysis to assess MMP9 protein levels 7 days post-lentivirus injection. E Quantification of relative MMP9 expression derived from three independent experiments, with statistical significance indicated by *p < 0.05. F IHC analysis for the detection and distribution of MMP9 expression 7 days following lentivirus injection. Scale bar = 25 μm. G Quantification of positive staining area percentage of MMP9 from (F) (n = 5) using ImageJ software version 1.8. Data measured via the threshold tool represents the percentage of MMP9-positive area relative to total tissue. *p < 0.05.