Abstract
Kininogen-1 (KNG1) is an important pro-inflammatory and pro-oxidant factor, but its precise role in skin aging remains inadequately elucidated. Quantitative 4D proteomic-sequencing analysis identified upregulated KNG1 in 3- and 15-month-old C57BL/6J mouse skin, with immunohistochemical staining corroborating its increase in intrinsic aging. KNG1 overexpression in murine skin reduced dermal thickness, collagen fibre content, elastic fibre density, aging marker Lamin B1, and increased oxidative stress marker 8-hydroxy-2’-deoxyguanosine (8-OHdG), while KNG1 knockdown ameliorated these aging-associated phenotypes. Protein-protein interaction analysis revealed the underlying mechanisms. KNG1 regulates elastic fibre degradation through membrane metallo-endopeptidase (MME) activity, modulates collagen fibre degradation via matrix metallopeptidase 1 (MMP1) and matrix metallopeptidase 9 (MMP9), and elevates oxidative stress through epoxide hydrolase 2 (EPHX2). Thus, KNG1 may serve as an intrinsic skin aging biomarker, promoting collagen fibre degradation through MMP1/MMP9, elastic fibre breakdown through MME, and oxidative stress through EPHX2. KNG1 downregulation may represent a prospective anti-aging target.

Similar content being viewed by others
Introduction
Skin, the largest organ of the human body, consists of the epidermis and dermis, which are interconnected by subcutaneous and deeper tissues. The phenomenon of skin aging can be categorized into exogenous aging, primarily driven by environmental factors such as ultraviolet (UV) radiation, and endogenous aging, which occurs intrinsically over time. Endogenous dermal aging is marked by a decrease in skin thickness, an increase in the formation of wrinkles, and a sagging appearance1. Wrinkles and sagging of the skin are primarily attributed to alterations in the dermal compartments associated with aging, including decreased synthesis and increased degradation of dermal matrix components2. In chronologically aged skin, type I collagen—the most abundant protein in the dermal extracellular matrix—undergoes increased degradation, disorganization, and reduced synthesis3,4,5. Elastic fibers make up 2 to 4% of the dermal Extracellular matrix (ECM) and are mainly composed of elastin, which provides stretching and resilience to the skin. Elastin (ELN), encoded by the ELN gene, is primarily expressed during early development and decreases after maturity. In young skin, elastic fibers have a highly ordered structure with vertically oriented fibronectin-rich microfibrils in the papillary dermis and large-diameter elastic fibers in the reticular dermis6. The decline in elastic fiber levels during aging is mainly caused by reduced ELN expression, resulting in increased skin wrinkles7,8,9. The oxidative stress theory prominently features reactive oxygen species (ROS) as central to the mechanisms of skin aging10. Excess ROS is thought to accelerate senescence and age-related pathological changes, inducing cellular senescence11. However, the specific underlying mechanisms of skin aging are not fully understood, and specific biomarkers of skin aging have not been sufficiently elucidated.
Kininogen-1 (KNG1) protein, also referred to as high-molecular-weight kininogen (HMWK) and encoded by the KNG1 gene, is a notable pro-inflammatory and pro-oxidant factor implicated in various inflammatory diseases, including lung tissue sepsis12, colitis13, and arthritis14. Kininogen serves as a precursor to kinin15, a pro-inflammatory peptide that mediates its biological effects through binding to kinin receptors. Interestingly, a study identified a correlation between KNG1 and tissue aging. Specifically, the protein-bound form of KNG1 is upregulated in the cerebrospinal fluid (CSF) of aged mice16. Additionally, elevated concentrations of bradykinin have been observed in the CSF of patients with Alzheimer’s disease (AD). Furthermore, the involvement of KNG1 in cutaneous tissue has been examined in the context of inflammatory skin diseases. Tsuruta et al. demonstrated the immunohistochemical localization of KNG1 in the dermal mesenchyme of guinea pigs17. It has been reported that the skin of patients with psoriasis exhibits reduced KNG1 expression compared to healthy controls18. Additionally, Baiyao et al. reversed Staphylococcus aureus-induced skin inflammation in a mouse model by downregulating KNG1, which is associated with the regulation of inflammatory factors19. However, the role of KNG1 in skin aging remains underexplored.
This study aimed to reveal the role and the underlying mechanisms of KNG1 in skin aging. We employed quantitative 4D proteomic-sequencing analysis to detect the expression of KNG1 in the skin of C57BL/6J mice at different ages. Immunohistochemical staining was used to detect KNG1 expression in the skin of both humans and mice with intrinsic aging. Furthermore, the role of KNG1 in the process of skin aging was comprehensively examined by analyzing morphological alterations, modifications in collagen fibers and elastic fibers in the skin following subcutaneous lentiviral injection to either overexpress or knockdown KNG1. Immunohistochemical staining for Lamin B1 and 8-Hydroxy-2’-deoxyguanosine (8-OHdG) was employed to determine the impact of KNG1 on skin aging and oxidative stress levels, respectively.
Results
The expression levels of KNG1 are elevated during the intrinsic aging process of the skin in both mice and humans
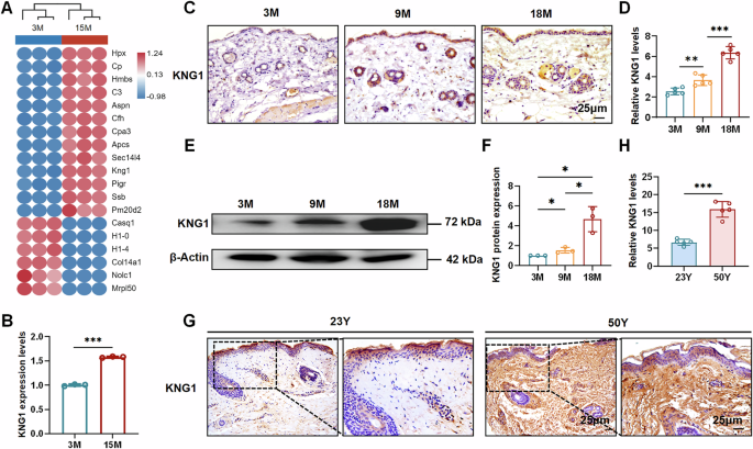
To elucidate novel genes involved in intrinsic skin aging, we performed proteomic sequencing on dorsal skin samples from 3-month-old and 15-month-old female C57BL/6J mice. A total of 5554 proteins were identified through this proteomic analysis. Applying the predefined screening criteria, we identified 141 differentially expressed proteins. Among these, 84 proteins were significantly upregulated in the 15-month-old group, and 57 proteins were significantly downregulated. Notably, KNG1 was one of the top 20 proteins with the most significant changes in terms of p-value (Fig. 1A). To standardize the relative expression levels against the 3-month-old cohort (designated as 1.0), the expression of KNG1 exhibits significant upregulation in the 15-month-old group, with a fold change of 1.58 (p = 2.83 × 10−6) (Fig. 1B). Although KNG1 is recognized as a significant pro-inflammatory and oxidative stress-associated molecule, its functional impact on skin aging remains uncharacterized. Furthermore, immunohistochemical and Western blot analyses were employed to confirm the expression of KNG1 in female C57BL/6J mice in different life stages: young (3-month), middle-aged (9-month), and elderly (18-month). The findings demonstrated a significant age-dependent upregulation of KNG1 expression in the dorsal skin of the mice (Fig. 1C–F).
A The 4D proteomic cluster heatmap illustrates the relative protein expression levels of the top 20 proteins with the most significant changes (as measured by p value) in samples from 3-month-old (n = 3) and 15-month-old (n = 3) mice. B Relative protein expression levels of KNG1 in 3-month-old (n = 3) and 15-month-old (n = 3) mice, with values normalized to the 3-month-old group (set as 1.0); significance is indicated as ***p < 0.001. C Representative image of immunohistochemical (IHC) staining of KNG1 in the dorsal skin of mice aged 3, 9, and 18 months. Scale bar = 25 μm. D Quantification of positive staining area percentage of KNG1 from (C) (n = 5) using ImageJ software version 1.8. Data measured via the threshold tool represent the percentage of KNG1-positive area relative to total tissue, with significance indicated as **p < 0.01, ***p < 0.001. E Western blot analysis was conducted to assess KNG1 protein levels in the dorsal skin of mice aged 3, 9, and 18 months. F Quantification of relative KNG1 expression was performed using data from three independent experiments, with statistical significance denoted by *p < 0.05. G A representative image of immunohistochemical (IHC) staining for KNG1 is provided for the eyelid skin of human females aged 23 and 50, with a scale bar indicating 25 μm. H Quantification of positive staining area percentage of KNG1 from (G) (n = 5) using ImageJ software version 1.8. Data measured via the threshold tool represent the percentage of KNG1-positive area relative to total tissue, with significance indicated as ***p < 0.001. All values are presented as mean ± standard deviation (SD), ensuring the independence of results.
Subsequently, we aim to detect the expression of KNG1 in human skin aging. We conducted an investigation into human intrinsic skin aging utilizing the GSE106940 dataset, a gene expression dataset within the NCBI Gene Expression Omnibus database. This dataset primarily comprises samples of sun-protected buttock skin tissues from donors across various age groups, specifically categorized as young and aged. Notably, our analysis revealed an upregulation of KNG1 mRNA levels associated with intrinsic skin aging in humans (Fig. S1A). Additionally, the immunohistochemistry was used to detect the expression of KNG1 in the eyelid skin and sun-protected back skin of young and middle-aged or old-aged individuals. The expression levels of KNG1 in the eyelid skin of individuals aged 50 years are significantly elevated compared to those in individuals aged 23 years (Fig. 1G, H). Similarly, in the sun-protected back skin, the expression of KNG1 in individuals aged 62 years is significantly higher than that observed in individuals aged 14 years (Fig. S1B, C).
These findings imply that KNG1 expression is elevated during the intrinsic aging process of the skin in both mice and humans.
The overexpression of KNG1 results in a phenotype characterized by dermal atrophy associated with aging
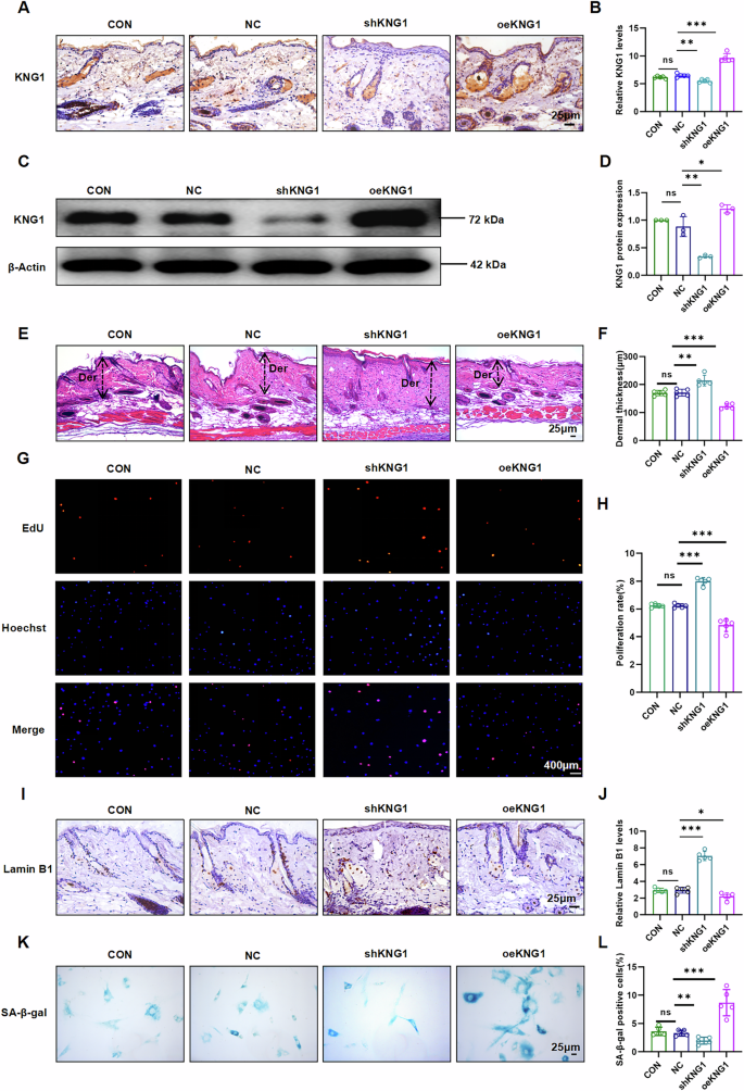
To investigate whether KNG1 functions as a key regulatory molecule in skin aging, lentiviruses for both knockdown and overexpression of KNG1 were conducted. In addition, these lentiviruses were injected into the specific sites of the back skin of mice as indicated in Fig. S2. Seven days following infection, fluorescence microscopy revealed a significantly higher green fluorescence intensity in the NC, shKNG1, and oeKNG1 groups compared to the control group, thereby indicating stable expression of the lentivirus (Fig. S3A). The successful knockdown and overexpression of KNG1 were further validated through immunohistochemistry and Western blot analyses (Fig. 2A–D). These findings were corroborated in primary mouse fibroblasts (Fig. S3B– D).
After subcutaneous injection of empty vector (NC), interference vector (shKNG1), and overexpression vector (oeKNG1) into 6-month-old C57BL/6J female mice for 7 days, the skin tissues from sacrificed mice were processed into paraffin-embedded sections. A IHC analysis was conducted to assess the expression and distribution of KNG1 7 days post-lentivirus injection. Scale bar = 25 μm. B Quantification of positive staining area percentage of KNG1 from (A) (n = 5) using ImageJ software version 1.8. Data measured via the threshold tool represent the percentage of KNG1-positive area relative to total tissue, with significance indicated as **p < 0.01, ***p < 0.001. C Western blot analysis was performed to evaluate KNG1 protein levels seven days following the lentivirus injection. D The relative quantification of KNG1 was performed using data from three independent experiments, with significance levels indicated as *p < 0.05 and **p < 0.01. E Representative images of hematoxylin and eosin (H&E) staining are provided. Scale bar = 25 μm. F The thickness of the dermis (Der) was assessed based on H&E staining results (n = 5), with significance indicated as **p < 0.01, ***p < 0.001. G Primary fibroblasts were transfected with NC, shKNG1, and oeKNG1 for a duration of 72 h. This was followed by EdU staining after 6 hours, and representative fluorescence images were captured. Scale bar = 400 μm. H The proliferation rate was quantified by calculating the percentage of EdU-positive cells (n = 5), with a significance level of ***p < 0.001. I IHC analysis was conducted to assess Lamin B1 expression and distribution 7 days following lentiviral injection. Scale bar = 25 μm. J Quantification of the number of positive-stained cells of Lamin B1 from (I) (n = 5) using ImageJ software version 1.8. Data represent the count of cells with clear DAB staining (≥10% cytoplasmic/nuclear positivity) per high-power field (HPF), with significance indicated as *p < 0.05 and ***p < 0.001. K Primary fibroblasts were subjected to staining for senescence-associated β-galactosidase (SA-β-gal) 72 h post-transfection. Scale bar = 25 μm. L The percentage of SA-β-gal positive cells was quantitatively analyzed (n = 5), with statistical significance denoted as **p < 0.01 and ***p < 0.001. All values are presented as mean ± SD to ensure the independence of results.
In the process of intrinsic skin aging, the skin exhibits a reduction in thickness, accompanied by a decrease in both dermal and overall skin thickness, flattening of reticular ridges, and collapse of the adipose layer20. Hematoxylin and Eosin (H&E) staining showed that overexpression of KNG1 led to a decrease in skin and skin thickness in 6-month-old mice, while knockdown of KNG1 resulted in an increase in these parameters (Fig. 2E, F). With skin aging, the proliferation capacity of dermal fibroblasts decreases21. Therefore, we further examined the effect of KNG1 on the proliferation capacity of dermal fibroblasts. The cell proliferation assay indicated that KNG1 overexpression significantly reduced the number of EdU-stained cells in primary fibroblasts, while KNG1 knockdown significantly enhanced the number of EdU-stained cells (Fig. 2G, H).
Lamin B1 and Senescence-associated β-galactosidase staining (SA-β-Gal) serve as crucial biomarkers for evaluating skin aging. IHC analysis revealed that overexpression of KNG1 resulted in a significant reduction in Lamin B1 expression in 6-month-old mice, whereas knockdown of KNG1 led to an increase in Lamin B1 expression (Fig. 2I, J). In primary mouse fibroblasts, KNG1 overexpression was associated with a marked increase in SA-β-Gal staining, indicative of cellular senescence, while KNG1 knockdown correspondingly resulted in a significant decrease in SA-β-Gal staining (Fig. 2K, L).
To determine whether KNG1 knockdown could ameliorate intrinsic age-related phenotypes, we transfected the knockdown lentiviruses into the skin of 18-month-old mice. A schematic diagram of the lentivirus subcutaneous injection is shown in Fig. S4A. It was demonstrated that knockdown of KNG1 led to an increase in dermal thickness in 18-month-old mice (Fig. S4B, C). Similarly, knockdown of KNG1 resulted in increased expression of Lamin B1 in 18-month-old mice (Fig. S4D, E).
These data indicate that KNG1 plays a role in regulating the proliferation and senescence of primary mouse fibroblasts. Specifically, overexpression of KNG1 is associated with skin atrophy, thinning, and accelerated aging, while knockdown of KNG1 leads to increased skin thickness and decreased aging.
KNG1 modulates the degradation of collagen fibers in the skin via MMP9 and MMP1
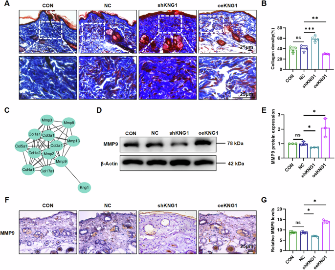
Furthermore, we examined the effect of KNG1 on collagen fibers. Masson’s trichrome staining revealed that the overexpression of KNG1 resulted in a sparse and disorganized dermal collagen architecture in the dermis of 6-month-old mice, characterized by fragmented and dissolved collagen fibers and a reduction in collagen density. In contrast, the knockdown of KNG1 led to an increase in collagen density and a more organized arrangement of collagen fibers in the dermis of 6-month-old mice (Fig. 3A, B). Interestingly, we demonstrated that the knockdown of KNG1 in the dermis of 18-month-old mice resulted in an increase in collagen density and a more ordered arrangement of collagen fibers (Fig. S4F, G). These results indicate that KNG1 expression can affect the density and morphology of collagen fibers.
After subcutaneous injection of NC, shKNG1, and oeKNG1 into 6-month-old C57BL/6J female mice for 7 days, the skin tissues from sacrificed mice were processed into paraffin-embedded sections. A Sections of the dorsal skin were stained using Masson’s trichrome method, with representative images presented. Scale bar = 25 μm. B Collagen density was quantified using the ImageJ software with the color convolution plugin (n = 5). **p < 0.01 and ***p < 0.001. C Protein–protein interaction (PPI) network analysis of KNG1 and collagen-associated genes. D Western blot analysis to assess MMP9 protein levels 7 days post-lentivirus injection. E Quantification of relative MMP9 expression derived from three independent experiments, with statistical significance indicated by *p < 0.05. F IHC analysis for the detection and distribution of MMP9 expression 7 days following lentivirus injection. Scale bar = 25 μm. G Quantification of positive staining area percentage of MMP9 from (F) (n = 5) using ImageJ software version 1.8. Data measured via the threshold tool represents the percentage of MMP9-positive area relative to total tissue. *p < 0.05.
In order to investigate the mechanism through which KNG1 affects dermal collagen fibers, we conducted an analysis of all collagen-related genes from the KEGG database within the STRING database to identify potential protein interactions with KNG1. Our findings revealed a previously established protein interaction between MMP9 and KNG1, with a combined interaction score of 0.474 (Fig. 3C). However, there is no direct interaction between KNG1 and MMP2, MMP3, or MMP13. The matrix metalloproteinase (MMP) family mediates extracellular matrix (ECM) degradation, with two key subgroups—collagenases and gelatinases—primarily driving skin structural and functional decline. MMP9 (gelatinase B) plays a central role in collagen degradation primarily by activating fibrillar collagen-cleaving collagenases, as well as degrading denatured collagen fragments and basement membrane-associated type IV collagen22. During the process of intrinsic skin aging, the expression of MMP9 is upregulated23, which is consistent with the results of our IHC analysis on the dorsal skin samples of 3-, 9-, and 18-month-old female mice (Fig. S5A, B).
To examine the potential influence of KNG1 on collagen fiber degradation via modulation of MMP9, we assessed the expression levels of MMP9 in the dermal tissue of mice with either KNG1 knockdown or overexpression. The findings from immunohistochemistry and Western blot analyses indicated an upregulation of MMP9 expression in the skin of mice with KNG1 overexpression, whereas a downregulation was observed in the skin of mice with KNG1 knockdown (Fig. 3D–G).
Considering that MMP1 is the most important member of collagenases in the dermis of the skin, we further examined the relationship between KNG1 and MMP1. Immunohistochemistry revealed an upregulation of MMP1 expression in the skin of mice with KNG1 overexpression, whereas a downregulation was observed in the skin of mice with KNG1 knockdown (Fig. S6), suggesting that MMP1 may also be involved in regulating the changes in collagen structure and density induced by KNG1.
These findings indicate that KNG1 may play a role in the regulation of dermal collagen fiber degradation via MMP9 and MMP1.
KNG1 regulates the degradation of dermal elastic fibers via MME
Gomori aldehyde-magenta staining revealed that overexpression of KNG1 led to a significant reduction in the area of dermal elastic fibers, resulting in fragmented fibers with only a few retaining an elongated morphology. Conversely, knockdown of KNG1 resulted in an increased area of dermal elastic fibers, characterized by thinner and relatively elongated fibers oriented in multiple directions, predominantly parallel to the skin surface (Fig. 4A, B). IHC analysis revealed that the overexpression of KNG1 led to a significant downregulation of elastin expression. Conversely, the knockdown of KNG1 resulted in a significant upregulation of elastin expression, as illustrated in Fig. 4C, D.
After subcutaneous injection of NC, shKNG1, and oeKNG1 into 6-month-old C57BL/6J female mice for 7 days, the skin tissues from sacrificed mice were processed into paraffin-embedded sections. A Representative images obtained using the Gomori aldehyde-magenta staining technique are presented, with black arrows indicating the presence of elastic fibers. Scale bar = 25 μm. B The density of elastic fibers was quantified, with data derived from (A) (n = 5). *p < 0.05 and ***p < 0.001. C IHC analysis was conducted to assess the expression and distribution of elastin (ELN) 7 days post-lentivirus injection. Scale bar = 25 μm. D Quantification of positive staining area percentage of ELN from (C) (n = 5) using ImageJ software version 1.8. Data measured via the threshold tool represents the percentage of ELN-positive area relative to total tissue. *p < 0.05 and ***p < 0.001. E The protein–protein interaction (PPI) network of KNG1 and its interacting genes was constructed based on proteomics data. F Western blot analysis was utilized to evaluate MME protein levels seven days following lentivirus injection. G Quantification of relative MME levels was derived from three independent experiments, with statistical significance denoted as *p < 0.05 and **p < 0.01. H IHC analysis was employed to determine the expression and distribution of MME 7 days post-lentivirus injection. Scale bar = 25 μm. I Quantification of positive staining area percentage of MME from (H) (n = 5) using ImageJ software version 1.8. Data measured via the threshold tool represents the percentage of MME-positive area relative to total tissue. **p < 0.01, ***p < 0.001.
In order to examine the impact of KNG1 on dermal elastic fibers, we conducted a screening of proteins from the proteomics dataset for potential interactions with KNG1 utilizing the STRING database (Fig. 4E). Proteins exhibiting a combined interaction score greater than 0.4 were identified, resulting in a total of 17 proteins (refer to Table S1). Notably, among these proteins, MME—also known as dermal fibroblast elastase—plays a pivotal role in the structural degradation of elastic fibers, the reduction of skin elasticity, and contributes to the phenomena of skin wrinkling and sagging24. MME exhibits increased expression during intrinsic skin aging25, which is consistent with our IHC findings in the dorsal skin of 3-month-old, 9-month-old, and 18-month-old female mice (Fig. S5C, D). We evaluated the expression of MME in the dermal tissue of mice subjected to KNG1 knockdown and overexpression. The findings from immunohistochemistry and Western blot analyses indicated an upregulation of MME expression in mice with KNG1 overexpression, whereas a downregulation was observed in those with KNG1 knockdown (Fig. 4F–I).
These results imply that KNG1 may play a regulatory role in dermal elastic fiber degradation via modulation of MME expression.
KNG1 regulates oxidative stress levels in the skin via EPHX2
Utilizing 8-OHdG as a marker for deoxyribonucleic acid (DNA) oxidative damage products to assess oxidative stress levels, our findings indicate that knockdown of KNG1 mitigates oxidative stress in the skin, whereas overexpression of KNG1 intensifies it (Fig. 5A, B). EPHX2 encodes soluble epoxide hydrolase (sEH), whose primary function is to metabolize the anti-inflammatory and vasoprotective epoxyeicosatrienoic acids (EETs) into pro-inflammatory dihydroxyeicosatrienoic acids (DHETs). During the aging process, increased EPHX2 activity disrupts the EETs/DHETs balance, leading to exacerbated oxidative stress and chronic inflammation26. Notably, EPHX2 was also identified among the 17 proteins interacting with KNG1 (Fig. 4E). Additionally, the immunohistochemistry analysis was performed on dorsal skin samples from 3-, 9-, and 18-month-old female mice, revealing a significant age-dependent increase in EPHX2 expression (Fig. S5E, F). Furthermore, we assessed the expression levels of EPHX2 in the skin of mice subjected to KNG1 knockdown and overexpression. IHC analysis and Western blotting revealed an upregulation of EPHX2 expression in mice with KNG1 overexpression, whereas a downregulation was observed in those with KNG1 knockdown (Fig. 5C–F).
After subcutaneous injection of NC, shKNG1, and oeKNG1 into 6-month-old C57BL/6 J female mice for 7 days, the skin tissues from sacrificed mice were processed into paraffin-embedded sections. A IHC analysis of the expression and spatial distribution of the oxidative stress marker 8-OHdG, conducted 7 days subsequent to lentiviral injection. Scale bar = 25 μm. B Quantification of positive staining area percentage of 8-OHdG from (A) (n = 5) using ImageJ software version 1.8. Data measured via the threshold tool represent the percentage of 8-OHdG-positive area relative to total tissue, with significance indicated as ***p < 0.001. C Western blot analysis to measure EPHX2 protein levels 7 days after the lentivirus injection. D Quantification of relative EPHX2 from three independent experiments. *p < 0.05. E IHC analysis was conducted to assess the expression and distribution of EPHX2 7 days post-lentivirus injection. Scale bar = 25 μm. F Quantification of positive staining area percentage of EPHX2 from (E) (n = 5) using ImageJ software version 1.8. Data measured via the threshold tool represents the percentage of EPHX2-positive area relative to total tissue. *p < 0.05 and **p < 0.01.
These findings imply that KNG1 may regulate oxidative stress in the dermal environment through its influence on EPHX2 expression.
Discussion
Previous research has documented elevated plasma concentrations of KNG1 as a coagulation factor during physiological aging27,28. Nonetheless, the specific role of KNG1 in the context of skin aging has not been previously elucidated. In our study, we found that the expression levels of KNG1 are elevated during the intrinsic aging process of the skin in both mice and humans.
In aged dermal tissue, collagen fibers exhibit fragmentation and irregular distribution, in contrast to the abundant, dense, and well-organized collagen fibers present in youthful skin29. Our research demonstrated that the upregulation of KNG1 associated with skin aging may cause the degradation of collagen fibers through MMP1 and MMP9. Interestingly, it has been reported that KNG1 can release bradykinin30, which can target and regulate MMP1 and MMP9 in the lungs31. In addition, bradykinin has also been found to mediate the secretion of MMPs in prostate cancer32, neuroinflammation33, and other cancers34,35. In summary, we propose that KNG1 may regulate MMPs in skin tissue by releasing bradykinin, but further experimental verification is required.
In the process of skin aging, the role of collagen type XVII alpha 1 chain (COL17A1) localized in the epidermal basal layer in maintaining skin homeostasis is attracting attention. COL17A1, a hemidesmosome component of the dermal-epidermal basement membrane, mediates keratinocyte adhesion to the underlying basement membrane to maintain epidermal integrity, but its progressive downregulation during intrinsic aging weakens hemidesmosomes and impairs dermal-epidermal junction (DEJ) integrity36,37. However, our PPI network analysis reveals that KNG1 and Col17a1 do not exhibit an interaction. We re-examined the STRING database, which also confirms that there is no predicted or reported interaction between KNG1 and Col17a1. The relationship between KNG1 and Col17a1 needs further validation.
In this study, our findings indicate that the overexpression of KNG1 in the intrinsic aging process of mouse skin leads to an upregulation of MME expression, potentially facilitating the degradation of elastin. MME, also known as neutral endopeptidase 24.11 (NEP), is capable of degrading a variety of bioactive peptides, including bradykinin38. In consistent with our finding, the expression of MME is also upregulated in the heart39, kidney40, and lung41. However, contrary to our research findings, MME exhibits age-related declines in the aging brain, which impair β-amyloid (Aβ) clearance, thereby facilitating the deposition of Aβ plaques and elevating the risk of Alzheimer’s disease (AD)42. These findings reveal that MME exhibits marked tissue-specific changes in both expression and activity with advancing age. Such differences may stem from the diverse roles MME plays in different tissues, a consequence of its distinct substrate specificities. Therefore, the regulatory mechanisms governing MME expression and its precise functional patterns in various aging tissues remain to be fully elucidated.
Oxidative stress induced by the accumulation of reactive oxygen species (ROS) can lead to lipid, protein, nucleic acid, and organelle damage, thus leading to the occurrence of cellular senescence, which is one of the core mechanisms mediating skin aging43. Our study demonstrates that skin aging in mice is associated with upregulated KNG1 expression, which subsequently induces increased EPHX2 levels. This molecular cascade may contribute to the exacerbation of oxidative stress in the skin. Consistent with our study, Cheng’s study found that overexpression of KNG1 can aggravate heart oxidative stress and mitochondrial damage. Additionally, knockdown of KNG1 can improve cardiomyocyte oxidative stress and mitochondrial damage caused by DOX, potentially through the nuclear factor erythroid 2-related factor 2 (NRF2) pathway44. Moreover, our finding aligns with observations of EPHX2 upregulation in aging brain45, lung46, colon47, and heart tissues48. In addition, Li’s research found that silencing EPHX2 could attenuate H2O2-induced oxidative damage in intestinal epithelial cells. Furthermore, inhibition of EPHX2 was observed to reduce the ROS level and restore the loss of MMP49. Functionally, EPHX2 primarily functions to hydrolyze epoxyeicosatrienoic acids (EETs)50. As key antioxidant molecules, EETs mitigate oxidative stress through direct ROS neutralization, activation of the NRF246 pathway to enhance expression of ROS-scavenging enzymes51, and inhibition of NADPH oxidases (NOX) activity52. Moreover, there are other redox-regulated genes that have also been shown to play a role in the skin aging process, such as mammalian target of rapamycin (mTOR), transforming growth factor beta (TGF-β), and insulin-like growth factor 1 (IGF-1)1. The underlying mechanism of oxidative stress induced by the upregulation of KNG1 in skin aging still requires further research.
In conclusion, our findings indicate that KNG1 may serve as a biomarker for intrinsic skin aging. Specifically, KNG1 modulates the degradation of skin collagen fibers via MMP1/MMP9, the breakdown of elastic fibers via MME, and the elevation of oxidative stress levels via EPHX2. Furthermore, the reduction of KNG1 may represent a potential target for interventions aimed at mitigating skin aging. These insights highlight the significant implications of KNG1 in the field of dermatological aging research.
Methods
Human skin specimen collection
Human skin specimens were obtained as discarded tissue during clinically indicated procedures from healthy female donors. The tissue repository included eyelid skin (from 23- and 50-year-olds) and sun-protected back skin (from 14- and 62-year-olds). All specimens were immediately flash-frozen in liquid nitrogen and stored at –80 °C for subsequent histological analyses. This study was approved by the Clinical Research Ethics Committee of the Third Affiliated Hospital of Southern Medical University (Approval No. 2024-ER-055) and conducted in accordance with the principles of the Declaration of Helsinki. Written informed consent was obtained from all participating volunteers prior to sample collection.
Bioinformatics analysis
Gene expression data related to sun-protected human skin were retrieved from the Gene Expression Omnibus (GEO) database (https://www.ncbi.nlm.nih.gov/geo/) under the accession number GSE106940. This dataset, based on the Affymetrix Human Genome U133 Plus 2.0 Array (Platform ID: GPL570), includes sun-protected buttock dermal tissue samples from young (n = 5) and elderly (n = 3) individuals. After downloading the raw gene expression data of this dataset from the GEO database, log₂ transformation was first performed to normalize the data distribution. Subsequently, the mRNA expression levels of the target gene KNG1 in the two groups were extracted. The Mann–Whitney U-test (two-tailed) was employed to analyze the expression differences between the young and elderly groups, with the significance threshold set at p < 0.05.
Dorsal skin samples were obtained from female C57BL/6J mice aged 3 months (3 M) and 15 months (15 M). Label-free 4D proteomic analysis (Jingjie PTM BioLab, Hangzhou) identified a total of 5554 proteins, generating normalized spectral data that yielded relative protein expression levels (dimensionless units). For expression analysis, the younger group (3 M, three biological replicates: 3M-1/2/3) served as the control, and the older group (15 M, three biological replicates: 15M-1/2/3) as the experimental group. Group means were calculated to reduce replicate variation, with fold change determined as 15 M mean/3 M mean, and log₂ transformation applied to quantify expression differences. Genes with a p value <0.001 and an absolute value of log2 fold change >~0.585 were considered significant. Collagen-related genes were identified utilizing the Kyoto Encyclopedia of Genes and Genomes (KEGG) database (https://www.kegg.jp/), and protein–protein interaction (PPI) analysis was conducted using the STRING database (https://cn.string-db.org/). Proteins exhibiting an interaction score exceeding 0.4 were selected for further analysis.
Mice
Female C57BL/6J mice, aged 3, 6, 9, 15, and 18 months, were procured from the Laboratory Animal Center of Southern Medical University, Guangzhou, China (SCXK 2021-0041). The mice were maintained in a temperature-controlled environment at 23 ± 2 °C with a 12-h light/dark cycle and were provided with ad libitum access to food and water. Prior to the commencement of experiments, the mice underwent a 1-week acclimatization period.
The study was conducted in accordance with the Basel Declaration, and the protocol was approved by the Ethics Committee of Southern Medical University (Resolution No. SMUL202403039). The protocol of all animals involved in this study was based on the provisions of the Animal Welfare Act, PHS Animal Welfare Policy, and the principles of the “NIH Guide for the Care and Use of Laboratory Animals” under supervision by the Institutional Animal Care and Use Committee (IACUC) of Southern Medical University.
Primary antibody
The primary antibodies utilized in this study were procured from various suppliers as follows: KNG1 (Catalog No. 11926-1-AP), anti-membrane-metalloendopeptidase (MME) (Catalog No. 18008-1-AP), metalloproteinase 1 (MMP1) (Catalog No. 10371-2-AP), metalloproteinase 9 (MMP9) (Catalog No. 10375-2-AP), and epoxide hydrolase 2 (EPHX2) (Catalog No. 10833-1-AP) were obtained from Proteintech, Wuhan, China. Lamin B1 (Catalog No. ab133741) was sourced from Abcam, Cambridge, UK. ELN (Catalog No. A2723) was acquired from ABclonal, Wuhan, China. The 8-OHdG (Catalog No. bs-1278R) antibody was purchased from Bioss, Beijing, China, and β-Actin (Catalog No. RM2001) was obtained from Rayay, Beijing, China.
Primary fibroblast culture
The dorsal skin of 6-month-old female C57BL/6J mice was utilized in this study. Following the removal of hair and sterilization, the skin was excised and positioned in a petri dish with the dermis oriented upwards. The tissue underwent enzymatic digestion using trypsin for a duration of 18 h at 4 °C. Subsequently, the epidermis was separated from the dermis, and the dermal tissue was excised and processed further. The tissue was enzymatically digested using collagenase I for a duration of 30 min, followed by filtration and centrifugation at 1000 rpm for 5 min. Subsequently, the supernatant was discarded, and the cell pellet was resuspended in a culture medium before being inoculated into 6 cm culture dishes. The culture medium comprised low-glucose Dulbecco’s modified Eagle medium (DMEM), supplemented with 10% fetal bovine serum, 100 U/mL penicillin, and 100 µg/mL streptomycin. Fibroblasts were maintained at 37 °C in an atmosphere containing 5% CO2, with the culture medium being replaced every 2 days. Primary fibroblasts (P0) were cultured and passaged until the third generation (P3) for use in subsequent experiments.
Lentiviral infection
Lentiviruses carrying the empty vector pCLenti-U6-shRNA(NC)-CMV-EGFP-WPRE, the KNG1-interfering vector pCLenti-U6-shRNA(KNG1)-CMV-EGFP-WPRE, KNG1 overexpression vector pcSLenti-EF1-EGFP-CMV-Kng1-WPRE were purchased from Obio Technology (Shanghai) Corp, Ltd. Six-month-old female C57BL/6J mice were anaesthetized via intraperitoneal injection of 1% sodium pentobarbital (Sigma; 0.01 ml/g body weight). All dorsal skin follicles were observed to be in the telogen phase, characterized by a consistent pinkish hue. To address individual variability, the dorsal region of each mouse was sectioned into four circles, each with a 1 cm radius, arranged in a centrosymmetric pattern. In Zone 1, designated as the control group (CON group), a subcutaneous injection of 20 μL Dulbecco’s phosphate-buffered saline (DPBS) was administered. In Zone 2, the empty lentivirus injection control group (NC group) received a subcutaneous injection of 20 μL of an empty lentivirus vector at a concentration of 1 × 108 TU/ml. Zone 3, referred to as the KNG1 knockdown group, was injected with 20 μL of an interference vector at a concentration of 1 × 108 TU/ml. In the Zone 4 KNG1 overexpression group, a subcutaneous injection of 20 μL of an overexpression vector, with an initial viral concentration of 2.72 × 108 TU/ml, was administered. To mitigate positional effects, the four zones were randomized, with zones 3 and 4 strategically positioned diagonally to reduce the influence of dorsal blood flow on the experimental outcomes. The specific locations of the injection sites are depicted in Fig. S2. Tissue sections were collected 7 days post-lentiviral infection, and the efficiency of infection was assessed by examining the presence of green fluorescence in the sections using a fluorescence microscope.
The titers of the empty vector pCLenti-U6-shRNA(NC)-CMV-EGFP-WPRE, the KNG1-interfering vector pCLenti-U6-shRNA(KNG1)-CMV-EGFP-WPRE, and the overexpression vector pcSLenti-EF1-EGFP-CMV-Kng1-WPRE were measured at 3.52 × 108, 2.17 × 108, and 2.72 × 108 TU/ml, respectively. Lentiviral particles were incubated with third-generation mouse fibroblasts in a serum-free medium for a duration of 24 h. The infection efficiency was assessed by evaluating intracellular green fluorescence using a fluorescence microscope on the 3rd day following infection.
Cell proliferation assay
P3 generation mouse fibroblasts were cultured in 24-well plastic plates at a density of 1 × 105 cells per well and subsequently covered with cell crawls. The cells were categorized into four experimental groups: control (CON), negative control (NC), shKNG1, and oeKNG1. These groups were maintained in serum-free, low-glucose DMEM, and subjected to transfection with empty, interference, and overexpression vectors, respectively. Following a 24-h period of serum deprivation, 10% serum was introduced to the culture medium. Seventy-two hours subsequent to transfection, 12.5 μM of 5-ethynyl-2’-deoxyuridine (EdU) was administered to each group. Following a 6-h incubation at 37 °C, the cells were fixed and stained with Apollo and nuclear dyes according to the manufacturer’s protocol (RiboBio, China). EdU-positive cells were subsequently visualized using a fluorescence microscope, and their numbers were quantified and analyzed utilizing ImageJ software (USA).
Senescence-associated β-galactosidase staining
Cells were seeded into 24-well plastic plates and covered with cell coverslips. Following 72 h of lentiviral transfection, the cells were washed with phosphate-buffered saline (PBS), fixed with 10% formaldehyde at room temperature for 10 min, and subsequently stained with a freshly prepared β-galactosidase staining solution (Beyotime, China) at 37 °C overnight. Microscopic images were captured, and the β-galactosidase-positive cells were quantified using ImageJ software (USA).
Histological examination
Fresh mouse skin samples were fixed in 4% paraformaldehyde (Macklin, China) at 4 °C for a duration of 3 to 7 days. Subsequently, the samples underwent dehydration through an ethanol gradient, followed by clearing with xylene (GHTECH, Guangzhou, China), and were then embedded in paraffin (LEICA, Germany). The tissues were sectioned into slices of 5-μm thickness, deparaffinized via xylene immersion, and rehydrated. Hematoxylin and eosin (H&E) staining was performed following standard protocols. Additionally, Masson’s trichrome and Gomori’s elastic fiber staining (Solarbio, Beijing, China) were executed according to the manufacturer’s instructions.
Immunohistochemical assay
Tissue sections underwent dewaxing using xylene, followed by hydration. Thermal antigen retrieval was conducted by heating the samples in citrate buffer (Boster, Wuhan, China). Endogenous peroxidase activity was inhibited using 3% hydrogen peroxide. Subsequently, the sections were blocked with 10% goat serum (SolarBio, Beijing, China). The following primary antibodies were incubated overnight at 4 °C: KNG1 (dilution 1:200), MME (dilution 1:200), EPHX2 (dilution 1:200), MMP1 (dilution 1:200), MMP9 (dilution 1:200), Lamin B1 (dilution 1:200), ELN (dilution 1:200), and 8-OHdG (dilution 1:100). The tissue sections underwent counterstaining with haematoxylin, followed by dehydration through an ethanol gradient, clearing with xylene, and sealing. Microscopic examination was conducted using a Leica DM40008 microscope (Leica, Germany), and images were acquired with the Leica Application Suite version 3.7. Quantitative analysis of sample staining, including the percentage of positive area and the count of positively stained cells, was performed utilizing ImageJ software version 1.8.
Western blot analysis
Skin tissue samples and cultured cells were lysed utilizing RIPA(Radio Immunoprecipitation Assay) Lysis buffer (Beyotime) and subjected to three cycles of milling at −30 °C with a cryomill (Luka, Guangzhou, China). The resultant protein extracts underwent centrifugation at 12,000 rpm for 10 min at 4 °C. The supernatant was subsequently collected, combined with loading buffer in a 1:1 ratio, and heated to 95 °C to achieve protein denaturation. The protein samples were then resolved on a 10% sodium dodecyl sulfate polyacrylamide gel (SDS-PAGE) employing pre-stained molecular weight markers (Epizyme, Shanghai, China) and subsequently transferred onto a polyvinylidene difluoride (PVDF) membrane (Millipore, Bedford, MA, USA). The membranes were subjected to a blocking procedure for 1 h using QuickBlock™ Blocking Buffer (Beyotime). Subsequently, they were incubated overnight at 4 °C with the following primary antibodies: KNG1 (dilution 1:1000), MME (dilution 1:2000), MMP9 (dilution 1:1000), EPHX2 (dilution 1:1000), and β-Actin (dilution 1:2000). Following incubation, the membranes were washed with 1× TBST at room temperature and then incubated for 1 h with either goat anti-mouse or goat anti-rabbit secondary antibodies. The binding of antibodies was visualized using the Meilunbio Feikert Ultrasensitive Enhanced Chemiluminescence (ECL) Luminescent Solution. The protein bands were visualized utilizing a fully automated chemiluminescence image analysis system (Tanon 5200CE) and quantified using ImageJ software.
Statistical analysis
The data were analyzed utilizing GraphPad Prism version 8.0.2 software and are expressed as the mean ± standard deviation (SD). Each experiment was conducted a minimum of three times. Comparisons between two groups were made using an independent samples t-test, with statistical significance determined at p < 0.05.
Data availability
Raw data from this study are accessible in the iProX database (https://www.iprox.cn/) under the Project ID: IPX0012800000, or via the ProteomeXchange ID: PXD066793.
References
Zhang, J., Yu, H., Man, M. Q. & Hu, L. Aging in the dermis: fibroblast senescence and its significance. Aging Cell 23, e14054 (2024).
Shin, J. W. et al. Molecular mechanisms of dermal aging and antiaging approaches. Int. J. Mol. Sci. https://doi.org/10.3390/ijms20092126 (2019).
Rittié, L. & Fisher, G. J. Natural and sun-induced aging of human skin. Cold Spring Harb. Perspect. Med. 5, a015370 (2015).
Fisher, G. J., Varani, J. & Voorhees, J. J. Looking older: fibroblast collapse and therapeutic implications. Arch. Dermatol. 144, 666–672 (2008).
Quan, T., Shao, Y., He, T., Voorhees, J. J. & Fisher, G. J. Reduced expression of connective tissue growth factor (CTGF/CCN2) mediates collagen loss in chronologically aged human skin. J. Invest. Dermatol. 130, 415–424 (2010).
Dahlbäck, K. et al. Fibrillin immunoreactive fibers constitute a unique network in the human dermis: immunohistochemical comparison of the distributions of fibrillin, vitronectin, amyloid P component, and orcein stainable structures in normal skin and elastosis. J. Invest. Dermatol. 94, 284–291 (1990).
Decker, M. et al. EH3 (ABHD9): the first member of a new epoxide hydrolase family with high activity for fatty acid epoxides. J. Lipid Res. 53, 2038–2045 (2012).
Heinz, A. Elastic fibers during aging and disease. Ageing Res. Rev. 66, 101255 (2021).
Kozel, B. A. et al. Williams syndrome. Nat. Rev. Dis. Primers 7, 42 (2021).
Ray, P. D., Huang, B. W. & Tsuji, Y. Reactive oxygen species (ROS) homeostasis and redox regulation in cellular signaling. Cell Signal 24, 981–990 (2012).
Turner, A. J. & Tanzawa, K. Mammalian membrane metallopeptidases: NEP, ECE, KELL, and PEX. FASEB J.11, 355–364 (1997).
Xu, J. et al. Overexpression of the Kininogen-1 inhibits proliferation and induces apoptosis of glioma cells. J. Exp. Clin. Cancer Res. 37, 180 (2018).
Gajbhiye, A. et al. Urinary proteome alterations in HER2 enriched breast cancer revealed by multipronged quantitative proteomics. Proteomics 16, 2403–2418 (2016).
Marceau, F. & Regoli, D. Bradykinin receptor ligands: therapeutic perspectives. Nat. Rev. Drug Discov. 3, 845–852 (2004).
Merkulov, S. et al. Deletion of murine kininogen gene 1 (mKng1) causes loss of plasma kininogen and delays thrombosis. Blood 111, 1274–1281 (2008).
Shuken, S. R. et al. Limited proteolysis-mass spectrometry reveals aging-associated changes in cerebrospinal fluid protein abundances and structures. Nat. Aging 2, 379–388 (2022).
Yamamoto, T., Tsuruta, J. & Kambara, T. Interstitial-tissue localization of high-molecular-weight kininogen in guinea-pig skin. Biochim. Biophys. Acta 916, 332–342 (1987).
Sobolev, V. V. et al. LC-MS/MS analysis of lesional and normally looking psoriatic skin reveals significant changes in protein metabolism and RNA processing. PLoS ONE 16, e0240956 (2021).
Zhang, J. et al. RNA sequencing reveals the regulation mechanism of Yunnan Baiyao in treating skin infection caused by Staphylococcus aureus. Evid. Based Complement Alternat. Med. 2022, 6348157 (2022).
Yu, G. T. et al. Mapping epidermal and dermal cellular senescence in human skin aging. Aging Cell 24, e14358 (2025).
Lago, J. C. & Puzzi, M. B. The effect of aging in primary human dermal fibroblasts. PLoS ONE 14, e0219165 (2019).
Pittayapruek, P., Meephansan, J., Prapapan, O., Komine, M. & Ohtsuki, M. Role of matrix metalloproteinases in photoaging and photocarcinogenesis. Int. J. Mol. Sci. https://doi.org/10.3390/ijms17060868 (2016).
Choi, W. et al. Syringaresinol derived from Panax ginseng berry attenuates oxidative stress-induced skin aging via autophagy. J. Ginseng Res. 46, 536–542 (2022).
Imokawa, G., Nakajima, H. & Ishida, K. Biological mechanisms underlying the ultraviolet radiation-induced formation of skin wrinkling and sagging II: over-expression of neprilysin plays an essential role. Int. J. Mol. Sci. 16, 7776–7795 (2015).
Morisaki, N. et al. Neprilysin is identical to skin fibroblast elastase: its role in skin aging and UV responses. J. Biol. Chem. 285, 39819–39827 (2010).
Zhou, P., Guan, H., Guo, Y., Zhu, L. & Liu, X. Maternal high-fat diet programs renal peroxisomes and activates NLRP3 inflammasome-mediated pyroptosis in the rat fetus. J. Inflamm. Res. 14, 5095–5110 (2021).
Akrivou, D., Perlepe, G., Kirgou, P., Gourgoulianis, K. I. & Malli, F. Pathophysiological aspects of aging in venous thromboembolism: an update. Medicina https://doi.org/10.3390/medicina58081078 (2022).
Sagripanti, A. & Carpi, A. Natural anticoagulants, aging, and thromboembolism. Exp. Gerontol. 33, 891–896 (1998).
Yasui, T. et al. In vivo observation of age-related structural changes of dermal collagen in human facial skin using collagen-sensitive second harmonic generation microscope equipped with 1250-nm mode-locked Cr:Forsterite laser. J. Biomed. Opt. 18, 31108 (2013).
Rouhiainen, A. et al. The bradykinin system in stress and anxiety in humans and mice. Sci. Rep. 9, 19437 (2019).
Wang, Y. et al. KLK12 regulates MMP-1 and MMP-9 via bradykinin receptors: biomarkers for differentiating latent and active bovine tuberculosis. Int. J. Mol. Sci. https://doi.org/10.3390/ijms232012257 (2022).
Yu, H. S., Lin, T. H. & Tang, C. H. Bradykinin enhances cell migration in human prostate cancer cells through B2 receptor/PKCδ/c-Src dependent signaling pathway. Prostate 73, 89–100 (2013).
Yang, C. C., Hsiao, L. D., Shih, Y. F., Yu, Z. Y. & Yang, C. M. Anti-inflammatory effects of rhamnetin on bradykinin-induced matrix metalloproteinase-9 expression and cell migration in rat brain astrocytes. Int. J. Mol. Sci. https://doi.org/10.3390/ijms23020609 (2022).
Yang, C. M., Lee, I. T., Hsiao, L. D., Yu, Z. Y. & Yang, C. C. Rhamnetin prevents bradykinin-induced expression of matrix metalloproteinase-9 in rat brain astrocytes by suppressing protein kinase-dependent AP-1 activation. Biomedicines https://doi.org/10.3390/biomedicines11123198 (2023).
Wang, G., Sun, J., Liu, G., Fu, Y. & Zhang, X. Bradykinin promotes cell proliferation, migration, invasion, and tumor growth of gastric cancer through ERK signaling pathway. J. Cell Biochem. 118, 4444–4453 (2017).
Xiang, Y. et al. Reduced expression of Collagen 17A1 in naturally aged, photoaged, and UV-irradiated human skin in vivo: potential links to epidermal aging. J. Cell Commun. Signal 16, 421–432 (2022).
Nanba, D. et al. EGFR-mediated epidermal stem cell motility drives skin regeneration through COL17A1 proteolysis. J. Cell Biol. https://doi.org/10.1083/jcb.202012073 (2021).
Thakur, S., Mohanty, P., Jadhav, M. S., Gaikwad, A. B. & Jadhav, H. R. A perspective on the development of small molecular neprilysin inhibitors (NEPi) with emphasis on cardiorenal disease. Eur. J. Med. Chem. 280, 116932 (2024).
Du, C. et al. Identification of senescence related hub genes and potential therapeutic compounds for dilated cardiomyopathy via comprehensive transcriptome analysis. Comput. Biol. Med. 179, 108901 (2024).
Dutriez, I., Salès, N., Fournié-Zaluski, M. C. & Roques, B. P. Pre- and post-natal ontogeny of neutral endopeptidase 24-11 (‘enkephalinase’) studied by in vitro autoradiography in the rat. Experientia 48, 290–300 (1992).
Kletsas, D. et al. Neutral endopeptidase-24.11 (NEP) activity in human fibroblasts during development and ageing. Mech. Ageing Dev. 102, 15–23 (1998).
Nalivaeva, N. N., Zhuravin, I. A. & Turner, A. J. Neprilysin expression and functions in development, ageing and disease. Mech. Ageing Dev. 192, 111363 (2020).
Gu, Y., Han, J., Jiang, C. & Zhang, Y. Biomarkers, oxidative stress and autophagy in skin aging. Ageing Res. Rev. 59, 101036 (2020).
Cheng, X. et al. Overexpression of Kininogen-1 aggravates oxidative stress and mitochondrial dysfunction in DOX-induced cardiotoxicity. Biochem. Biophys. Res. Commun. 550, 142–150 (2021).
Wu, Y. et al. Hepatic soluble epoxide hydrolase activity regulates cerebral Aβ metabolism and the pathogenesis of Alzheimer’s disease in mice. Neuron 111, 2847–2862.e2810 (2023).
Zhang, C. Y. et al. EETs alleviate alveolar epithelial cell senescence by inhibiting endoplasmic reticulum stress through the Trim25/Keap1/Nrf2 axis. Redox Biol. 63, 102765 (2023).
Wang, W. et al. Soluble epoxide hydrolase contributes to cell senescence and ER stress in aging mice colon. Int. J. Mol. Sci. https://doi.org/10.3390/ijms24054570 (2023).
Yousef, A., Fang, L., Heidari, M., Kranrod, J. & Seubert, J. M. The role of CYP-sEH derived lipid mediators in regulating mitochondrial biology and cellular senescence: implications for the aging heart. Front. Pharmacol. 15, 1486717 (2024).
Li, X. & Wu, X. Soluble epoxide hydrolase (Ephx2) silencing attenuates the hydrogen peroxide-induced oxidative damage in IEC-6 cells. Arch. Med. Sci. 17, 1075–1086 (2021).
Spector, A. A., Fang, X., Snyder, G. D. & Weintraub, N. L. Epoxyeicosatrienoic acids (EETs): metabolism and biochemical function. Prog. Lipid Res. 43, 55–90 (2004).
Dai, M. et al. Epoxyeicosatrienoic acids regulate macrophage polarization and prevent LPS-induced cardiac dysfunction. J. Cell Physiol. 230, 2108–2119 (2015).
Biliktu, M. et al. Pharmacological inhibition of soluble epoxide hydrolase attenuates chronic experimental autoimmune encephalomyelitis by modulating inflammatory and anti-inflammatory pathways in an inflammasome-dependent and -independent manner. Inflammopharmacology 28, 1509–1524 (2020).
Acknowledgements
This work is supported by the National Natural Science Foundation of China (82073417 and 81703147), Guangdong Basic and Applied Basic Research Foundation (2022A1515010768).
Author information
Authors and Affiliations
Contributions
X.Z. and X.Y.: experimental design, data collection, data analysis and interpretation, and article writing; X.L., J.H., Y.Z., X.X., Q.C., S.Z., T.H.: data collection; M.Z., L.Z., and X.W.: conception and design, financial support, article writing, and final approval of the article. All authors have read and agreed to the published version of the manuscript.
Corresponding authors
Ethics declarations
Competing interests
The authors declare no competing interests.
Additional information
Publisher’s note Springer Nature remains neutral with regard to jurisdictional claims in published maps and institutional affiliations.
Supplementary information
Rights and permissions
Open Access This article is licensed under a Creative Commons Attribution-NonCommercial-NoDerivatives 4.0 International License, which permits any non-commercial use, sharing, distribution and reproduction in any medium or format, as long as you give appropriate credit to the original author(s) and the source, provide a link to the Creative Commons licence, and indicate if you modified the licensed material. You do not have permission under this licence to share adapted material derived from this article or parts of it. The images or other third party material in this article are included in the article’s Creative Commons licence, unless indicated otherwise in a credit line to the material. If material is not included in the article’s Creative Commons licence and your intended use is not permitted by statutory regulation or exceeds the permitted use, you will need to obtain permission directly from the copyright holder. To view a copy of this licence, visit http://creativecommons.org/licenses/by-nc-nd/4.0/.
About this article
Cite this article
Zhang, X., Yang, X., Liu, X. et al. Decoding skin aging: the role of KNG1 in collagen and elastic fibre degradation. npj Aging 11, 80 (2025). https://doi.org/10.1038/s41514-025-00268-3
Received:
Accepted:
Published:
Version of record:
DOI: https://doi.org/10.1038/s41514-025-00268-3







