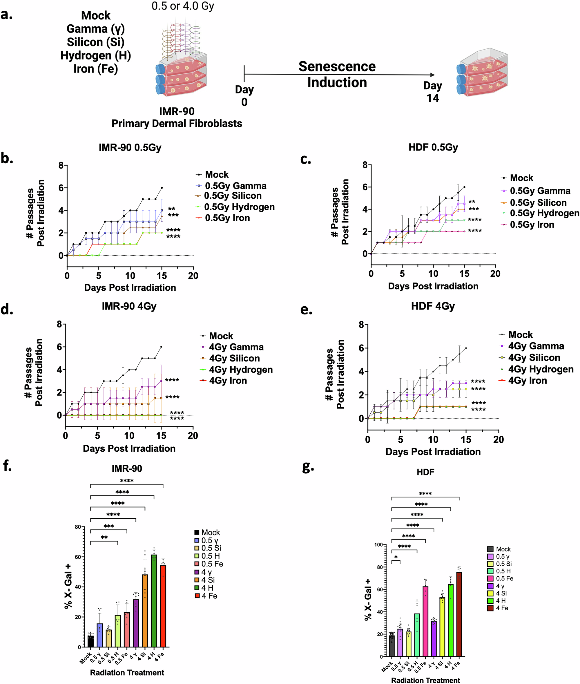
Fig. 1: Space radiation differentially induces senescence phenotypes.
From: Space radiation induces distinct senescent phenotypes: Implications for space travel

(a) Experiment schematic for both IMR-90 and primary dermal fibroblasts (N = 2). (b-c) Two-week growth curve of IMR-90 (b) or HDF (c) cells irradiated with 0.5 Gy radiation or mock control. (d-e) Two-week growth curve of IMR-90 (d) or HDF (e) cells irradiated with 4.0 Gy radiation or mock control. (f-g) Quantification of IMR-90 (f) or HDF (g) SA-βgal staining shown in Figure S1. Values are percent of all stained nuclei ± S.E.M. * p < 0.05, ** p < 0.01, *** p < 0.001, **** p < 0.0001 vs mock controls. Abbreviations; Si, silicon ion; \(\gamma\), gamma; H, hydrogen; Fe, iron; HDF, primary human dermal fibroblasts; Gy, Grays.