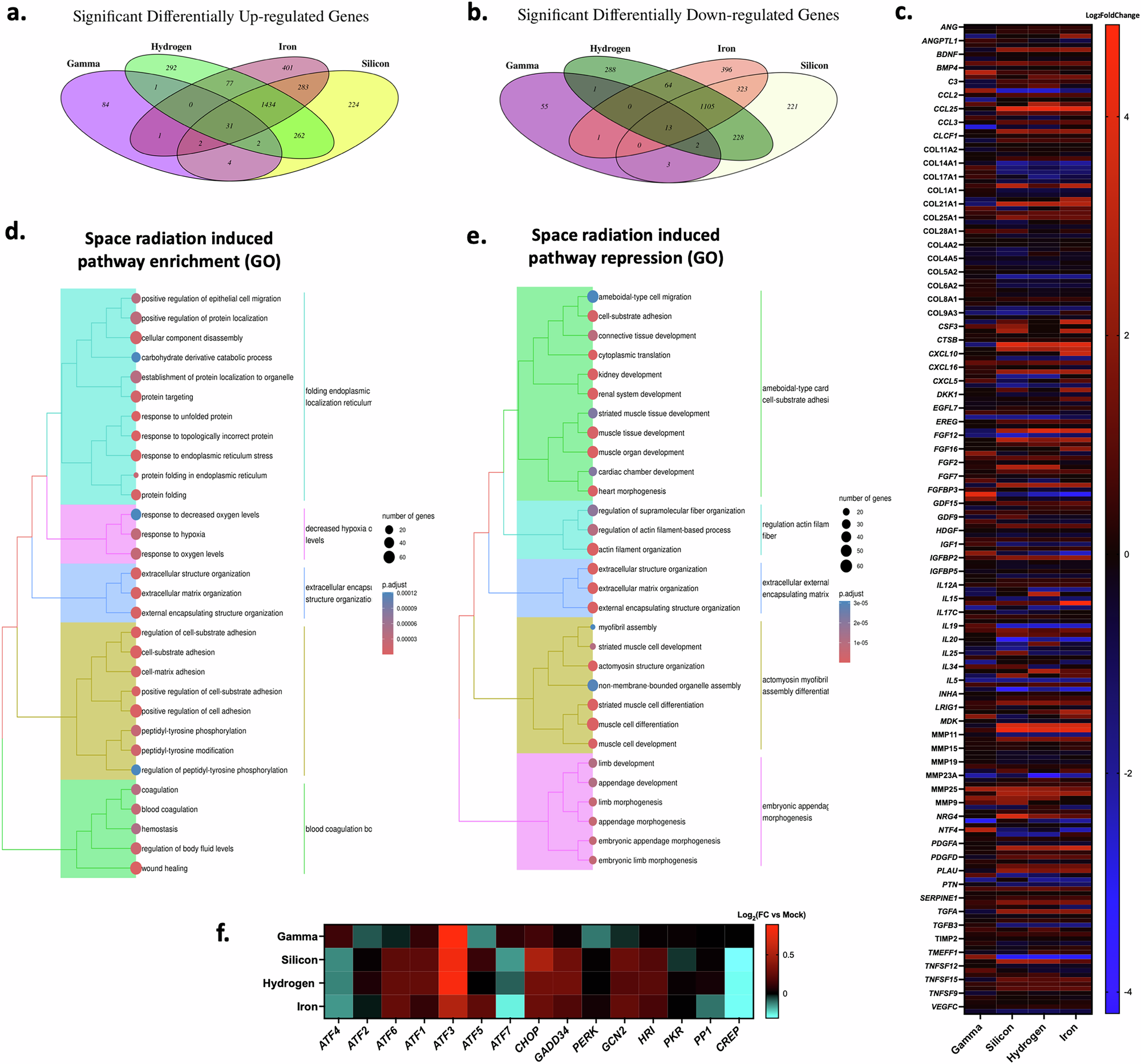
Fig. 2: Space radiation induces a senescent transcriptional profile distinct from γ radiation.
From: Space radiation induces distinct senescent phenotypes: Implications for space travel

(a-b) Venn Diagrams comparing differentially expressed genes (DEG) significantly (adjust p-value < 0.05) (a) up- or (b) down-regulated vs the mock control between irradiated groups. (c) Heatmap showing the average Log2FoldChanges in senescence and SASP genes between treatment groups. (d-e) Tree plots showing hierarchical clustering of significantly enriched Gene Ontology (GO) pathways using over-representation enrichment analysis for (d) up- and (e) down-regulated pathways using genes that are significantly and commonly differentially expressed vs. Mock control between only charged particle space (Silicon, Hydrogen, Iron) irradiated cells filtering for p-value (adjusted p-value < 0.05) where Log2FoldChange cutoffs for up and down regulated input genes was > or < 0 respectively. (f) Heatmap showing the average Log2FoldChange (vs mock control) of integrated stress response (ISR) signaling genes. Abbreviations; ISR, Integrated Stress Response; GO, Gene Ontology.