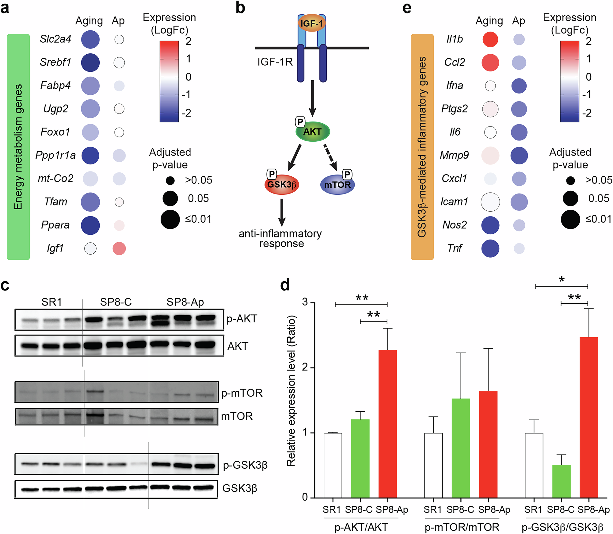
Fig. 5: Igf-1-akt-mTOR-GSK3β signaling pathways in gastrocnemius muscle of normal aging- and senescence accelerated mice.

a mRNA expression (LogFc) profile of energy metabolism genes, Slc2a4, Srebf1, Fabp4, Ugp2, Foxo1, Ppp1r1a, mt-Co2, Tfam, Ppara and Igf1. b Illustration of Igf1-AKT-GSK3β signaling pathway. c Western blotting analysis for phosphorylation of AKT, mTOR and GSK3β (Ser9). d Protein expression of AKT, mTOR and GSK3β (Ser9). e mRNA expression profiles of GSK3β-mediated inflammatory genes, Il1b, Ccl2, Infa, Ptgs2, Il6, Mmp9, Cxcl1, Icam1, Nos2 and Tnf. Ccl2, C-C motif chemokine 2; Cd, Cluster of differentiation; Cxcl1: C-X-C motif chemokine ligand 1; Fabp4, fatty acid binding protein 4; Foxo1, forkhead box O1; GSK3β: glycogen synthase kinase 3β; Icam1, intercellular adhesion molecule 1; Igf1, insulin-like growth factor 1; Il, interleukin; Infα, interferon α; Mmp9, matrix metalloproteinase-9; mt-Co2, mitochondrially encoded cytochrome c oxidase II; mTOR, mammalian target of rapamycin; Nos2, nitric oxide synthase 2; p-AKT, phosphorylated AKT, p-GSK3β (Ser9), phosphorylated GSK3β at Serine 9; p-mTOR, phosphorylated mTOR; Ppp1r1a, protein phosphatase 1, regulatory inhibitor subunit 1 A; Ptgs2, prostaglandin-endoperoxide synthase 2; Slc2a4, solute carrier family 2 member 4; SP8-Ap, senescence-accelerated prone mice 8 received acupuncture stimulation; SP8-C, senescence-accelerated prone mice 8 without acupuncture stimulation; SR1, senescence-accelerated resistant mice 1 without acupuncture stimulation, Srebf1, sterol regulatory element binding transcription factor 1; Tfam, transcription factor A, mitochondrial; Tnfa, tumor necrosis factor α; Ugp2, UDP-glucose pyrophosphorylase 2;.