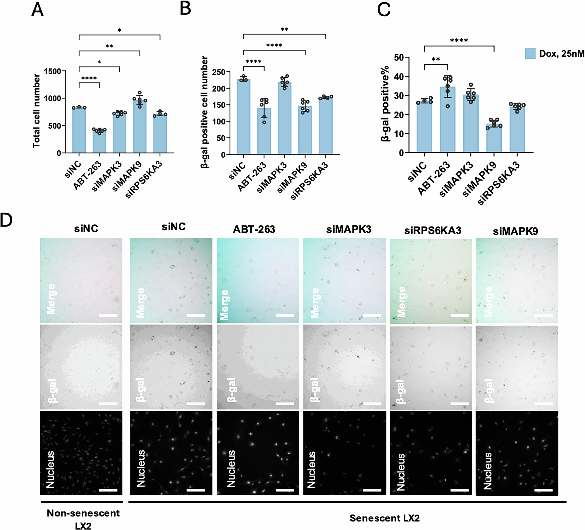
Fig. 4: Dual-purpose target MAPK9 exhibits anti-cellular senescence effects.

A Cell count and B Percentage of SA-β-Gal positive cells. C Total cell number. LX-2 cells were stimulated with 10 nM non-targeting control, MAPK3, MAPK9, PRS6KA3 siRNA, and ABT-263. D Images of LX-2 cells after various treatments for SA-β-Gal staining. The scale bar is 200 μm. n = 3–6 per group. Data are expressed as mean ± standard deviation (SD). (*p < 0.05, **p < 0.01, ****p < 0.0001).