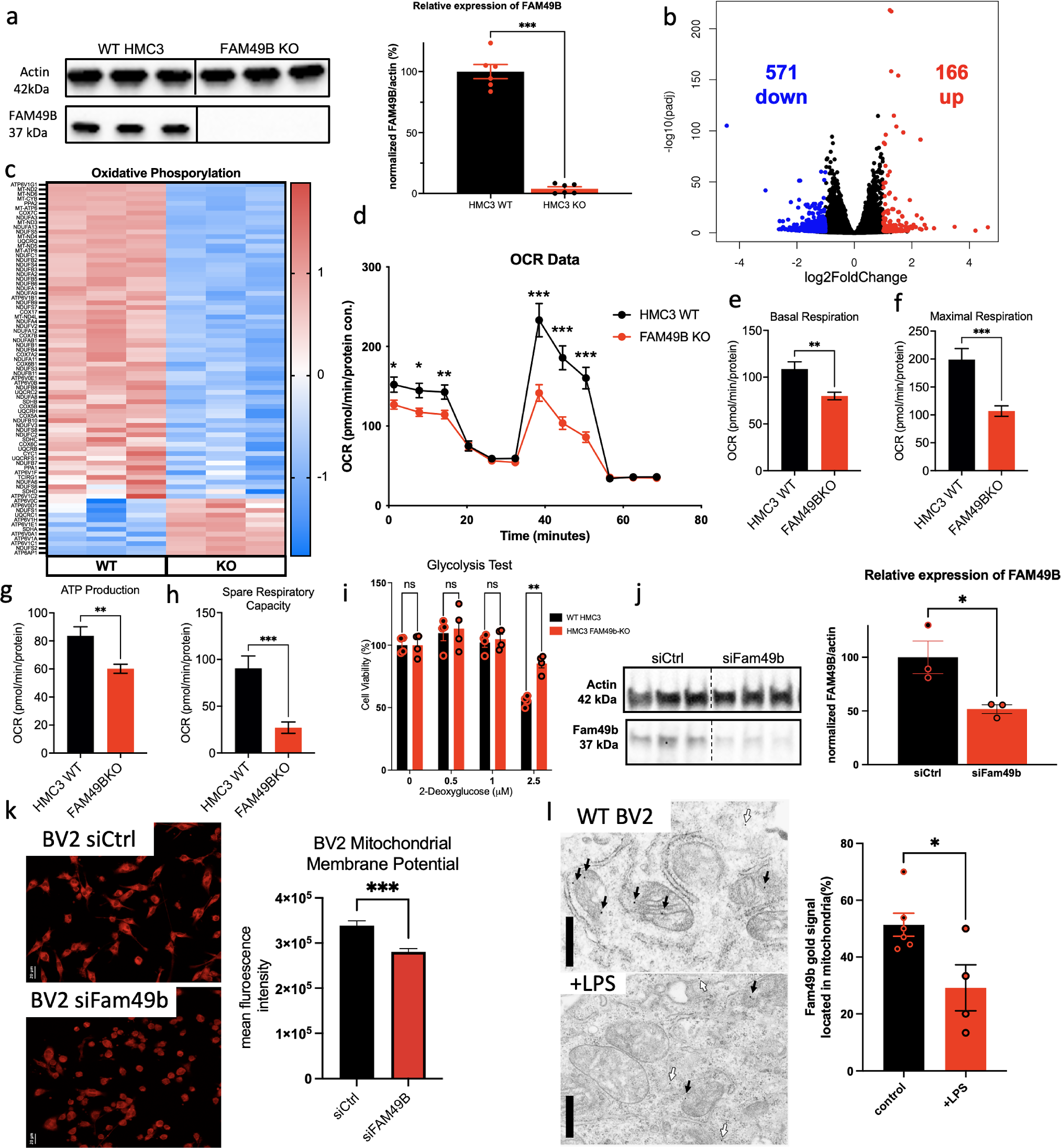
Fig. 2: Reduced expression of FAM49B in microglia causes metabolic changes.

a Western blot analysis confirming ablation of FAM49B in HMC3 cells (n = 6, 6). b Volcano plot shows global gene expression changes in WT vs. FAM49B-KO HMC3 cells (numbers indicate significantly up- or downregulated genes). c Heatmap of oxidative phosphorylation genes significantly altered in FAM49B-KO cells. d Seahorse graph showing a significant reduction in oxidative phosphorylation in FAM49B-KO cells (n = 18 for each condition, Student’s t-test per time point, **p < 0.01, ***p < 0.001. Data are presented as mean ± SEM). Bar graphs show a significant reduction in basal respiration (e), maximal respiration (f), ATP production (g), and spare respiratory capacity (h). (n = 18 for each condition, Student’s t-test per time point, **p < 0.01, ***p < 0.001. Data are presented as mean ± SEM. i Bar graph shows cell viability in HMC3 WT and FAM49BKO cells treated with 2-Deoxyglucose. (n = 4 (WT)/4 (KO)), **p < 0.01, 2-way ANOVA). j Western blot analysis confirming reduction of Fam49b in BV2 cells by siRNA (n = 3, 3). k Representative confocal images of BV2 cells stained with functional dye MitoTracker Red CMXRos 48 h post siRNA transfection. Analysis shows reduced mitochondrial membrane potential measured by average fluorescence intensity (n, ctrl = 348, siFam49b = 598). l Representative TEM images using immunogold labeling for Fam49b in BV2 cells. Bar graph shows quantification of the percentage of Fam49b located in mitochondria under control or LPS treatment (N = 6, 4). Scale bar 500 nm. Data are presented as mean ± SEM. Data for (a, e–j, and l were analyzed using an unpaired Mann–Whitney test. Data for (k) was analyzed using an unpaired t-test with Welch’s correction. *p < 0.05, **p < 0.01, ***p < 0.001.