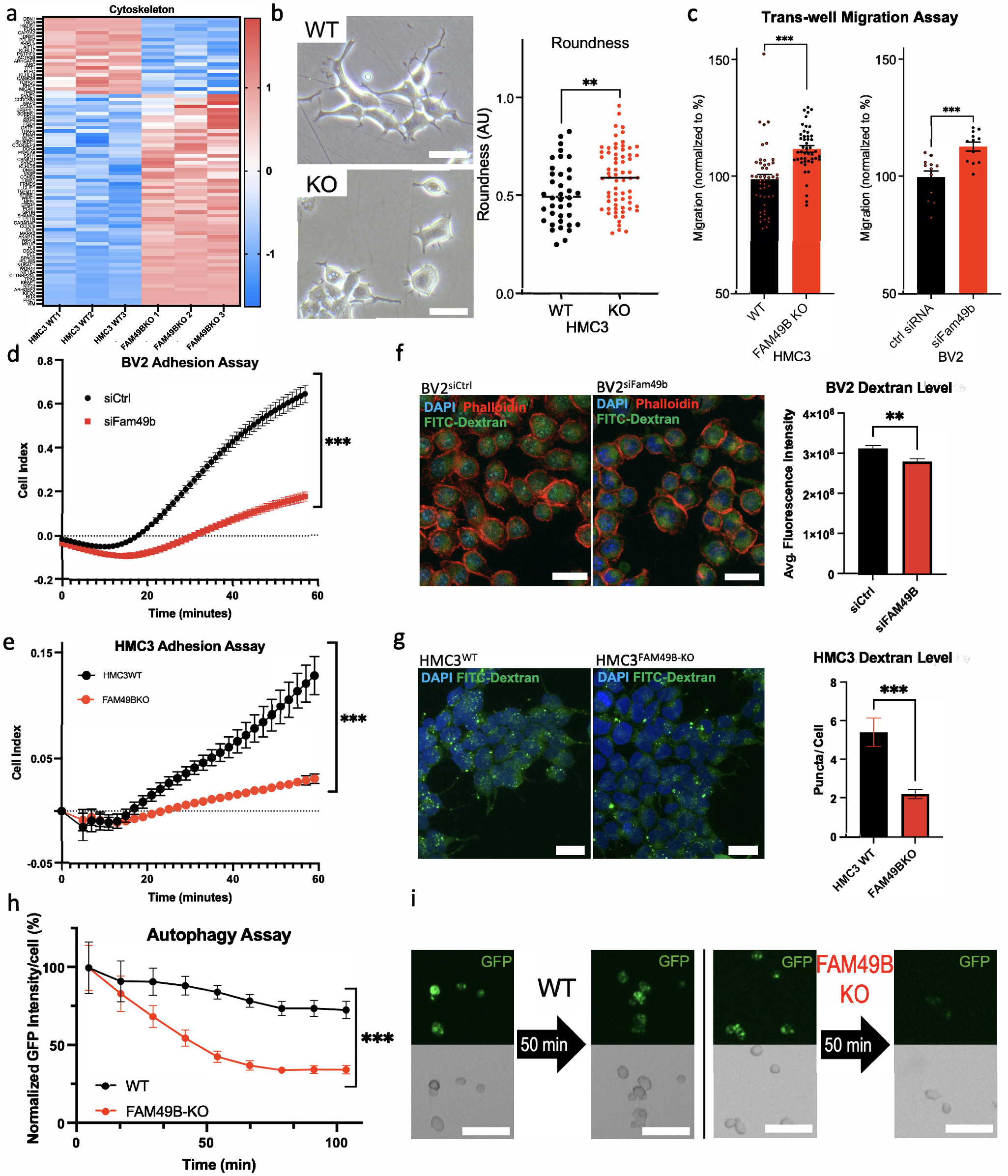
Fig. 3: FAM49B reduction causes cytoskeletal rearrangements.

a Heatmap of cytoskeletal genes that were significantly altered in FAM49B-KO cells. b Representative brightfield images of HMC3 WT and FAM49B-KO cells. Dot plot shows quantification of roundness comparing WT vs. KO (scale bar 50 μm, N = 3, n = 38 (WT)/67 (KO), **p < 0.01, Student’s unpaired t-test). c Analysis of trans-well migration assays performed in the HMC3 cells (N = 3, 3) and BV2 cells (N = 8, 8) showing increased migration in FAM49B-KO and KD cells. d Cell adhesion assay measured using the XCELLigence Agilent impedance device, showing impaired adhesion in Fam49b-KD BV2 cells (N = 8, 8) and e FAM49B-KO HMC3 cells (n = 4, 4). Data shown as mean (±SEM) analyzed using multiple t-test. ***p < 0.001. f Endocytosis assay performed using FITC-Dextran quantification in BV2 cells (siCtrl: N = 3, n = 260; siFam49b: N = 3, n = 204) and g HMC3 cells (WT: N = 3, n = 701, KO: N = 3, n = 940). Data was analyzed using Welch’s t-test. **p < 0.01 ***p < 0.001. h Autophagy assay, measuring GFP fluorescence over time after DAPGreen uptake in HMC3 WT and FAM49B-KO cells. Data shown as mean fluorescence ± SEM, two-way repeated measures ANOVA (n = 5 wells for each condition, p < 0.001, ***). i Representative images (GFP/brightfield) of cells at times 5 min and 55 min (note cell movement over time in ROIs), showing pronounced decline in fluorescence in KO cells (scale bar 100 µm).