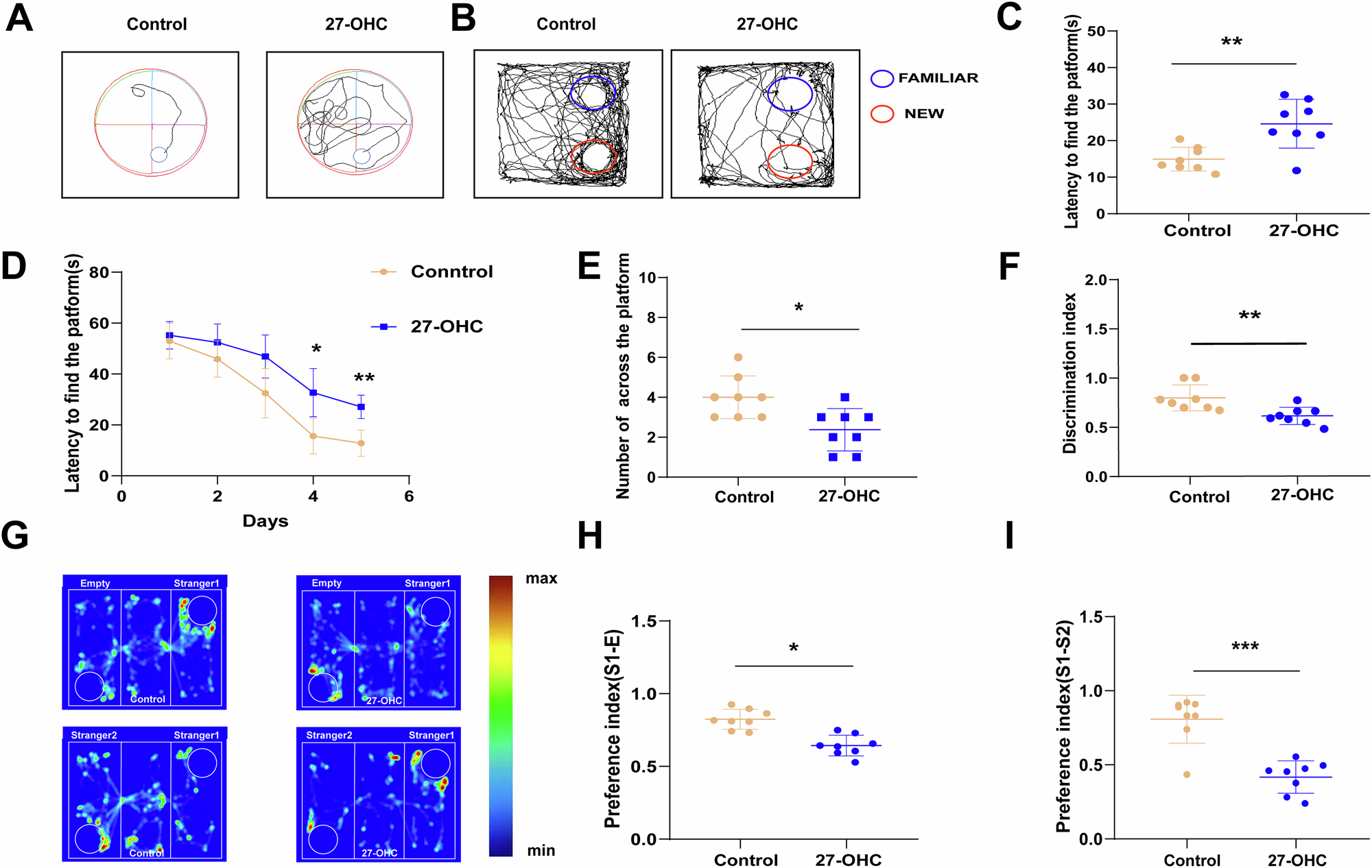
Fig. 3: Effect of 27-OHC on learning and memory function.

A Tracking plot of MWM. B Tracking plot of NOR. C Escape latency in test phase. D Escape latency in phase of training. E Number of across the platform. F Discrimination index. G Tracking plot of three chamber social test. H The preference index of phase 1. I The preference index of phase 2. Data are presented as the mean ± standard deviation (n = 8/group),* P < 0.05, **P < 0.01, and ***P < 0.001 (unpaired t test).