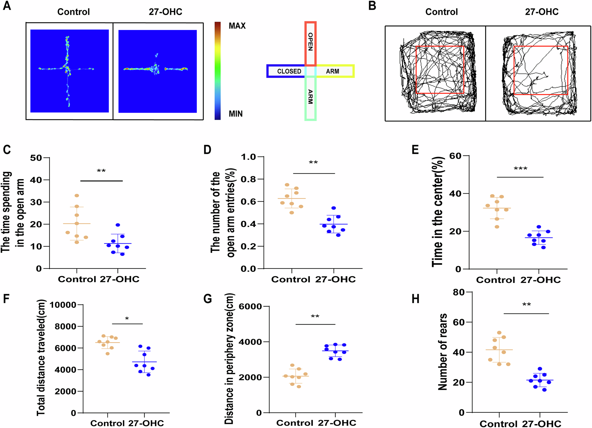
Fig. 4: 27-OHC induced anxiety-like behavior.

A Elevated plus maze trajectory plot. B Track plot of the open experiment. C Stay-open arm time ratio of EPM. D Time of the EPM. E Residence time ratio in the OFT center region. F Walking distance in the marginal area. G Total distance traveled. H Total grasp. Data are presented as the mean ± standard deviation (n = 8 / group). *P < 0.05, **P < 0.01, and ***P < 0.001 (unpaired t test).