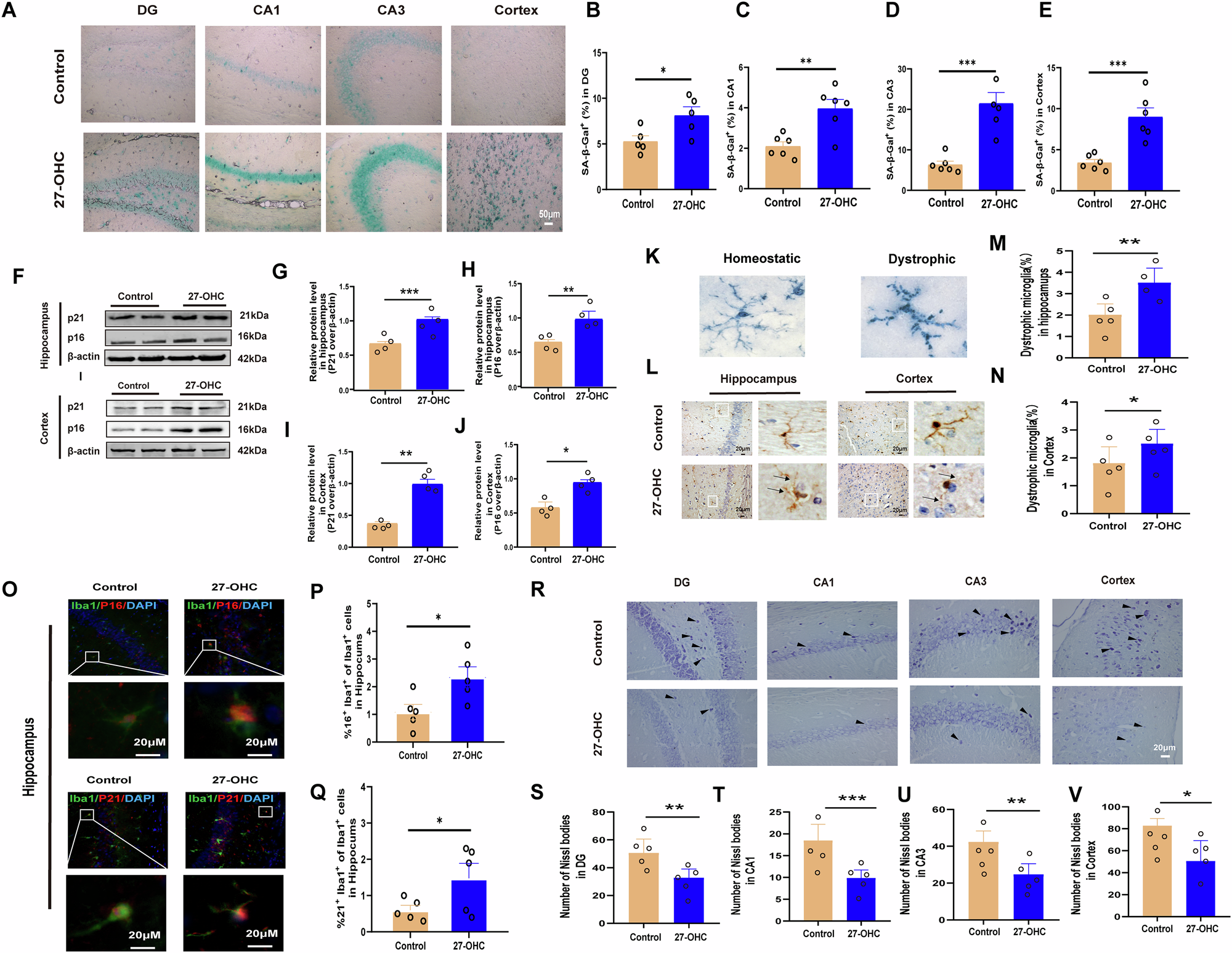
Fig. 5: Effect of 27-OHC on brain aging.

A Representative images of the SA-β-Gal staining in the DG, CA1, CA3 region of the hippocampus and in the cortex, bar = 50 μm. B–E The quantification of SA-β-Gal + cells in hippocampus and cortex (n = 5). F Representative images western blot in the hippocampal tissues and prefrontal cortical tissues. G–J Quantitative analysis of protein levels in the hippocampus and prefrontal cortex. K Representative images of human homeostatic and dystrophic microglia cells. L Representative images of Iba1 of the Immunohistochemistry staining in CA1 region of the hippocampus and the cortex. M, N The proportion of dystrophic microglia in the hippocampus and prefrontal cortex. O Representative images of double immunofluorescence staining for P16/P21 (red) and Iba1 (green), bar = 20 μm. P, Q Statistical analysis of the co-staining of P16/Iba1 and P21/Iba1. R Representative Nissl staining of hippocampus and prefrontal cortex (bar = 20 µm). S–V The statistical analysis of Nissl bodies (n = 5). Data were expressed as mean ± SEM. *p < 0.05, **p < 0.01, ***p < 0.001.