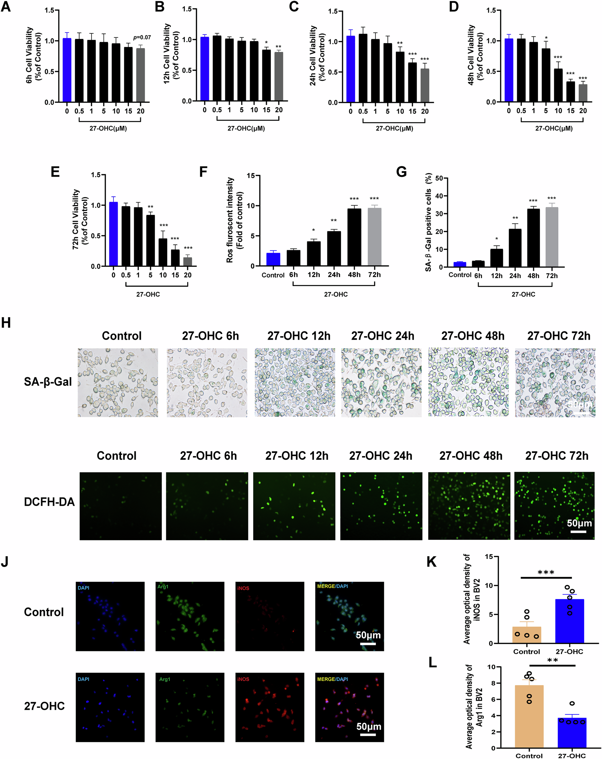
Fig. 7: Effect of 27-OHC on cell senescence and inflammatory polarization in BV-2.

A–E The cck8 test. The effects of different concentrations of 27-OHC on the viability of BV2 cells at 6 h, 12 h, 24 h, 48 h, and 72 h (n = 5). F–H Examine the aging of BV2 cells at 6 h, 12 h, 24 h, 48 h, and 72 h through SA-β-Gal staining and DCFH-DA fluorescent probe. J–L The immunofluorescence staining for the analysis of expression of iNOS (M1, red) and Arg1 (M2, green) in BV2 cells. Data were expressed as mean ± SEM. * p < 0.05, ** p < 0.01, *** p < 0.001, **** p < 0.0001, compare with control group, bar = 50 µm.