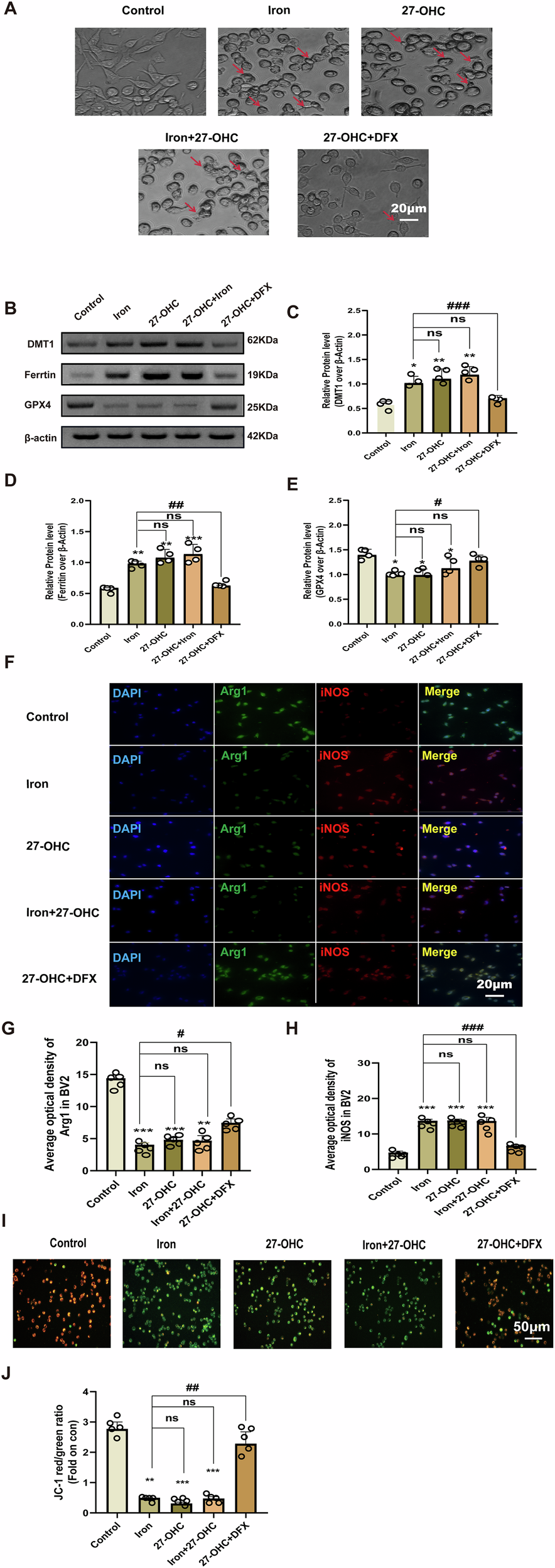
Fig. 8: Interventive effect of DFX on iron metabolism in BV-2 cells.

A The morphological diagram of BV2 cells depicts cellular fragmentation, as indicated by the red arrows, bar = 20 μm. B–E Representative western blot images and statistical results of DMT1, Ferritin, GPX4 expressions of protein levels in the BV2 cells. F–H The immunofluorescence staining for the analysis of expression of iNOS (M1, red) and Arg1 (M2, green) in BV2 cells, bar = 20 μm. I The JC-1 fluorescent probe was used to visualize living cells under a fluorescence microscope, bar = 50 μm. J The ratio of red to green fluorescent cells for JC-1 in each group. Data were expressed as mean ± SEM (n = 5). *p < 0.05, **p < 0.01, ***p < 0.001, compare with control group; #p < 0.05, ##p < 0.01, ###p < 0.001 compare with iron group. Ns: No statistically significant difference. DFX: Deferoxamine.