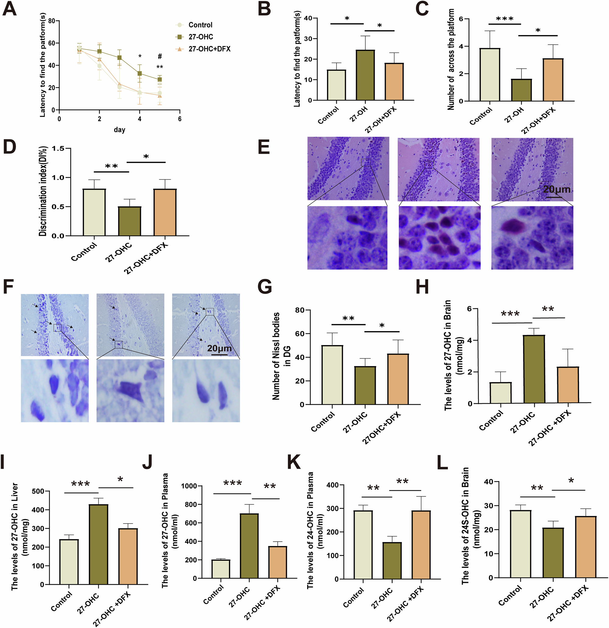
Fig. 9: DFX ameliorates 27-OHC-induced neurotoxicity and restores oxysterol homeostasis.

A Escape latency in test phase. B Escape latency in phase of training. C Number of across the platform. D Discrimination index. E Representative HE staining of hippocampus, Bar = 20 µm. F Representative Nissl staining of hippocampus, Bar = 20 µm. G The statistical analysis of Nissl bodies (n = 5). H–L The concentrations of 27-OHC and 24S-OHC in the brain, liver, and plasma were measured separately by ELISA. Data were expressed as mean ± SEM (n = 3). *p < 0.05, **p < 0.01, ***p < 0.001, compared with control group.