Abstract
As aging is the primary risk factor for many chronic diseases, geroscience aims to target aging to delay age-related decline. Here, we identify Cyrene (dihydrolevoglucosenone), a sustainable, biocompatible solvent, as a novel geroprotective compound. Cyrene extends lifespan and healthspan in C. elegans, improving locomotor function and resistance to oxidative, thermal, osmotic, genotoxic, and proteotoxic stress. It also confers protection in neurodegenerative models of Alzheimer’s, Parkinson’s, and Huntington’s disease. Cyrene is effective when delivered during development or early adulthood and requires administration before day 8 to extend longevity. Its benefits are independent of bacterial metabolism and at least partially independent of the FOXO transcription factor DAF-16. Importantly, Cyrene also extends lifespan and enhances oxidative stress resistance in Drosophila melanogaster, demonstrating cross-species efficacy. These findings identify Cyrene as a novel geroprotective compound that promotes longevity, resilience, and neuroprotection. Conservation across species supports future work to dissect molecular mechanisms and test its potential in mammals.
Similar content being viewed by others
Introduction
Aging is characterized by progressive deterioration in stress tolerance, proteostasis, and tissue integrity leading to increased susceptibility to neurodegeneration, metabolic dysfunction, and mortality. Aging is the primary risk factor for chronic diseases and functional decline across species1. Rather than developing treatments for each chronic disease individually, geroscience aims to develop treatments that target the aging process, with the goal of delaying or preventing multiple chronic diseases simultaneously. A central goal in geroscience is to identify interventions that not only extend lifespan but also preserve physiological function with minimal trade-offs. Several small molecules, including metformin, rapamycin, and resveratrol, have been shown to extend longevity and protect against chronic disease in model organisms2,3. These compounds act through nutrient-sensing, stress-response, or mitochondrial signaling networks.
In searching for novel geroprotective compounds, which extend lifespan and protect against chronic diseases, we sought a neutral vehicle for compound delivery as other solvents such as dimethyl sulfoxide (DMSO) had previously been shown to affect worm physiology4. In our evaluation of Cyrene (dihydrolevoglucosenone) as a candidate solvent, we serendipitously found that it extended lifespan and healthspan in wild-type worms, prompting a systematic investigation into its biological activity.
Cyrene is a polar, water-miscible solvent derived from cellulose and was originally developed as a sustainable alternative to toxic solvents such as N,N-dimethylformamide (DMF) and N-methyl-2-pyrrolidone (NMP)5,6. Although extensively characterized for chemical and industrial applications, to our knowledge, Cyrene had not been evaluated as a bioactive agent in whole-organism contexts, and its effects on aging, stress responses, or organismal function were unknown.
In this study, we characterize the phenotypic effects of Cyrene in two genetic model organisms: C. elegans and Drosophila melanogaster. We show that exposure to Cyrene extends lifespan without major developmental or reproductive trade-offs, preserves neuromuscular function in aging animals, enhances resistance to diverse stressors, and mitigates functional decline in models of neurodegeneration. The beneficial effects of Cyrene are dose-dependent, time-sensitive, independent of bacterial metabolism, and at least partially independent of the FOXO transcription factor DAF-16. Together, these findings demonstrate that Cyrene is a novel, geroprotective compound with lifespan-extending properties that are conserved across species.
Results
Cyrene extends lifespan and healthspan with minimal developmental or reproductive trade-offs
Research from our laboratory and others has shown that genes and compounds that extend lifespan can also protect against neurodegenerative diseases2,7,8. In searching for novel geroprotective compounds, we found that Cyrene significantly extends lifespan in C. elegans.
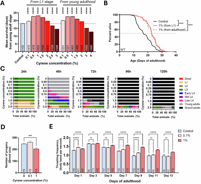
Having identified Cyrene as a promising candidate, we exposed worms to concentrations ranging from 0.1 to 4% (v/v) to define its optimal dose and exposure window for lifespan extension in C. elegans. Treatment with Cyrene was initiated at either the L1 stage to maximize exposure to the compound, or in young adults to avoid potential negative effects during development. We found that Cyrene increased lifespan at concentrations ranging from 0.1 to 2% with maximal benefit observed at 1% (Fig. 1A). At concentrations of 2.5% or above, lifespan was decreased, reflecting potential toxicity at these doses. The ability of Cyrene to increase lifespan was consistent whether exposure began at the L1 larval stage or in early adulthood (Fig. 1A and B).
Cyrene treatment from either larval (L1) or young adult stages led to significant improvements in longevity and preserved function without markedly affecting growth or reproduction. A Survival curves show that Cyrene concentrations between 0.1 and 2% significantly extend lifespan when administered from either the L1 stage or young adulthood. In both cases, the maximal effect on lifespan was observed at 1% Cyrene, while Cyrene concentrations of 2.5% or above decreased lifespan. B Treatment with 1% Cyrene significantly extends lifespan whether delivered from L1 or from young adulthood. C Analysis of post-embryonic development under Cyrene exposure reveals that 1% Cyrene treatment causes only a minor delay in development, while significant delays are observed at concentrations of 2% and above. Full statistical comparisons are provided in Supplemental Table S1. D The brood size of worms treated with 1% Cyrene are modestly decreased compared to control, while 0.1% Cyrene has no effect. E The age-associated decline in thrashing frequency is attenuated in Cyrene-treated animals, suggesting improved healthspan. Error bars represent standard error of the mean (SEM). Sample sizes (n-values) are indicated within each bar. Statistical analysis was performed using the log-rank test in A, a one-way ANOVA with Dunnett’s multiple comparisons test for (B, D) and a two-way ANOVA with Šidák’s multiple comparisons test for (E). ns not significant, **p < 0.01, ****p < 0.0001.
In order to further optimize our Cyrene treatment protocol, we compared two delivery methods: applying Cyrene on top of the agar after nematode growth medium (NGM) plates have been poured versus direct incorporation of Cyrene into the NGM agar prior to pouring. While both approaches extended lifespan, the on-top method produced a more robust and reproducible effect (Fig. S1). The reduced efficacy of the in-agar method may reflect compound degradation, bacterial metabolism, or limited diffusion from the agar matrix into the worm’s microenvironment.
To determine the extent to which the increase in lifespan from Cyrene treatment is associated with developmental and reproductive trade-offs, we measured post-embryonic developmental time (from hatching to adulthood) and fertility (total brood size). Consistent with the results from the lifespan experiment, concentrations above 2% of Cyrene resulted in marked development delays (Fig. 1C, Table S1). At the optimum dose for lifespan of 1% Cyrene, worms developed with a slight (~2–3 h) delay (Fig. 1C, Table S1). At 0.1% Cyrene, the post-embryonic development time was indistinguishable from the 0% control while still extending longevity. In examining the effect of Cyrene on fertility, we found that there was no effect of treatment with 0.1% Cyrene and only a mild reduction in total progeny at 1% Cyrene (Fig. 1D).
To evaluate the effect of Cyrene on healthspan, we assessed age-associated neuromuscular decline by measuring the rate of movement in liquid (thrashing rate)9. While control animals showed the expected progressive decrease in movement with age, animals treated with 1% Cyrene retained significantly higher locomotor activity between days 5 and 13 of adulthood (Fig. 1E). Treatment with 0.1% Cyrene also preserved the rate of movement in aging worms but to a lesser extent than 1% Cyrene (Fig. 1E). The preservation of motor function with age suggests that Cyrene not only increases lifespan but also delays the onset of physiological decline. Combined, these results indicate that Cyrene enhances both lifespan and healthspan without incurring major developmental or reproductive costs.
Cyrene extends lifespan independently of bacterial metabolism
Several small molecules extend C. elegans lifespan not by acting on the worm, but by impairing bacterial growth, altering bacterial metabolism, being metabolized by bacteria or through changes in bacterial virulence10. As OP50 bacteria are mildly pathogenic to C. elegans and worms have been shown to live longer when grown on dead bacteria or under dietary restriction11,12,13,14, we assessed whether Cyrene has bactericidal activity at lifespan-extending concentrations. We conducted a dose-response assay measuring E. coli OP50 growth in the presence of Cyrene in liquid. While Cyrene decreased bacterial survival at concentrations above 2%, there was no effect on bacterial viability at lower concentrations including the optimal concentration for longevity of 1% Cyrene (Fig. S2A).
To further characterize the effect of Cyrene on bacterial growth, we examined the effect of Cyrene on the growth of OP50 on solid NGM plates. To do this, we treated OP50-seeded NGM plates with 0%, 1%, 2% or 3% Cyrene for 2, 24, or 48 h. We then observed the bacterial lawn and transferred Cyrene-treated bacteria to LB plates for observation or LB liquid culture for quantification of OD600 after growth. In all three cases, we did not observe any differences in bacterial growth after treatment with 1% or 2% Cyrene (Fig. S2B–D). We did observe a small decrease in OD600 from bacteria treated with 3% Cyrene (Fig. S2D). Combined, this indicates that 1% Cyrene does not inhibit the growth of OP50 bacteria and suggests that the observed longevity effects are not a consequence of bacterial growth inhibition.
To further assess whether Cyrene’s longevity effects depend on the microbial environment, we conducted lifespan assays using non-replicating bacterial food sources. Worms were fed either UV-irradiated E. coli, which are replication-deficient but retain some metabolic activity, or paraformaldehyde (PFA)-fixed E. coli, which are metabolically inactive and fully non-viable15. In the experiment involving UV-irradiation, the wild-type worms grown on live OP50 bacteria exhibited a shorter lifespan than we typically observe, which may have been due to seasonal laboratory conditions, batch effects or minor differences in the lab environment. In the PFA-fixed experiment, the wild-type worms grown on mock-treated OP50 bacteria lived modestly longer than worms grown on untreated OP50 bacteria. This may be due to the PBS wash removing secreted factors from the bacteria, which may normally have a negative impact on worm lifespan16,17. Nonetheless, Cyrene significantly extended worm lifespan on both UV-irradiated bacteria and PFA-fixed bacteria (Fig. 2A–D). These findings suggest that Cyrene promotes longevity through a direct effect on C. elegans, rather than via modulation of bacterial replication or metabolism.
Cyrene treatment significantly increased C. elegans lifespan across multiple bacterial conditions, suggesting that its pro-longevity effects are host-directed rather than microbiome-mediated. A, B Treatment with 1% Cyrene extends lifespan when administered on either live or UV-irradiated E. coli OP50, the latter being replication-deficient but metabolically active. C, D Lifespan extension was similarly observed when worms were fed Cyrene-treated OP50 grown in LB, mock-treated OP50 resuspended in PBS, or paraformaldehyde-fixed (metabolically inactive) OP50. These findings support a direct effect of Cyrene on the worm, independent of microbial metabolism or proliferation. Error bars indicate SEM. Sample sizes (n-values) are indicated within each bar. Statistical analyses were performed using a log-rank test in A, C, a two-way ANOVA with Tukey’s multiple comparisons test in (B), and a two-way ANOVA with Šidák’s multiple comparisons test in (D). ****p < 0.0001.
Cyrene enhances biological resilience throughout the life course
We and others have shown that stress resistance is positively correlated with aging18 at least partially due to same genetic pathways contributing to both phenotypes19. However, in some cases these phenotypes can be experimentally dissociated20,21,22. To determine whether Cyrene promotes resilience, we evaluated its effect across a range of exogenous stressors. Worms were treated with Cyrene from the L1 stage and challenged with environmental or chemical insults at different adult timepoints. For most assays, we chose to examine worms at day 1, 3, 5, 7, 9 and 11 of adulthood, as Cyrene-treated and control worms start dying at different rates beyond day 11. Day 1 adults refer to young adults 2–3 h post L4–adult molt. Importantly, Cyrene was withdrawn during and after stress exposure, allowing us to assess sustained, treatment-induced adaptations and avoid any direct interactions between Cyrene and the chemicals or bacteria involved in inducing the stress.
Worms treated with Cyrene maintained the ability to survive sub-lethal heat stress (35 °C for 3 h followed by 21 h of recovery) in mid-to-late adulthood while heat stress resistance in control worms progressively declined with age (Fig. 3A). Thermotolerance of the Cyrene-treated animals at day 6–11 of adulthood was equivalent to Cyrene-treated animals at day 3 of adulthood and significantly greater than control worms. We observed a similar preservation of heat stress resistance in Cyrene-treated worms under harsher heat stress conditions (35 °C for 6 h followed by 18 h of recovery; Fig. S3A).
Cyrene-treated animals exhibited improved survival under diverse stress conditions. This included: A Age-dependent protection against heat stress (35 °C for 3 h followed with 21 h recovery period), B hypertonic stress induced 450 mM NaCl (48 h), C chronic oxidative stress induced by 4 mM paraquat, D acute oxidative stress induced by 220 mM paraquat and E 440 μM juglone. Cyrene also increased resistance to (F) genotoxic stress induced by UV-C irradiation (0.1 J/cm²), G thiol-reductive stress by 2.5 mM Dithiothreitol (DTT), and H tunicamycin-induced ER-stress (25 µg/mL). These findings suggest that Cyrene broadly promotes enhanced cellular stress resilience. Error bars represent the standard error of the mean (SEM). Sample sizes (n-values) are indicated within each bar. Statistical analyses were performed using a two-way ANOVA with Šidák’s multiple comparisons test. ns not significant, *p < 0.05, ****p < 0.0001.
As in the heat stress assay, Cyrene treated worms were able to maintain their peak resistance to osmotic stress from day 6 to 11 of adulthood, while control worms exhibited a progressive decline (450 mM NaCl; Fig. 3B). Under osmotic stress, Cyrene-treated worms survived significantly longer than control worms at days 1, 6, 9 and 11 of adulthood (450 mM NaCl ; Fig. 3B). We observed a similar protective effect of Cyrene under harsher osmotic stress conditions (500 mM NaCl; Fig. S3B).
Next, we examined the ability of Cyrene to protect against oxidative stress through exposure to either paraquat (chronic 4 and 10 mM, acute 220 mM) or juglone (acute 140, 260 and 440 µM). Cyrene conferred protection against both chronic (4 mM paraquat, 10 mM paraquat; Figs. 3C, S3C and D) and acute paraquat exposure (220 mM paraquat; Fig. 3D, Fig. S4A). This protection emerged from day 5 of adulthood onward and was strongest in late adulthood. Similarly, Cyrene-treated worms exhibited robust protection against juglone-induced oxidative stress across all ages (140, 260 and 440 µM juglone; Fig. 3E, Fig. S4B).
We also found that Cyrene improved survival following UV-C irradiation, a model of genotoxic stress. The protective effect of Cyrene was age-dependent, becoming apparent after day 5 of adulthood and most pronounced by day 11 (0.1 J/cm²; Fig. 3F, Fig. S5A). Finally, Cyrene improved resistance to both thiol-induced reductive stress (2.5 mM dithiothreitol; Fig. 3G, Fig. S5B and C) and tunicamycin-induced endoplasmic reticulum (ER) stress (25 µg/mL tunicamycin; Fig. 3H, Fig. S5D and E).
Together, these findings demonstrate that Cyrene treatment protects against multiple exogenous stressors indicating that it is not only a lifespan-extending compound but also extends healthspan. For all of the stresses we examined, Cyrene prevented or markedly reduced the aging-associated decline in resistance to stress23 such that the maximum increase in stress survival was observed in the oldest worms.
Cyrene preserves locomotor function in C. elegans models of neurodegenerative diseases
Our previous research and work from other laboratories have shown that genes and compounds that extend lifespan can also be neuroprotective in animal models of neurodegenerative diseases including Alzheimer’s disease (AD), Parkinson’s disease (PD), Huntington’s disease (HD), and Amytrophic Lateral Sclerosis (ALS)2,7,8. To determine whether Cyrene treatment is beneficial in C. elegans models of age-associated neurodegenerative disease, we treated worm models of AD, PD and HD with Cyrene and quantified the ability of Cyrene to ameliorate deficits in movement at day 1, day 8 and day 12 of adulthood by measuring the rate of movement in liquid (thrashing rate). These strains express human disease-causing proteins including the main proteins implicated in AD (tau, Aβ₁₋₄₂), PD (α-synuclein, Leucine-rich repeat kinase 2 (LRRK2)), and HD (expanded polyglutamine protein) under neuronal, muscle or ubiquitous promoters, modeling key features of AD, PD and HD.
At day 1 of adulthood, we found that all of the untreated worm models of neurodegenerative diseases exhibited decreased movement compared to untreated wild-type worms (Fig. 4A). While Cyrene treatment at this age resulted in a small decrease in movement in wild-type worms, it significantly increased movement in two of the three AD models, all three PD models and both HD models. At day 8 of adulthood, Cyrene significantly increased movement in all eight models of neurodegenerative disease tested (Fig. 4B). Finally, at day 12 of adulthood, all strains showed decreased movement compared to younger ages. Nonetheless, treatment with Cyrene significantly improved movement in all three AD models, all three PD models and one of two HD models (Fig. 4C).
To determine the ability of 1% Cyrene be protective in worm models of neurodegenerative disease, neurodegenerative disease models were treated with 1% Cyrene and movement was quantified by measuring thrashing rate. Thrashing frequency was assessed at three timepoints: A young adulthood, B day 8, and C day 12 of adulthood. Strains included models of Alzheimer’s disease (AD)—AD-Tau: CK10 (aex-3p::tau[V337M]), AD-Aβ(pan): CL2355 (snb-1p::Aβ1–42), and AD-Aβ(neur): GRU102 (unc-119p::Aβ1–42); Parkinson’s disease (PD)—PD-A53T + LRRK2: JVR182 (dat-1p::α-syn[A53T]; dat-1p::LRRK2[G2019S]), PD-αSyn(ubiq): JVR389 (eft-3p::α-syn[WT]), and PD-αSyn(musc): NL5901 (unc-54p::α-syn[WT]); and Huntington’s disease (HD)—HD-Htt74Q(musc): MQ1698 (unc-54p::Htt-74Q) and HD-Q67(neur): AM716 (rgef-1p::67Q). Cyrene treatment increased thrashing frequency across all strains and timepoints, suggesting broad protective effects. Full genotype descriptions and disease associations are provided in the Methods. Error bars represent standard error of the mean (SEM). Sample sizes (n-values) are indicated within each bar. Statistical analyses were performed using a one-way ANOVA with Šidák’s multiple comparisons test. ns = not significant, **p < 0.01, ****p < 0.0001.
Importantly, Cyrene improved movement in neuron-specific models, muscle-restricted models and ubiquitous models, suggesting that its protective effects are not confined to a single tissue. In addition, the fact the Cyrene protects against the toxic effects of multiple different disease-causing proteins from multiple different diseases indicates that Cyrene is exerting a general beneficial effect on healthspan and may be able to protect against multiple diseases simultaneously.
Cyrene treatment during development or adulthood extends lifespan
To define the temporal requirements for Cyrene’s pro-longevity effect, we systematically varied the timing and duration of treatment. Worms were exposed to Cyrene beginning at different stages from L1 to day 12 of adulthood and maintained on Cyrene plates until death (Fig. 5A). We also examined the effect of Cyrene treatment beginning at L1 and stopping Cyrene treatment at different ages from young adulthood to day 12 of adulthood (Fig. 5A).
To determine the timing requirements for Cyrene’s geroprotective effects, lifespan assays were performed under temporally restricted exposure paradigms as outlined in (A). In the “Cyrene exposure begins” paradigm, animals were treated with 1% Cyrene starting at defined life stages (L1, young adult [YA], Day 3, Day 5, Day 8, or Day 12) and maintained on treatment thereafter. In the “Cyrene exposure ends” paradigm, worms were exposed to Cyrene from L1 and transferred to untreated plates at the same respective timepoints. A separate group received only transient exposure (48 hours from YA to Day 3). B The maximum lifespan was observed when Cyrene treatment was initiated at L1 or young adulthood with diminishing effects on lifespan when administered to older worms. Cyrene treatment at day 8 and beyond resulted in decreased lifespan. For worms treated with 1% Cyrene beginning at L1, the maximum lifespan was achieved when exposure lasted until day 12 of adulthood with diminishing effects with shorter durations of exposure. C A brief, early-life exposure (48 h; YA to Day 3) was sufficient to induce significant and lasting lifespan extension almost comparable to lifelong Cyrene treatment. Combined these results suggest that early life exposure to Cyrene is crucial for its lifespan extending activity. Error bars represent the standard error of the mean (SEM). Sample sizes (n-values) are indicated within each bar. Statistical analyses were performed using one-way ANOVA with Dunnet’s multiple comparisons test for (B), and log-rank test for (C). *p < 0.05, ****p < 0.0001.
We found that earlier treatment with Cyrene resulted in the greatest increase in lifespan, but that maximal lifespan extension could be obtained when treatment is initiated during development or as young adults (Fig. 5B). When Cyrene treatment was initiated at day 8 or day 12 of adulthood, it resulted in a small but significant decrease in lifespan. When Cyrene treatment was initiated at the L1 stage, the maximum lifespan extension was achieved when treatment continued until day 12 of adulthood (Fig. 5B). Interestingly, lifelong Cyrene treatment initiated at the L1 stage resulted in a slightly shorter lifespan than treatment discontinued at day 12, raising the possibility that prolonged exposure may have subtle late-life costs rather than having uniformly beneficial effects.
Finally, we examined the extent to which a transient 2-day treatment with Cyrene beginning at young adulthood could extend lifespan. We found that this short exposure to Cyrene during early adulthood is sufficient to produce a significant, albeit slightly reduced, survival benefit (Fig. 5C). These results indicate that Cyrene exerts its longevity effects during a specific window spanning from the L1 larval stage to day 5 of adulthood. The persistence of benefits after treatment withdrawal suggests that Cyrene triggers systemic adaptations, rather than acting as a chronic pharmacological buffer.
Cyrene extends lifespan partially independently of DAF-16
DAF-16/FOXO is a conserved transcription factor required for the longevity effects of multiple interventions, including reduced insulin/IGF-1 signaling, germline ablation, mild impairment of mitochondrial function and certain forms of dietary restriction24,25,26. To test the extent to which Cyrene requires DAF-16 to promote lifespan extension, we assessed its effects on the lifespan of daf-16(mu86) null mutants. We found that Cyrene significantly extended lifespan in daf-16 mutants but to a lesser extent than in wild-type worms (Fig. 6A and B). This indicates that the mechanism of lifespan extension in Cyrene-treated worms is at least partially independent of DAF-16. Because disruption of DAF-16 shortens lifespan, it is unclear whether the diminished extension in daf-16 mutants reflects a reduced contribution of DAF-16 to Cyrene’s effects, or simply the lower baseline lifespan of the mutant background.
The role of the FOXO transcription factor DAF-16 in the ability of Cyrene to extend lifespan was examined by measuring the ability of Cyrene to increase lifespan in daf-16 deletion mutants. A, B Treatment with 1% Cyrene significantly extends lifespan in daf-16 mutants indicating that the lifespan-extending activity of Cyrene is at least partially independent of DAF-16. At the same time, deletion of daf-16 decreases the lifespan of Cyrene treated worms. C Overlap and enrichment analysis of genes differentially expressed in Day 8 adults treated with Cyrene from L1, showing that both upregulated and downregulated genes significantly intersect with DAF-16 stress-response targets, consistent with bidirectional modulation. D Heatmap displaying relative expression levels of top Class I (DAF-16–activated) and Class II (DAF-16–repressed) genes, indicating simultaneous up- and downregulation within DAF-16–regulated transcriptional modules. Overall, treatment with Cyrene does not result in any consistent, directional modulation of DAF-16 target genes. Error bars represent the standard error of the mean (SEM). Sample sizes (n-values) are indicated within each bar. Statistical analyses were performed using two-way ANOVA with Šidák’s multiple comparisons test in (A), and log-rank test in (B). ****p < 0.0001 from control.
To explore this further, we qualitatively examined DAF-16::GFP localization in Cyrene-treated animals and observed no obvious differences in the nuclear localization of DAF-16 following treatment with Cyrene from L1 to early adulthood (data not shown). To determine the extent to which Cyrene treatment results in differential expression of DAF-16 target genes, we compared Cyrene-regulated genes (FDR < 0.05) from Day 8 adult worms to established target genes of the DAF-16 stress-response pathway19. Interestingly, Cyrene treatment induced upregulated as well as downregulated genes, both were significantly enriched for DAF-16 targets (2.1-fold enrichment and 1.8-fold enrichment, respectively). This indicates that Cyrene has bidirectional effects on the expression of DAF-16 target genes (Fig. 6C). This was further supported by examining the effect of Cyrene treatment on the expression of the top 50 DAF-16 upregulated (Class I) and downregulated (Class II) target genes27. Cyrene treatment induced bidirectional regulation of both DAF-16-upregulated and DAF-16-downregulated genes (Fig. 6D). Together, these results suggest that Cyrene does not strongly activate canonical DAF-16 signaling and that its ability to extend longevity is at least partially DAF-16 independent.
Cyrene extends lifespan and modulates oxidative stress resistance in Drosophila in both sexes at multiple doses
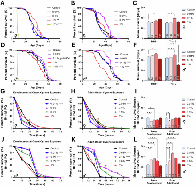
To assess whether Cyrene’s pro-longevity effects are conserved across species, we tested its impact on lifespan in Drosophila melanogaster. Adult female and male flies were fed food containing Cyrene at defined concentrations ranging from 0.01 to 10% beginning in early adulthood (2 days post-eclosion) and their survival was quantified. Two independent trials were performed. In the first trial, we found that 10% Cyrene markedly decreases lifespan in both female and male flies and so this dose was not repeated in the second trial.
In females, lifespan extension was observed in both trials, with optimal effects at 0.1–1% (v/v) extending mean lifespan by 16–29% (Fig. 7A–C). In males, the effect was concentration-specific, with 0.1% Cyrene consistently increasing mean lifespan significantly across both trials by 11–14%. While the survival curve reached statistical significance in one trial (p < 0.001), the other trial showed a strong trend toward extension (p = 0.054) (Fig. 7D–F).
To determine whether Cyrene has beneficial effects in other species, Drosophila were treated with different concentrations of Cyrene before measuring lifespan and resistance to oxidative stress. Treatment with Cyrene significantly extends lifespan in two independent trials in which adult female flies were exposed to increasing concentrations of Cyrene incorporated into their food (A–C). Similarly, Cyrene treatment increases lifespan in males flies (D–F) revealing consistent benefits in both sexes. To assess the impact of Cyrene on oxidative stress resistance, Day 10 adult flies were exposed to 10 mM paraquat (PQ). Cyrene was administered either from the egg stage (developmental-onset) or beginning in adulthood (adult-onset). Female flies exhibited decreased resistance to oxidative stress following exposure to low concentrations of Cyrene but no effect at the concentrations of Cyrene that increase lifespan (G–I). In contrast, Cyrene-treated male flies exhibit increased resistance to oxidative stress (J–L). Error bars represent the standard error of the mean (SEM). Sample sizes (n-values) are indicated within each bar. Statistical analyses were performed using the log-rank test in (A, B, D, E, G, H, J, K) and two-way ANOVA with Dunnet’s multiple comparisons test in (C, F, I, L). *p < 0.05, **p < 0.01, ***p < 0.001, ****p < 0.0001.
Having shown that the ability of Cyrene to increase lifespan is conserved across species, we next examined the extent to which Cyrene could enhance resistance to stress in Drosophila. To do this, we treated flies with Cyrene beginning either at the start of development or at the start of adulthood and then challenged them with chronic oxidative stress using paraquat (10 mM) and assessed survival. In females, developmental or adult exposure to low Cyrene concentrations (0.01–0.1%) reduced resistance to paraquat, whereas higher concentrations (0.5–1%) had no effect (Fig. 7G–I). In contrast, in males, both developmental- and adult-onset Cyrene exposure enhanced paraquat resistance in a bimodal, dose-dependent manner, with maximal protection observed at 0.1%, which nearly doubled mean survival under oxidative stress compared to control (Fig. 7J–L).
Together, these findings demonstrate that Cyrene promotes lifespan extension and enhances biological resilience in both C. elegans and Drosophila, thereby demonstrating conservation across species.
Discussion
In this study we show that Cyrene is a novel, well-tolerated geroprotective compound that extends lifespan and healthspan in C. elegans and Drosophila melanogaster. We also show that Cyrene promotes resilience and protects against neurodegenerative disease, with minimal developmental or reproductive costs. Importantly, the beneficial effects of Cyrene are robust, reproducible, apply to both sexes and are conserved across species.
Chemical solvents commonly used in C. elegans research can produce unintended physiological effects, depending on concentration, exposure window, and delivery method. DMSO (dimethyl sulfoxide), the most widely used solvent, has been reported to extend, reduce, or have no effect on lifespan—reflecting high context sensitivity across studies. In our work, we found that DMSO is well tolerated at concentrations ≤0.5%, with no measurable impact on lifespan, development, fertility, or locomotion under standard conditions4. However, concentrations ≥0.5% acutely inhibit pharyngeal pumping and disrupt internal morphology, with effects shaped by genetic background and sensory processing capacity28. At ≥0.75%, DMSO causes developmental delay and reduced brood size, while ≥2.5% markedly shortens lifespan. DMF (N,N-dimethylformamide) can extend lifespan by up to 50%, but its high toxicity severely limits its utility29, and ethanol exhibits highly dose- and stage-specific effects30.
In contrast, we find that Cyrene extends lifespan by more than 50% in wild-type C. elegans without overt physiological disruption. A mild reduction in brood size was observed, but this was not accompanied by developmental delay or functional decline. Unlike conventional solvents, Cyrene not only avoids toxicity but also produces robust geroprotective effects, highlighting a unique biological activity that distinguishes it from typical vehicle controls.
Cyrene ranks among the most potent small-molecule geroprotectors identified in C. elegans to date. According to the DrugAge database31, few compounds exceed a 50–60% increase in lifespan under standardized conditions. In our assays, Cyrene extends lifespan by an average of 52.3% across all worms tested (N = 6415 Control, 6631 1% Cyrene) but up to 75.4% in specific experiments (N = 3036 Control, 3551 1% Cyrene), positioning it among the top of known longevity-promoting interventions (Table 1). Importantly, this magnitude of extension was achieved without the common trade-offs observed with many high-efficacy compounds, such as marked reductions in fertility or delayed development32,33.
The field of geroprotection has shifted from prioritizing lifespan extension alone to evaluating whether interventions can also enhance healthspan—the period of life spent in good functional condition. In this context, Cyrene not only extends lifespan in C. elegans and Drosophila but also improves multiple healthspan parameters in C. elegans, including locomotor capacity, biological resilience and protection in models of tauopathy, amyloidosis, and polyQ aggregation. Cyrene’s effects align with the goal of a proportionate extension of healthy life, without extending decline.
This dual benefit supports the emerging consensus that lifespan extension alone is insufficient. Future geroprotectors must be evaluated for their ability to preserve robust physiological function across aging, including metrics such as mobility, stress response, and frailty onset34,35,36,37,38. Our findings position Cyrene as a promising candidate that meets these evolving criteria, offering both longevity and functional preservation.
Cyrene was also found to protect against neurodegenerative disease. Neurodegenerative diseases often involve converging cellular pathologies, including protein misfolding, oxidative stress, mitochondrial dysfunction, and impaired proteostasis39. These features overlap significantly with the hallmarks of aging, suggesting that interventions promoting stress resilience may mitigate multiple forms of proteotoxicity40.
Several longevity-promoting compounds have also shown benefit in neurodegenerative disease models2. Metformin activates AMPK and reduces inflammatory and oxidative stress. Resveratrol promotes mitochondrial function via SIRT1 activation. Rapamycin enhances autophagy and protein clearance through mTOR inhibition. Curcumin and N-acetylcysteine (NAC) are known for their antioxidant and anti-inflammatory effects. These compounds illustrate the diverse mechanisms through which longevity and neuroprotection can be achieved, including metabolic reprogramming, enhanced proteostasis, and redox balance.
Our results also show that Cyrene preserves locomotor function in C. elegans models of proteotoxic neurodegeneration. These improvements were seen across strains expressing human disease proteins including tau, α-synuclein, polyQ, and Aβ, suggesting that Cyrene acts not through disease-specific mechanisms, but by activating broadly protective mechanisms.
Drug–microbe interactions are a critical confounder in C. elegans aging studies. Several lifespan-extending compounds act indirectly by altering bacterial metabolism rather than targeting the host directly10,41. Metformin, for example, promotes longevity by modulating microbial folate and methionine pathways, ultimately inducing a state of host methionine restriction, a conserved pro-longevity intervention across different species42. By contrast, Cyrene’s effects appear largely independent of bacterial replication or metabolism. Cyrene does not impair bacterial growth at lifespan-extending concentrations and retains efficacy when worms are fed non-replicative or metabolically inactive bacteria, such as UV-irradiated or paraformaldehyde-fixed OP50.
In the experiment involving UV-irradiated bacteria, the magnitude of lifespan extension achieved on the UV-irradiated bacteria was less than observed on live OP50 bacteria. This results from UV-irradiated bacteria increasing the lifespan on the control worms, while Cyrene-treated worms exhibit a similar lifespan on live OP50 or UV-irradiated OP50. The fact that Cyrene treatment and growth on UV-irradiated bacteria do not have fully additive effects on lifespan could be explained by either a ceiling effect or by partially overlapping mechanisms. The precise mechanism by which UV-killed bacteria extends lifespan is incompletely understood but could involve decreasing bacterial pathogenicity, activation of detoxification programs, or dietary restriction. Based on our observations with 1% Cyrene, we do not think it is acting through dietary restriction because at that concentration it does not affect bacterial growth and worms grown on this concentration of Cyrene do not exhibit a dietary restriction phenotype.
Because of these potential complications of the UV-irradiated OP50 experiment, we also examined the effect of Cyrene on paraformaldehyde-fixed bacteria. Under these conditions, we observed a similar magnitude of Cyrene-induced lifespan extension as in untreated OP50, thereby supporting the conclusion that Cyrene extends lifespan independent of bacterial metabolism. Overall, these findings suggest that Cyrene acts directly on the worm, with host-intrinsic mechanisms of action.
To further explore the mechanisms underlying Cyrene’s beneficial effects, we performed lifespan assays with temporally restricted exposure to Cyrene, which revealed that early adulthood represents a critical window for Cyrene’s geroprotective effects. Short-term treatment during this period was sufficient to elicit long-lasting benefits, whereas late-life exposure produced diminished or even detrimental effects. These findings suggest that early life exposure to Cyrene induces long-term physiological reprogramming that enhances late-life resilience. Notably, Cyrene conferred robust lifespan extension whether administered from the L1 larval stage or initiated at the onset of adulthood, indicating a broad window of efficacy. The fact that Cyrene retained full potency when administered post-developmentally suggests that its mechanism is not tightly coupled to developmental timing.
DAF-16/FOXO is a central node in stress-responsive and longevity pathways and is required for lifespan extension triggered by reduced insulin/IGF-1 signaling, germline ablation, mild impairment of mitochondrial function or metabolic stress24. Our results suggest that Cyrene’s ability to extend longevity is at least partially independent of DAF-16. The fact that Cyrene treatment increases the lifespan of daf-16 mutants indicates that at least part of the mechanism of lifespan extension is DAF-16-independent. At the same time, the lifespan results show that deletion of daf-16 decreases the lifespan of Cyrene-treated worms. This could be due to (1) part of Cyrene’s lifespan extending effect being DAF-16-mediated; or (2) loss of DAF-16 is having a non-specific detrimental effect on lifespan. Our results are more consistent with the latter as Cyrene treatment does not induce nuclear localization of DAF-16 and only results in the upregulation of specific DAF-16-upregulated genes while downregulating other DAF-16-upregulated genes.
While the precise molecular mechanisms of Cyrene’s action remain to be defined, these findings support a model in which Cyrene reprograms aging trajectories by broadly enhancing organismal resilience. Given the growing interest in combining pro-longevity interventions to maximize efficacy and circumvent pathway-specific limitations43, future studies should explore how Cyrene interacts with other lifespan-extending genes and interventions.
In this work we found that Cyrene extends lifespan in both C. elegans and Drosophila melanogaster, demonstrating conserved efficacy across two phylogenetically distant invertebrates. In flies, lifespan extension was observed in both sexes, though optimal doses differed, potentially reflecting differences in uptake or metabolic context44,45,46,47. Importantly, the route of exposure differs: while C. elegans experience continuous contact with Cyrene-supplemented agar, Drosophila are exposed only during feeding. These delivery differences likely influence internal dose and must be considered when comparing effects across species.
In addition to promoting longevity, Cyrene enhances oxidative stress resistance in both C. elegans and Drosophila, supporting conserved benefits across stress-response paradigms. In flies, this protective effect was more pronounced in males and most evident when exposure began in adulthood, consistent with our observations in C. elegans where early adulthood exposure was sufficient to trigger long-lasting benefits. This suggests that Cyrene acts during specific windows to induce adaptive reprogramming.
Together, these findings highlight Cyrene’s ability to promote longevity and stress resilience across species and contexts. Such cross-species conservation is a hallmark of robust geroprotective compounds. Curcumin, rapamycin, and resveratrol have shown similar benefits in nematodes, flies, and in some cases, mammals2. Cyrene’s consistent effects across evolutionary and phenotypic boundaries support its engagement of core aging-related pathways and reinforce its candidacy for mechanistic dissection and evaluation in vertebrate models.
In summary, we show that Cyrene is a novel geroprotective compound that extends lifespan and healthspan in C. elegans and Drosophila melanogaster. Cyrene enhances stress resilience in wild-type animals and preserves locomotor function in models of neurodegeneration. The effects of Cyrene are dose-dependent, require early-life exposure, are independent of bacterial metabolism and are at least partially independent of daf-16. Overall, this work demonstrates that Cyrene is a conserved, well-tolerated modulator of aging and highlights the potential of non-canonical small molecules to reprogram resilience and longevity across species.
Methods
Strains
The strains were maintained on nematode growth medium (NGM) plates at 20 °C unless otherwise stated, with OP50 Escherichia coli bacteria as the nutritional source. The following C. elegans strains were obtained from the Caenorhabditis Genetics Center (CGC): N2 (wild-type), CF1038 daf-16(mu86), CL2355 dvIs50 [snb-1p::Aβ₁₋₄₂; mtl-2p::GFP], GRU102 gnaIs2 [myo-2p::YFP; unc-119p::Aβ₁₋₄₂], JVR182 (dat-1p::α-syn(A53T); cwrIs856 [dat-1p::GFP; dat-1p::LRRK2(G2019S); lin-15(+)]; ges-1p::RFP), JVR389 [eft-3p::α-syn::RFP; dat-1p::GFP], NL5901 pkIs2386 [unc-54p::α-syn::YFP; unc-119( + )]. AM716 rmIs284 [rgef-1p::Q67::YFP] was kindly provided by R. I. Morimoto, CK10 bkIs10 [aex-3p::tau(h4R1N V337M); myo-2p::GFP] was kindly provided by B. C. Kraemer, MQ1698 [unc-54p::Htt74Q::GFP] was kindly provided by M. J. Monteiro.
Bacterial culture preparation
Escherichia coli strain OP50 was used as the standard food source. Cultures were initiated from glycerol stocks streaked onto LB agar plates and incubated overnight at 37 °C. A single colony was grown in 250 mL of LB broth in a 1 L Erlenmeyer flask at 37 °C for 20 h with shaking. Cultures were centrifuged at 3900 × g for 10 min at room temperature, and the bacterial pellet was resuspended in a reduced volume of supernatant to generate concentrated stocks.
Synchronization of worms
Gravid adults were cultured on 6 cm or 10 cm NGM plates seeded with 2X concentrated OP50 E. coli (600 µL and 1 mL per plate, respectively) until sufficient egg-laying occurred. Worms and laid eggs were collected in M9 buffer (22 mM KH₂PO₄, 42 mM Na₂HPO₄, 86 mM NaCl, 10 mM MgSO₄), transferred to 15 mL tubes, and centrifuged at 1300 × g for 2 min. After one M9 wash, 250 µL of supernatant was left above the pellet, and 2 mL of freshly prepared bleach solution (1% sodium hypochlorite, 625 mM NaOH) was added. Samples were vortexed for 1 min and rested for 30 s, repeated as needed (up to 6 min total) until adult carcasses were dissolved. The suspension was washed three times with M9 and resuspended in 2 mL fresh M9. Eggs were incubated at 20 °C on a rotating platform for ~20 h to allow synchronous hatching in the absence of food. Synchronized L1 larvae were quantified by microscopy and transferred to fresh NGM plates for experiments.
Cyrene plate preparation
Standard NGM was prepared and supplemented with 50 µM 5-fluoro-2'deoxyuridine (FUdR) when required. Plates were poured with 2.5 mL agar (35 mm) or 6 mL agar (60 mm), dried overnight at room temperature, and seeded with 2X concentrated OP50 bacteria (250 µL for 35 mm; 600 µL for 60 mm). Seeded plates were dried for 3 days at room temperature then stored inverted at 4 °C. We used these higher seeding volumes to maintain a uniform, confluent lawn that tolerates the on-top overlay/nutation step and prevents late-life food depletion. Seeding was identical across all conditions.
For treatment, Cyrene (Sigma-Aldrich, 807796) or vehicle (ddH₂O) was applied the day before use. Fresh 10X stock solutions were added on top of the agar (250 µL for 3.5 cm, 600 µL for 6 cm plates), mixed on a nutator (70 RPM, 5–10 min), and incubated in an air-tight plastic box overnight at 20 °C to equilibrate. Plates with incomplete absorption or lawn disruption were excluded. Cyrene was delivered using this overlay approach for a number of reasons including (1) avoiding potential effects of heat on compound stability during standard plate pouring; (2) avoiding prolonged compound-bacteria co-incubation that would occur by pre-mixing Cyrene with bacteria; and (3) achieving uniform Cyrene exposure (gentle nutation spreads a thin film that equilibrates overnight at 20 °C, yielding even diffusion into agar). Previous studies have utilized this approach when stability, solubility or bacterial compatibility are potential concerns48. Lawn thickness, overlay volume, and equilibration/drying time were kept identical for Cyrene and vehicle plates. An in-agar method (Cyrene added to molten NGM) was also tested. Both methods extended lifespan, but overlay produced stronger and more consistent effects and was used thereafter. The overlay approach avoids exposing Cyrene to ~65 °C during pouring and the large solvent volumes needed for premixing with bacterial slurries to reach 1% on-plate, which can disrupt OP50 bacteria48.
Brood size
Brood size was determined by placing individual L4 worms on NGM plates. Worms were transferred daily to new plates until egg laying ceased. The progeny was allowed to develop up to at least the L3 stage before quantification. Three biological replicates were performed for each strain, with each biological replicate containing at least four worms.
Post-embryonic development
Postembryonic development (PED) was assessed by transferring synchronized arrested L1s to agar plates. For L1 synchronization and arrest, gravid adults were hypochlorite-bleached and eggs were hatched overnight in M9 without food at 20 °C to obtain synchronized, food-deprived L1s. L1s were then placed onto pre-equilibrated NGM plates prepared the day prior with vehicle (control) or Cyrene (See Methods sections on Synchronization of Worms, and Cyrene Plate Preparation). Starting at 24 h after transferring, worms were scored for their developmental stage using standard markers (i.e., vulval “bean” and “half-moon/white crescent” for L3/L4; adulthood by oocytes/eggs in utero). Four independent biological replicates of 25 animals minimum each were completed.
Thrashing rate
A volume of 2 mL of M9 buffer was added to adult worms cultured on 60 mm NGM plates seeded with OP50 E. coli. For young adults, we used approximately 80–120 worms. At later time points, we reduced this number to 40–50 worms per plate to prevent overlapping worm tracks, which can affect the software’s ability to quantify thrashing rates. The worms were left to acclimatize for 1 min before capturing 1 min video at 14 FPS using WormLab (MBF Bioscience). The videos were analyzed using wrMTrck plugin for the open-source image processing software, Fiji. Worm tracks were only considered for analysis when they included at least 420 frames (30 s). At least three biological replicates were completed for each condition. Biological replicates were independent plates from independent cohorts recorded on different days. Each plate was recorded once and then discarded.
Lifespan assay
All lifespan assays were performed at 20 °C. Lifespan assays included 50 µM FUdR to limit the development of progeny and the occurrence of internal hatching. This concentration of FUdR completely prevents the development of progeny to adulthood and does not affect the lifespan of wild-type worms49. Animals were excluded from the experiment if they crawled off the plate, burrowed or displayed internal hatching (matricide) or vulval rupture. However, these censored worms were still included in subsequent statistical analysis for lifespan. At least four biological replicates were completed for each condition.
Preparation of non-replicative bacterial lawns
To assess whether Cyrene’s effects depend on bacterial viability, E. coli OP50 was rendered non-viable by either UV-C irradiation or paraformaldehyde fixation.
UV-irradiated bacteria
NGM plates seeded with E. coli OP50 were exposed to UV-C light (254 nm, 6.4 J/cm² over 30 min) using a UV transilluminator and stored at 4 °C. Immediately before Cyrene treatment, plates received an additional 15-min UV-C exposure (3.2 J/cm²) to ensure complete bacterial inactivation. Five biological replicates were completed for each condition.
Paraformaldehyde-fixed bacteria
Metabolically inactive bacteria were prepared as previously described with a modification15. Briefly, OP50 cultures were grown overnight in LB, harvested by centrifugation, and washed with PBS. Bacterial pellets were resuspended in PBS containing 0.5% methanol-free formaldehyde and incubated at 37 °C for 1 h with shaking. Mock-treated controls were processed identically without fixative. After fixation, bacteria were washed thoroughly and adjusted to optical density (OD₆₀₀ ~ 6.5). NGM plates (6 cm, ±50 µM FUdR) were seeded with 600 µL of the suspension and dried before use in lifespan assays. This resulted in a full bacterial lawn and no signs of dietary restriction in worms grown on these plates.
Heat stress resistance
NGM plates (6 cm) were seeded with 75 µL of 10X concentrated OP50 bacteria. Seeded plates were allowed to dry at 35 °C for ~15 min. Once dried, adult worms were transferred to the plates and incubated at 35 °C for 3 or 6 h, after which plates with worms were transferred to 20 °C. Scoring for survival occurred 24 h after the start of the heat shock (24 h after the worms were placed into the 35 °C). Five biological replicates were completed for each condition.
Osmotic stress resistance
NGM plates containing 450 mM or 500 mM NaCl were poured and allowed to dry on the bench before storing at 4 °C. One day before the experiment, 200 µL of 5X concentrated OP50 E. coli was seeded onto each plate and allowed to dry overnight. The next day, adult worms were picked into the hypertonic NGM plates and incubated at 20 °C for 48 h before scoring survival. Worms with internal hatching were censored and excluded from the total number of deaths. At least four biological replicates were completed for each condition.
Resistance to acute oxidative stress
Acute oxidative stress resistance was assessed using juglone and paraquat exposure assays.
Juglone assay
Fresh juglone (dissolved in ethanol) was added to autoclaved, cooled NGM to final concentrations of 140–440 µM. The medium was poured into 60 mm plates, seeded with E. coli OP50, and dried briefly before use. Adult worms were transferred to plates and scored for survival every 2 h for up to 6 h. Four biological replicates were completed for each condition.
Paraquat assay
For acute paraquat stress, NGM containing 100 µM FUdR was supplemented with 220 mM paraquat (Methyl viologen dichloride hydrate). Plates were poured, dried, and seeded with OP50 the day before use. Adult worms were exposed the following day, and plates were used within 48 hours of preparation to ensure consistency. Four biological replicates were completed for each condition.
Resistance to chronic oxidative stress
Resistance to chronic oxidative stress was assessed by exposing worms to 4 mM or 10 mM paraquat. Paraquat freshly dissolved in ddH2O was added to NGM before pouring and 100 µM FUdR was included in the plates to prevent internal hatching that is caused by exposure to paraquat. The plates were allowed to dry overnight before storage at 4 °C. One day before the experiment, the paraquat plates were seeded with 200 µL of 10X concentrated OP50 E. coli and allowed to dry overnight. The next day, adult worms were transferred to these plates and survival was monitored every day until death. Four biological replicates were completed for each condition.
UV genotoxic stress assay
Age-synchronized worms at defined adult stages were transferred to NGM plates containing 50 µM FUdR and seeded with E. coli OP50. Plates were exposed to 0.1 J/cm² of UV-C light (254 nm) using a UV transilluminator. After irradiation, plates were returned to 20 °C, and worms were monitored daily for survival. Death was scored based on the absence of response to gentle mechanical stimulation. Four biological replicates were completed for each condition.
Dithiothreitol (DTT) reductive stress assay
Fresh DTT stock (500 mM in ddH₂O) was prepared on the day of use and protected from light. DTT was added to molten NGM (containing 50 µM FUdR) to final concentrations of 1, 2.5, or 5 mM. Plates were poured, seeded with E. coli OP50, and dried before use. Worms were transferred at Day 1 or Day 8 of adulthood and scored daily for survival. Four biological replicates were completed for each condition.
Tunicamycin endoplasmic reticulum stress assay
Tunicamycin stock (10 mg/mL in DMSO) was freshly prepared and added to molten NGM (with 50 µM FUdR) to achieve final concentrations of 25 or 50 µg/mL. Plates were poured, protected from light, and stored at 4 °C. Prior to use, plates were seeded with OP50 and dried overnight. Worms were transferred at young adulthood or Day 8 of adulthood and monitored daily for survival. Four biological replicates were completed for each condition.
Bacterial growth inhibition assay
To assess the bactericidal potential of Cyrene in liquid, a dose-response assay was performed using E. coli OP50. Overnight cultures grown in LB medium at 37 °C were diluted to a starting OD₆₀₀ of 0.1 in fresh LB. Cultures were aliquoted in and treated with various concentrations of Cyrene or DMSO (vehicle control). Water was used as an untreated control, and 100 µg/mL carbenicillin served as a positive control. Tubes were incubated at 37 °C for 2 h with shaking at 250 RPM. OD₆₀₀ values were measured in triplicates to assess bacterial growth. Three biological replicates were completed for each condition.
Assessment of Cyrene effects on OP50 lawns and viability
OP50-seeded 60 mm NGM plates were treated with Cyrene (vehicle controls in parallel). Plates were imaged at 2, 24, and 48 h after Cyrene addition. To test whether Cyrene reduced viability of plated bacteria across time, OP50 was collected from Cyrene-treated plates at three time points: 2 h, 24 h, and 48 h. Using the edge of a sterile 1 mL pipette tip, a single straight scrape was made across the OP50 lawn and the collected OP50 was inoculated into 10 mL LB in a sterile 50 mL bioreactor tube. Cultures were incubated at 37 °C with shaking at 250 RPM for 6 h, diluted 1:10 in LB, and OD₆₀₀ was recorded. Four biological replicates were performed for each condition and time point. From the same plates used for liquid inoculation, a second sterile scrape was made across the lawn intersecting the first scrape. OP50 was streaked onto LB agar plates, incubated at 37 °C for 16 h, and imaged.
RNA extraction
Synchronized C. elegans (~1500 per replicate) were harvested from NGM plates into 15 mL centrifuge tubes using M9 buffer. Worms were allowed to settle by gravity for 3 min or by centrifugation at 100 × g for 1 min, then washed three times with M9 to remove residual bacteria. After the final wash, ~200–300 µL of buffer was left above the worm pellet, and 1 mL of cold TRIzol reagent (Thermo Fisher) was added directly without disturbing the pellet. Samples were snap-frozen in liquid nitrogen and stored at −80 °C until lysis.
For homogenization, TRIzol-suspended worms were transferred to pre-chilled Zymo BashingBead Lysis Tubes (0.1/0.5 mm beads; Zymo Research) and vortexed at 3000 RPM using a horizontal tube holder (Fisher Scientific). Lysis was performed for up to 4 minutes with intermittent cooling (e.g., 1–2 minutes vortexing followed by 1 minute on ice). Samples were centrifuged at 12,000 × g for 1 min, and the supernatant containing total RNA was transferred to RNase-free microcentrifuge tubes and stored at −80 °C. Total RNA was purified using the Direct-zol RNA Miniprep Kit (Zymo Research) according to the manufacturer’s instructions.
RNA sequencing analysis
RNA sequencing was performed by Genome Quebec. Each RNA-seq sample consisted of pooled RNA from two independent biological replicates mixed at equal concentrations. This pooling strategy was applied consistently across all experimental conditions to reduce individual variability while preserving biological relevance50. All samples were processed in parallel to minimize batch effects during library preparation and sequencing.
Total RNA underwent standard quality control assessments, including integrity and concentration measurements. Poly(A)-enriched libraries were constructed and sequenced on an Illumina NovaSeq 6000 platform using paired-end 100 bp reads (PE100), generating ~25 million reads per sample.
Bioinformatic analysis was performed by the McGill Genome Centre. Adaptor trimming and low-quality base removal (Phred < 30) were performed using Trimmomatic (Bolger et al., 2014). Reads were aligned to the C. elegans reference genome (WBcel235) using STAR (Dobin et al., 2012), and gene-level counts were obtained with HTSeq (Anders et al., 2015) using the parameters -m intersection-nonempty -stranded=reverse. Genes with an average read count <10 across all samples were excluded. Raw counts were normalized using edgeR’s TMM method (Robinson et al., 2010) and transformed into log2 counts per million (log2CPM) using the voom function from limma (Ritchie et al., 2015). Differential expression analysis was performed using a linear model fitted with lmFit, and p-values were adjusted for multiple testing using the Benjamini–Hochberg procedure. Gene set enrichment analysis was carried out using fgsea (http://bioconductor.org/packages/fgsea/) on genes ranked by t-statistic.
Lifespan validation in Drosophila
Wild-type Drosophila melanogaster (Canton-S) were reared at 25 °C on standard cornmeal-based fly food. Progeny were collected upon eclosion and allowed to mate under standard conditions for 48 hours. Males and females were then separated, and 25–27 flies of a given sex were transferred into individual glass vials containing food supplemented with either Cyrene or vehicle control (water). Cyrene treatment therefore began two days post-eclosion, following the completion of mating. Flies were transferred to fresh food every other day, and survival was recorded at each transfer until all individuals died. Flies that escaped, became trapped in the food, or died due to handling were censored from the analysis. Each condition was tested using 7–10 biological replicates per sex.
Oxidative stress resistance assay in Drosophila
To assess oxidative stress resistance, two groups of Drosophila melanogaster (Canton-S) were established. In the first group (developmental-onset), adult flies were allowed to mate and lay eggs on food supplemented with varying concentrations of Cyrene. Offspring from this group were exposed to Cyrene continuously throughout development and adulthood. In the second group (adult-onset), mating and egg laying occurred on standard food, and progeny were transferred to Cyrene-supplemented food only after development was complete.
Adult progeny from both groups were collected on the same day and aged for 10 days on their respective Cyrene-supplemented diets. On Day 10, flies were transferred to oxidative stress assay food containing 1% agar, 5% sucrose, and 10 mM paraquat (PQ). For each condition, 6–7 replicate vials containing 12 flies each were tested. Mortality was recorded twice daily until all flies died.
Statistical analysis
Statistical analysis was performed using GraphPad Prism version 9, and log-rank (Mantel-Cox) tests were performed using online application for survival analysis 2 (OASIS 2)51. Statistical tests utilized are indicated in the figure legends. Error bars indicate standard error of the mean (SEM). ns=not significant, *p < 0.05, **p < 0.01, ***p < 0.001, ****p < 0.0001.
Data availability
Statistical analyses for post-embryonic development are provided in Table S1. Raw lifespan data are available in Table S2. Other raw data will be provided upon request. All materials used in this manuscript are available to be shared with the scientific community. Requests for data or materials should be addressed to Jeremy Van Raamsdonk (jeremy.vanraamsdonk@mcgill.ca).
References
Niccoli, T. & Partridge, L. Ageing as a risk factor for disease. Curr. Biol. 22, R741–R752 (2012).
Soo, S. K. et al. Compounds that extend longevity are protective in neurodegenerative diseases and provide a novel treatment strategy for these devastating disorders. Mech. Ageing Dev. 190, 111297 (2020).
Kennedy, B. K. & Pennypacker, J. K. Drugs that modulate aging: the promising yet difficult path ahead. Transl. Res. 163, 456–465 (2014).
AlOkda, A. & Van Raamsdonk, J. M. Effect of DMSO on lifespan and physiology in C. elegans : Implications for use of DMSO as a solvent for compound delivery. MicroPubl Biol. 2022, https://doi.org/10.17912/micropub.biology.000634 (2022).
Sherwood, J. et al. Dihydrolevoglucosenone (Cyrene) as a bio-based alternative for dipolar aprotic solvents. Chem. Commun. 50, 9650–9652 (2014).
Marino, T., Galiano, F., Molino, A. & Figoli, A. New frontiers in sustainable membrane preparation: Cyrene™ as green bioderived solvent. J. Membr. Sci. 580, 224–234 (2019).
Cooper, J. F. et al. Delaying aging is neuroprotective in Parkinson’s disease: a genetic analysis in C. elegans models. NPJ Parkinson’s. Dis. 1, 15022 (2015).
Senchuk, M. M., Van Raamsdonk, J. M. & Moore, D. J. Multiple genetic pathways regulating lifespan extension are neuroprotective in a G2019S LRRK2 nematode model of Parkinson’s disease. Neurobiol. Dis. 151, 105267 (2021).
Bansal, A., Zhu, L. J., Yen, K. & Tissenbaum, H. A. Uncoupling lifespan and healthspan in Caenorhabditis elegans longevity mutants. Proc. Natl. Acad. Sci. USA 112, E277–E286 (2015).
Cabreiro, F. et al. Metformin retards aging in C. elegans by altering microbial folate and methionine metabolism. Cell 153, 228–239 (2013).
Garsin, D. A. et al. A simple model host for identifying Gram-positive virulence factors. Proc. Natl. Acad. Sci. USA 98, 10892–10897 (2001).
Garsin, D. A. et al. Long-lived C. elegans daf-2 mutants are resistant to bacterial pathogens. Science 300, 1921 (2003).
Greer, E. L. & Brunet, A. Different dietary restriction regimens extend lifespan by both independent and overlapping genetic pathways in C. elegans. Aging cell 8, 113–127 (2009).
Fukushima, Y. et al. Dietary state and impact of DMSO on Caenorhabditis elegans aging: Insights from healthspan analysis. Biochem. Biophys. Res. Commun. 742, 151156 (2025).
Beydoun, S., Kitto, E. S., Wang, E., Huang, S. & Leiser, S. F. Methodology to metabolically inactivate bacteria for caenorhabditis elegans research. J. Vis. Exp. https://doi.org/10.3791/65775 (2023).
Han, B. et al. Microbial genetic composition tunes host longevity. Cell 169, 1249–1262.e1213 (2017).
Pan, W., Huang, X., Guo, Z., Nagarajan, R. & Mylonakis, E. Identification and functional analysis of cytokine-like protein CLEC-47 in Caenorhabditis elegans. mBio 12, e0257921 (2021).
Soo, S. K. et al. Biological resilience and aging: activation of stress response pathways contributes to lifespan extension. Ageing Res. Rev. 88, 101941 (2023).
Soo, S. K. et al. Genetic basis of enhanced stress resistance in long-lived mutants highlights key role of innate immunity in determining longevity. Aging cell 22, e13740 (2023).
Soo, S. K., Traa, A., Rudich, P. D., Mistry, M. & Van Raamsdonk, J. M. Activation of mitochondrial unfolded protein response protects against multiple exogenous stressors. Life Sci. Alliance 4, https://doi.org/10.26508/lsa.202101182 (2021).
Dues, D. J., Andrews, E. K., Senchuk, M. M. & Van Raamsdonk, J. M. Resistance to stress can be experimentally dissociated from longevity. J. Gerontol. Ser. A, Biol. Sci. Med. Sci. 74, 1206–1214 (2019).
Dues, D. J. et al. Uncoupling of oxidative stress resistance and lifespan in long-lived isp-1 mitochondrial mutants in Caenorhabditis elegans. Free Radic. Biol. Med. 108, 362–373 (2017).
Dues, D. J. et al. Aging causes decreased resistance to multiple stresses and a failure to activate specific stress response pathways. Aging 8, 777–795 (2016).
Sun, X., Chen, W. D. & Wang, Y. D. DAF-16/FOXO Transcription factor in aging and longevity. Front. Pharmacol. 8, 548 (2017).
Senchuk, M. M. et al. Activation of DAF-16/FOXO by reactive oxygen species contributes to longevity in long-lived mitochondrial mutants in C. elegans. PLoS Genet. 14, e1007268 (2018).
Kenyon, C., Chang, J., Gensch, E., Rudner, A. & Tabtiang, R. A C. elegans mutant that lives twice as long as wild type. Nature 366, 461–464 (1993).
Tepper, R. G. et al. PQM-1 complements DAF-16 as a Key transcriptional regulator of DAF-2-mediated development and longevity. Cell 154, 676–690 (2013).
Calahorro, F., Holden-Dye, L. & O’Connor, V. Impact of drug solvents on C. elegans pharyngeal pumping. Toxicol. Rep. 8, 1240–1247 (2021).
Frankowski, H. et al. Dimethyl sulfoxide and dimethyl formamide increase lifespan of C. elegans in liquid. Mech. Ageing Dev. 134, 69–78 (2013).
Yu, X., Zhao, W., Ma, J., Fu, X. & Zhao, Z. J. Beneficial and harmful effects of alcohol exposure on Caenorhabditis elegans worms. Biochem. Biophys. Res. Commun. 412, 757–762 (2011).
Barardo, D. et al. The DrugAge database of aging-related drugs. Aging Cell 16, 594–597 (2017).
Zhang, A. et al. Characterization of effects of mTOR inhibitors on aging in caenorhabditis elegans. J. Gerontol. A Biol. Sci. Med. Sci. 79, https://doi.org/10.1093/gerona/glae196 (2024).
Szewczyk, N. J. et al. Delayed development and lifespan extension as features of metabolic lifestyle alteration in C. elegans under dietary restriction. J. Exp. Biol. 209, 4129–4139 (2006).
Statzer, C., Reichert, P., Dual, J. & Ewald, C. Y. Longevity interventions temporally scale healthspan in Caenorhabditis elegans. iScience 25, 103983 (2022).
Seals, D. R., Justice, J. N. & LaRocca, T. J. Physiological geroscience: targeting function to increase healthspan and achieve optimal longevity. J. Physiol. 594, 2001–2024 (2016).
Garmany, A. & Terzic, A. Global Healthspan-Lifespan Gaps Among 183 World Health Organization Member States. JAMA Netw. Open 7, e2450241 (2024).
Melov, S. Geroscience approaches to increase healthspan and slow aging. F1000Res 5, https://doi.org/10.12688/f1000research.7583.1 (2016).
Garmany, A., Yamada, S. & Terzic, A. Longevity leap: mind the healthspan gap. NPJ Regen. Med. 6, 57 (2021).
Labbadia, J. & Morimoto, R. I. The biology of proteostasis in aging and disease. Annu Rev. Biochem. 84, 435–464 (2015).
Lopez-Otin, C., Blasco, M. A., Partridge, L., Serrano, M. & Kroemer, G. Hallmarks of aging: an expanding universe. Cell 186, 243–278 (2023).
Phelps, G. B. et al. Comprehensive evaluation of lifespan-extending molecules in C elegans. Aging Cell 24, e14424 (2025).
Parkhitko, A. A., Jouandin, P., Mohr, S. E. & Perrimon, N. Methionine metabolism and methyltransferases in the regulation of aging and lifespan extension across species. Aging Cell 18, e13034 (2019).
Parkhitko, A. A., Filine, E. & Tatar, M. Combinatorial interventions in aging. Nat. Aging 3, 1187–1200 (2023).
Asahina, K. Sex differences in Drosophila behavior: qualitative and quantitative dimorphism. Curr. Opin. Physiol. 6, 35–45 (2018).
Niveditha, S., Deepashree, S., Ramesh, S. R. & Shivanandappa, T. Sex differences in oxidative stress resistance in relation to longevity in Drosophila melanogaster. J. Comp. Physiol. B 187, 899–909 (2017).
Lin, Y. C., Zhang, M., Chang, Y. J. & Kuo, T. H. Comparisons of lifespan and stress resistance between sexes in Drosophila melanogaster. Heliyon 9, e18178 (2023).
Panos, P. et al. Sex differences in sociability for drosophilamelanogaster with altered gut microbiomes. MicroPubl Biol. 2024, https://doi.org/10.17912/micropub.biology.001135 (2024).
Zheng, S.-Q., Ding, A.-J., Li, G.-P., Wu, G.-S. & Luo, H.-R. Drug absorption efficiency in caenorhbditis elegans delivered by different methods. PLOS ONE 8, e56877 (2013).
Van Raamsdonk, J. M. & Hekimi, S. FUdR causes a twofold increase in the lifespan of the mitochondrial mutant gas-1. Mech. Ageing Dev. 132, 519–521 (2011).
Ko, B. & Van Raamsdonk, J. M. RNA Sequencing of Pooled Samples Effectively Identifies Differentially Expressed Genes. Biology 12, https://doi.org/10.3390/biology12060812 (2023).
Han, S. K. et al. OASIS 2: online application for survival analysis 2 with features for the analysis of maximal lifespan and healthspan in aging research. Oncotarget 7, 56147–56152 (2016).
Lucanic, M. et al. Chemical activation of a food deprivation signal extends lifespan. Aging Cell 15, 832–841 (2016).
Bridi, J. C. et al. Lifespan extension induced by caffeine in caenorhabditis elegans is partially dependent on adenosine signaling. Front. Aging Neurosci. 7, 220 (2015).
Lin, C. et al. Rosmarinic acid improved antioxidant properties and healthspan via the IIS and MAPK pathways in Caenorhabditis elegans. Biofactors 45, 774–787 (2019).
Lim, Y. P. et al. Synthetic enzymology and the fountain of youth: repurposing biology for longevity. ACS Omega 3, 11050–11061 (2018).
Lemire, B. D., Behrendt, M., DeCorby, A. & Gaskova, D. C. elegans longevity pathways converge to decrease mitochondrial membrane potential. Mech. Ageing Dev. 130, 461–465 (2009).
Alavez, S., Vantipalli, M. C., Zucker, D. J., Klang, I. M. & Lithgow, G. J. Amyloid-binding compounds maintain protein homeostasis during ageing and extend lifespan. Nature 472, 226–229 (2011).
Lublin, A. et al. FDA-approved drugs that protect mammalian neurons from glucose toxicity slow aging dependent on cbp and protect against proteotoxicity. PLoS ONE 6, e27762 (2011).
Yang, W. & Hekimi, S. A mitochondrial superoxide signal triggers increased longevity in Caenorhabditis elegans. PLoS Biol. 8, e1000556 (2010).
De Haes, W. et al. Metformin promotes lifespan through mitohormesis via the peroxiredoxin PRDX-2. Proc. Natl. Acad. Sci. USA 111, E2501–E2509 (2014).
Golegaonkar, S. et al. Rifampicin reduces advanced glycation end products and activates DAF-16 to increase lifespan in Caenorhabditis elegans. Aging Cell 14, 463–473 (2015).
Scerbak, C., Vayndorf, E. M., Hernandez, A., McGill, C. & Taylor, B. E. Mechanosensory neuron aging: differential trajectories with lifespan-extending alaskan berry and fungal treatments in Caenorhabditis elegans. Front. Aging Neurosci. 8, 173 (2016).
Nguyen, T. T. et al. Scavengers of reactive gamma-ketoaldehydes extend Caenorhabditis elegans lifespan and healthspan through protein-level interactions with SIR-2.1 and ETS-7. Aging8, 1759–1780 (2016).
Janssens, G. E. et al. Transcriptomics-based screening identifies pharmacological inhibition of Hsp90 as a means to defer aging. Cell Rep. 27, 467–480.e466 (2019).
Acknowledgements
Some strains were provided by the CGC, which is funded by NIH Office of Research Infrastructure Programs (P40 OD010440). We would also like to acknowledge the C. elegans knockout consortium and the National Bioresource Project of Japan for providing strains used in this research. This work was supported by the Canadian Institutes of Health Research (CIHR; http://www.cihr-irsc.gc.ca/; J.M.V.R.), the Natural Sciences and Engineering Research Council of Canada (NSERC; https://www.nserc-crsng.gc.ca/index_eng.asp; J.M.V.R.), the National Institute on Aging (NIA, R01 AG082801, R01 AG082696; A.A.P.), and the National Institute of General Medical Science (NIGMS, R35 GM146869; A.A.P.). J.M.V.R. is the recipient of a Senior Research Scholar career award from the Fonds de Recherche du Québec Santé (FRQS) and Parkinson Quebec. The funders had no role in study design, data collection and analysis, decision to publish, or preparation of the manuscript. We thank Jatin Malhotra for assistance with Drosophila lifespan assays and media preparation.
Author information
Authors and Affiliations
Contributions
Conceptualization: A.A. and J.M.V.R. Methodology: A.A., S.Y., A.P., S.J.T., A.A.P., and J.M.V.R. Investigation: A.A., S.Y., A.P., and S.J.T. Analysis: A.A., S.Y., A.P., A.A.P., and J.M.V.R. Validation: A.A., S.Y., A.P., A.A.P., and J.M.V.R. Visualization: A.A., S.Y., A.P., S.J.T., A.A.P., and J.M.V.R. Writing – original draft: A.A. Writing – review and editing: A.A., S.Y., A.P., S.J.T., A.A.P., and J.M.V.R. Supervision: J.M.V.R. and A.A.P.
Corresponding author
Ethics declarations
Competing interests
The authors declare no competing interests.
Additional information
Publisher’s note Springer Nature remains neutral with regard to jurisdictional claims in published maps and institutional affiliations.
Rights and permissions
Open Access This article is licensed under a Creative Commons Attribution-NonCommercial-NoDerivatives 4.0 International License, which permits any non-commercial use, sharing, distribution and reproduction in any medium or format, as long as you give appropriate credit to the original author(s) and the source, provide a link to the Creative Commons licence, and indicate if you modified the licensed material. You do not have permission under this licence to share adapted material derived from this article or parts of it. The images or other third party material in this article are included in the article’s Creative Commons licence, unless indicated otherwise in a credit line to the material. If material is not included in the article’s Creative Commons licence and your intended use is not permitted by statutory regulation or exceeds the permitted use, you will need to obtain permission directly from the copyright holder. To view a copy of this licence, visit http://creativecommons.org/licenses/by-nc-nd/4.0/.
About this article
Cite this article
AlOkda, A., Yadav, S., Pacis, A. et al. Cyrene: a novel geroprotective compound that extends lifespan and healthspan in C. elegans and Drosophila. npj Aging 12, 12 (2026). https://doi.org/10.1038/s41514-025-00309-x
Received:
Accepted:
Published:
Version of record:
DOI: https://doi.org/10.1038/s41514-025-00309-x









