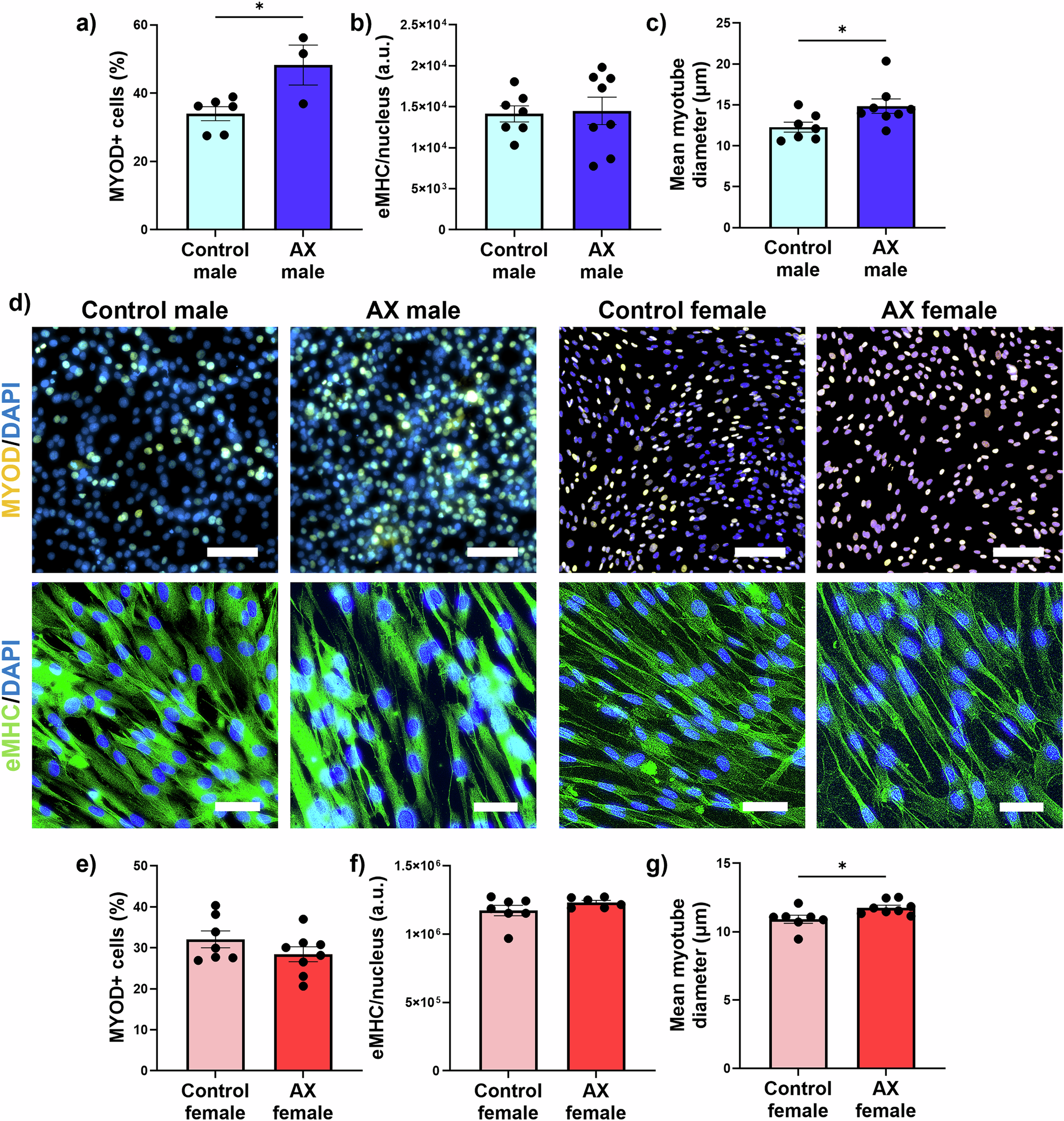
Fig. 1: Astaxanthin enhances myogenicity to a greater extent in aged male hMPCs compared to aged female hMPCs.

a Percentage of nuclei positive for MYOD in undifferentiated male hMPCs treated with AX for 48 h (n = 6/3 per group, *p = 0.02, Student’s t-test). b Intensity of eMHC normalized to nuclear number in male hMPCs treated with AX for 48 h and differentiated for an additional 48 h (n = 7/8 per group, Student’s t-test). c Mean fiber diameter of differentiated male hMPCs treated with AX for 48 h (n = 7/8 per group, *p = 0.04, Student’s t-test). d Representative images of male and female hMPCs stained with MYOD/DAPI (top row, magnification:10x, scale bars: 100 µm) and differentiated hMPCs stained with eMHC/DAPI (bottom row, magnification: 20x, scale bars: 50 µm). e MYOD+ nuclei percentage in female hMPCs (n = 7/8 per group, Student’s t-test), f eMHC intensity per nucleus in differentiated female hMPCs (n = 7/8 per group, Student’s t-test), g Mean fiber diameter of differentiated female hMPCs (n = 7/8 per group, *p <0.05, Student’s t-test).