Abstract
Age-related declines in skeletal muscle health are a major contributor to reduced mobility and development of sarcopenia in the elderly, yet effective interventions to prevent or reverse these declines are not fully optimized. Nutritional strategies to support muscle health in aging populations may be beneficial for improving muscle strength and function. In this study, we explored the effects of astaxanthin (AX), a naturally occurring antioxidant, on aged human muscle progenitor cells (hMPCs). Our findings reveal that AX enhanced proliferation and myogenic commitment of aged hMPCs, with a more pronounced effect in male hMPCs compared to female hMPCs. This dimorphism may be linked to differences in reactive oxygen species (ROS)-scavenging and effects on mitochondrial function. Other hallmarks of aging including DNA damage and cellular senescence showed differing effects of AX treatment. However, NRF2 and SIRT3 increased with AX treatment in both male and female hMPCs. This was accompanied by increased SIRT3 mitochondrial expression in males but not females, suggesting the NRF2-SIRT3 axis as a key driver of myogenicity and potential source of sexual dimorphism in response to AX. These results suggest sex-specific effects of AX in modulating aged hMPC behavior and pose a potential therapeutic strategy for combating age-related muscle decline.

Similar content being viewed by others
Introduction
Developing anti-aging therapies first entails understanding the mechanisms in play that contribute to age-related declines in health. Mitochondrial dysfunction is a key hallmark of aging leading to attenuations in cellular homeostasis, increased oxidative stress, DNA-damage accumulations, and an overall decline in tissue function1,2. With aging, mitochondrial electron transport chain (ETC) activity is blunted. Some studies have also shown changes in ETC subunit abundances related to aging3,4. Overall, this leads to increased accumulation of reactive oxygen species (ROS) which can reduce muscle mass and contractile capacity5,6. Antioxidant molecules can be utilized to scavenge ROS, combatting this build-up of oxidative stress and reducing the negative effects on cellular and tissue function. Astaxanthin (AX), a naturally occurring antioxidant, has previously been shown in various cell and animal models to have beneficial effects. Specific tissues affected include brain, heart, and, of particular relevance for healthy aging, skeletal muscle7,8,9,10.
Sarcopenia—the accelerated loss of skeletal muscle mass, strength, and function with age—is a major contributor to frailty and reduced quality of life with aging11. Similar declines are also observed with prolonged bed rest, unloading of muscle with injury, and in low-gravity conditions during spaceflight12,13. The functional and lifestyle consequences of sarcopenia, such as increased fall risk and heightened susceptibility to cardiovascular disease, are associated with reduced quality of life and increased likelihood of depression14,15,16. There is also a substantial financial burden associated with sarcopenia car. In 2014, healthcare costs related to sarcopenia were estimated to be over $40 billion in the United States17,18. These consequences highlight the need for interventions to counteract sarcopenic effects. The current standard intervention for preventing or combatting sarcopenia is exercise. While the benefits of exercise must not be downplayed, additional approaches that are accessible, easy to implement, and likely to be adhered to warrant investigation as well19. Current regenerative medicine approaches for combatting sarcopenia include upregulation of native anti-geronic proteins, inhibition of anti-myogenic factors, systemic delivery of pro-myogenic factors, and accessible exercise protocols20,21,22,23. Emerging evidence suggests that targeted nutritional supplementation, including protein, amino acids, and micronutrients, may attenuate muscle atrophy and preserve muscular integrity with age24,25.
Astaxanthin (AX) has emerged as a potential nutritional supplement to counteract sarcopenic declines. In a study of elderly individuals undergoing treadmill exercise training, AX enhanced endurance and muscle strength compared to a placebo26. However, mechanistic studies on AX have largely remained limited to animal models. One study using immortalized mouse myoblast cell lines revealed that AX administration reduced oxidative stress and apoptosis by protecting mitochondrial structure27. Another study in mice identified modulation of mitochondrial biogenesis via proteins such as nuclear factor erythroid 2-related factor 2 (Nrf2) and NAD-dependent deacetylase sirtuin 3 (Sirt3) as drivers of AX effects on muscle28. While these findings are intriguing, it is still unknown precisely how AX improves mitochondrial function and whether these mechanisms are maintained with aging in human muscles. Furthermore, to our knowledge, no study has examined potential sex-specific effects of AX treatment on skeletal muscle. Given that women are more susceptible to developing sarcopenia, understanding potential sex differences in response to anti-aging interventions is critical29,30,31.
In this study, we investigated the effects of AX on aged male and female human muscle progenitor cells (hMPCs). AX promoted myogenic differentiation in both male and female hMPCs, though the effects were more pronounced in male cells. This was accompanied by improved mitochondrial function and reduced mitochondrial ROS in male, but not female hMPCs. However, effects on the NRF2-SIRT3 axis were conserved between sexes. This suggests the pathway’s importance for promoting myogenic commitment during muscle regeneration.
Results
Astaxanthin promotes myogenicity of aged human muscle progenitor cells
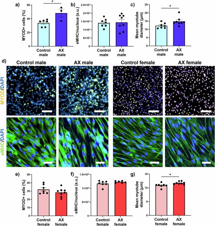
The potential effects of AX in aging hMPCs are not well understood. To determine its efficacy in the context of aging, we first sought to determine whether AX had beneficial effects on myogenic capacity. We treated aged male and female hMPCs with AX (10 µM) in vitro for 48 h, then examined the expression of myoblast determination protein 1 (MYOD), one of the key myogenic regulatory factors34. In male hMPCs, AX treatment significantly increased the number of MYOD+ cells by approximately 50% (p = 0.02, Fig. 1a, d). This indicates that they were primed for differentiation. To test this, we added myogenic differentiation media without AX. After 48 h of differentiation, fixed cells were stained for embryonic myosin heavy chain (eMHC), an early myotube differentiation marker. Expression of eMHC did not differ in untreated vs. treated male hMPCs (Fig. 1b, d), but AX-primed immature myotubes were 15% larger than the untreated group (p = 0.04, Fig. 1c, d). Interestingly, AX treatment did not alter MYOD or eMHC expression in female hMPCs (Fig. 1d–f). However, it did result in a modest increase in immature myotube diameter (p = 0.03, Fig. 1d, g).
a Percentage of nuclei positive for MYOD in undifferentiated male hMPCs treated with AX for 48 h (n = 6/3 per group, *p = 0.02, Student’s t-test). b Intensity of eMHC normalized to nuclear number in male hMPCs treated with AX for 48 h and differentiated for an additional 48 h (n = 7/8 per group, Student’s t-test). c Mean fiber diameter of differentiated male hMPCs treated with AX for 48 h (n = 7/8 per group, *p = 0.04, Student’s t-test). d Representative images of male and female hMPCs stained with MYOD/DAPI (top row, magnification:10x, scale bars: 100 µm) and differentiated hMPCs stained with eMHC/DAPI (bottom row, magnification: 20x, scale bars: 50 µm). e MYOD+ nuclei percentage in female hMPCs (n = 7/8 per group, Student’s t-test), f eMHC intensity per nucleus in differentiated female hMPCs (n = 7/8 per group, Student’s t-test), g Mean fiber diameter of differentiated female hMPCs (n = 7/8 per group, *p <0.05, Student’s t-test).
Astaxanthin ameliorates mitochondrial stress in male, but not female hMPCs
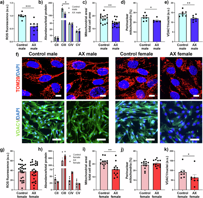
One of the hallmarks of aging is an increase in mitochondrial dysfunction. Dysfunctional mitochondria generate an overabundance of ROS and disrupt cellular signaling and metabolism. AX exhibits superior singlet oxygen scavenging capacity in comparison to a number of other antioxidants in vitro35. We sought to investigate whether this potent antioxidant capacity held true in aged hMPCs, and if this contributed to its beneficial outcomes on myogenicity. The presence of ROS, measured by MitoSox Red, was significantly lower in male hMPCs treated with AX compared to controls (p = 0.0002, Fig. 2a), demonstrating that AX does have anti-oxidative effects in male hMPCs.
a MitoSox intensity indicating mitochondrial ROS in AX-treated male hMPCs (n = 7/9 per group, ***p < 0.001, Student’s t-test). b Abundance of mitochondrial complexes normalized to total protein stain in male hMPCs (n = 4 per group, ****p <0.0001, Student’s t-tests). c Mitochondrial area percentage measured via TOM20 staining of male hMPCs (n = 14 per group, **p <0.01, Student’s t-test). d Percent of mitochondria in the perinuclear ring for male hMPCs (n = 7/5 per group, *p < 0.05, Student’s t-test). e Intensity of VDAC1 per nucleus in undifferentiated male hMPCs (n = 7 per group, **p <0.01, Student’s t-test). f Representative images of male and female hMPCs stained for TOM20 (red)/DAPI (blue, top row, magnification: 60x, scale bars: 10 µm) and VDAC1 (green)/DAPI (blue, bottom row, magnification: 10x, scale bars: 100 µm). g Mitochondrial ROS in female hMPCs (n = 26/27 per group, Mann–Whitney test), (h) OxPhos complex abundance normalized to total protein in female cells (n = 4 per group, *p <.05, Student’s t-tests). i Mitochondrial area percentage of female hMPCs (n = 12 per group, **p <0.01, Student’s t-test). j Percentage of mitochondria in the perinuclear ring for female hMPCs (n = 12 per group, Student’s t-test). k VDAC1 intensity per nucleus in female hMPCs (n = 7 per group, *p <0.05, Student’s t-test).
AX-treated hMPCs exhibited reduced mitochondrial ROS levels, potentially due to enhanced antioxidant activity, diminished ETC complex levels, or a combination of both factors. Examining ETC complex levels revealed that, in male hMPCs, AX lowered mitochondrial complex III abundance by approximately 15%, while other ETC complexes were unaffected (p = 0.01, Fig. 2b and Supplementary Fig. 2). This is an interesting finding given that, while other complexes also play a role, complex III (cytochrome bc1) is generally regarded as the principal generator of ROS in the ETC36,37,38. AX-mediated changes in ETC complex levels may represent a distinct mechanism of action for reducing mitochondrial oxidative stress in muscle, independent of AX’s direct antioxidant activity. Another marker of mitochondrial distress is increased abundance of perinuclear mitochondria39. It has previously been demonstrated that exogenous environmental stressors can increase perinuclear mitochondrial distribution, while treatment with an antioxidant can reverse this effect33. Mitochondrial TOM20 staining in male hMPCs revealed a decrease in total mitochondrial density in cells after AX treatment (p = 0.003). This was likely driven by a reduction in perinuclear mitochondrial abundance (p = 0.04, Fig. 2c, d, f, Supplementary Fig. 3). This suggests that AX ameliorated mitochondrial dysfunction in aged male hMPCs.
We then investigated the effect of AX on voltage-dependent anion channel 1 (VDAC1). VDAC1 is a mitochondrial channel protein whose expression has been negatively associated with mitochondrial function and metabolism in age-related conditions such as Alzheimer’s Disease40. AX reduced the expression of VDAC1 (p = 0.008, Fig. 2e, f), potentially contributing to enhanced mitochondrial function. It should be noted that the antibody used to stain VDAC1 (Proteintech 10866-1-AP) has been found to cross-react with VDAC2. While VDAC1 is the primary isoform in skeletal muscle41, we cannot rule out the possibility that VDAC2 is also represented in our results. Nor can we establish directionality of effects on VDAC2.
In female hMPCs, several of the mitochondrial benefits of AX treatment observed in males were not detected. ROS production was unchanged with AX (Fig. 2g). Whereas in males, Complex III abundance increased, in females there was no significant difference between the expression of different complexes (Fig. 2h and Supplementary Fig. 2). As in males, there was an overall decrease in mitochondrial density in female hMPCs (p = 0.003, Fig. 2f, i). However, there was no change in the fraction of perinuclear mitochondria indicating no amelioration of mitochondrial stress in aged female hMPCs (Fig. 2f, j, Supplementary Fig. 3). Finally, similar to male cells, VDAC1 abundance decreased (p = 0.04, Fig. 2f, k). Overall, our results suggest a beneficial effect of AX on mitochondrial function in male hMPCs, which may help combat the anti-myogenic effects of aging. However, mitochondrial effects in female hMPCs were less prominent with similar decreases in VDAC1 but no effects (either beneficial or detrimental) on ROS or mitochondrial stress. AX therefore seems to affect mitochondrial function in a sex-dependent manner.
To further probe the interplay between mitochondrial and nuclear health, we examined nuclear morphology in AX-treated male and female cells using CellProfiler to quantify an array of structural variables. Overall, AX-treatment did not impact nuclear morphology of both male and female cells. However, we observed a baseline difference in nuclear size and eccentricity between male and female hMPCs, with males exhibiting larger, more elliptical nuclei overall (all p <0.0001, Supplementary Fig. 4). Since nuclear size and shape are influenced by chromatin structure and remodeling, the differences at baseline conditions at the beginning of culturing male and female cells prior to AX treatment could explain some of the sexually dimorphic effects we see in response to AX treatment.
Hallmarks of aging respond differently to astaxanthin treatment
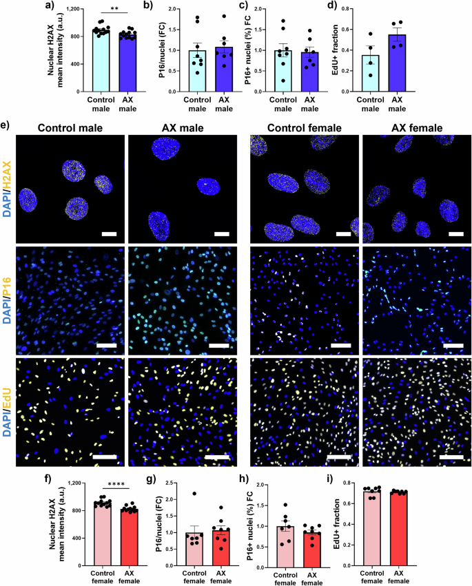
Given our observation that AX can ameliorate signs of mitochondrial dysfunction. We next sought to determine whether it also positively impacted other hallmarks of aging. Nuclear H2AX, a marker of DNA damage42, decreased in male hMPCs after AX treatment (p = 0.007, Fig. 3a, e). We then examined the senescence marker p16, which typically increases with age43. Neither the expression of P16 nor the percentage of P16+ nuclei were affected by AX treatment (Fig. 3b, c, e). We quantified effects on cell proliferation by staining with EdU, which showed a non-significant trend (p = 0.06) towards increased proliferation in male hMPCs treated with AX (Fig. 3d, e). Further investigation would be needed to discern whether AX treatment resulted in a shift towards spontaneous differentiation rather than replication.
a Nuclear H2AX intensity of male hMPCs treated with AX (n = 13 per group, **p <0.01, Student’s t-test). b Fold change of P16 intensity in male hMPCs (n = 8/7 per group, Student’s t-test). c Fold change of P16 positive nuclei (%) in male hMPCs (n = 8/7 per group, Student’s t-test). d Fraction of proliferating nuclei as indicated by EdU staining in male hMPCs (n = 4 per group, Student’s t-test). e Representative images of AX-treated male and female hMPCs stained for H2AX (yellow)/DAPI (blue, top row, magnification: 60x, scale bars: 10 µm); P16 (yellow)/DAPI (blue, middle row, magnification: 10x, scale bars: 100 µm); EdU (yellow)/DAPI (blue, bottom row, magnification: 10x, scale bars: 100 µm). f Nuclear H2AX intensity in female hMPCs (n = 12 per group, ****p <0.0001, Student’s t-test). g P16 intensity in female hMPCs (n = 7/8 per group, Mann–Whitney test). h Percentage of P16+ nuclei in female hMPCs (n = 7/8 per group, Student’s t-test). i EdU positive fraction in female hMPCs (n = 8 per group, Mann–Whitney test).
Similar to its effects in male cells, AX reduced DNA damage in female hMPCs (p <0.0001, Fig. 3e, f) while senescence was unaffected (Fig. 3e, g, h). EdU signal was also unchanged in female hMPCs (Fig. 3e, i). Overall, we consistently observed reduced DNA damage with AX treatment though there was no effect on cellular senescence. AX effects on proliferation may vary by sex.
Astaxanthin regulates mitochondria via the NRF2-SIRT3 axis
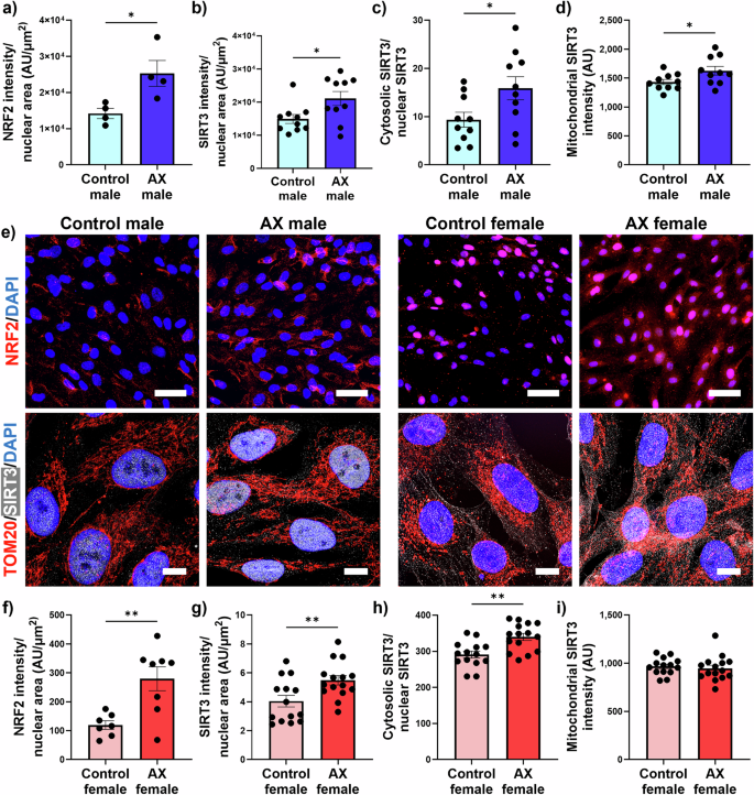
The results thus far showed that AX improved myogenicity and had more substantial mitochondrial benefits in male hMPCs than female hMPCs. Hence, we sought to understand the observed sexual dimorphism by interrogating mitochondrial pathways that may drive AX effects. In mice, AX upregulates the transcription factor NRF2 in the liver and in circulation, contributing to enhanced protection from oxidative stress28,44. Increasing NRF2 upregulates SIRT3, a histone deacetylase with antioxidative properties whose activity declines with aging45,46. In both liver and kidney the NRF2/SIRT3 axis has a protective effect on mitochondrial function46,47. We tested whether this was also the case in skeletal muscle, which could explain the improved mitochondrial function and myogenic potential we had observed. AX treatment significantly increased NRF2 and SIRT3 expression in male hMPCs (p = 0.03, Fig. 4a–b, e). In addition, we found that the increase in SIRT3 expression was greater in the cytosol compared to the nucleus (p = 0.04, Fig. 4c, e). We hypothesized that this may indicate increased SIRT3 mitochondrial activity. This was confirmed by co-staining SIRT3 and TOM20 and quantifying the intensity of SIRT3 overlapping mitochondrial signal. We observed that SIRT3 expression in the mitochondria increased in AX-treated male hMPCs (p = 0.04, Fig. 4d, e).
a NRF2 intensity normalized to nuclear area in undifferentiated male hMPCs treated with AX (n = 4 per group, *p <0.05, Student’s t-test). b SIRT3 intensity normalized to nuclear area in male hMPCs (n = 10 per group, *p <0.05, Student’s t-test). c Ratio of cytosolic to nuclear SIRT3 intensity in male hMPCs (n = 10 per group, *p <0.05, Student’s t-test). d SIRT3 intensity colocalized with mitochondria in male hMPCs (n = 10 per group, *p <0.05, Student’s t-test). e Representative images of male and female hMPCs stained for NRF2 (red)/DAPI (blue, top row, magnification: 20x, scale bars: 50 µm) and TOM20 (red)/SIRT3 (cyan)/DAPI (blue, bottom row, magnification: 60x, scale bars: 10 µm). f Normalized NRF2 intensity in female hMPCs (n = 7/8 per group, **p <0.01, Student’s t-test). g Normalized SIRT3 intensity in female hMPCs (n = 14/15 per group, *p <0.01, Student’s t-test). h Cytosolic:Nuclear SIRT3 ratio in female hMPCs (n = 14/15 per group, *p <0.01, Student’s t-test). i Mitochondrial SIRT3 intensity in female hMPCs (n = 14/15 per group, Student’s t-test).
NRF2 and SIRT3 were also substantially upregulated by AX in female hMPCs (p = 0.004, Fig. 4e–g). However, while cytosolic SIRT3 increased modestly in AX-treated female hMPCs (p = 0.001, Fig. 4e, h), mitochondrial-specific SIRT3 expression was unaffected (Fig. 4e, i). This suggests that the NRF2-SIRT3 axis is conserved between sexes, but that routing of SIRT3 to the mitochondria does not occur to the same extent in female cells.
Discussion
We showed that AX shows pro-myogenic effects in aged muscle progenitor cells, suggesting its potential efficacy as a tool for the treatment and/or prevention of muscle morbidities. While both male and female hMPCs showed benefits, the effects were more substantial in male cells. We also found evidence that these muscle-specific effects are primarily mitigated by AX’s ability to improve mitochondrial function. To our knowledge, no study has examined muscle progenitors-specific mechanisms of AX-mediated muscle benefits or described phenotypic differences between male and female cells.
The primary aim of this study was to identify potential cellular mechanisms underlying improvements in skeletal muscle function observed in previous AX studies26,27,28. Our confirmation of improved myogenicity is consistent with in vivo studies that have shown benefits of AX treatment in preventing atrophy and promoting muscle regeneration following hindlimb immobilization or unloading48,49,50. In vivo studies generally have suggested that the antioxidant properties of AX are responsible for its beneficial effects on muscle. However, these mostly have used indirect methods such as measuring plasma markers of oxidative stress or trying to detect ROS in fixed tissue to approximate antioxidative capacity51,52. We were able to build on these findings by directly measuring ROS in living cells and identifying hMPCs as sensitive to the anti-oxidative benefits of AX. Only one previous study specifically considered MPC-specific effects of AX, finding that In vivo MPC numbers increased with AX supplementation following heat stress and muscle unloading53. Interestingly, we did not observe significantly increased proliferation of hMPCs, though there was a strong trend in male hMPCs, in an in vitro monoculture. This may indicate that the increased MPC numbers observed in vivo is not an effect of cell-autonomous signaling but rather a result of paracrine signaling from other cell types in response to injury.
We demonstrated that, despite a lack of antioxidative effects in female hMPCs, there was still an improvement in cell myogenicity. While this improvement was modest compared the effect in males, it still lends support to the increasing recognition that AX acts through mechanisms which extend beyond simply acting as a ROS scavenger. Other mechanisms suggested as mediators of AX effects in cells include promoting mitochondrial biogenesis via the AMPK pathway, inhibiting apoptosis, and regulating inflammatory pathways such as MAPK and NF-κB signaling10,27,54,55. We also support this conclusion with our finding that previous observations of AX-promoted NRF2 signaling in various other tissues also holds true in hMPCs44,56,57. Interestingly, one study found that AX reduced Nrf2 mRNA levels in the gastrocnemius muscle of exercised mice58. Contrasting this finding in bulk muscle with our observation in hMPCs suggests that NRF2 plays distinct roles depending on muscle cell type.
Increased oxidative stress and mitochondrial dysfunction are two key mechanisms linked with the negative outcomes of aging1,59. While we could not directly examine mitochondrial dysfunction in live cells, our findings regarding ROS, ETC complexes, and VDAC1 expression strongly suggest that AX affects mitochondrial function. Given its potential to ameliorate potential downstream effects of oxidative stress and mitochondrial dysfunction, AX is receiving increased attention as a potential anti-aging therapeutic7. Here, we demonstrate that AX also reduced DNA damage as evidenced by reduced H2AX expression in male and female hMPCs. This could be linked to the reduction of mitochondrial distress, as nuclear-mitochondrial crosstalk is crucial in mitigating the effects of aging60.
While some effects were directionally consistent between male and female hMPCs, there were also many discrepancies. Three major differences stand out. These were (I) improved myogenicity in males, but not females, as shown by MYOD expression (Fig. 1a,c); (II) AX-induced reduction of mitochondrial ROS and perinuclear mitochondria in males but not females (Fig. 2a, d vs. 2g, j); and (III) AX-promotion of SIRT3-mitochondrial colocalization in males but not females (Fig. 4d vs. 4i). It is highly likely that these differences are related, as SIRT3 is a major regulator of mitochondrial oxidative stress, which, when unchecked, disrupts MPC function61,62. While our studies cannot definitively explain the cause of this dimorphism, one possibility involves the NRF2-SIRT3 axis. NRF2 has been shown to induce SIRT3 expression, alleviating mitochondrial distress46,63. However, NRF2 activity is sexually dimorphic. One group showed that an Nrf2 activator was less effective in female mice compared to males64. Another study found that feeding rats a high-fat diet increased Nrf2 protein levels in both males and females, but downstream targets of Nrf2 signaling remained unaffected in females. This would be consistent with our finding that NRF2 is unlinked from mitochondrial SIRT3 levels in hMPCs. The mechanism behind this requires further investigation. Future experiments could examine the relationship between NRF2 and SIRT3, and how sexual dimorphism may play a role. For example, does knocking down NRF2 prevent SIRT3 translocation to mitochondria, reducing antioxidative effects in male hMPCs? Would overexpression of SIRT3, particularly in the mitochondira, have an effect on the myogenicity of female hMPCs? These questions and others bear future exploration.
Indeed, our findings of sexual dimorphism in the effects of AX treatment on hMPCs is particularly important for future consideration of its benefits. Very few studies have considered sex differences in AX effects, showing differing effects in the brain and eye8,9,65,66. Regarding muscle one study showed that AX supplementation in older adults improved adaptation to exercise in both males and females, but had differing effects on metabolism between sexes66. We found that, while female hMPCs did benefit from AX treatment overall, showing increased myotube size, there were several observed improvements in male hMPCs which did not translate into female cells. Whether these would translate into clinical studies on sarcopenia is unknown. However, given the increased susceptibility of aging women to musculoskeletal injury and sarcopenia compared to men31, future studies on the anti-geronic properties of AX must take into account its potentially sexually dimorphic effects. Additionally, studies could examine potentially sex-linked factors which contribute to response vs. non-response to AX.
Our findings also may point to an important role of sex hormones in mediating antioxidant effects in female cells. Estrogen helps maintain the health and function of muscle satellite cells in females67, and declining estrogen levels with age are hypothesized to contribute to musculoskeletal vulnerability68. Furthermore, exogenous hormonal therapy with estrogen has showed promise for improving muscle health in the elderly69,70. Our in vitro model lacked estrogen and so potential effects of sex hormones could not be accounted for. Since we isolated hMPCs from elderly female subjects, circulating estrogen levels were probably low, though we cannot confirm this. Therefore, our in vitro estrogen levels would have been similar to the in vivo conditions experienced by these hMPCs. While our goal was mechanistic rather than therapeutic, future studies should examine the combined effects of AX and hormonal therapy on muscle function in vitro and in vivo.
The main limitation of this study was the limited sample size available due to use of hMPCs from freshly biopsied muscle. While this approach enhanced the translatability of our findings, it meant that significant effects were detected via the use of technical rather than biological replicates, at the expense of broad generalizability to the aging population at large. Given the diversity of this population, precise mechanistic studies would require very large sample sizes and be logistically challenging. Future studies can build off of our mechanistic findings to interrogate mitochondrial response to AX treatment.
Secondly, in vivo studies mainly use natural forms of AX, which is esterified and composed of a single 3S, 3′S′ stereoisomer71. However, for cell-based studies like ours, free (non-esterified) AX must be used to allow incorporation into cell membranes. To this end, we used a racemic mixture of AX from Blakeslea trispora, which is similar in composition to synthetic AX. Synthetic AX has been shown to have antioxidant capacity 20–60 times lower than algal-derived AX71. Our finding that aged female hMPCs did not show a decline in ROS with AX treatment might be a result of using this racemic version, and it is possible that in vivo treatment with algal AX would have greater antioxidative effects on MPCs. Still though, the improvement in myogenicity and mitochondrial function we observed even with the less potent form, underscore AX’s potential benefits on MPCs which warrant further exploration. Future clinical research using algal AX could interrogate these questions by isolating primary MPCs from subjects treated with AX in vivo and compare their characteristics with in vitro-treated MPCs.
Thirdly, our treatment duration (48 h) may not capture the longer term implications of AX treatment on cellular processes. This duration was chosen due to the fragility of isolated aged primary hMPCs, which are not robust to long term culture. While the direct ROS-scavenging effects of AX would be captured in this short timeframe, it is possible that certain cellular processes (such as NRF2 signaling cascades and DNA damage repair) would require a longer duration to become detectable. It is also possible that some of the sexual dimorphisms we observed could dissipate with longer treatment. Future in vitro experiments could utilize robust immortalized cell lines to investigate the effects of longer term AX administration. Additionally, alternative 3D culture models may make it more feasible to examine longer timepoints in primary hMPCs. These models have previously been used with aged and environmentally-stressed mouse and human MPCs23,72,73. They have the advantage of providing functional data as well as more accurately mimicking the in vivo environment than 2D culture conditions. While we expect that AX benefits would be replicated in these models, given its effectiveness already demonstrated in vivo26, they could provide a useful tool for further exploration of mechanisms.
Collectively, our findings expand the field of AX research by identifying another cell-type where its beneficial effects may be leveraged to promote health in aging individuals. We demonstrated that myogenicity, an indicator of muscle regenerative potential, is improved with AX treatment, although this effect was greater in male hMPCs. Mechanisms related to mitochondrial dysfunction, aging, and NRF2 signaling were all affected by AX in hMPCs. The NRF2-SIRT3 axis appears to be of particular importance both for AX-promoted myogenicity and as a potential mediator of the sexually dimorphic effects of AX treatment. Increased understanding of AX effects in skeletal muscle will enable the development of more precise nutritional programs, providing targets for characterizing dose-response and increasing awareness of potential sex differences. This will promote the ultimate goal of combatting muscle decline and promoting healthy aging.
Methods
Isolation of aged human muscle progenitor cells
Lumbar paraspinal muscle tissue was obtained from 3 women (61, 62, and 71 years old) and 3 men (53, 71, and 72 years old) undergoing lumbar spine surgery at the University of Pittsburgh Medical Center. Informed consent was obtained from all participants prior to tissue collection in accordance with protocols approved by the Institutional Review Board of the University of Pittsburgh (IRB #19070209). We conducted all procedures involving human tissue in compliance with the ethical standards of the Declaration of Helsinki and institutional guidelines.
We isolated hMPCs as described previously32. Briefly, skeletal muscle was separated from fat tissue, minced thoroughly, and digested in 7 mL of dispase II (1.2 U/mL) and collagenase D (5 mg/mL) in Hanks’ balanced salt solution (HBSS) per gram of tissue at 37 °C for 75 min. The digested tissue was then centrifuged, resuspended in HBSS, and filtered through a 100 μm cell strainer. The filtrate was again centrifuged and the pellet was resuspended in a mixture of one volume of media to seven volumes of red blood cell lysis solution, followed by filtration through a 40 μm cell strainer, before resuspending in growth media: Dulbecco’s Modified Eagle’s Medium (DMEM) containing 1 g/dL glucose, l-glutamine, and pyruvate, 16% fetal bovine serum, 1% antibiotic-antimycotic, 500 μg/ml fetuin, 0.4 μg/ml dexamethasone, and 10 ng/ml human epidermal growth factor. We then plated the resuspended cells in a T75 flask. After 24 h, the supernatant containing unattached myoblasts was transferred to a new T75 flask, and cultured until cells reached 70–80% confluence, with media changes performed every 48 h. We performed magnetic assisted cell sorting to isolate CD56+ cells, according to the manufacturer’s protocol (130-097-042, Miltenyi Biotec). We expanded CD56+ cells in growth media for 1–2 passages prior to utilization in downstream experiments. We confirmed that the isolated cells were CD56+ via immunofluorescence staining (Supplementary Fig. 1). Cells from individual subjects were analyzed separately, not pooled together.
Cell culture and astaxanthin administration
We seeded cells on 6-well plates, 96-well plates, or 16-well chamber slides (depending on the experiment). All plates and slides were pre-coated with Geltrex (ThermoFisher A1413202), diluted 1:100 in cold phosphate buffered saline (PBS), and incubated for 90 min at 37 °C. After aspirating Geltrex and seeding the cells, we allowed the hMPCs to settle and attach for 24 h prior to AX treatment. We created a 1 mM AX stock solution by dissolving AX (Sigma SML0982) in dimethyl sulfoxide (DMSO, MP Biomedicals 2780148) in a 37 °C water bath. The stock solution was then diluted 1:100 in pre-warmed growth media to reach the treatment dose of 10 µM, which we utilized for all experiments. We chose the dose based on a previous study in C2C12 mouse myoblasts which showed that doses from 5–25 µM had metabolic effects27. It was important to prevent the 1 mM AX stock from cooling before diluting in pre-warmed media, as this could result in crystallization. We confirmed that this did not occur via visual check under a microscope after treatment with AX. The treatment duration for all experiments was 48 h.
Reactive oxygen species (ROS) assay
To quantify mitochondrial oxidative stress, we seeded cells at a density of 5000/well in black-walled 96-well plates and treated with AX as described above. Cells were washed with HBSS three times before adding 100 μL of MitoSox Red at a concentration of 5 µM in phenol red-free DMEM containing 4-(2-hydroxyethyl)-1-piperazineethanesulfonic acid buffering agent (HEPES). We measured fluorescence (excitation/emission 510/580 nm) on a pre-warmed plate in 1-min intervals for 45 min and averaged measurements between 10 and 40 min to obtain a steady-state value. We included wells with MitoSox reagent alone to measure background fluorescence which was subtracted from the signal.
Immunofluorescence staining, imaging, and analysis
To quantify expression of various proteins, we seeded cells on chamber slides, treated them with AX, then fixed them in 2% paraformaldehyde (PFA) for 10 min at room temperature. Following fixation, cells were washed three times with PBS, permeabilized with 0.1% Triton X-100 for 15 min, and blocked with 0.1% Triton X-100 and 3% bovine serum albumin (BSA) for 1 h. We then added primary antibodies (diluted according to Supplementary Table 1) in blocking buffer plus 5% normal goat serum and incubated the cells overnight at 4 °C. For all stains, we included a negative control well receiving the antibody diluent, but no primary antibodies. After three PBS washes secondary antibodies diluted in the same buffer were added for 1 h at room temperature. Cells were washed, chambers removed, and the slides coverslipped using fluoromount with 4′,6-diamidino-2-phenylindole nuclear stain (DAPI). To measure intensity, we captured images at 20x magnification and analyzed them using Fiji ImageJ. We used images of the negative control well to establish a threshold of background noise for each stain. Nuclear morphology was measured using a custom CellProfiler pipeline.
Fiber diameter analysis
To assess myofiber maturation, we captured images of eMHC-stained myofibers at 10x magnification using a Keyence BZ -X800. A 7×5 grid was superimposed over the image using ImageJ and fiber diameter was measured at 35 grid intersection points. Mean fiber diameter for each well was calculated by averaging diameters from three individual images at different areas in the well.
Perinuclear mitochondrial analysis
To examine mitochondrial network structure and gauge mitochondrial stress, we adopted a protocol previously used in C2C12 myoblasts33. We stained untreated and AX-treated hMPCs on chamber slides with TOM20 and phalloidin (which stains the cell body by labeling F-actin), then captured images at 60x magnification using a Nikon A1 confocal microscope. A z-stack with a pitch of 0.2 µm encompassing the entire height of the cell layer (~5–10 µm) was captured for each field. Using NIS-Elements, an extended depth of focus 2D projection was created. We established a threshold was based on a negative control for the TOM20-stained mitochondria which was used to measure the total mitochondrial area in proportion to total cellular area quantified from the phalloidin stain. To determine perinuclear proportion, we quantified the percentage of total mitochondria within a border region extending approximately 2.5 µm around each nucleus.
Protein isolation and western blotting
To quantify mitochondrial ETC complexes, we plated hMPCs in 6-well tissue culture treated dishes at a density of 5000 cells/cm2 and treated with AX as described. Cells were then lysed with 250 μL of RIPA buffer containing protease inhibitor and sodium orthovanadate. The lysates were incubated on a shaker for 30 min at 4 °C followed by centrifugation at 20,000 g for 30 min at 4 °C. We collected supernatant and measured protein concentration using a Pierce BCA assay (ThermoFisher 23225). We then diluted the lysates to 0.5 µg/µL using 6X Lamelli sample buffer.
We ran protein lysates (7.5 µg) in 4–12% gradient gels (Invitrogen NW04125BOX) for 10 min at 50 V followed by 30 min at 200 V. Next, the proteins were transferred to a polyvinylidene difluoride (PVDF) membrane (Immobilon IPFL00010) using an XCell wet transfer module at 25 V for 3 h. Membranes were rinsed and dried overnight before conducting total protein staining using the Revert 700 kit (Li-Cor 926-11010) and imaging on the Li-Cor Odyssey CLx. Next, membranes were destained and blocked for 1 h in Intercept TBS Blocking Buffer (Li-Cor 927-60001) followed by incubating with OxPhos primary antibody diluted 1:1000 in blocking buffer containing 0.1% Tween-20 overnight at 4 °C with gentle rocking. The membrane was washed and incubated in donkey anti-mouse 800 secondary antibody (Li-Cor 926-32212) for 1 h. After washing, we imaged the membrane using the same Li-Cor instrument and analyzed the images using Empiria Studio Software (Li-Cor).
EdU staining
We used an EdU staining protocol to measure cell proliferation. First, we seeded cells at 5000 cells/well in 16-well chamber slides and treated with AX as described above. 24 h after seeding,10 μM EdU (LumiProbe 10540) was added to culture media. After 24 more h, cells were fixed in 2% PFA solution and permeabilized with 0.1% Triton X-100 solution for 10 min. The cells were then incubated in a label mix containing 8 μM Sulfo-Cy5-Azide (LumiProbe B3330), 2 mM CuSO4*5H2O (Sigma 31293), and 20 mg/mL ascorbic acid (Sigma A4544) for 30 min at room temperature in the dark. We included a negative control without Sulfo-Cy5-Azide. Finally, we mounted the coverslip using Fluoromount with DAPI. We captured images at 10x and quantified the percentage of nuclei expressing EdU.
Statistical analysis
Statistical analysis was carried out using GraphPad Prism and Microsoft Excel. We did not conduct an a priori power analysis, as the sample size necessary to prove effects in the general aging population would be far too large to be realistic for our in vitro exploratory analysis using primary cells isolated from surgical biopsies. Instead, we used technical well replicates to investigate potential mechanisms at play. The datapoints presented represent these technical replicates. Our approach emphasizes translatability, at the expense of generalizability. In analyzing the data, we first used Shapiro-Wilk tests to assess whether data were normally distributed. If this was the case, we used a two-tailed student’s t-test to test for statistically significant differences between groups. If either group was not normally distributed, we used a Mann–Whitney test for significance testing. A p-value of less than 0.05 was considered statistically significant. The specific statistical tests and the number of technical replicates used for each comparison are noted in the accompanying figure captions. All results are presented as mean ± standard error of the mean (SEM).
Data availability
All data generated or analyzed during this study are included in this published article and its supplementary information files.
References
López-Otín, C., Blasco, M. A., Partridge, L., Serrano, M. & Kroemer, G. The hallmarks of aging. Cell 153, 1194–1217 (2013).
Sun, N., Youle, R. J. & Finkel, T. The mitochondrial basis of aging. Mol. Cell 61, 654–666 (2016).
Welle, S. et al. Reduced amount of mitochondrial DNA in aged human muscle. J. Appl. Physiol. 94, 1479–1484 (2003).
Kang, C., Chung, E., Diffee, G. & Ji, L. L. Exercise training attenuates aging-associated mitochondrial dysfunction in rat skeletal muscle: role of PGC-1α. Exp. Gerontol. 48, 1343–1350 (2013).
Gonzalez-Freire, M., Adelnia, F., Moaddel, R. & Ferrucci, L. Searching for a mitochondrial root to the decline in muscle function with ageing. JCSM 9, 435–440 (2018).
Leduc-Gaudet, J. P. et al. Mitochondrial morphology is altered in atrophied skeletal muscle of aged mice. Oncotarget 6, 17923–17937 (2015).
Alugoju, P., Krishna Swamy, V. K. D., Anthikapalli, N. V. A. & Tencomnao, T. Health benefits of astaxanthin against age-related diseases of multiple organs: a comprehensive review. Crit. Rev. Food Sci. Nutr. 63, 10709–10774 (2023).
Balietti, M. et al. The effect of astaxanthin on the aging rat brain: gender-related differences in modulating inflammation. J. Sci. Food Agric. 96, 615–618 (2016).
Hashimoto, H., Arai, K., Takahashi, J. & Chikuda, M. Effects of astaxanthin on VEGF level and antioxidation in human aqueous humor: difference by sex. J. Clin. Biochem. Nutr. 65, 47–51 (2019).
Zhang, L. & Wang, H. Multiple mechanisms of anti-cancer effects exerted by astaxanthin. Mar. Drugs 13, 4310–4330 (2015).
Marzetti, E. et al. Sarcopenia: an overview. Aging Clin. Exp. Res. 29, 11–17 (2017).
Marusic, U., Narici, M., Simunic, B., Pisot, R. & Ritzmann, R. Nonuniform loss of muscle strength and atrophy during bed rest: a systematic review. J. Appl. Physiol. 131, 194–206 (2021).
Vandenburgh, H., Chromiak, J., Shansky, J., Del Tatto, M. & Lemaire, J. Space travel directly induces skeletal muscle atrophy. FASEB J. 13, 1031–1038 (1999).
Ozcan, A., Donat, H., Gelecek, N., Ozdirenc, M. & Karadibak, D. The relationship between risk factors for falling and the quality of life in older adults. BMC Public Health 5, 90 (2005).
Beaudart, C. et al. Sarcopenia and health-related quality of life: a systematic review and meta-analysis. JCSM 14, 1228–1243 (2023).
Chang, K.-V., Hsu, T.-H., Wu, W.-T., Huang, K.-C. & Han, D.-S. Is sarcopenia associated with depression? A systematic review and meta-analysis of observational studies. Age Ageing 46, 738–746 (2017).
Goates, S. et al. Economic Impact of Hospitalizations in US Adults with Sarcopenia. J. Frailty Aging 8, 93–99 (2019).
Cawthon, P. M. et al. Do muscle mass, muscle density, strength, and physical function similarly influence risk of hospitalization in older adults?. J. Am. Geriatr. Soc. 57, 1411–1419 (2009).
Dhillon, R. J. & Hasni, S. Pathogenesis and management of sarcopenia. Clin. Geriatr. Med. 33, 17–26 (2017).
Becker, C. et al. Myostatin antibody (LY2495655) in older weak fallers: a proof-of-concept, randomised, phase 2 trial. Lancet Diab. Endocrinol. 3, 948–957 (2015).
Clemens, Z. et al. The biphasic and age-dependent impact of klotho on hallmarks of aging and skeletal muscle function. eLife 10, e61138 (2021).
Sahu, A. et al. Regulation of aged skeletal muscle regeneration by circulating extracellular vesicles. Nat. Aging 1, 1148–1161 (2021).
Wang, K. et al. Bioengineered 3D skeletal muscle model reveals complement 4b as a cell-autonomous mechanism of impaired regeneration with aging. Adv. Mater. 35, 2207443 (2023).
Liu, S., Zhang, L. & Li, S. Advances in nutritional supplementation for sarcopenia management. Front. Nutr. 10, 1189522 (2023).
Malafarina, V., Uriz-Otano, F., Iniesta, R. & Gil-Guerrero, L. Effectiveness of nutritional supplementation on muscle mass in treatment of sarcopenia in old age: a systematic review. J. Am. Med. Dir. Assoc. 14, 10–17 (2013).
Liu, S. Z. et al. Building strength, endurance, and mobility using an astaxanthin formulation with functional training in elderly. JCSM 9, 826–833 (2018).
Nishida, Y. et al. Astaxanthin stimulates mitochondrial biogenesis in insulin resistant muscle via activation of AMPK pathway. JCSM 11, 241–258 (2020).
Wang, Y. et al. Astaxanthin promotes mitochondrial biogenesis and antioxidant capacity in chronic high-intensity interval training. Eur. J. Nutr. 62, 1453–1466 (2023).
Yang, Y. et al. Prevalence of sarcopenia was higher in women than in men: a cross-sectional study from a rural area in eastern China. PeerJ 10, e13678 (2022).
Hwang, J. & Park, S. Gender-specific risk factors and prevalence for sarcopenia among community-dwelling young-old adults. Int. J. Environ. Res. Public Health 19, 7232 (2022).
Wijnhoven, H. A. H., de Vet, H. C. W. & Picavet, H. S. J. Prevalence of musculoskeletal disorders is systematically higher in women than in men. Clin. J. Pain. 22, 717–724 (2006).
Spinazzola, J. M. & Gussoni, E. Isolation of primary human skeletal muscle cells. Bio Protoc. 7, e2591 (2017).
Cheikhi, A. et al. Mitochondria are a substrate of cellular memory. Free Radic. Biol. Med. 130, 528–541 (2019).
Hernández-Hernández, J. M., García-González, E. G., Brun, C. E. & Rudnicki, M. A. The myogenic regulatory factors, determinants of muscle development, cell identity and regeneration. Semin. Cell Dev. Biol. 72, 10–18 (2017).
Naguib, Y. M. A. Antioxidant activities of astaxanthin and related carotenoids. J. Agric. Food Chem. 48, 1150–1154 (2000).
Chen, Q., Vazquez, E. J., Moghaddas, S., Hoppel, C. L. & Lesnefsky, E. J. Production of reactive oxygen species by mitochondria: CENTRAL ROLE OF COMPLEX III*. J. Biol. Chem. 278, 36027–36031 (2003).
Bleier, L. & Dröse, S. Superoxide generation by complex III: from mechanistic rationales to functional consequences. Biochim. Biophys. Acta 1827, 1320–1331 (2013).
Lambert, A. J. & Brand, M. D. in Mitochondrial DNA: Methods and Protocols (ed Jeffrey A. Stuart) 165–181 (Humana Press, 2009).
Desai, R. et al. Mitochondria form contact sites with the nucleus to couple prosurvival retrograde response. Sci. Adv. 6, eabc9955 (2020).
Vijayan, M. et al. A partial reduction of VDAC1 enhances mitophagy, autophagy, synaptic activities in a transgenic Tau mouse model. Aging Cell 21, e13663 (2022).
Zinghirino, F. et al. VDAC genes expression and regulation in mammals. Front. Physiol. 12, 708695 (2021).
Mah, L. J., El-Osta, A. & Karagiannis, T. C. γH2AX: a sensitive molecular marker of DNA damage and repair. Leukemia 24, 679–686 (2010).
Rayess, H., Wang, M. B. & Srivatsan, E. S. Cellular senescence and tumor suppressor gene p16. Int. J. Cancer 130, 1715–1725 (2012).
Cai, X. et al. Astaxanthin activated the Nrf2/HO-1 pathway to enhance autophagy and inhibit ferroptosis, ameliorating acetaminophen-induced liver injury. ACS Appl. Mater. Interfaces 14, 42887–42903 (2022).
Silaghi, C. N., Farcaș, M. & Crăciun, A. M. Sirtuin 3 (SIRT3) pathways in age-related cardiovascular and neurodegenerative diseases. Biomedicines 9, 1574 (2021).
Kim, A. et al. NRF2-mediated SIRT3 induction protects hepatocytes from ER stress-induced liver injury. FASEB J. 36, e22170 (2022).
Zhou, M. et al. Protective effects of liquiritigenin against cisplatin-induced nephrotoxicity via NRF2/SIRT3-mediated improvement of mitochondrial function. Molecules 27, 3823 (2022).
Kanazashi, M. et al. Protective effects of astaxanthin on capillary regression in atrophied soleus muscle of rats. Acta Physiol. (Oxf.) 207, 405–415 (2013).
Kanazashi, M. et al. Amelioration of capillary regression and atrophy of the soleus muscle in hindlimb-unloaded rats by astaxanthin supplementation and intermittent loading. Exp. Physiol. 99, 1065–1077 (2014).
Shibaguchi, T. et al. Astaxanthin intake attenuates muscle atrophy caused by immobilization in rats. Physiol. Rep. 4, e12885 (2016).
Polotow, T. G. et al. Astaxanthin supplementation delays physical exhaustion and prevents redox imbalances in plasma and soleus muscles of wistar rats. Nutrients 6, 5819–5838 (2014).
Maezawa, T. et al. Astaxanthin supplementation attenuates immobilization-induced skeletal muscle fibrosis via suppression of oxidative stress. J. Physiol. Sci. 67, 603–611 (2017).
Yoshihara, T. et al. Effect of a combination of astaxanthin supplementation, heat stress, and intermittent reloading on satellite cells during disuse muscle atrophy. J. Zhejiang Univ. Sci. B 19, 844–852 (2018).
Nishida, Y., Nawaz, A., Hecht, K. & Tobe, K. Astaxanthin as a novel mitochondrial regulator: a new aspect of carotenoids, beyond antioxidants. Nutrients 14, 107 (2022).
Yaghooti, H., Mohammadtaghvaei, N. & Mahboobnia, K. Effects of palmitate and astaxanthin on cell viability and proinflammatory characteristics of mesenchymal stem cells. Int. Immunopharmacol. 68, 164–170 (2019).
Yang, Y. et al. Astaxanthin lowers plasma TAG concentrations and increases hepatic antioxidant gene expression in diet-induced obesity mice. Br. J. Nutr. 112, 1797–1804 (2014).
Sun, K. et al. Astaxanthin protects against osteoarthritis via Nrf2: a guardian of cartilage homeostasis. Aging (Albany N. Y) 11, 10513–10531 (2019).
Zhou, Y. et al. High-dose astaxanthin supplementation suppresses antioxidant enzyme activity during moderate-intensity swimming training in mice. Nutrients 11, 1244 (2019).
Liguori, I. et al. Oxidative stress, aging, and diseases. Clin. Interv. Aging 13, 757–772 (2018).
Fang, E. F. et al. Nuclear DNA damage signalling to mitochondria in ageing. Nat. Rev. Mol. Cell Biol. 17, 308–321 (2016).
Tseng, A. H. H., Shieh, S.-S. & Wang, D. L. SIRT3 deacetylates FOXO3 to protect mitochondria against oxidative damage. Free Radic. Biol. Med. 63, 222–234 (2013).
Sahu, A. et al. Age-related declines in α-Klotho drive progenitor cell mitochondrial dysfunction and impaired muscle regeneration. Nat. Commun. 9, 4859 (2018).
Hu, S. et al. Promoting Nrf2/Sirt3-dependent mitophagy suppresses apoptosis in nucleus pulposus cells and protects against intervertebral disc degeneration. Oxid. Med. Cell. Longev. 2021, 6694964 (2021).
Kerns, M. L., Hakim, J. M. C., Zieman, A., Lu, R. G. & Coulombe, P. A. Sexual dimorphism in response to an NRF2 inducer in a model for pachyonychia congenita. J. Invest. Dermatol. 138, 1094–1100 (2018).
Yu, T. et al. Protective effects of dietary curcumin and astaxanthin against heat-induced ROS production and skeletal muscle injury in male and female C57BL/6J mice. Life Sci. 288, 120160 (2022).
Liu, S. Z. et al. Astaxanthin supplementation enhances metabolic adaptation with aerobic training in the elderly. Physiol. Rep. 9, e14887 (2021).
Collins, B. C. et al. Estrogen regulates the satellite cell compartment in females. Cell Rep. 28, 368–381.e366 (2019).
Collins, B. C., Laakkonen, E. K. & Lowe, D. A. Aging of the musculoskeletal system: How the loss of estrogen impacts muscle strength. Bone 123, 137–144 (2019).
Sipilä, S. et al. Effects of hormone replacement therapy and high-impact physical exercise on skeletal muscle in post-menopausal women: a randomized placebo-controlled study. Clin. Sci. 101, 147–157 (2001).
Skelton, D. A., Phillips, S. K., Bruce, S. A., Naylor, C. H. & Woledge, R. C. Hormone replacement therapy increases isometric muscle strength of adductor pollicis in post-menopausal women. Clin. Sci. 96, 357–364 (1999).
Capelli, B., Bagchi, D. & Cysewski, G. R. Synthetic astaxanthin is significantly inferior to algal-based astaxanthin as an antioxidant and may not be suitable as a human nutraceutical supplement. Nutrafoods 12, 145–152 (2013).
Clemens, Z., Wang, K., Ambrosio, F. & Barchowsky, A. Arsenic disrupts extracellular vesicle-mediated signaling in regenerating myofibers. Toxicol. Sci. 195, 231–245 (2023).
Parafati, M., Thwin, Z., Malany, L. K., Coen, P. M. & Malany, S. Microgravity accelerates skeletal muscle degeneration: functional and transcriptomic insights from an ISS muscle lab-on-chip model. Stem Cell Rep. 20, 102550 (2025).
Acknowledgements
We would like to thank Dr. Joon Y. Lee, M.D., director of the Orland Bethel Musculoskeletal Research Center, for conducting the surgeries which provided muscle biopsies used in this study. We also thank the Center for Biological Imaging (University of Pittsburgh), for immunofluorescence microscopy resources. This work was supported by AstaReal, Inc. (A.S., K.W.) and departmental start-up funds (AS). We also acknowledge training and career development grants: National Institutes of Health/National Institute on Aging T32AG000181 Training in the Epidemiology of Aging (Z.C., PI: Strotmeyer, Elsa), and National Institutes of Health/National Center for Advancing Translational Sciences KL2TR001856 (A.B.).
Author information
Authors and Affiliations
Contributions
Z.C. designed and conducted experiments, analyzed data, and was the main contributor to the writing of the manuscript and preparation of the figures. J.K., L.W., and C.L. conducted experiments, analyzed data, and helped to revise the manuscript. J.Z. performed the CellProfiler analysis of nuclear morphology. K.H. was involved in the conceptualization and direction of the study, aided in data interpretation, and contributed to manuscript writing and revisions. K.W. was involved in the conceptualization of the study, aided in the design of experiments, and the revising of the manuscript. A.B. facilitated the collection of cells for experiments and contributed to the revising of the manuscript. A.S. conceptualized the study design, provided facilities and materials for its undertaking, aided in the design and performing of experiments, and contributed to the writing and revising of the manuscript. All authors read and approved of the final manuscript.
Corresponding author
Ethics declarations
Competing interests
K.H. is an employee of AstaReal, Inc., which partially supported this work. All other authors declare no financial or non-financial competing interests.
Additional information
Publisher’s note Springer Nature remains neutral with regard to jurisdictional claims in published maps and institutional affiliations.
Supplementary information
Rights and permissions
Open Access This article is licensed under a Creative Commons Attribution-NonCommercial-NoDerivatives 4.0 International License, which permits any non-commercial use, sharing, distribution and reproduction in any medium or format, as long as you give appropriate credit to the original author(s) and the source, provide a link to the Creative Commons licence, and indicate if you modified the licensed material. You do not have permission under this licence to share adapted material derived from this article or parts of it. The images or other third party material in this article are included in the article’s Creative Commons licence, unless indicated otherwise in a credit line to the material. If material is not included in the article’s Creative Commons licence and your intended use is not permitted by statutory regulation or exceeds the permitted use, you will need to obtain permission directly from the copyright holder. To view a copy of this licence, visit http://creativecommons.org/licenses/by-nc-nd/4.0/.
About this article
Cite this article
Clemens, Z., Kosaraju, J., Weaver, L. et al. Astaxanthin improves myogenicity of aged skeletal muscle progenitor cells in a sexually dimorphic manner. npj Aging 12, 26 (2026). https://doi.org/10.1038/s41514-025-00325-x
Received:
Accepted:
Published:
Version of record:
DOI: https://doi.org/10.1038/s41514-025-00325-x






