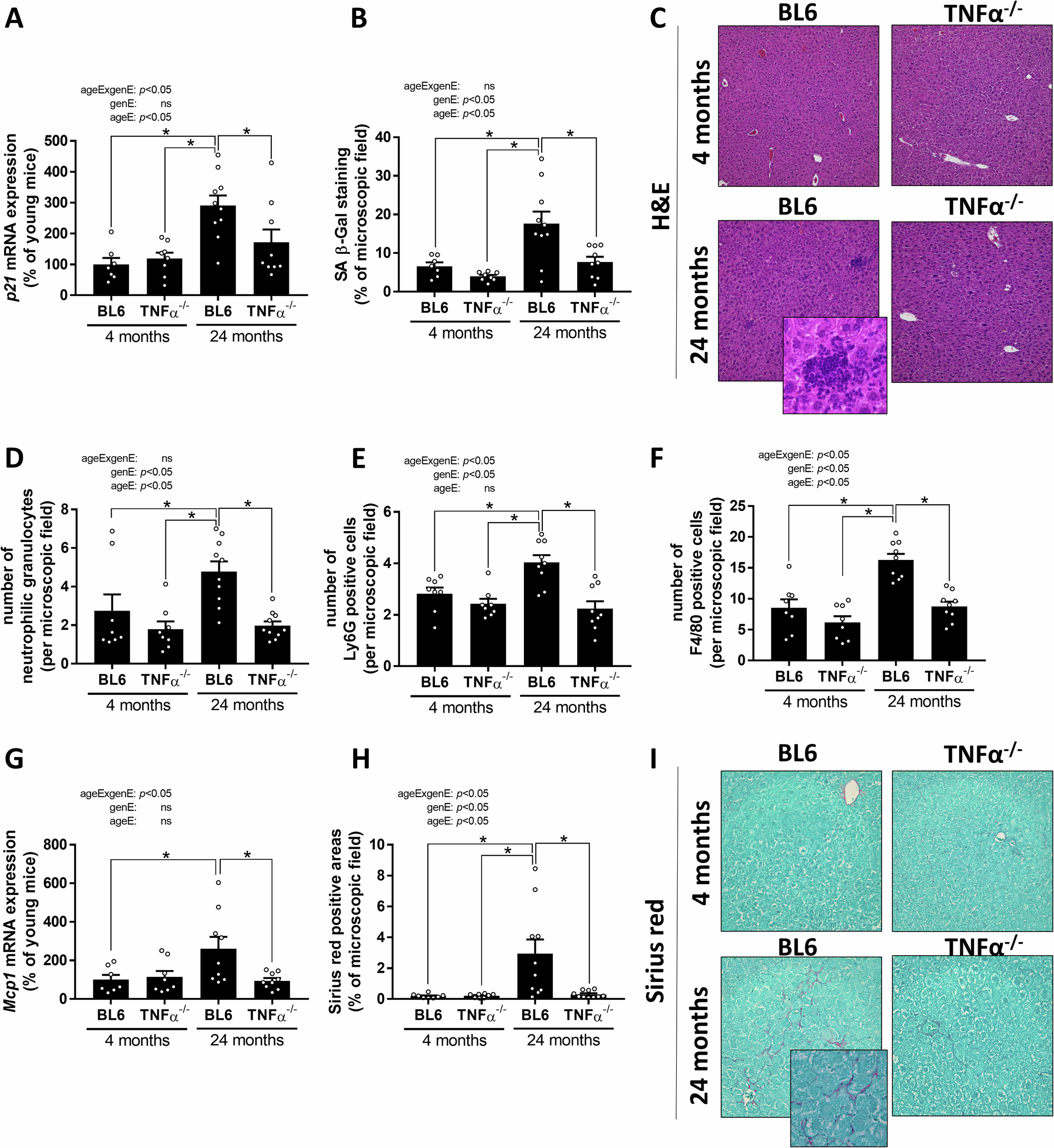
Fig. 2: Indices of liver inflammation and fibrosis in young and 24 months old C57BL/6J and TNFα-/- mice.
From: TNFα is a trigger of aging-associated liver inflammation in mice

A p21 mRNA expression in hepatic tissue, B senescence-associated β-galactosidase (SA β-Gal) staining in liver sections, and C representative pictures of H&E staining (100x and 400x), number of (D) neutrophilic granulocytes, and (E) lymphocyte antigen 6 complex locus G6D (Ly6G) positive cells per microscopic field. F Number of F4/80 positive cells, G monocyte chemoattractant protein-1 (Mcp1) mRNA expression in liver and H densitometric analysis of sirius red positive areas per microscopic field as well as (I) representative pictures of sirius red staining (200x and 400x) in livers of young (4 months) and old (24 months) wild-type C57BL/6J (BL6) and TNFα-/- mice. Data are presented means ± SEM. ageE age effect, genE genotype effect, ageExgenE interaction between age and genotype. A, B, D–H: 4-month-old mice: n = 7–8, 24-month-old mice: n = 9–10. *p < 0.05. p-values were determined by A, B, D–H: two-way ANOVA followed by Tukey´s Post Hoc test.