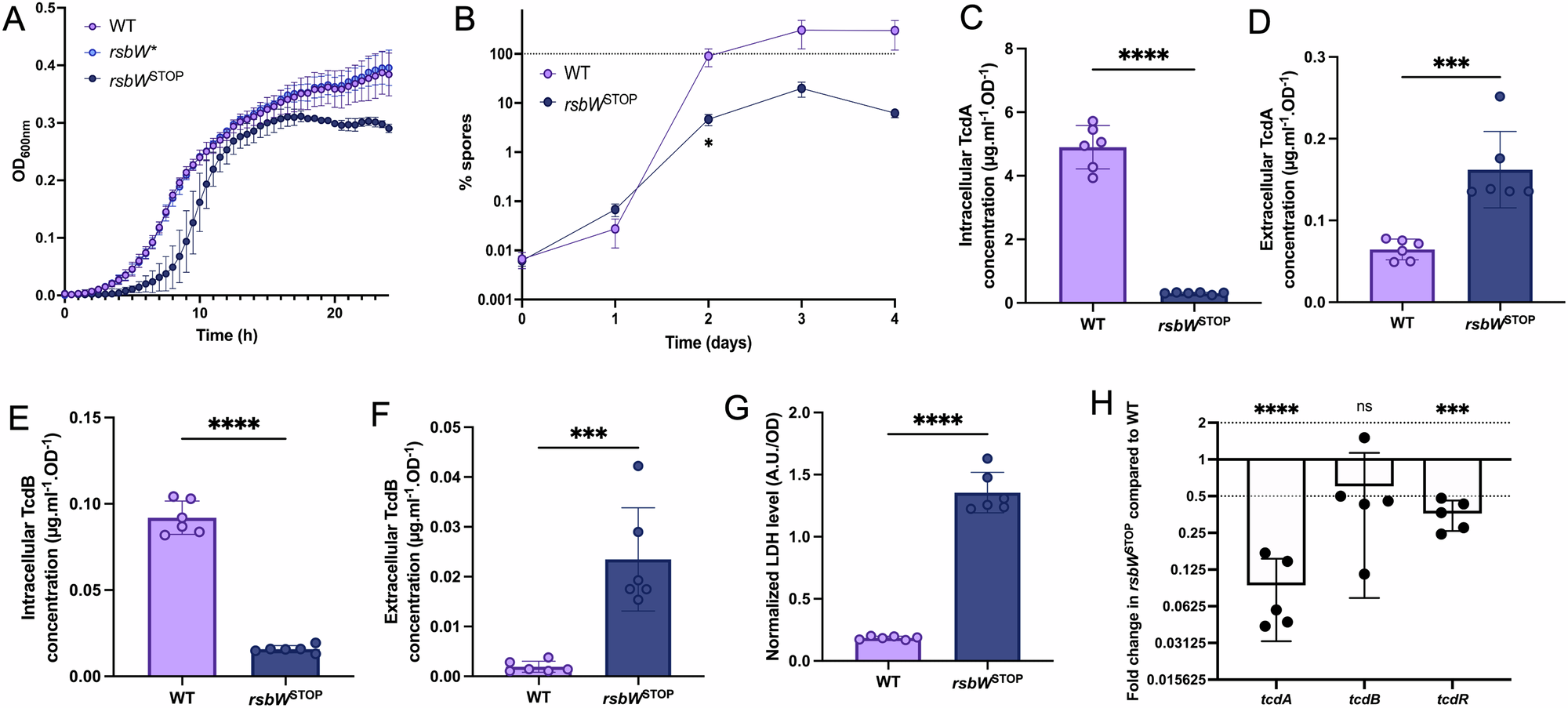
Fig. 3: Impact of the rsbWSTOP mutation on C. difficile physiology.

A Growth of the rsbW mutants. Growth of 630∆erm, rsbW* and rsbWSTOP strains was assessed by following OD600nm in 96-well plates in TY medium. Experiments were performed in five technical and three biological replicates. Mean and SD are shown. B Sporulation of the rsbWSTOP strain. Sporulation rate was evaluated by serially diluting a culture and plating before (total cells) and after (spores) ethanol shock. Sporulation rate was evaluated by calculating the ratio between spores and total CFUs. Mean and SEM are shown. C–F Toxin production. One ml of a 24 h culture was harvested and centrifuged. Supernatant was used for extracellular toxins quantification. Pellet was lysed to determine intracellular toxin levels. Sandwich ELISAs were performed to evaluate C, D TcdA and E, F TcdB concentrations in C, E intracellular and D, F extracellular fractions. Toxin amount was normalized using the OD600nm of the culture. Experiment was performed on six biological replicates. Mean and SD are shown. G Extracellular LDH in the WT strain and rsbWSTOP mutant. One ml of a 24 h culture was harvested and centrifuged. LDH present in the supernatant was quantified and normalized by the OD600nm of the culture to evaluate cell lysis. Experiment was performed on six biological replicates. Mean and SD are shown. H Expression of toxin-related genes. Expression of genes was compared by qRT-PCR between the WT and rsbWSTOP strains. Experiment was performed on five biological replicates. Mean and SD are shown. For sporulation, multiple t-tests were used to compare the rate of sporulation every day. For toxin quantification, unpaired t-tests were performed. For LDH assay, unpaired t-test was performed. For qPCR, one sample t-tests were used with comparison of the fold change to 1. * indicates p value < 0.05, ** <0.01, *** <0.001 and **** <0.0001.