Abstract
The success of allogeneic hematopoietic cell transplantation (alloHCT) in curing hematologic disorders is limited by its short- and long-term toxicities. One such toxicity is oral mucositis (OM), causing pain, speech/swallowing difficulty, and prolonged hospitalization. Although conditioning chemoradiotherapy is the direct cause of OM, potential host-intrinsic mediators of mucosal injury remain elusive. We hypothesized that the oral microbiota may influence OM severity. We used a validated comprehensive scoring system based on specialized Oral Medicine examinations to longitudinally quantify OM severity in alloHCT recipients. High-throughput multi-site profiling of the oral microbiota was performed in parallel. We identify a sex-dependent commensal bacterium, Oribacterium asaccharolyticum, whose presence in saliva before transplantation is associated with more severe OM 14 days after transplantation. The sex predilection of this species correlated with higher uric acid levels in men. Our findings represent the first sex-dependent microbiota-mediated pathway in OM pathogenesis and introduce novel targets for preventative interventions.
Similar content being viewed by others
Introduction
Allogeneic hematopoietic cell transplantation (alloHCT) is a potentially curative treatment for several malignant and non-malignant hematologic diseases. The procedure begins with administration of a conditioning regimen including chemotherapy, total body irradiation, or both. The conditioning regimen, especially when high-dose, improves residual tumor cytoreduction and allows for engraftment of allogeneic stem and precursor hematopoietic cells. Ultimately, the graft-versus-tumor effect arising from the engrafted immune system will lead to cure. Short- and long-term toxicities limit the success of alloHCT. Oral mucositis (OM) is a common early complication of alloHCT1, causing pain, increased infection risk, swallowing and speech impairment, prolonged hospitalization, and increased healthcare costs2. Risk factors for OM include high-intensity conditioning1,3,4 and the use of methotrexate for graft-versus-host disease prophylaxis5,6,7. As there are no approved prophylactic or therapeutic approaches for OM in the alloHCT setting8,9, management remains supportive and limited largely to narcotic analgesics, topical anesthetics, ice chips, and total parenteral nutrition. A better understanding of OM pathogenesis may yield novel targets for intervention.
The intestinal microbiota influences the severity of intestinal mucositis after chemoradiotherapy10,11,12. We hypothesized that a similar mechanism may be present for OM. Preliminary evidence suggests involvement of the oral microbiota in OM pathogenesis after alloHCT13,14,15,16. Features of the microbiota associated with post-alloHCT OM in previous studies include higher abundances of genera Kingella13, Atopobium13, Porphyromonas16, Fusobacteria14, and Prevotella14, and lower diversity15. However, the species involved, their specific oral niche, and the timeline of their effect are unknown. In addition, the use of different sequencing platforms and mucositis assessment methods has likely contributed to some inconsistencies in the results from previous studies.
We examined whether the oral microbiota may influence OM severity in patients after alloHCT. Our objective was to find the most likely species in the oral microbiota that might increase or decrease OM severity at a later timepoint. Such a finding in this temporal pattern would open new opportunities for potential therapeutics targeting the microbiota to prevent or reduce the severity of OM. To build upon and advance prior attempts, we introduced two methodological novelties. First, we profiled the microbiota at the species level in 3 different oral sites, namely saliva, supragingival plaque, and subgingival plaque. Second, we used a validated, quantitative scoring system for OM severity assessment in longitudinal examinations. As opposed to categorical classification methods used in previous studies (e.g. present/absent, severe/non-severe, ulcerative/non-ulcerative), the quantitative method used in the present study allows more granular scoring by separately considering ulceration/pseudomembrane formation and erythema (the two most important aspects of OM) at 9 different locations within the oral cavity.
Results
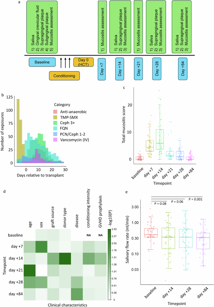
Patient characteristics are summarized in Table 1. Four of the 56 enrolled patients did not proceed to HCT; the baseline sample from these patients was included in the analysis. Of the remaining 52 patients, 47 received myeloablative conditioning. Despite the original plan to use a myeloablative regimen, the remaining 5 patients ultimately received a reduced-intensity regimen. Samples from both groups were included in the analysis. Antibacterial antibiotic exposures between day -7 and day +28 are shown in Fig. 1b and Supplementary Table 1.
a Study schema. b Antibacterial antibiotic exposures between days -7 and +28. The 6 most commonly used antibiotics are shown. c Total mucositis score over time. d Correlation plot showing P-values (after log10 transformation) along the color gradient for the association between baseline clinical variables and total mucositis score at different timepoints. Categorical variables are defined per Table 1. e Salivary flow rate over time. The y-axis is logarithmically transformed (base 10). P-values are from mixed effect models in supplementary Table 2, comparing baseline to each subsequent timepoint. Each circle in panels (c) and (e) represents an assessment. Each box shows the median (horizontal middle line) and interquartile range at the corresponding timepoint. Whisker lines indicate non-outlier maximum and minimum values. A small jitter is included for better visualization. Ceph 1–2 first or second generation cephalosporins, Ceph 3 + third or higher generation cephalosporins, FQN fluoroquinolones, PCN penicillins, NA not applicable (OM assessment preceded the clinical variable), TMP-SMX trimethoprim-sulfamethoxazole.
OM and its clinical correlates
Two-hundred and seventy-five assessments were performed. Mucositis severity increased rapidly until day +7, followed by a slower rise to a peak at day +14. It then rapidly improved until day +21. Further improvement occurred until day +28, followed by complete resolution by day +84 in most patients (Fig. 1c). Figure 1d summarizes the relationship between baseline clinical characteristics and OM at different timepoints. Variables significantly associated with worse OM were male sex for day +7 (P = 0.01), myeloablative conditioning for day +14 (P = 0.04), older age for day +21 (P = 0.004), and diseases other than acute leukemia for day +84 (P = 0.03). No baseline clinical variable was associated with OM at baseline or day +28. Conditioning intensity was collinear with donor type and graft source. Thus, although the latter two were also significantly associated with worse OM at day +14, they did not represent independent associations.
In a linear mixed model with patient number as a random effect, timepoint as the fixed effect, and salivary flow rate (ml/min) as the outcome variable, salivary flow rate declined after transplant compared to baseline, a trend which reached statistical significance at day +84 (Supplementary Table 2, Fig. 1e). Salivary flow rate and total mucositis score were not correlated at baseline (Spearman’s correlation P = 0.19), day +28 (P = 0.50), or day +84 (P = 0.50). However, salivary flow rate and total mucositis score were weakly but significantly correlated at day +14 (Spearman’s rho = 0.32, P = 0.04).
Microbiota composition and diversity
A total of 442 samples were analyzed (Fig. 2a): SAL (N = 192), supraG (N = 195), and subG (N = 55). A total of 1,091 species were identified. The distribution of the 20 most abundant genera among samples of each type is shown in Fig. 2b–d. Batch effect was minimal and explained only 0.8% of the microbiota variation. At baseline, the overall microbiota composition was similar between subG and supraG (P = 1.00, adonis test with 999 permutations), and significantly different from SAL (P < 0.001) (Fig. 3a). SAL and supraG microbiota compositions remained significantly different throughout the study (Fig. 3b–d). SAL microbiota had the highest diversity among oral sites at all timepoints. SAL microbiota diversity declined markedly from baseline to day +14, followed by partial recovery by day +28 and complete recovery by day +84. SupraG microbiota diversity was more stable, showing only a slight decline between baseline and day +14 and no appreciable change afterwards (Fig. 3e).
a Sample breakdown. The subgingival sample was collected only at baseline. b–d Relative abundance of the 20 most abundant genera in salivary (b), supragingival plaque (c), and subgingival plaque (d) samples. Each column indicates a sample. The bars show relative abundances of different genera. “_u” indicates unclassified genus.
a–c Principal coordinate analysis by applying principal component analysis on species-level Aitchison distances. Comparison is made between different oral sites in patients at baseline (a), day +14 (b), day +28 (c), and day +84 (d). The first two principal coordinates (PC1 and PC2) are shown, with numbers in parentheses indicating percent variation explained by the corresponding axis. P-values are from an adonis test with 999 permutations. 80% ellipses are shown. There were no subG samples after baseline. e Alpha diversity as measured by the Shannon’s index. Each box shows the median (horizontal middle line) and interquartile range at the corresponding timepoint. Whisker lines indicate non-outlier maximum and minimum values. A small jitter is included for better visualization. subG: subgingival plaque; supraG: supragingival plaque.
Microbiota features associated with OM severity
Thirteen LASSO models were built: 3 models to predict day +7 OM severity based on baseline SAL, supraG, and subG microbiota, 5 models to predict day +14 OM severity based on baseline SAL, supraG, and subG microbiota, and day +14 SAL and supraG microbiota, and 5 models to predict day +21 OM severity based on baseline SAL, supraG, and subG microbiota, and day +14 SAL and supraG microbiota. No taxa remained in any of these models, with 2 exceptions. First, Oribacterium asaccharolyticum in baseline SAL microbiota remained in the model for day +14 OM severity. In stability selection analysis, O. asaccharolyticum remained in the model in 846 of the 1000 cross-validated LASSO runs, indicating its robustness to different cross-validation partitions across the runs. Patients whose baseline saliva contained this species had significantly more severe OM at day +14 than those without this species (P = 0.01; Fig. 4a). As LASSO may choose only a subset of important features when there is multicollinearity, we evaluated the correlation coefficient between O. asaccharolyticum and all other species at baseline. The Spearman’s correlation coefficient ranged between -0.36 and 0.45, indicating no multicollinearity. Second, a Rothia species (SGB49305) in baseline supraG microbiota was associated with more severe OM at day +21 in LASSO. In stability selection analysis, baseline supraG Rothia SGB49305 remained in the model in 844 of the 1000 cross-validated LASSO runs. However, correlation analysis showed only a weak and non-significant correlation (Fig. 4b). Considering inconsistent findings for Rothia SGB49305, smaller number of patients with day +21 OM data, unclassified species, and our desire to identify the most likely true mediators of OM and to minimize false discovery, we did not evaluate Rothia SGB49305 further. We also examined the relationship between microbiota diversity, as a community-level index, and OM severity (Supplementary Fig. 1). The only significant finding in this analysis was a weak negative correlation between baseline subG microbiota diversity and day +7 total mucositis score (Spearman’s rho = -0.32, P = 0.03). After correcting the P-values for multiple testing (13 comparisons), this finding was no longer significant.
a Baseline salivary Oribacterium asaccharolyticum presence/absence vs. day +14 oral mucositis severity. b Baseline salivary Rothia SGB49305 abundance (rank-transformed) vs. day +21 oral mucositis severity. c Salivary O. asaccharolyticum dynamics. The y axis shows the relative abundance of O. asaccharolyticum. d Association between antibacterial antibiotic exposures within 2 weeks before the baseline sample and baseline salivary O. asaccharolyticum abundance. Exposure to only two antibiotics occurred in ≥10% of the subjects (trimethoprim-sulfamethoxazole in 32 and fluoroquinolones in 9), both used as prophylaxis. e Baseline salivary O. asaccharolyticum abundance vs. patient sex. f Canonical correlation analysis (CCA). The analysis was performed on 2 matrices: baseline salivary species abundance table and two clinical variables (sex and total mucositis score at day +14). CCA1 and CC2 are axes 1 and 2, respectively. Each circle is a salivary sample. In CCA, arrows in the same/opposite direction represent positively/negatively correlated variables, while perpendicular arrows represent uncorrelated variables. g Baseline serum uric acid vs. patient sex, (h) Baseline serum uric acid vs. baseline salivary O. asaccharolyticum presence/absence. P-values in panels (a), (c–e), and (g, h) are from a Wilcoxon test and in panel (b) from a Spearman’s correlation test. In panels (a), (c–e), and (g-h), each box shows the median (horizontal middle line) and interquartile range. Whisker lines indicate non-outlier maximum and minimum values. A small jitter is included in panels (a), (c), (e), and (g-h) for better visualization. FQN: fluoroquinolones; TMP-SMX: trimethoprim-sulfamethoxazole.
Salivary O. asaccharolyticum at baseline did not correlate with alpha diversity (Spearman’s rho = 0.08, P = 0.56), thus O. asaccharolyticum abundance was not a simple surrogate of diversity. Furthermore, microbiota diversity of baseline saliva did not correlate with day +14 OM severity (Spearman’s rho = -0.15, P = 0.31). O. asaccharolyticum abundance was the lowest at day +14 (Wilcoxon’s P compared to baseline, day +28, and day +84: 0.002, 0.008, and 0.005, respectively; Fig. 4c). This species was undetectable in most patients at day +14, suggesting that if O. asaccharolyticum contributed to day +14 OM, the process began much earlier, consistent with our main observation of the association between O. asaccharolyticum at baseline and day +14 OM. Thus, baseline O. asaccharolyticum may have increased the toxicity of conditioning to the oral mucosa.
Next, we asked why some patients had a higher abundance of O. asaccharolyticum at baseline. We considered that certain patient characteristics at baseline might explain this variation. O. asaccharolyticum abundance was not associated with age (Spearman’s rho = -0.09, P = 0.51), disease (acute leukemia vs. others, Wilcoxon’s P = 0.95), salivary flow rate (Spearman’s rho = 0.10, P = 0.48), or recent antibacterial antibiotic exposures (Fig. 4d). Unexpectedly, however, O. asaccharolyticum abundance was significantly higher in men than women (Wilcoxon’s P = 0.0004; Fig. 4e). The saliva of 20 of the 29 men (69%) but only 5 of the 27 women (19%) contained this species at baseline (P = 0.0002; Fisher’s exact test). The relationship between sex, O. asaccharolyticum abundance, and OM severity is summarized in Fig. 4f. In multivariable linear regression with sex, conditioning intensity, baseline salivary O. asaccharolyticum presence/absence, and day +14 salivary flow rate as potential predictors of day +14 total mucositis score, O. asaccharolyticum presence remained as the only significant variable (P = 0.036) (Supplementary Table S3). Finally, we examined whether baseline salivary abundance of O. asaccharolyticum may reflect baseline oral health. Table 2 summarizes findings from the baseline Oral Medicine examination before the initiation of transplant conditioning. O. asaccharolyticum abundance was not associated with any of the evaluated oral health parameters. Together, these findings indicate that baseline O. asaccharolyticum, a sex-dependent feature of the salivary microbiota, is independently associated with day +14 OM severity.
Next, we examined one possible reason for the higher abundance of O. asaccharolyticum in men. In two independent cohorts of healthy volunteers, salivary abundance of two unclassified Oribacterium species was associated with serum uric acid17. As serum uric acid levels are on average higher in men than women, we hypothesized that uric acid, ultrafiltrated into the saliva from blood, may mediate the salivary abundance of O. asaccharolyticum, thus explaining its higher abundance in men. As expected, men in our cohort had a higher serum uric acid than women at baseline (P = 0.02; Fig. 4g). In addition, patients with O. asaccharolyticum present in their baseline saliva had a significantly higher baseline serum uric acid (P = 0.03; Fig. 4h), supporting our hypothesis. Finally, since saliva does not contain its own intrinsic microbiota18, we considered whether supraG or subG plaque might be the origin of salivary O. asaccharolyticum. Only 7% and 5% of baseline supraG and subG samples had detectable O. asaccharolyticum, arguing against this hypothesis.
Finally, we considered that finding the same species (here O. asaccharolyticum) in two samples does not necessarily indicate the presence of the same bacterium as the two samples may contain different strains of the same species. Distinguishing between these two scenarios is important for source tracking and can be achieved using bioinformatic tools that enable strain-level analysis. In strain-level analysis, we compared all sample pairs (both within- and between-subject) of all types at all timepoints that contained O. asaccharolyticum. In each comparison, we evaluated whether O. asaccharolyticum in the 2 samples of the pair was the same strain, different strains, or unresolved (i.e., insufficient resolution for strain prediction). From 758 eligible, between-individual sample pairs from 24 subjects, strain detection was not possible in 505 pairs. The strain of O. asaccharolyticum was different between samples of all remaining 253 pairs. From 22 eligible, within-individual sample pairs from 11 subjects, strain detection was not possible in 15 pairs. Of the remaining 7 pairs, samples of 3 pairs contained the same strain of O. asaccharolyticum, while different strains were present in the samples of the other 4 pairs.
Discussion
OM is a common cause of poor quality of life in the first month after alloHCT and a largely neglected gap in current practice. In the setting of high-dose chemotherapy and autologous HCT, palifermin reduces the duration and severity of OM19. In the alloHCT setting, however, there is no approved drug to prevent or treat OM. There is an urgent need to better understand OM pathogenesis, discover novel mechanistic pathways, and design new therapeutics. In the present study, we asked whether changes in specific members of the oral microbiota before the development of OM may be associated with OM severity at later timepoints. Such a temporal association may identify novel target for microbiota therapeutics to prevent OM. Species-level profiling of the microbiota in saliva, supragingival plaque, and subgingival plaque in parallel with longitudinal quantification of OM severity using a validated, objective scoring system allowed us to identify a sex-dependent, low-abundance commensal bacterium in the saliva before the initiation of the conditioning regimen which is associated with more severe OM 14 days after transplantation when mucositis severity is at its peak.
An intriguing finding in an observational study in 2019 introduced a potential novel risk factor for OM after alloHCT5. In this single-center study of 115 adult alloHCT recipients, pre-conditioning antibiotic exposure was associated with a statistically non-significant increased risk for moderate-to-severe OM5, suggesting a role for the baseline oral microbiota in OM pathogenesis. This finding was consistent with contemporaneous observations in patients with head and neck cancer receiving radiotherapy20,21,22 and those with solid tumors receiving 5-fluorouracil or doxorubicin-based chemotherapy23. Only a few studies to date have evaluated the relationship between the oral microbiota and OM after alloHCT13,14,15,16. The largest study found an association between pre-transplant abundance of two genera (Kingella and Atopobium) and future severe OM13. In another multi-center study, no microbiota signature was found at baseline for patients who developed severe OM after alloHCT15. Both studies used short-amplicon sequencing and focused on saliva.
Saliva receives fractions of microbiota from different oral niches (e.g., supragingival and subgingival plaques). Therefore, while broadly representing the oral microbiota from different sites, saliva does not inform on potential site-specific effects of microbiota on OM. In addition, short-amplicon sequencing has limited species-level resolution24. To advance the results obtained thus far toward precision microbiota therapeutics, there is a need to identify specific microbes in specific oral sites that contribute to or protect from OM. In addition, commonly used methods to grade OM are limited. The World Health Organization grading scale, commonly used as a convenient method to assess mucositis severity in the setting of cytotoxic therapy and HCT, lacks precision and sufficient granularity with respect to specific features of OM and intraoral location. Other mucositis grading systems include the Common Terminology Criteria for Adverse Events (CTCAE) and the Radiation Therapy Oncology Group (RTOG) toxicity criteria25. The present study was designed to address these knowledge gaps. First, we used shotgun sequencing to profile the microbiota at the species level. Once we identified the species of interest, we further enhanced taxonomic resolution to the strain level. Second, sampling the saliva, supragingival plaque, and subgingival plaque allowed us to examine the microbiota at different oral sites in the context of OM severity. This work represents the first characterization of the plaque microbiota in alloHCT recipients. Due to the perceived risk of infection, we avoided post-HCT sampling of the subgingival plaque. Third, we used the OMAS26 for mucositis grading. The OMAS evaluates nine intraoral sites (upper and lower lip, left and right buccal mucosa, left and right ventrolateral tongue, floor of mouth, and hard and soft palates) for severity of ulceration and pseudomembrane scored on a scale from 0 to 3 and severity of erythema on a scale of 0–2. This scale is a simplified version of the original Oral Mucositis Index27 which evaluates 13 intraoral sites for atrophy, pseudomembrane, erythema, hyperkeratosis, lichenoid changes, ulceration, and edema.
We made several novel observations in this study: (i) baseline salivary microbiota, before the initiation of transplant conditioning and major antibiotic exposures, was associated with more severe OM at day +14; (ii) This association appeared to be mediated by a single species, O. asaccharolyticum, rather than a community-level property such as overall diversity; (iii) O. asaccharolyticum abundance was sex-dependent, with higher levels in men; and (iv) this sex association could be explained by higher serum uric acid levels in men.
O. asaccharolyticum is a Gram-positive, obligate anaerobic, motile bacterium first isolated from the subgingival plaque and described as a species of the family Lachnospiraceae in 201428. The presence of this species in the saliva of our healthy controls (relative abundance 0.1% and 0.04%) and a substantial proportion of patients at baseline suggest that O. asaccharolyticum is a member of the commensal oral microbiota. Our data argue against the plaque being a significant niche for O. asaccharolyticum. This is consistent with previous analyses that suggest that the genus Oribacterium is a member of the microbiota of throat, palatine tonsils, tongue dorsum, and saliva29. O. asaccharolyticum is sensitive to some of the most commonly used antibiotics in alloHCT recipients including penicillins and vancomycin28. This explains the marked decline in O. asaccharolyticum abundance from baseline to day +14, the interval where antibiotic exposure peaks after alloHCT. After this initial decline, and with gradual lightening of antibiotic pressure, O. asaccharolyticum abundance recovered. The reservoir providing O. asaccharolyticum in this recovery phase is unclear but may include throat, palatine tonsils, and tongue dorsum. Our strain-level analysis demonstrated subject-level specificity, with no strain sharing between subjects and consistent with prior studies of the oral microbiota in healthy adults30. In contrast, despite our small sample size, our findings demonstrate within-subject variability in O. asaccharolyticum strains over time in some patients. Previous studies of the oral microbiota showed a low-level within-subject variability of the oral microbiota31. The seemingly more substantial variation in O. asaccharolyticum strains over a short period of time in our study may be a species-specific feature or related to the large magnitude of microbiome insults after alloHCT. Such insults may have weakened within-specific strain exclusions or eliminated native strains, thereby opening the niche for new strains. Diet may be a source for new strains of O. asaccharolyticum in our patients as oral intake typically starts to improve after day +14.
The only baseline variable associated with O. asaccharolyticum in our cohort was sex, with the species being significantly more abundant in men. Consistent with our findings, in a large analysis of ~4,500 individuals, Oribacterium was one of the 4 genera more abundant in the saliva of men compared to women32. Inspired by the correlation between serum uric acid and salivary abundance of two unclassified Oribacterium species in a recent large analysis in healthy individuals17, we investigated the same relationship in our cohort and made a similar observation for O. asaccharolyticum. Higher levels of serum uric acid result in higher salivary levels due to ultrafiltration33. Although the mechanism by which uric acid may increase O. asaccharolyticum growth and/or survival is unknown, one potential mechanism concerns the antioxidant activity of uric acid. Uric acid is the primary antioxidant of saliva and contributes >70% of its total antioxidant activity34. Both serum and salivary uric acid levels have been associated with salivary microbiota composition35,36, although the precise mechanisms are unclear. One testable hypothesis is that O. asaccharolyticum is highly susceptible to oxidative stress and this is effectively countered by the antioxidant activity of uric acid.
Little is known about the physiology of O. asaccharolyticum in the oral cavity and its interactions with the host in health and disease. Here, we provide the first evidence for its involvement in a pathological state. Our findings suggest that the contribution of O. asaccharolyticum to susceptibility to more severe OM at day +14 occurred through a process that started earlier because O. asaccharolyticum was virtually undetectable at day +14. We collected saliva at the baseline timepoint (before conditioning) when the organism was present and day 14 after transplant when it was absent in most patients, but not in between. Therefore, the exact period when O. asaccharolyticum was present is not known. Based on our findings, O. asaccharolyticum was present at the beginning of, and probably also during, the critical period when the conditioning regimen was administered (typically 5-7 days before transplant until transplant) and active cytotoxic injury to the oral mucosa was accumulating. In elegant experiments substantiated by observational clinical data, Lachnospiraceae and Enterococcaceae along with bacteria-derived metabolites such as propionate and tryptophan pathway members were shown to tune host resistance against gastrointestinal toxicity of high-dose radiation10. If the priming effect suggested by our findings is confirmed in controlled experiments, it will represent a novel example of compromised tissue tolerance mediated by a low-abundance bacterium.
The observed association between baseline salivary microbiota and day +14 OM severity may provide a novel opportunity for potential microbiota-targeted approaches to predict or prevent OM. The salivary microbiota is subject to modulation by both routine oral care measures and microbiota therapeutics. In a large multi-omics analysis, mouthwash use frequency had a negative effect on salivary Oribacterium abundance32. Interestingly, this effect was demonstrated only in men. In a randomized trial, healthy volunteers using a postbiotic toothpaste experienced significant changes in specific taxa and overall diversity of the salivary microbiota, translating into higher salivary IgA and acetic/propionic acid levels37. Once the association between O. asaccharolyticum and OM has been confirmed in an independent cohort, mechanistic studies in animal models and/or proteomic/metabolomic analysis of saliva may reveal the pathogenetic pathways involved. The strongest mechanistic evidence for a role played by the oral microbiota in mediating OM severity in the setting of cytotoxic damage comes from a study of patients receiving 5-fluorouracil or doxorubicin-based chemotherapy for solid tumors23. OM-associated microbiota shifts were independent of antibiotic exposure (consistent with the resilience of the oral microbiota to systemic antibiotics38) and antimicrobial activity of specific antineoplastic drugs. Gene expression analysis using transcript levels in the oral epithelium demonstrated upregulation of genes involved in the innate immune response and apoptosis. These pathways were upregulated in a 3D multilayer oral epithelial construct, when species associated with more severe OM were introduced. Innate immune response mediators such as TNF-α and IL-1β are critical players in pro-inflammatory signaling leading to the activation of matrix metalloproteinases, ultimately resulting in tissue degradation and clinical mucositis39.
This work has some limitations. First, we did not sample other oral niches such as the tongue, palates, buccal mucosa, tonsils, or throat. These sites may contain additional species relevant to OM severity. At least in some patients, they may also be the source of salivary O. asaccharolyticum. Second, more frequent mucositis assessment could provide more granular data on the onset of OM and changes in its severity over time. Similarly, more frequent sampling, although technically challenging when painful OM is present, could better delineate the timepoint at which the oral microbiota is most strongly associated with future OM severity. Third, there was moderate heterogeneity in our cohort in some of the previously established risk factors for OM (e.g., methotrexate-containing GVHD prophylactic regimens). This heterogeneity possibly diluted the effect size for some taxa, yielding false negative results. Finally, collection of supraG, subG, and GCF samples from the same site introduced the risk of cross contamination. The rationale for collecting different sample types from the same site was to enable a comparison between sample types without a potential confounding effect by site. A high level of caution was taken to collect undisturbed samples. In addition, supragingival and subgingival plaques are adherent. The GCF filter paper took up fluid, but no semi-solid material. Therefore, the great majority of each sample would be representative. Nonetheless, microscopic levels of cross contamination might have occurred in some samples.
In summary, we demonstrate that salivary O. asaccharolyticum – a sex-dependent, low-abundance obligate anaerobic commensal – is associated with more severe OM after alloHCT. Understanding the mechanisms by which this species may amplify oral mucosal damage during conditioning chemoradiotherapy requires further research. Targeted approaches to decrease or eliminate O. asaccharolyticum before conditioning initiation may be tested as a novel strategy to reduce OM severity and improve quality of life after curative-intent alloHCT.
Methods
We conducted a prospective single-center study including longitudinal mucositis assessment and multi-site oral sample collection by four calibrated oral medicine specialists. The protocol was approved by the Fred Hutchinson Cancer Center’s Institutional Review Board. All patients provided written informed consent. The only eligibility criterion was a planned myeloablative alloHCT. Patients who did not undergo alloHCT for any reason were replaced. All other patients were considered evaluable. The pre-planned accrual goal was 50 evaluable patients. Day 0 was defined as the day of stem cell infusion.
Study procedures
Figure 1a shows the study schema. The baseline timepoint was defined as any time between HCT referral and initiation of the conditioning regimen. Mucositis assessments were performed using the Oral Mucositis Assessment Scale (OMAS)26 at baseline, day +7, day +14, day +21 (if the patient was still in the hospital), day +28, and day +84. A window of +/-2 days was used for each day +7 assessment, and a window of +/-3 days for all other timepoints. Total mucositis score (range 0-45) was defined as the sum of all scores (ulceration and erythema) across all sites27. The following oral health data were collected during the baseline visit: (i) decayed, missing, and filled teeth (DMFT) index40, (ii) presence of advanced clinical or radiographic caries (defined by active dental decay encroaching the pulp), (iii) presence of a periapical radiolucency (PARL), (iv) bleeding on probing (BOP), (v) generalized plaque levels (none/mild vs. moderate/severe), (vi) generalized calculus levels (none/mild vs. moderate/severe), (vii) generalized gingival inflammation (none/mild vs. moderate/severe), and (viii) Hansen’s risk for posttransplant odontogenic infections (Class I [low risk], Class II [moderate risk], and Class III [high risk])41.
Oral samples included saliva (SAL; baseline and days +14, +28, and +84), gingival crevicular fluid (GCF; baseline), supragingival plaque (SupraG; baseline and days +14, +28, and +84), and subgingival plaque (SubG; baseline). To minimize the risk of bleeding and infection, subG and GCF samples were not collected after transplantation. Samples were collected after at least 30 min of no oral intake or oral hygiene. A window of +/-1 week was allowed for each non-baseline sample. SubG and GCF samples were not obtained if platelets were <10,000/ µL or absolute neutrophil count was <500/µL.
Sample collection
Up to 5 mL of saliva was collected by passive drooling into a sterile tube containing 5 mL of sterile 95% ethanol. The procedure was stopped after a maximum of 15 min. The tube was pulse vortexed for 5 s to ensure homogenous mixture of saliva and ethanol before storage at −80 °C. Salivary flow rate (ml/min) was defined as the total volume of unstimulated saliva collected divided by the time required for this procedure. GCF samples were taken from three teeth (one posterior and two anterior) using PerioPaper Strips as described by manufacturer’s protocol (Oraflow Inc., Smithtown, NY). Each tooth was thoroughly dried using a gentle stream of air and isolated using sterile cotton rolls. The PerioPaper Strip was placed into the sulcus and held there for 30 s. The strips were then placed into a sterile tube containing 200 µL of sterile PBS, snap frozen on dry ice, and immediately transferred to -80 °C. SupraG and SubG samples were taken from the same three teeth if possible using a different sterilized scaler for each sample type. Samples contaminated with blood were discarded and taken again from an adjacent tooth. SupraG and SubG samples were transferred from the scaler to the tip of a sterilized plastic pick. The pick was then submerged into a sterile tube containing 500 µL of sterile 95% ethanol. The pick was agitated until the clump of plaque fell off the instrument into ethanol. All SupraG samples were pooled into the same tube while all SubG samples were pooled into a separate tube. Samples stored in ethanol were transferred to -80 °C within 5 days, typically on the day of collection. The transfer of other tubes to -80 °C occurred within an hour of collection. The use of 95% ethanol for storing oral samples has been validated and allows long-term DNA preservation at room temperature42,43. The microbiota in SAL, supraG, and subG samples was profiled (3 batches) to the species level using shotgun metagenomic sequencing. GCF samples were stored for future proteomic and metabolomic analyses.
Microbiota sequencing
DNA was extracted using the ZymoBIOMICS®-96 MagBead DNA Kit (Zymo Research, Irvine, CA). Sequencing libraries were prepared using the Illumina® DNA Library Preparation Kit (Illumina, San Diego, CA) following the manufacturer’s protocol and with unique dual-index 10 bp barcodes with Nextera® adapters. All libraries were pooled in equal abundance and the final pool was quantified using qPCR and TapeStation® (Agilent Technologies, Santa Clara, CA). The final library was sequenced on an Illumina NovaSeq 6000 using a S2-300 flow cell and a PE150 configuration. The ZymoBIOMICS® Microbial Community DNA Standard (Zymo Research, Irvine, CA) was used as a positive control for each library preparation. Multiple negative controls (i.e. blank extraction control, blank library preparation control) were included to assess the level of bioburden carried by the wet-lab process.
Raw paired-end metagenomic sequence reads were quality-processed using the integrated pipeline provided in KneadData v.0.12.0. This sequence-level procedure included two main steps: (i) removal of reads mapped to the human reference genome GRCh37 (hg19) using Bowtie2 v.2.4.544 and (ii) removal of adapter sequences and low-quality reads using Trimmomatic v.0.3945 with default settings. Output files consisting of surviving paired and orphan reads were concatenated and used as input to MetaPhlAn446. MetaPhlAn4 with default parameters was used for species-level taxonomic assignment. MetaPhlAn4 uses a set of species-level genome bins (SGBs)47 as primary taxonomic units and accurately profiles their presence and abundance in metagenomes. The latest version (version 4) of MetaPhlAn uses a database containing ~5.1 million unique clade-specific marker genes for 21,978 existing SGBs and 4,992 yet-to-be-characterized SGBs (defined solely based on metagenome-assembled genomes). Samples with fewer than 500,000 high-quality microbial reads were excluded. After all the filtering, the median sequencing depth per sample was 14.8 M read pairs (mean 15.7 M).
Microbiota analysis
Microbiome analysis was performed using species-level data. Batch effect was evaluated using MMUPHin48, with adjustment for oral site and timepoint. Within-sample diversity (i.e. alpha diversity) was quantified by Shannon index49. Between-sample diversity (i.e. beta diversity) was quantified by Aitchison distance50. Ordination was visualized by principal coordinate analysis using the first two axes and differences in the overall microbiome composition were statistically examined using an adonis test with 999 permutations. Canonical correlation analysis using the matrices of species relative abundances and important clinical variables was performed in vegan v.2.6-6.1.
For strain-level analysis, we used SameStr51 which leverages MetaPhlAn’s clade-specific markers to resolve within-species phylogenetic sequence variations. First, MetaPhlAn marker alignments are converted to single nucleotide variant profiles. These profiles are then filtered, merged, and compared between samples based on the maximum variant profile similarity (MVS) to detect strains that are shared between samples. Shared strains are called if species alignments between samples overlap by ≥5 kb and with an MVS of ≥99.9%. When comparing 2 samples for a shared species, 3 scenarios are possible: same strain, different strains, and unresolved. The last scenario occurs when there is insufficient resolution for strain prediction. SameStr has been used in different contexts where the precise origin of a given bacterium is of interest, e.g. determination of donor microbiota engraftment after fecal microbiota transplantation51,52 and neonatal gut microbiota inheritance53.
Statistical analysis
Variables associated with OM severity among baseline clinical characteristics were investigated in univariate analysis (Spearman’s correlation for continuous variables and chi-squared test with Fisher’s exact test when appropriate for categorical variables), with OM severity at each timepoint quantified using total mucositis score. Salivary flow rate at the same or the closest preceding timepoint relative to mucositis assessment was also examined as a potential correlate of OM severity. To identify microbiota features associated with OM severity at days +7, +14, and +21, we used 4-fold cross-validated least absolute shrinkage and selection operator (LASSO)-regularized linear regression, as implemented in the R package glmnet (v.4.1.7)54. For day +7 OM, we used baseline supraG, subG, and SAL microbiota at baseline as predictors in separate models. For day +14 and +21 OM, we used baseline supraG, subG, and SAL microbiota at baseline and supraG and SAL microbiota at day +14 as predictors in separate models. LASSO was chosen as the preferred analytic method because the number of covariates (i.e., species relative abundances) greatly exceeded the sample size. By forcing the sum of the absolute value of the regression coefficients to be less than a fixed value, LASSO forces most coefficients to zero, leaving in only variables that are most likely true correlates of the outcome. Regression coefficients were chosen at the cross-validated minimum value of lambda (tuning factor). LASSO-based species that remained in each model and statistically significant clinical correlates of OM from univariate analysis were ultimately included as predictors in a linear regression model with total mucositis score as the dependent variable.
No power or sample size calculation was performed. A significance threshold of 0.05 was considered for P-values, with a Benjamini-Hochberg correction55 to yield q values in case of multiple testing. All analyses were performed in R 4.2.0.
Data Availability
The sequencing data reported in this paper are available from NCBI Sequence Read Archive (SRA) under BioProject ID PRJNA1190407.
References
Ozturk, M. et al. Self-reported experience of mucositis in cancer patients who underwent conditioning regimen and stem cell transplantation. Support. Care Cancer 17, 1295–1299 (2009).
Sonis, S. T. et al. Oral mucositis and the clinical and economic outcomes of hematopoietic stem-cell transplantation. J. Clin. Oncol. 19, 2201–2205 (2001).
Robien, K. et al. Predictors of oral mucositis in patients receiving hematopoietic cell transplants for chronic myelogenous leukemia. J. Clin. Oncol. 22, 1268–1275 (2004).
Nakagaki, M., Kennedy, G. A., Gavin, N. C., Clavarino, A. & Whitfield, K. The incidence of severe oral mucositis in patients undergoing different conditioning regimens in haematopoietic stem cell transplantation. Support. Care Cancer 30, 9141–9149 (2022).
Shouval, R. et al. Risk factors and implications of oral mucositis in recipients of allogeneic hematopoietic stem cell transplantation. Eur. J. Haematol. 103, 402–409 (2019).
Cutler, C. et al. Mucositis after allogeneic hematopoietic stem cell transplantation: a cohort study of methotrexate- and non-methotrexate-containing graft-versus-host disease prophylaxis regimens. Biol. Blood Marrow Transplant. 11, 383–388 (2005).
Chaudhry, H. M. et al. The incidence and severity of oral mucositis among allogeneic hematopoietic stem cell transplantation patients: a systematic review. Biol. Blood Marrow Transplant. 22, 605–616 (2016).
Clarkson, J. E. et al. Interventions for treating oral mucositis for patients with cancer receiving treatment. Cochrane Database Syst. Rev. 2010, CD001973 (2010).
Riley, P. et al. Interventions for preventing oral mucositis in patients with cancer receiving treatment: cytokines and growth factors. Cochrane Database Syst. Rev. 11, CD011990 (2017).
Guo, H. et al. Multi-omics analyses of radiation survivors identify radioprotective microbes and metabolites. Science 370, eaay9097 (2020).
Lee, Y.-S. et al. Microbiota-derived lactate accelerates intestinal stem-cell-mediated epithelial development. Cell Host Microbe. 24, 833–846.e6 (2018).
Alexander, J. L. et al. Gut microbiota modulation of chemotherapy efficacy and toxicity. Nat. Rev. Gastroenterol. Hepatol. 14, 356–365 (2017).
Shouval, R. et al. Patterns of salivary microbiota injury and oral mucositis in recipients of allogeneic hematopoietic stem cell transplantation. Blood Adv 4, 2912–2917 (2020).
Faraci, M. et al. Association between oral and fecal microbiome dysbiosis and treatment complications in pediatric patients undergoing allogeneic hematopoietic stem cell transplantation. Sci. Rep. 14, 6708 (2024).
Laheij, A. M. G. A. et al. Long-term analysis of resilience of the oral microbiome in allogeneic stem cell transplant recipients. Microorganisms 10, 734 (2022).
Bruno, J. S. et al. Commensal oral microbiota impacts ulcerative oral mucositis clinical course in allogeneic stem cell transplant recipients. Sci. Rep. 12, 17527 (2022).
Liu, X. et al. Metagenome-genome-wide association studies reveal human genetic impact on the oral microbiome. Cell Discov 7, 117 (2021).
Schrøder, S. A., Bardow, A., Eickhardt-Dalbøge, S., Johansen, H. K. & Homøe, P. Is parotid saliva sterile on entry to the oral cavity? Acta Otolaryngol. 137, 762–764 (2017).
Spielberger, R. et al. Palifermin for oral mucositis after intensive therapy for hematologic cancers. N. Engl. J. Med. 351, 2590–2598 (2004).
Vesty, A. et al. Oral microbial influences on oral mucositis during radiotherapy treatment of head and neck cancer. Support. Care Cancer 28, 2683–2691 (2020).
Zhu, X.-X. et al. The potential effect of oral microbiota in the prediction of mucositis during radiotherapy for nasopharyngeal carcinoma. EBioMedicine 18, 23–31 (2017).
Hou, J. et al. Distinct shifts in the oral microbiota are associated with the progression and aggravation of mucositis during radiotherapy. Radiother. Oncol. 129, 44–51 (2018).
Hong, B.-Y. et al. Chemotherapy-induced oral mucositis is associated with detrimental bacterial dysbiosis. Microbiome 7, 66 (2019).
Johnson, J. S. et al. Evaluation of 16S rRNA gene sequencing for species and strain-level microbiome analysis. Nat. Commun. 10, 5029 (2019).
Cox, J. D., Stetz, J. & Pajak, T. F. Toxicity criteria of the radiation therapy oncology group (RTOG) and the European organization for research and treatment of cancer (EORTC). Int. J. Radiat. Oncol. Biol. Phys. 31, 1341–1346 (1995).
Sonis, S. T. et al. Validation of a new scoring system for the assessment of clinical trial research of oral mucositis induced by radiation or chemotherapy. Mucositis study group. Cancer 85, 2103–2113 (1999).
Schubert, M. M., Williams, B. E., Lloid, M. E., Donaldson, G. & Chapko, M. K. Clinical assessment scale for the rating of oral mucosal changes associated with bone marrow transplantation. Development of an oral mucositis index. Cancer 69, 2469–2477 (1992).
Sizova, M. V. et al. Oribacterium parvum sp. nov. and oribacterium asaccharolyticum sp. nov., obligately anaerobic bacteria from the human oral cavity, and emended description of the genus oribacterium. Int. J. Syst. Evol. Microbiol. 64, 2642–2649 (2014).
Segata, N. et al. Composition of the adult digestive tract bacterial microbiome based on seven mouth surfaces, tonsils, throat and stool samples. Genome Biol. 13, R42 (2012).
Valles-Colomer, M. et al. The person-to-person transmission landscape of the gut and oral microbiomes. Nature 614, 125–135 (2023).
Lloyd-Price, J. et al. Strains, functions and dynamics in the expanded human microbiome project. Nature 550, 61–66 (2017).
Liu, X. et al. Sex differences in the oral microbiome, host traits, and their causal relationships. iScience 26, 105839 (2023).
Riis, J. L. et al. The validity, stability, and utility of measuring uric acid in saliva. Biomark. Med. 12, 583–596 (2018).
Moore, S., Calder, K. A., Miller, N. J. & Rice-Evans, C. A. Antioxidant activity of saliva and periodontal disease. Free Radic. Res. 21, 417–425 (1994).
Rothman, J. A. et al. Oral microbial communities in children, caregivers, and associations with salivary biomeasures and environmental tobacco smoke exposure. mSystems 8, e0003623 (2023).
Liu, J. et al. Analysis of oral microbiota revealed high abundance of Prevotella intermedia in gout patients. Cell. Physiol. Biochem. 49, 1804–1812 (2018).
Gupta, N. et al. Role of oral flora in chemotherapy-induced oral mucositis in vivo. Arch. Oral Biol. 101, 51–56 (2019).
Zaura, E. et al. Same exposure but two radically different responses to antibiotics: resilience of the salivary microbiome versus long-term microbial shifts in feces. MBio 6, e01693–15 (2015).
Sonis, S. T. Pathobiology of mucositis. Semin. Oncol. Nurs. 20, 11–15 (2004).
Bödecker, C. F. Calculation of the Modified Index of Dental Caries: An Index Determining the Extent of Dental Caries in Patients. (1931).
Hansen, H. J. et al. Dental status and risk of odontogenic complication in patients undergoing hematopoietic stem cell transplant. Support. Care Cancer 29, 2231–2238 (2021).
Marotz, C. et al. Evaluation of the effect of storage methods on fecal, saliva, and skin microbiome composition. mSystems 6, e01329-20. (2021).
Zouiouich, S. et al. Stability of the fecal and oral microbiome over 2 years at -80 °C for multiple collection methods. Cancer Epidemiol. Biomarkers Prev. 32, 444–451 (2023).
Langmead, B. & Salzberg, S. L. Fast gapped-read alignment with Bowtie 2. Nat. Methods 9, 357–359 (2012).
Bolger, A. M., Lohse, M. & Usadel, B. Trimmomatic: a flexible trimmer for Illumina sequence data. Bioinformatics 30, 2114–2120 (2014).
Blanco-Míguez, A. et al. Extending and improving metagenomic taxonomic profiling with uncharacterized species using MetaPhlAn 4. Nat. Biotechnol. 41, 1633–1644 (2023).
Pasolli, E. et al. Extensive unexplored human microbiome diversity revealed by over 150,000 genomes from metagenomes spanning age, geography, and lifestyle. Cell 176, 649–662.e20 (2019).
Ma, S. MMUPHin: Meta-analysis methods with uniform pipeline for heterogeneity in microbiome studies. Genome Biol. 23, 208 (2021).
Shannon, C. E. & Weaver, W. The mathematical theory of communication. Univ. Lllinois Press Urbana I 11, 117 (1949).
Aitchison, J., Barceló-Vidal, C., Martín-Fernández, J. A. & Pawlowsky-Glahn, V. Logratio analysis and compositional distance. Math. Geol. 32, 271–275 (2000).
Podlesny, D. et al. Metagenomic strain detection with SameStr: identification of a persisting core gut microbiota transferable by fecal transplantation. Microbiome 10, 53 (2022).
Podlesny, D. et al. Identification of clinical and ecological determinants of strain engraftment after fecal microbiota transplantation using metagenomics. Cell Rep. Med. 3, 100711 (2022).
Podlesny, D. & Fricke, W. F. Strain inheritance and neonatal gut microbiota development: a meta-analysis. Int. J. Med. Microbiol. 311, 151483 (2021).
Friedman, J., Hastie, T. & Tibshirani, R. Regularization paths for generalized linear models via coordinate descent. J. Stat. Softw. 33, 1–22 (2010).
Benjamini, Y. & Hochberg, Y. Controlling the false discovery rate: a practical and powerful approach to multiple testing. J. R. Stat. Soc. Series B Stat. Methodol. 57, 289–300 (1995).
Acknowledgements
This work was supported by the National Institutes of Health’s award P30 CA015704 to the Fred Hutch/University of Washington/Seattle Children’s Cancer Consortium. H.G. was supported by a resident research award from the American Academy of Oral Medicine Research Advancement Committee, and D.R.D by the Dr. Douglass L. Morell Dentistry Research Fund from the Research Advisory Committee of the University of Washington School of Dentistry. The funders did not have any role in data collection, interpretation, or reporting. The content is solely the responsibility of the authors and does not necessarily represent the official views of the National Institutes of Health. We thank Nellie Ratsamee and Mikki Burns for coordination of study activities, Daniel Podlesny for help with SameStr, and Michael Guyumdzhyan, Pedrom Imankhan, and Rizmina Lathiff for help with kit preparation, sample collection, and sample processing. We thank the Microbial Interactions & Microbiome Center (University of Washington, Seattle, WA) and Clinical Research Specimen Processing (CRSP, Fred Hutchinson Cancer Center, Seattle, WA) for supporting this study.
Author information
Authors and Affiliations
Contributions
H.G., D.R.D., M.L., and A.R. designed the study. H.G., M.E., and A.R. collected the data. H.G., G.S., R.A., D.R.D, and A.R. conducted the study. A.R. and S.S.M. analyzed the data. H.G. and A.R. wrote the manuscript. All authors read and approved the final manuscript.
Corresponding author
Ethics declarations
Competing interests
A.R. has received consulting fees from Seres Therapeutics and serves as a member of an Emmes Data and Safety Monitoring Board, both outside of the scope of the present study.
Additional information
Publisher’s note Springer Nature remains neutral with regard to jurisdictional claims in published maps and institutional affiliations.
Supplementary information
Rights and permissions
Open Access This article is licensed under a Creative Commons Attribution-NonCommercial-NoDerivatives 4.0 International License, which permits any non-commercial use, sharing, distribution and reproduction in any medium or format, as long as you give appropriate credit to the original author(s) and the source, provide a link to the Creative Commons licence, and indicate if you modified the licensed material. You do not have permission under this licence to share adapted material derived from this article or parts of it. The images or other third party material in this article are included in the article’s Creative Commons licence, unless indicated otherwise in a credit line to the material. If material is not included in the article’s Creative Commons licence and your intended use is not permitted by statutory regulation or exceeds the permitted use, you will need to obtain permission directly from the copyright holder. To view a copy of this licence, visit http://creativecommons.org/licenses/by-nc-nd/4.0/.
About this article
Cite this article
Gem, H., Ebadi, M., Sebastian, G. et al. A sex-dependent salivary bacterium influences oral mucositis severity after allogeneic hematopoietic cell transplantation. npj Biofilms Microbiomes 10, 140 (2024). https://doi.org/10.1038/s41522-024-00611-8
Received:
Accepted:
Published:
Version of record:
DOI: https://doi.org/10.1038/s41522-024-00611-8






