Abstract
Oral potentially malignant disorders (OPMDs) and gastrointestinal precancerous lesions (GPLs) are major public health concerns because of their potential to progress to cancer. Probiotics, prebiotics, and engineered probiotics can positively influence the prevention and management of OPMDs and GPLs. This review aims to comprehensively review the application status of probiotics, prebiotics and engineered probiotics in OPMDs and GPLs, explore their potential mechanisms of action, and anticipate their future clinical use.
Similar content being viewed by others
Introduction
The digestive tract, which consists of the oral cavity and upper/lower gastrointestinal (GI) tract, is a high-incidence area of precancerous lesions in the body1. Conditions such as oral leukoplakia (OLK), proliferative verrucous leukoplakia (PVL), oral lichen planus (OLP), oral submucous fibrosis (OSF), and oral lichenoid lesion (OLL) constitute the majority of oral potentially malignant disorders (OPMDs). These OPMDs are early-stage lesions within the oral cavity that carry a heightened risk of evolving into oral cancer2. Gastrointestinal precancerous lesions (GPLs), including Barrett’s esophagus, chronic atrophic gastritis (CAG), gastric intestinal metaplasia (GIM), aberrant crypt foci (ACF), and colorectal adenomas are a series of pathological conditions associated with a significant risk of malignant transformation3. These lesions usually progress slowly and often require prolonged clinical observation and follow-up.
The gut and oral cavity harbor the body’s first and second largest populations of microbiota, respectively. It is widely recognized that bacterial dysbiosis, resulting from an imbalance between probiotics and harmful pathogens, is strongly associated with numerous disorders, including OPMDs and GPLs. Recent advancements have underscored the potential of probiotics, prebiotics and engineered probiotics in regulating the microbiota and boosting mucosal immunity. It has been determined that several probiotic strains could reduce lesional size in patients with OLP, while some prebiotics could alleviate limited mouth opening in patients with OSF. Moreover, the administration of several probiotic strains contributed to a significantly higher Helicobacter pylori (H. pylori) eradication rate in CAG patients. Furthermore, several probiotic strains have been confirmed to prevent the progression of Barrett’s esophagus to esophageal adenocarcinoma and suppress the formation or progression of colorectal adenomas. These developments present promising strategies for the prevention and treatment of such conditions.
This review explores the existing evidence regarding the use of probiotics, prebiotics and engineered probiotics for treating OPMDs and GPLs. It further delves into their possible mechanisms of action and assesses their potential for clinical integration. The ultimate goal is to offer valuable insights and direction for future research and therapeutic approaches, providing a foundation for future clinical applications.
OPMDs and GPLs
Risk factors of OPMDs and GPLs
OPMDs are a group of conditions within the oral cavity that carry an increased risk of developing oral cancer. Common OPMDs include OLK, PVL, OLP, OLL, and OSF4. GPLs are abnormal changes in the GI tract that may precede the development of cancers, such as Barrett’s esophagus, CAG, GIM, ACF, and colorectal adenomas5. Complex interactions of genetic, environmental, and lifestyle factors influence the development of OPMDs and GPLs. Key risk factors for OPMDs include the use of tobacco, alcohol consumption, betel quid chewing, and infection with human papillomavirus (HPV). Chronic irritation and inflammation also play a significant role4. An array of factors, such as chronic gastroesophageal reflux disease (GERD), H. pylori infection, dietary habits, obesity, and genetic predisposition, are crucial contributors to GPLs5 (Fig. 1).
Current treatment strategies for OPMDs and GPLs
The current management of OPMDs focuses on reducing risk factors, monitoring malignant transformation, and early interventions such as chemoprevention. For OLK, current chemopreventive compounds include retinoids, carotenoids, epidermal growth factor receptor inhibitors/antagonists, cyclooxygenase-2 inhibitors, p53 modulators, and bleomycin, among others6. The most common interventions for OLK remain the use of various techniques for excision or ablation, including cold knife excision, CO2/Nd:YAG/KTP lasers, or a combination of excision and laser therapy7. However, patients who undergo multiple excisions and experience recurrence may develop tissue fibrosis and scar formation8. Photodynamic therapy (PDT), as a minimally invasive approach, has demonstrated high selectivity and repeatability in treating OLK. It has a low incidence of complications and can yield favorable functional and aesthetic outcomes with minimal scarring9. Cryotherapy and PDT combined with cryotherapy are also effective treatment options for OLK10,11.
Due to the high risk of disease recurrence and cancer development in PVL patients, current management and treatment strategies primarily focus on close monitoring and early intervention12,13. For the PVL patients with multifocal lesions, mapping incisional biopsies are typically performed to establish baseline histopathology. For the PVL patients without carcinoma, management options include continuous biopsies for close monitoring, cold knife excision, and CO2/Nd:YAG laser excision/ablation, though a previous study reported a high post-surgery recurrence rate, with approximately two-thirds of patients experiencing relapse14. It has been shown that PDT has some efficacy in treating PVL, particularly in large, thick, or highly keratinized lesions, although the evidence remains limited. A case report also described the successful treatment of refractory PVL using local 5-aminolevulinic acid-mediated PDT combined with diode laser drilling pretreatment, with no signs of recurrence within a 10-month follow-up15,16. Considering the high cancer occurrence risk in PVL patients, it has been shown that immunotherapy (such as PD-1 inhibitors: nivolumab) has therapeutic potential in clinical trials, especially for patients with high PD-L1 expression17.
Pharmacological treatment remains the primary strategy for managing OSF. Hyaluronidase, collagenase, and elastase are commonly used to degrade the fibrotic soft tissue matrix, although these enzymes lose their activity completely over a short period18. Other medications include anti-inflammatory/immunomodulatory agents (such as corticosteroids, interferon-γ, colchicine, immunoglobulins, and placental extracts). Local steroid injections, particularly triamcinolone, can also be administered to relieve mouth opening restrictions and oral burning sensations19. Some vasodilators, such as buflomedil hydrochloride, naftidrofuryl oxalate, and azathioprine, are used to treat OSF by relaxing peripheral blood vessels, restoring blood flow to ischemic tissues, and reducing local tissue hardness20. Additionally, natural compounds with antioxidant effects, such as β-carotene, tanshinone, and lycopene, can be used to reduce or eliminate reactive oxygen species generated by areca nut metabolism, inhibiting fibroblast activation and collagen aggregation19,21,22. However, current studies have not provided sufficient evidence to confirm their long term effects. Surgical treatments include the use of local/regional flaps and microvascular flaps to excise fibrotic tissues and release fibrotic bands, thereby alleviating trismus7. Some in vitro studies have indicated that new therapies, such as sodium hyaluronate/bioactive glass composite hydrogels (BG/HA), mesenchymal stem cells and adipose stem cell-derived extracellular vesicles, have efficacy to treat OSF but further clinical validation are still required23,24,25.
Topical high-potency corticosteroids (such as triamcinolone and betamethasone) are the first-line treatment for symptomatic flare-ups of OLP, while broader second-line/third-line treatments include topical calcineurin inhibitors (tacrolimus, pimecrolimus, and cyclosporine), topical or systemicretinoids (vitamin A analogs), systemic corticosteroids (prednisone, prednisolone), and systemic immunomodulators (methotrexate, azathioprine, thalidomide)26. Some biologics and targeted inhibitors, such as TNF-α inhibitors, interleukin inhibitors, Apremilast (oral phosphodiesterase type 4 inhibitor), and JAK inhibitors (tofacitinib, baricitinib, ruxolitinib), have also been reported for use in the clinical treatment of refractory OLP27,28,29,30.
Early detection and intervention of GPLs are of great importance in reducing the incidence of gastrointestinal cancers.
Barrett’s esophagus, as a precursor to esophageal cancer, remains unclear in terms of the efficacy of chemopreventive agents, although some medications, such as proton pump inhibitors, have been widely recommended to reduce gastric acid reflux and decrease the risk of cancer progression31. For the patients with low-grade dysplasia or high-grade dysplasia, endoscopic eradication therapy is considered more effective than monitoring to reduce the risk of cancer development. Endoscopic treatments include endoscopic mucosal resection (EMR) and endoscopic submucosal dissection (ESD). EMR is generally used for the initial resection of smaller lesions, while ESD is more suitable for larger lesions, allowing for precise resection of the target area32. Radiofrequency ablation (RFA) is widely used in the treatment of non-nodular Barrett’s esophagus, particularly for ablating the lesions with high-grade dysplasia, showing significant efficacy, although its side effects, such as post-ablation strictures and high surgical costs, are drawbacks33. Cryoablation, another effective treatment method with liquid nitrogen or carbon dioxide, can be used to treat Barrett’s esophagus, providing durable effects in certain cases34. Other available ablation methods include argon plasma coagulation and multipolar electrocoagulation35.
Early intervention (such as H. pylori eradication and dietary adjustments) and regular monitoring are crucial to delay the progression of CAG and GIM and reduce the risk of cancer development36,37. Green tea extract, sulforaphane-rich broccoli sprouts, buckwheat, and oat β-glucan diets can prevent and reverse early-stage CAG, but their effectiveness is limited in advanced stages38,39,40. In pharmacological interventions, H2 receptor antagonists (e.g., ranitidine, nizatidine) and proton pump inhibitors (e.g., omeprazole, rabeprazole) are used to regulate gastric acid secretion41. However, long-term use of proton pump inhibitors may increase the risk of gastric cancer, kidney disease, and other complications42,43,44. H. pylori infection is the most common cause of the development of CAG and GIM. H. pylori eradication is crucial to prevent CAG and GIM progression, with common treatments including triple therapy (a proton pump inhibitor plus two antibiotics) and quadruple therapy (a proton pump inhibitor, bismuth, and two antibiotics)45,46,47. Gastric mucosal protectants such as sucralfate, bismuth potassium citrate, and teprenone can enhance mucus secretion and maintain the integrity of the gastric mucosa48. For ACF, the existing strategies mainly include chemoprevention (such as the use of drugs like aspirin and celecoxib), dietary modification (increasing fiber intake and reducing the consumption of red meat and fat), as well as preventing the occurrence and development of colorectal cancer through endoscopic monitoring and the resection of high-risk lesions49,50.
Chemopreventive agents such as metformin, aspirin, the combination of difluoromethylornithine and sulindac, as well as natural calcium sources like dairy products and foods, have been shown to reduce the incidence and recurrence risk of precursor colorectal adenomas51,52. For smaller adenomas, EMR or ESD are commonly used for excision, as these methods are minimally invasive and allow for quick recovery. For larger adenomas or those with suspected malignancy, surgical resection of the intestinal segment may be necessary53,54.
Current treatment strategies for OPMDs and GPLs primarily focus on surveillance, prevention, and surgical intervention. However, novel and more effective approaches are urgently needed to reduce and resolve post-treatment recurrence, medicine resistance in refractory cases, and carcinogenesis in chronic lesions. With the deepening understanding of the oral and Gl microbiome and microbiological technology development, an increasing number of studies are exploring the potential of probiotics, prebiotics, and engineered probiotics in the management of these diseases. These emerging therapies offer new perspectives and promising avenue for the prevention and treatment of OPMDs and GPLs.
Microbiota in OPMDs and GPLs
Oral microbiota and OPMDs (Table 1)
Increasing evidence emphasizes the link between oral microbiota and systemic diseases, as well as overall health55,56,57. However, the study of oral microbiota in OPMDs lags far behind that of periodontal disease or caries. The predominant genera showed both similarities and differences across different OPMDs. For example, compared with that in healthy controls, the relative abundance of Firmicutes is lower, whereas the relative abundance of Bacteroidetes is greater in patients with OLP and OLK58. A study of OLK revealed that Streptococcus abundance was low and Prevotella abundance was high in both saliva and mucosal tissues59,60. Among OLKs, PVL is a rare, progressive, persistent, and irreversible form61. In patients with PVL, there is a significant decrease in oral microbial diversity, along with an increase in the presence of pathogenic bacteria such as Streptococcus, Actinomyces, Fusobacterium, Haemophilus, Treponema, and Campylobacter62. In OLP patients, the abundance of common bacteria such as Prevotella, Rothia, Fusobacterium, and Tannerella is significantly increased63. OLLs significantly differed from the other OPMDs, with high abundances of Cupriavidus and Roseomonas58.
At the species level, S. pneumoniae and R. mucilaginosa were the dominant species associated with OLPs. In OLK, Meiothermus silvanus exhibited the highest proportion. Cupriavidus metallidurans dominated in OLL58.
The proliferation of these bacteria may be related to the chronic inflammatory response of OPMDs, further aggravating mucosal damage and lesions64.
In addition to bacterial involvement, the role of fungi in OPMDs is noteworthy. Candida albicans is the primary Candida species associated with OLP and plays a role in the malignant transformation of OLP65. The presence of C. albicans is significantly greater in patients with erosive OLP than in those with nonerosive OLP or healthy controls. Candida not only directly damages the oral mucosa but also triggers inflammation through its metabolites, increasing the risk of oral mucosal cancer66.
GI microbiota and GPLs (Fig. 2)
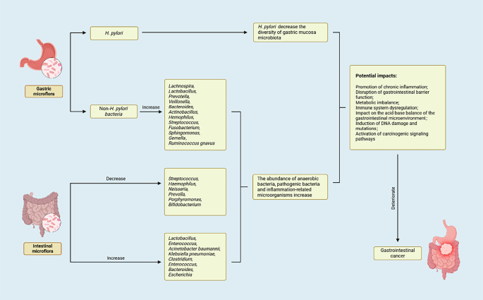
The gastric microbiota, particularly H. pylori, plays a crucial role in the development of gastric cancer (GC) and GPLs67. H. pylori, a gram-negative bacterium found in the gastric mucosa, has been extensively researched for its involvement in gastritis, gastric ulcers, and progression to GC. The studies have shown that H. pylori significantly affects the stomach microbiota, leading to a notable reduction in bacterial diversity, along with notable enrichment of Epsilonbacteraeota and depletion of Firmicutes, Proteobacteria, and Bacteroidetes at the phylum level68. Effectively eradicating H. pylori can restore the stomach microbiome and positively influence the overall gut microbiome69,70.
The diversity and interactions among gastric mucosal bacteria significantly decrease the incidence of gastric intraepithelial neoplasia. In these biopsies, genera such as Veillonella, Gemella, Actinobacillus, Streptococcus, and Haemophilus presented a relatively high degree of centrality and strong co-occurrence. Additionally, Acinetobacter shows frequent co-occurrence with various genera in intraepithelial neoplasia68. Specific genera are notably enriched at different stages: Prevotella and Sphingomonas are predominant in gastric atrophy; Caulobacter, Dorea, and Bacteroides are enriched in GIM; and Bradyrhizobium, Sphingomonas, Curvibacter, and Acinetobacter are more prevalent in H. pylori-negative intraepithelial neoplasia68.
Researchers have investigated the gastric microbiota in individuals with nonatrophic gastritis, GIM, and GC71. The study results demonstrated that the abundances of Neisseria, Porphyromonas, and Streptococcus species decreased as the disease progressed, whereas those of Lachnospira, Lactobacillus, Prevotella, and Veillonella species increased. A subsequent study highlighted significant changes in the diversity and composition of the intestinal flora as lesions progress from nonatrophic gastritis to precancerous conditions and GC. Specifically, beneficial bacteria such as Streptococcus, Haemophilus, and Neisseria decreased, whereas Acinetobacter baumannii, Klebsiella pneumoniae, and Enterococcus showed an increasing trend58,72. These findings emphasize the crucial role of the intestinal microbiota in the development of GI diseases and provide new perspectives for future research.
Crosstalk between oral and GI organisms via the oral-gut axis
The oral-gut axis refers to the complex network of interactions between the microbiomes of the oral cavity and the GI tract, as well as their associated immune and metabolic systems. This axis connects the mouth and gut through neural, endocrine, and immune pathways, creating a dynamic regulatory system. Recent studies have highlighted the bidirectional influence between the oral and gut microbiota, with specific oral pathogens potentially translocating from the oral cavity to the gut, where they may alter the gut microbial composition and promote inflammation or other pathological responses. For example, typical oral species such as Streptococcus mutans, Porphyromonas gingivalis, and Fusobacterium nucleatum can be found along the GI tract73. A number of periodontal pathogens including Fusobacterium, Veillonella, Porphyromonas, and Campylobacter have been shown to be associated with the onset of inflammatory bowel disease (IBD)74,75,76. In cases of IBD, bacteria from the oral cavity, including Fusobacterium nucleatum and Porphyromonas gingivalis, may translocate to the gut, where they can disrupt tissues outside of the oral environment, partly through the production of proteases such as gingipain77. Additionally, oral bacteria can intensify gut inflammation by triggering T helper 1 (Th1) and T helper 17 (Th17) cells, which are reactive to oral pathobionts73. Conversely, IBD has also been associated with an increased risk of periodontitis. Experiments on SAMP1/YitFc mice (a spontaneous model of Crohn’s disease) revealed that these mice naturally developed periodontitis78,79. In addition, the gut microbiota itself can be involved in periodontal tissue bone metabolism by producing short-chain fatty acids (SCFAs) and other metabolites that circulate throughout the body80.
The oral-gut axis exemplifies a multifaceted system of microbial and immunological interactions that impact both local and systemic health. This complex crosstalk suggests that the maintenance of a balanced microbial community in both the oral cavity and the gut is critical for overall health.
Probiotics, prebiotics and engineered probiotics
Probiotics
The term “probiotic” is derived from the Greek word “pro-bios,” meaning “for life”. In 2001, the Food and Agriculture Organization of the United Nations (FAO) and the World Health Organization (WHO) jointly defined probiotics as “live microorganisms, which, when administered in adequate amounts, exert a beneficial effect on the host’s health.” However, the International Scientific Association for Probiotics and Prebiotics (ISAPP) revised this definition in 2014, describing probiotics as “living microorganisms that, when administered in sufficient amounts, confer health benefits on the host. ”81. According to the requirement of ISAPP, probiotic should be used only on products that deliver live microorganisms with a suitable viable count of well-defined strains with a reasonable expectation of delivering benefits for the wellbeing of the host. The following bacterial species, when delivered in food at a level of 1 × 109 colony forming units (CFU) per serving, as probiotics with nonstrain-specific claims might be made: Bifidobacterium adolescentis (B. adolescentis), B. animalis, B. bifidum, B. breve, and B. longum, and Lactobacillus acidophilus (L. acidophilus), Lacticaseibacillus casei (L. casei), Limosilactobacillus fermentum (L. fermentum), Lactobacillus gasseri (L. gasseri), Lactobacillus Johnsonii (L. Johnsonii), Lacticaseibacillus paracasei (L. paracasei), Lactiplantibacillus plantarum (L. plantarum), Lacticaseibacillus rhamnosus (L. rhamnosus), and Ligilactobacillus salivarius (L. salivarius)81,82. In addition, the framework for probiotics should include some well-defined beneficial symbiotic microorganisms, such as Akkermansia muciniphila and Faecalibacterium prausnitzii, along with other butyrate-producing bacteria such as Roseburia spp. and Eubacterium hallii, provided that appropriate safety assessments are conducted81. Probiotic-containing products typically include foods, meal replacements, dietary supplements, over-the-counter (OTC) drugs, and prescription medications. The required dosage of probiotics varies depending on the strain and product, with many OTC products offering doses ranging from 1 to 10 × 109CFU/dose. The dosage should be based on human studies that demonstrate health benefits. These probiotics play a crucial role in enhancing intestinal barrier function, modulating the gut microbiota balance, and reducing inflammatory responses in the GI tract 83,84. Additionally, probiotics have been utilized for various other purposes, such as antioxidation, cancer treatment, autoimmune disorder treatment, allergy prevention, and the management of neurodegenerative diseases85.
Prebiotics
In 2016, ISAPP updated the definition of prebiotics to: “a substrate that is selectively utilized by host microorganisms giving a health benefit.” Unlike probiotics, which are live microorganisms, prebiotics are non-living substrates that serve as nutrients for beneficial microorganisms carried by the host86. They are naturally found in foods such as garlic, onion, bananas, and whole grains and can also be added to foods or supplements to increase their health benefits. Common prebiotics include fructooligosaccharides (FOS), inulin, lactulose, galactooligosaccharides (GOS), and β-glucans87.
Prebiotics provide prominent benefits by stimulating the growth of beneficial bacteria such as Bifidobacterium, Lacticaseibacillus, Roseburia, Eubacterium or Faecalibacterium spp84,86. By modulating the gut microbiota, prebiotics can inhibit the growth of pathogens and stimulate the immune system, thereby improving gastrointestinal health. In addition, they help lower blood lipid levels and improve insulin resistance, while also enhancing brain function, energy levels, and cognitive abilities through the regulation of metabolites. Furthermore, prebiotics are believed to support bone health by promoting the bioavailability of minerals83,86,88.
The definition and functions of prebiotics are continually evolving. Certain fermentable soluble fibers are considered potential prebiotics, while the ability of other types of dietary fiber to act as prebiotics depends on whether the host microbiota can effectively utilize these components to promote health89. Plant polyphenols are another class of compounds that meet the criteria for prebiotics. They cannot be absorbed in the small intestine but they can be transformed by the gut microbiota in the colon into beneficial metabolites that contribute to health90. However, evidence for these emerging prebiotics is limited, and further research is needed to assess their health benefits and confirm their prebiotic status. Human milk oligosaccharides (HMOs) play a critical role in the development of the newborn’s gut microbiota, metabolism, and immune system, with long-term implications for health91. HMOs promote the growth of specific beneficial bacteria, such as B. longum subsp. infantis, which has evolved to specifically degrade HMOs92. Additionally, HMOs modulate immune responses and protect the newborn from infections93. However, further research is needed to determine if HMOs meet the prebiotic definition by selectively promoting beneficial microbiota in the host.
Engineered probiotics
The development of engineered probiotics represents a cutting-edge advancement in microbiome research and therapeutic applications94,95. These entities are genetically modified probiotics engineered to possess superior or novel functionalities that are absent in their natural counterparts94. Gene editing technologies enable the modification of existing probiotics to create new strains with desired characteristics. These techniques allow for direct validation of changes in the genetic material, proteins, and functions of these engineered microorganisms96. The development of gene editing tools has evolved from homologous recombination to first-generation zinc finger nucleases (ZFNs), second-generation transcription activator-like effector nucleases (TALENs), and the more recent clustered regularly interspaced short palindromic repeats (CRISPR)-associated system, which has revolutionized life sciences97. ZFNs and TALENs are artificial nucleases that use zinc finger DNA domains or TAL effector DNA domains to edit or cut specific target DNA98. However, these tools face challenges such as low specificity and time-consuming construction, which have hindered their widespread use96. In contrast, CRISPR and associated Cas genes, part of a bacterial immune system that provides resistance to bacteriophages, offer higher editing efficiency and more straightforward, flexible applications99,100. The Type II CRISPR-Cas9 system consists of the Cas9 protein, crRNA, and tracrRNA, with Cas9 being the only DNA-catalytic protein among the many Cas proteins of Thermus thermophilus101. The crRNA and tracrRNA can be combined into small guide RNA (sgRNA), which directs Cas9 for site-specific DNA cleavage, gene knockout, and insertion102. This technology, including CRISPR activation and interference, supports the development of next-generation probiotics, enabling functional screening and genetic modification with significant therapeutic potential97. Other common synthetic biology methods for engineered probiotics include expression systems, genetic circuits, and more96.
Engineered probiotics can target specific pathogens and their associated toxins, and mediate the directly targeted delivery of vaccines, drugs, and immunomodulators to host cells. These applications hold great potential in the treatment of various diseases, including diabetes, AIDS, oral mucositis, bacterial infections, inflammatory bowel diseases, cancers, and metabolic disorders.
Mechanisms of probiotic and prebiotic effects (Fig. 3)
Modulating microbiota balance
The modulation of the oral and gastrointestinal microbiota by probiotics occurs through multiple mechanisms, including competitive exclusion of harmful pathogens, forming biofilmbarrier, fermentation to produce SCFAs, and the production of antimicrobial compounds such as bacteriocins to inhibit pathogenic bacteria103,104,105. For example, strains such as B. animalis DN-173 010, L. rhamnosus GG (LGG), Limosilactobacillus reuteri (L. reuteri) ATCC55730, and L. casei have shown the ability to alter the colonization of caries-causing bacteria, thereby preventing tooth decay106. Streptococcus salivarius (S. salivarius) K12 is used in the treatment of oral candidiasis by reducing biofilm formation and inhibiting the dimorphic aggregation of C. albicans107. L. acidophilus CGMCC0460.2 and Lactobacillus delbrueckii subsp. Bulgaricus (L. bulgaricus) NQ2508 can inhibit the adhesion of H. pylori by producing acetic acid and other antimicrobial substances108. Two strains of L. reuteri ATCC PTA 6475 and ATCC 53608, can reduce infections caused by enteropathogenic Escherichia coli (EPEC)109. Strains of L. reuteri ATCC PTA 6475 and ATCC PTA 5289 prevent the overgrowth of pathogens and symbiotic bacteria by forming biofilms and producing antimicrobial compounds such as reuterin, helping to maintain the health of the gut and oral mucosa110.
Prebiotics help probiotics grow and establish themselves in the gut, enhancing their ability to combat pathogenic bacteria. An animal study investigated the effects of GOS on the prevention and alleviation of E. coli O157 invasion and colonization, and the results demonstrated that GOS effectively promoted the growth and activity of beneficial bacteria such as Akkermansia, Ruminococcaceae, and Bacteroides, and facilitated the production of SCFAs111. Additionally, compared with a placebo, GOS increased the abundance of Lacticaseibacillus and Lactococcus in constipated rats, thereby alleviating constipation and positively affecting colon health112.
Enhancing barrier function
The barrier function of the gut shields the digestive tract from toxins, pathogens, and other forms of damage. Probiotics enhance intestinal barrier function by increasing the expression of tight junction proteins (claudin-1, ZO-1, and occludin), improving transepithelial resistance, and increasing mucus production (MUC2, MUC3, and MUC1)113. Researchers have shown that some probiotics, such as LGG and L. reuteri ZJ617, can reduce oxidative stress and inflammation, thereby increasing the expression of tight junction proteins and restoring intestinal barrier function114,115. L. acidophilus induces a rapid and strain-specific enhancement of intestinal epithelial tight junction barrier function through TLR complexes, particularly TLR-2/TLR-1 and TLR-2/TLR-6, thereby helping protect against intestinal inflammation116. Probiotics can also induce mucin expression and promote goblet cell secretion of mucus. Studies have shown that treating mucin-secreting colon epithelial cells with the supernatant of a probiotic-rich yogurt mixture can enhance the expression of mucin, particularly MUC2, which is a key component of the protective mucus layer117. Prebiotics also demonstrate beneficial effects on the intestinal mucosal barrier function. In a human study, the consumption of pasta enriched with 11% inulin was demonstrated to significantly increase the level of glucagon-like peptide-2 while reducing the serum zonulin levels, thereby contributing to the maintenance of mucosal barrier integrity118. Additionally, a previous study indicated that in obese adults, daily intake of GOS reduced sucralose excretion, suggesting that GOS may help enhance barrier function119.
Modulating immune response
Probiotics interact with immune cells such as dendritic cells and macrophages through pattern recognition receptors (such as TLRs, NLRs) to induce the secretion of anti-inflammatory cytokines (such as IL-10, TGF-β), promote the polarization of macrophages to the anti-inflammatory M2 phenotype, and reduce the release of pro-inflammatory cytokines (such as TNF-α, IL-6)120. This regulation helps maintain the balance of T cell subgroups. For example, L. rhamnosus RHT3201, LGG, L. acidophilus L92, L. plantarum LM1004, etc. can inhibit the overactivation of Th2 cells, thereby alleviating allergic reactions, while B. adolescentis ATCC15703 suppresses chronic colitis by regulating Treg/Th2 response121,122. At the molecular mechanism level, probiotics regulate immunity by intervening in key inflammatory signaling pathways. For example, strains like L. acidophilus can reduce the production of pro-inflammatory cytokines (such as TNF-α, IL-1β) via a TLR-2 and PI3K-dependent inhibition of NF-κB activation123. The surface protein called SpaCBA in LGG affects the levels of TNF-α, IL-10, IL-6, and IL-12 through a TLR2-dependent mechanism, stimulating immune responses124. Some probiotics produce various antioxidant enzymes, such as NADH oxidase, glutathione reductase, catalase, glutathione peroxidase, and feruloyl esterase125,126,127. By activating the antioxidant pathway Nrf2, they enhance the activity of enzymes like superoxide dismutase (SOD), reduce the expression of cyclooxygenase-2 (COX-2), and alleviate oxidative stress damage to the immune system128. Probiotics can also promote the activity of indoleamine 2,3-dioxygenase (IDO) and tryptophan 2,3-dioxygenase (TDO), increasing the production of kynurenine. Kynurenine and its derivatives (such as kynurenic acid and quinolinic acid) play important roles in regulating the immune system, inflammatory responses, and neuroprotection129. These metabolites, together with extracellular polysaccharides (EPS) and other components, not only enhance the phagocytic capacity of macrophages and the antigen-presenting function of dendritic cells (DCs), but also extend local immune modulation effects to the entire body through the “gut-lung axis” and “gut-brain axis”130.
Inhibition of carcinogenic agents
Probiotics deal with carcinogens in the gut through two mechanisms: attachment and inactivation. For example, the two lactic acid bacteria strains B. longum and L. acidophilus can effectively bind with carcinogenic compounds such as benzo[a]pyrene (B(a)P) and 3-amino-1-methyl-5H-pyrido[4,3-b]indole (Trp-P-2)131. The studies have shown that probiotics and prebiotics are able to activate apoptosis signaling pathways, such as mitochondria-dependent pathways and death receptor-dependent pathways, thereby initiating a series of biochemical reactions that lead to the apoptosis of cancer cells132. An in vitro study on KB, an oral cancer cell line, demonstrated that L. plantarum probiotics reduce the mRNA expression of MAPK (a key pathway in cancer progression) and increase the mRNA expression of PTEN (a tumor-suppressor pathway) within 24 h post-treatment133. Oral administration of the L. salivarius REN probiotic or its postbiotics effectively protects DNA from oxidative damage induced by carcinogens, downregulates COX-2/PCNA expression, and induces apoptosis, thereby inhibiting 4NQO-induced oral carcinogenesis134. Additionally, researchers have demonstrated that probiotics can induce apoptosis of gastric cancer cells (KATO3) by disrupting the NF-κB and mTOR-mediated signaling pathways135.
In addition to their direct effects on carcinogens, probiotics and prebiotics can also reduce cancer risk by regulating gut microbial metabolism. They act to suppress the function of harmful enzymes such as β-glucuronidase and nitroreductase within the GI tract. This suppression diminishes the process by which inactive precarcinogens are transformed into their active, carcinogenic forms136,137. For example, a study indicated that Bifidobacterium species have the ability to decrease β-glucuronidase activity in the human gut. LGG has been shown to lower the activities of β-glucuronidase and nitroreductase138. Furthermore, B. adolescentis was found to decrease the activities of intestinal β-glucosidase, tryptophanase, and urease139.
Application of probiotics and prebiotics in OPMDs and GPLs
The application of probiotics and prebiotics in OPMDs and GPLs has attracted increasing attention. This review categorizes and examines the findings of several studies, highlighting their role in various precancerous conditions (Tables 2 and 3).
OLP
Probiotics can regulate immune responses in a strain-specific manner and interact with many pathways involved in the pathogenesis of OLP, including inhibiting T cell activation, infiltration, and proliferation, preventing keratinocyte apoptosis and NF-κB signaling, modulating the production of inflammatory cytokines and microRNAs, and suppressing MMP-9 expression and mast cell degranulation140. A clinical study observed the effectiveness of S. salivarius K12 lozenge (1 tablet twice daily, which contained no less than 1 × 109 CFU/tablet of S. salivarius K12 for 4 weeks) in the treatment of OLP. After 4 weeks of treatment, significant reductions were noted in the size of the lesions, including the extent of the white striations and the areas of atrophy/congestion and ulceration. The Visual Analogue Scale (VAS) scores for pain and burning sensation also significantly decreased, indicating that probiotic treatment can alleviate pain and improve symptoms in OLP patients. Moreover, the relative abundance of S. salivarius significantly increased following treatment141. Another randomized controlled trial investigated the effects of probiotics on recurrent oral candidiasis in OLP patients. Participants took lozenges containing L. reuteri DSM 17938 and ATCC PTA 5289 for 16 weeks, and clinical parameters such as VAS scores, Candida counts, plaque indices, and gingival indices were collected. Compared with the placebo group, the probiotic treatment group did not experience a reduction in Candida counts over time but showed a decrease in the gingival index, OLP severity score and lower VAS scores compared to those of the placebo group142. In a 1-year randomized clinical trial, 22 OLP patients received conventional treatment (antifungal drugs or corticosteroids) combined with probiotics (two strains of L. reuteri DSM 17938 and ATCC PTA 5289) or a placebo. The results showed no significant impact of the probiotic supplement on the oral microbiome in the conventional OLP treatment, despite recruitment issues and the premature termination of the study143. Marlina et al. preliminarily evaluated the clinical effects of VSL#3 (a product with a group of multiple bacterial strains and species [containing L. acidophilus BA05, L. Bulgaricus BD08, L. paracasei BP07, L. plantarum BP06, B. longum BL03, B. infantis BI04, B. breve BB02, and Streptococcus thermophilus BT01]) in patients with symptomatic OLP. Although the results revealed some biological and clinical effects, they were not statistically convincing, indicating that further research is needed to validate these findings144.
OSF
Currently, there is no direct evidence suggesting that probiotics or prebiotics can be directly applied in the treatment of OSF. However, polyphenolic compounds, as a class of plant-based chemicals with prebiotic effects, have been used in the treatment of OSF due to their antioxidant and anti-inflammatory properties145. Common polyphenolic compounds include flavonoids, lycopene, epigallocatechin gallate (EGCG), resveratrol (RSV), curcumin, and others146. A clinical study on the efficacy of lycopene showed that 21 OSF patients treated with 16 mg/d lycopene for 2 months exhibited significant improvement in mouth opening147. In OSF rats induced by betel nut extract administration through the buccal mucosa, EGCG hydrogel significantly reduces the expression of TGF-β1 and type I collagen, with significant improvements in SOD and 2,2-diphenyl-1-picryl-hydrazyl-hydrate (DPPH) clearance rate145. Curcumin, a polyphenol found in turmeric rhizomes, is widely used as a dietary supplement and food additive. Curcumin is recognized for its anti-inflammatory, antioxidant, and anticancer properties, and can interfere with the TGF-β and iNOS pathways, thus alleviating cell fibrosis148. A randomized clinical trial involving 15 OSF patients assessed the therapeutic effects of curcumin. The results showed that curcumin effectively alleviated the burning sensation and improved mouth opening in OSF patients, with no side effects reported149.
Barrett’s esophagus
In one study, B. longum KACC 91563 and L. acidophilus NCFM were cocultured with two different Barrett’s esophagus cell lines, and the expression of IL-18, TNF-α, P53, COX-2, and CDX1 was measured. The results revealed that these probiotic strains significantly inhibited the expression of these molecules, suggesting that the probiotics may have therapeutic potential for esophageal precancerous diseases150.
In another study, researchers explored the bile tolerance and antioxidant properties of three lactic acid-producing bacterial strains (L. acidophilus 4356, L. plantarum 14917, and L. fermentum 14931) under simulated human reflux conditions. The investigation assessed DNA damage caused by bile exposure by measuring the ROS marker 8-oxo guanine and performing comet assays. The results revealed that all three bacterial strains exhibited substantial bile tolerance, which facilitated their colonization of the esophageal epithelium in GERD-like environments. Additionally, these lactic acid bacteria significantly promoted the repair of bile-induced DNA damage through the recruitment of pH2AX/RAD51 and a reduction in NF-κB-related inflammation151.
CAG and GIM
The key to treating CAG and GIM is to eradicate H. pylori, as the majority of these patients have current or former evidence of H. pylori infection152,153. Probiotics, as an adjunct to H. pylori eradication therapy, not only improve the eradication rate but also reduce the side effects of conventional treatments154.
Probiotics can produce antimicrobial substances such as SCFAs, lactic acid, and bacteriocins to inhibit or kill H. pylori155. Bacteriocins produced by L. bulgaricus strains (L. bulgaricus 14, L. bulgaricus 23, L. bulgaricus 35, L. bulgaricus 44, L. bulgaricus 47, L. bulgaricus 55, L. bulgaricus 60) exhibit strong anti-H. pylori activity against both antibiotic-sensitive and resistant strains156. Probiotics can also inhibit urease activity. L. plantarum ZJ316 blocks the expression of the Ure gene, thereby inhibiting urease synthesis157. Furthermore, probiotics reduce H. pylori colonization by competing with it for adhesion sites on epithelial cells or by inhibiting the expression of adhesion-related genes158. B. animalis CNCM I-745 can block the binding of H. pylori to host cells (mainly duodenal cells)159. L. plantarum ZJ316 effectively inhibits H. pylori adhesion to AGS cells, reducing adhesion by 70.14%157.
A randomized, double-blind, placebo-controlled trial using L. reuteri DSM 17648 as an adjunct treatment showed that the probiotic group had a significantly higher H. pylori eradication rate compared with the placebo group, and also alleviated symptoms such as abdominal discomfort160. In another clinical trial, H. pylori positive patients received levofloxacin-based quadruple therapy with bismuth and L. rhamnosus LRa05 or placebo for two weeks. The results showed that the LRa05 group demonstrated a higher eradication rate of H. pylori, and LRa05 was able to modulate the inflammatory response and enhance liver function161. Another clinical trial showed that, compared with the standard triple therapy including proton pump inhibitors and bismuth quadruple therapy groups, the Saccharomyces boulardii powderquadruple therapy group had a significantly lower overall incidence of adverse reactions and diarrhea162. Supplementing the standard triple therapy with S. boulardii also improved the H. pylori eradication rate in children, while reducing the overall incidence of adverse events and gastrointestinal side effects163.
Prebiotics can enhance the ability of probiotics to eliminate pathogens. A clinical study compared the effects of probiotics alone and probiotics (Lactobacillus and bifidobacterium) combined with prebiotics (Inulin + butyrate) in 120 patients with chronic gastric and duodenal diseases and H. pylori infection. The results showed that adding prebiotics to the treatment significantly increased the eradication rate of H. pylori and reduced side effects compared to probiotics alone (prebiotic group: 95%; probiotic group: 85.7%; and placebo group: 83.3%)164.
Colorectal adenoma
Aberrant crypt foci (ACF), glandular abnormalities detected during colonoscopy, serve as early indicators of colorectal adenomas and cancer. Early identification of the ACF plays a crucial role in detecting and studying the progression of colorectal cancer165. In recent years, increasing evidence has shown that various probiotics and prebiotics including Xylooligosaccharide (XOS), FOS, L. delbrueckii UFV-H2b20, LGG, and B. animalis var. lactis Bb12 can reduce the formation of ACF and polyps166,167,168. In a randomized trial evaluating the effects of probiotics on adenomatous polyps (AP), the patients with recent colorectal tumors (AP or early-stage cancer) were randomly assigned to one of four groups: dietary guidance, L. casei preparation, wheat bran, or L. casei preparation and wheat bran combined. After 4 years, individuals in the L. casei preparation group had a lower prevalence of metachronous AP with moderate or severe atypia169. A case-control study investigating the link between yogurt intake and the size of adenomatous polyps indicated that individuals who regularly consumed yogurt had a lower risk of developing large adenomas170. Another 24-year prospective follow-up study conducted in the United States investigated the impact of yogurt intake and probiotic use on colorectal polyps. The study showed that high yogurt intake (more than 2 cups per week) was associated with a reduced risk of AP in women171. Korean fermented kimchi, as one of the representative probiotic foods, provides beneficial microorganisms and exerts significant inhibitory effects in the APC/Min+ polyp model and in colitis-associated cancer, and it has also been clinically proven to significantly suppress the formation or progression of colorectal adenomas172.
Innovative applications of engineered probiotics
By adding, reducing, or altering their genetic material, probiotics such as E. coli Nissle (EcN) 1917, B. longum NCC2705, L. reuteri DSM17938, L. casei BL23, and L. plantarum WCFS1, etc. have been genetically engineered to create bacterial strains capable of treating specific diseases94.
A genetically engineered strain, Lactococcus lactis ATCC334, can produce Listeria adhesion protein. This strain colonizes the mouse intestine and competitively reduces the colonization and systemic spread of Listeria on the mucosa, protecting the mice from fatal infections173. Some researchers have genetically modified S. boulardii to secrete a fusion protein (ABAB) that can neutralize four different Clostridium difficile toxins174. Preventive administration of these engineered bacteria significantly alleviates inflammation and tissue damage in the intestinal mucosa associated with C. difficile infection in mice, thereby reducing their mortality rate.
Additionally, probiotics can be engineered to detect pathogens by binding to novel metabolites or quorum sensing (QS) molecules produced by the pathogens. The researchers developed a genetically engineered L. reuteri DSM20016 capable of detecting real-time changes in autoinducing peptide-I (AIP-I) produced by Staphylococcus aureus175.
Engineered probiotics can be used to sense and treat intestinal inflammation. The Lactobacillus delbrueckii subsp. Lactis (L. Lactis) NZ9000 has been engineered to produce REX-binding proteins, which are considered as IL-23 receptor (IL-23R) antagonists. These proteins inhibit the secretion of the pro-inflammatory cytokine IL-17A, thus suppressing the inflammatory cascade176. In a mouse model of colitis induced by dextran sulfate sodium, genetically engineered EcN 1917 expressed high levels of schistosome immunoregulatory protein (Sj16) in the gastrointestinal tract, significantly improving the colitis symptoms in the mice177. Probiotics are also designed to sense and even respond to treating inflammatory infections. A cellular biosensor could detect Crohn’s disease by using a promoter that responds to nitric oxide (NO). This promoter regulates the expression of a reporter gene. The system guides EcN1917 to areas where NO concentration is elevated and induces it to produce therapeutic proteins, including granulocyte-macrophage colony-stimulating factor (GM-CSF)178.
With the development of modern gene editing technology, more and more probiotics are designed to have anti-cancer effects. Dietary supplementation with microencapsulated B. bifidum and L. gasseri, either administered alone or in combination with quercetin, significantly reduced ACF and adenomas in ApcMin/+ mice, inhibiting the canonical Wnt/β-catenin signaling pathway, thereby suppressing CRC development179. EcN 1917 was engineered to target the angiogenesis inhibitor TUM-5 and the tumor suppressor p53 to anaerobic tumor regions, and this treatment significantly inhibited the growth of transplanted tumors in mice180. The SYNB1891 strain (NCT04167137) made from non-pathogenic EcN 1917 can produce cyclic di-AMP to stimulate the interferon gene pathway, and then trigger innate immunity by activating antigen-presenting cells to present tumor antigens181. In a Phase I clinical trial (NCT04167137), an engineered strain SYNB1891 constructed from EcN 1917 can stimulate the STING pathway, and then trigger anti-tumor immunity181.
Conclusion
Traditional treatment methods for OPMDs and GPLs have shown some limited effectiveness, but novel and more effective approaches are urgently needed to reduce and resolve post-treatment recurrence, medicine resistance in refractory cases, and carcinogenesis in chronic lesions. With the deep understanding of the oral and Gl microbiome and microbiological technology development, increasing evidence indicated that probiotics, prebiotics, and engineered probiotics have the potential in the management of OPMDs and GPLs.
Probiotics and prebiotics not only help enhance barrier function and eliminate pathogenic microbes such as H. pylori, but also alleviate antibiotic resistance and reduce cancer risk, with better long-term effects and fewer side effects. As emerging therapies, applications of probiotics/prebiotics could offer new perspectives and promising avenue to improve the prevention and treatment of precancerous lesions, providing patients with more precise and personalized treatment options.
The oral cavity and GI tract are continuous segments of the digestive tract. Therefore, future probiotics and prebiotics products are expected to develop multi-target therapeutic strategies that can simultaneously regulate the oral and GI microbiomes. Moreover, personalized probiotic and prebiotic therapies in the future will be multi-layered and multidimensional, involving not only the application of single strains but also strain combinations, prebiotic pairing, dietary interventions, and comprehensive regulation of the microbiota environment.
Although engineered probiotics have not been applied in the clinical treatment of oral and GI precancerous lesions, their advantages, such as stability, specificity, preference, efficient, and relative safety, may make them a new therapeutic option in the future. However, the application of engineered probiotics still faces a series of challenges. For example, many microorganisms lack available genetic tools, limiting probiotic modification to a few strains. The existing basic mechanistic theories are insufficient, which may lead to improper modifications of probiotics. Additionally, the microbial stability, retention time, and colonization resistance of engineered probiotics need further improvement. Therefore, the safety of modified probiotics needs to be strictly validated during application, and the process of regulating engineered probiotics from clinical research to new drug production needs to be further standardized.
Data availability
No datasets were generated or analysed during the current study.
Abbreviations
- ACF:
-
aberrant crypt foci
- AP:
-
adenomatous polyps
- COX-2:
-
cyclooxygenase-2
- EGCG:
-
epigallocatechin gallate
- FOS:
-
fructooligosaccharides
- GERD:
-
gastroesophageal reflux disease
- GI:
-
gastrointestinal
- GPLs:
-
gastrointestinal precancerous lesions
- HPV:
-
human papillomavirus
- NK:
-
natural killer
- NO:
-
nitric oxide
- OLK:
-
oral leukoplakia
- OLLs:
-
oral lichenoid lesions
- OLP:
-
oral lichen planus
- OPMDs:
-
oral potentially malignant disorders
- OSF:
-
oral submucous fibrosis
- PVL:
-
proliferative verrucous leukoplakia
- ROS:
-
reactive oxygen species
- SCFA:
-
short-chain fatty acids
- Th1:
-
T helper 1
- Th17 cells:
-
T helper 17 cells
- Tregs:
-
regulatory T cells
- VAS:
-
visual analogue scale
- XOS:
-
xylooligosaccharide
References
Li, X., Zhu, S., Zhang, T. & Chen, X. Association between oral microflora and gastrointestinal tumors (Review). Oncol. Rep. 46, 160 (2021).
Warnakulasuriya, S. et al. Oral potentially malignant disorders: a consensus report from an international seminar on nomenclature and classification, convened by the WHO Collaborating Centre for Oral Cancer. Oral. Dis. 27, 1862–1880 (2021).
Capparelli, R. & Iannelli, D. Epigenetics and Helicobacter pylori. Int. J. Mol. Sci. 23, 1759 (2022).
Amagasa, T. Oral premalignant lesions. Int. J. Clin. Oncol. 16, 1–4 (2011).
Lu, Y. et al. A comprehensive update: gastrointestinal microflora, gastric cancer and gastric premalignant condition, and intervention by traditional Chinese medicine. J. Zhejiang Univ. Sci. B 23, 1–18 (2022).
Lodi, G. et al. Interventions for treating oral leukoplakia to prevent oral cancer. Cochrane Database Syst. Rev. 7, CD001829 (2016).
Awadallah, M., Idle, M., Patel, K. & Kademani, D. Management update of potentially premalignant oral epithelial lesions. Oral. Surg. Oral. Med. Oral. Pathol. Oral. Radiol. 125, 628–636 (2018).
Kerr, A. R. & Lodi, G. Management of oral potentially malignant disorders. Oral. Dis. 27, 2008–2025 (2021).
Chen, Q. et al. Photodynamic therapy guidelines for the management of oral leucoplakia. Int. J. Oral. Sci. 11, 14 (2019).
Yu, C.-H., Lin, H.-P., Cheng, S.-J., Sun, A. & Chen, H.-M. Cryotherapy for oral precancers and cancers. J. Formos. Med. Assoc. 113, 272–277 (2014).
Chang, Y.-C. & Yu, C.-H. Successful treatment of oral verrucous hyperplasia with photodynamic therapy combined with cryotherapy—Report of 3 cases. Photodiagnosis Photodyn. Ther. 11, 127–129 (2014).
Proaño-Haro, A., Bagan, L. & Bagan, J. V. Recurrences following treatment of proliferative verrucous leukoplakia: a systematic review and meta-analysis. J. Oral. Pathol. Med. 50, 820–828 (2021).
Iocca, O. et al. Potentially malignant disorders of the oral cavity and oral dysplasia: a systematic review and meta-analysis of malignant transformation rate by subtype. Head. Neck 42, 539–555 (2020).
Pentenero, M., Meleti, M., Vescovi, P. & Gandolfo, S. Oral proliferative verrucous leucoplakia: are there particular features for such an ambiguous entity? A systematic review. Br. J. Dermatol. 170, 1039–1047 (2014).
Yan, Y. et al. Laser-assisted photodynamic therapy in proliferative verrucous oral leukoplakia. Photodiagnosis Photodyn. Ther. 39, 103002 (2022).
Wang, F. et al. Photodynamic therapy combined with laser drilling successfully prevents the recurrence of refractory oral proliferative verrucous leukoplakia. Photodiagnosis Photodyn. Ther. 36, 102564 (2021).
Hanna, G. J. et al. Nivolumab for patients with high-risk oral leukoplakia: a nonrandomized controlled trial. JAMA Oncol. 10, 32 (2024).
Panwar, A., Lindau, R. & Wieland, A. Management for premalignant lesions of the oral cavity. Expert Rev. Anticancer Ther. 14, 349–357 (2014).
Arakeri, G. & Brennan, P. A. Oral submucous fibrosis: an overview of the aetiology, pathogenesis, classification, and principles of management. Br. J. Oral. Maxillofac. Surg. 51, 587–593 (2013).
Bhadage, C. J., Umarji, H. R., Shah, K. & Välimaa, H. Vasodilator isoxsuprine alleviates symptoms of oral submucous fibrosis. Clin. Oral. Investig. 17, 1375–1382 (2013).
Guo, J., Xie, H., Wu, H. & Liang, M. Efficacy of Lycopene in the treatment of oral submucous fibrosis: a meta-analysis of randomized controlled trials. J. Evid. Based Dent. Pract. 20, 101471 (2020).
Zheng, L. et al. Tanshinone suppresses arecoline-induced epithelialmesenchymal transition in oral submucous fibrosis by epigenetically reactivating the p53 pathway. Oncol. Res. Featur. Preclin. Clin. Cancer Ther. 26, 483–494 (2018).
Han, B. et al. Adipose-derived stem cell-derived extracellular vesicles inhibit the fibrosis of fibrotic buccal mucosal fibroblasts via the MicroRNA-375/FOXF1 Axis. Stem Cells Int. 2021, 1–15 (2021).
Guo, Z.-X. et al. A biomaterial-based therapy using a sodium hyaluronate/bioglass composite hydrogel for the treatment of oral submucous fibrosis. Acta Biomater. 157, 639–654 (2023).
Tang, J. et al. Oral submucous fibrosis: pathogenesis and therapeutic approaches. Int. J. Oral. Sci. 17, 8 (2025).
Louisy, A., Humbert, E. & Samimi, M. Oral Lichen Planus: an update on diagnosis and management. Am. J. Clin. Dermatol. 25, 35–53 (2024).
Abduelmula, A., Bagit, A., Mufti, A., Yeung, K. C. Y. & Yeung, J. The use of Janus Kinase inhibitors for lichen planus: an evidence-based review. J. Cutan. Med. Surg. 27, 271–276 (2023).
Bettencourt, M. Oral lichen planus treated with apremilast. J. Drugs Dermatol. JDD 15, 1026–1028 (2016).
Chao, T. J. Adalimumab in the management of cutaneous and oral lichen planus. Cutis 84, 325–328 (2009).
Yarom, N. Etanercept for the management of Oral Lichen Planus. Am. J. Clin. Dermatol. 8, 121 (2007).
Shaheen, N. J. et al. Diagnosis and management of Barrett’s Esophagus: an updated ACG Guideline. Am. J. Gastroenterol. 117, 559–587 (2022).
Eluri, S. & Shaheen, N. J. Barrett’s esophagus: diagnosis and management. Gastrointest. Endosc. 85, 889–903 (2017).
Shaheen, N. J. et al. Radiofrequency Ablation in Barrett’s Esophagus with Dysplasia. N. Engl. J. Med. 360, 2277–2288 (2009).
Papaefthymiou, A. et al. Efficacy and Safety of Cryoablation in Barrett’s Esophagus and comparison with radiofrequency Ablation: a meta-analysis. Cancers 16, 2937 (2024).
Dulai, G. S., Jensen, D. M., Cortina, G., Fontana, L. & Ippoliti, A. Randomized trial of argon plasma coagulation vs. multipolar electrocoagulation for ablation of Barrett’s esophagus. Gastrointest. Endosc. 61, 232–240 (2005).
Kuang, W. et al. Current study of pathogenetic mechanisms and therapeutics of chronic atrophic gastritis: a comprehensive review. Front. Cell Dev. Biol. 12, 1513426 (2024).
Tong, Q.-Y. et al. Gastric intestinal metaplasia: progress and remaining challenges. J. Gastroenterol. 59, 285–301 (2024).
Jeong, M. et al. Dietary Intervention of Artemisia and Green Tea Extracts to Rejuvenate Helicobacter pylori -Associated Chronic Atrophic Gastritis and to Prevent Tumorigenesis. Helicobacter 21, 40–59 (2016).
Yanaka, A. et al. Dietary Sulforaphane-Rich Broccoli Sprouts Reduce Colonization and Attenuate Gastritis in Helicobacter pylori –Infected Mice and Humans. Cancer Prev. Res.2, 353–360 (2009).
Gudej, S. et al. Clinical outcomes after oat beta-glucans dietary treatment in gastritis patients. Nutrients 13, 2791 (2021).
Abdul-Hussein, M., Freeman, J. & Castell, D. Concomitant Administration of a Histamine2 receptor antagonist and proton pump inhibitor enhances gastric acid suppression. Pharmacother. J. Hum. Pharmacol. Drug Ther. 35, 1124–1129 (2015).
Abrahami, D. et al. Proton pump inhibitors and risk of gastric cancer: population-based cohort study. Gut 71, 16–24 (2022).
Cavalcoli, F., Zilli, A., Conte, D., Ciafardini, C. & Massironi, S. Gastric neuroendocrine neoplasms and proton pump inhibitors: fact or coincidence?. Scand. J. Gastroenterol. 50, 1397–1403 (2015).
Ohori, K. et al. Independent association between use of proton pump inhibitors and muscle wasting in patients with heart failure: a single-center, ambispective, observational study. Drugs Aging 40, 731–739 (2023).
Chey, W. D., Leontiadis, G. I., Howden, C. W. & Moss, S. F. Correction: ACG clinical guideline: treatment of helicobacter pylori Infection. Am. J. Gastroenterol. 113, 1102 (2018).
Liu, Y., Xu, W., Wang, G. & Qin, X. Material basis research for Huangqi Jianzhong Tang against chronic atrophic gastritis rats through integration of urinary metabonomics and SystemsDock. J. Ethnopharmacol. 223, 1–9 (2018).
Rustgi, S. D., Zylberberg, H. M., Hur, C. & Shah, S. C. Management of gastric intestinal metaplasia. Clin. Gastroenterol. Hepatol. 21, 2178–2182 (2023).
Laine, L., Takeuchi, K. & Tarnawski, A. Gastric mucosal defense and cytoprotection: bench to bedside. Gastroenterology 135, 41–60 (2008).
Clapper, M. L., Chang, W.-C. L. & Cooper, H. S. Dysplastic aberrant crypt foci: biomarkers of early colorectal neoplasia and response to preventive intervention. Cancer Prev. Res. Phila. Pa 13, 229–240 (2020).
Stevens, R. G., Swede, H. & Rosenberg, D. W. Epidemiology of colonic aberrant crypt foci: review and analysis of existing studies. Cancer Lett. 252, 171–183 (2007).
Heer, E. et al. The efficacy of chemopreventive agents on the incidence of colorectal adenomas: a systematic review and network meta-analysis. Prev. Med. 162, 107169 (2022).
Emami, M. H. et al. Calcium and dairy products in the chemoprevention of colorectal adenomas: a systematic review and meta-analysis. Crit. Rev. Food Sci. Nutr. 62, 7168–7183 (2022).
Backes, Y. et al. Endoscopic mucosal resection (EMR) versus endoscopic submucosal dissection (ESD) for resection of large distal non-pedunculated colorectal adenomas (MATILDA-trial): rationale and design of a multicenter randomized clinical trial. BMC Gastroenterol. 16, 56 (2016).
Mönkemüller, K. & Vargo, J. J. Are we ready to embrace endoscopic submucosal dissection as the organ-sparing, minimally invasive endoscopic surgical procedure of choice for large colorectal adenomas and early cancers?. Gastroenterology 163, 1168–1170 (2022).
Tierney, B. T. et al. The landscape of genetic content in the gut and oral human microbiome. Cell Host Microbe 26, 283–295.e8 (2019).
Sedghi, L., DiMassa, V., Harrington, A., Lynch, S. V. & Kapila, Y. L. The oral microbiome: role of key organisms and complex networks in oral health and disease. Periodontol 2000 87, 107–131 (2021).
Baker, J. L., Mark Welch, J. L., Kauffman, K. M., McLean, J. S. & He, X. The oral microbiome: diversity, biogeography and human health. Nat. Rev. Microbiol. 22, 89–104 (2024).
Zhou, X. et al. Differences in the landscape of colonized microorganisms in different oral potentially malignant disorders and squamous cell carcinoma: a multi-group comparative study. BMC Microbiol. 24, 318 (2024).
Gopinath, D. et al. Salivary bacterial shifts in oral leukoplakia resemble the dysbiotic oral cancer bacteriome. J. Oral. Microbiol. 13, 1857998 (2021).
Hu, X., Zhang, Q., Hua, H. & Chen, F. Changes in the salivary microbiota of oral leukoplakia and oral cancer. Oral. Oncol. 56, e6–e8 (2016).
Ramos-García, P., González-Moles, M, Á, Mello, F. W., Bagan, J. V. & Warnakulasuriya, S. Malignant transformation of oral proliferative verrucous leukoplakia: a systematic review and meta-analysis. Oral. Dis. 27, 1896–1907 (2021).
Herreros-Pomares, A. et al. Oral microbiome in Proliferative Verrucous Leukoplakia exhibits loss of diversity and enrichment of pathogens. Oral. Oncol. 120, 105404 (2021).
Jung, W. & Jang, S. Oral microbiome research on oral lichen planus: current findings and perspectives. Biology 11, 723 (2022).
Herreros-Pomares, A. et al. On the oral microbiome of oral potentially malignant and malignant disorders: dysbiosis, loss of diversity, and pathogens enrichment. Int. J. Mol. Sci. 24, 3466 (2023).
Gainza-Cirauqui, M. L. et al. Production of carcinogenic acetaldehyde by Candida albicans from patients with potentially malignant oral mucosal disorders. J. Oral. Pathol. Med. 42, 243–249 (2013).
Zeng, X. et al. Carriage rate and virulence attributes of oral Candida albicans isolates from patients with oral lichen planus: a study in an ethnic Chinese cohort. Mycoses 52, 161–165 (2009).
Su, G.-J. Expression of Foxp3, TGF-β1 and IL-10 in the gastric mucosa of patients with Helicobacter pylori infection. World Chin. J. Dig. 22, 4964 (2014).
Liu, D. et al. Gastrointestinal microbiota changes in patients with gastric precancerous lesions. Front. Cell. Infect. Microbiol. 11, 749207 (2021).
Guo, Y. et al. Effect of Helicobacter pylori on gastrointestinal microbiota: a population-based study in Linqu, a high-risk area of gastric cancer. Gut 69, 1598–1607 (2020).
Li, T. H. et al. Alterations in gastric microbiota After H. Pylori Eradication and in different histological stages of gastric carcinogenesis. Sci. Rep. 7, 44935 (2017).
Aviles-Jimenez, F., Vazquez-Jimenez, F., Medrano-Guzman, R., Mantilla, A. & Torres, J. Stomach microbiota composition varies between patients with non-atrophic gastritis and patients with intestinal type of gastric cancer. Sci. Rep. 4, 4202 (2014).
Dias-Jácome, E., Libânio, D., Borges-Canha, M., Galaghar, A. & Pimentel-Nunes, P. Gastric microbiota and carcinogenesis: the role of non-Helicobacter pylori bacteria - A systematic review. Rev. Esp. Enfermedades Dig. 108, 530–540 (2016).
Kunath, B. J., De Rudder, C., Laczny, C. C., Letellier, E. & Wilmes, P. The oral–gut microbiome axis in health and disease. Nat. Rev. Microbiol. 22, 791–805 (2024).
Lee, Y.-C. et al. The periodontopathic pathogen, porphyromonas gingivalis, involves a gut inflammatory response and exacerbates inflammatory bowel disease. Pathogens 11, 84 (2022).
Huh, J.-W. & Roh, T.-Y. Opportunistic detection of Fusobacterium nucleatum as a marker for the early gut microbial dysbiosis. BMC Microbiol. 20, 208 (2020).
Gevers, D. et al. The treatment-naive microbiome in new-onset Crohn’s disease. Cell Host Microbe 15, 382–392 (2014).
Lam, G. A. et al. The Oral-Gut Axis: periodontal diseases and gastrointestinal disorders. Inflamm. Bowel Dis. 29, 1153–1164 (2023).
Pietropaoli, D. et al. Occurrence of spontaneous periodontal disease in the SAMP1/YitFc murine model of crohn disease. J. Periodontol. 85, 1799–1805 (2014).
Papageorgiou, S. N. et al. Inflammatory bowel disease and oral health: systematic review and a meta-analysis. J. Clin. Periodontol. 44, 382–393 (2017).
Yamazaki, K. Oral-gut axis as a novel biological mechanism linking periodontal disease and systemic diseases: a review. Jpn. Dent. Sci. Rev. 59, 273–280 (2023).
Hill, C. et al. The International Scientific Association for Probiotics and Prebiotics consensus statement on the scope and appropriate use of the term probiotic. Nat. Rev. Gastroenterol. Hepatol. 11, 506–514 (2014).
Zheng, J. et al. A taxonomic note on the genus Lactobacillus: description of 23 novel genera, emended description of the genus Lactobacillus Beijerinck 1901, and union of Lactobacillaceae and Leuconostocaceae. Int. J. Syst. Evol. Microbiol. 70, 2782–2858 (2020).
Zhou, P., Chen, C., Patil, S. & Dong, S. Unveiling the therapeutic symphony of probiotics, prebiotics, and postbiotics in gut-immune harmony. Front. Nutr. 11, 1355542 (2024).
Cummings, J. H. & Macfarlane, G. T. Gastrointestinal effects of prebiotics. Br. J. Nutr. 87, S145–S151 (2002).
Ouwehand, A. C. Antiallergic effects of probiotics1. J. Nutr. 137, 794S–797S (2007).
Gibson, G. R. et al. Expert consensus document: The International Scientific Association for Probiotics and Prebiotics (ISAPP) consensus statement on the definition and scope of prebiotics. Nat. Rev. Gastroenterol. Hepatol. 14, 491–502 (2017).
Van Loo, J. A. E. Prebiotics promote good health: the basis, the potential, and the emerging evidence. J. Clin. Gastroenterol. 38, S70–S75 (2004).
Lomax, A. R. & Calder, P. C. Prebiotics, immune function, infection and inflammation: a review of the evidence. Br. J. Nutr. 101, 633–658 (2008).
Delcour, J. A., Aman, P., Courtin, C. M., Hamaker, B. R. & Verbeke, K. Prebiotics, fermentable dietary fiber, and health claims. Adv. Nutr. 7, 1–4 (2016).
Clifford, M. N. Diet-derived phenols in plasma and tissues and their implications for health. Planta Med. 70, 1103–1114 (2004).
Oozeer, R. et al. Intestinal microbiology in early life: specific prebiotics can have similar functionalities as human-milk oligosaccharides. Am. J. Clin. Nutr. 98, 561S–571S (2013).
Rockova, S. et al. Inter-species differences in the growth of bifidobacteria cultured on human milk oligosaccharides. Folia Microbiol.57, 321–324 (2012).
De Leoz, M. L. A. et al. Human milk glycomics and gut microbial genomics in infant feces show a correlation between human milk oligosaccharides and gut microbiota: a proof-of-concept study. J. Proteome Res. 14, 491–502 (2015).
Ma, J. et al. Engineered probiotics. Microb. Cell Factories 21, 72 (2022).
Murali, S. K. & Mansell, T. J. Next generation probiotics: engineering live biotherapeutics. Biotechnol. Adv. 72, 108336 (2024).
Yadav, M. & Shukla, P. Efficient engineered probiotics using synthetic biology approaches: a review. Biotechnol. Appl. Biochem. 67, 22–29 (2020).
Zhang, M., Eshraghian, E. A., Jammal, O. A., Zhang, Z. & Zhu, X. CRISPR technology: the engine that drives cancer therapy. Biomed. Pharmacother. 133, 111007 (2021).
Yadav, R., Kumar, V., Baweja, M. & Shukla, P. Gene editing and genetic engineering approaches for advanced probiotics: a review. Crit. Rev. Food Sci. Nutr. 58, 1735–1746 (2018).
Barrangou, R. et al. CRISPR provides acquired resistance against viruses in prokaryotes. Science 315, 1709–1712 (2007).
Burgess, D. J. CRISPR screens beyond Cas9. Nat. Rev. Genet. 21, 273–273 (2020).
Adli, M. The CRISPR tool kit for genome editing and beyond. Nat. Commun. 9, 1911 (2018).
Knott, G. J. & Doudna, J. A. CRISPR-Cas guides the future of genetic engineering. Science 361, 866–869 (2018).
Liu, Y., Wang, J. & Wu, C. Modulation of gut microbiota and immune system by probiotics, pre-biotics, and post-biotics. Front. Nutr. 8, 634897 (2022).
Fooks, L. J. & Gibson, G. R. Probiotics as modulators of the gut flora. Br. J. Nutr. 88, s39–s49 (2002).
Liu, X., Cao, S. & Zhang, X. Modulation of gut microbiota–brain axis by probiotics, prebiotics, and diet. J. Agric. Food Chem. 63, 7885–7895 (2015).
Meurman, J. & Stamatova, I. Probiotics: contributions to oral health. Oral. Dis. 13, 443–451 (2007).
Mokhtar, M. et al. Streptococcus salivarius K12 inhibits Candida albicans aggregation, biofilm formation and dimorphism. Biofouling 37, 767–776 (2021).
Song, H., Zhou, L., Liu, D., Ge, L. & Li, Y. Probiotic effect on Helicobacter pylori attachment and inhibition of inflammation in human gastric epithelial cells. Exp. Ther. Med. 18, 1551–1562 (2019).
Walsham, A. D. S. et al. Lactobacillus reuteri Inhibition of Enteropathogenic Escherichia coli Adherence to Human Intestinal Epithelium. Front. Microbiol. 7, 244 (2016).
Jones, S. E. & Versalovic, J. Probiotic Lactobacillus reuteri biofilms produce antimicrobial and anti-inflammatory factors. BMC Microbiol. 9, 35 (2009).
Zou, Y. et al. Protection of Galacto-Oligosaccharide against E. coli O157 colonization through enhancing gut barrier function and modulating gut microbiota. Foods 9, 1710 (2020).
Kim, M. G., Jo, K., Chang, Y. B., Suh, H. J. & Hong, K.-B. Changes in the Gut microbiome after galacto-oligosaccharide administration in loperamide-induced constipation. J. Pers. Med. 10, 161 (2020).
Ohland, C. L. & MacNaughton, W. K. Probiotic bacteria and intestinal epithelial barrier function. Am. J. Physiol. Gastrointest. Liver Physiol. 298, G807–G819 (2010).
Yan, F. et al. Soluble proteins produced by probiotic bacteria regulate intestinal epithelial cell survival and growth. Gastroenterology 132, 562–575 (2007).
Cui, Y. et al. Lactobacillus reuteri ZJ617 maintains intestinal integrity via regulating tight junction, autophagy and apoptosis in mice challenged with lipopolysaccharide. Oncotarget 8, 77489–77499 (2017).
Al-Sadi, R. et al. Lactobacillus acidophilus Induces a Strain-specific and Toll-Like Receptor 2–Dependent enhancement of intestinal epithelial tight junction barrier and protection against intestinal inflammation. Am. J. Pathol. 191, 872–884 (2021).
Chang, Y. H. et al. Quality characteristics of yogurts fermented with short-chain fatty acid-producing probiotics and their effects on mucin production and probiotic adhesion onto human colon epithelial cells. J. Dairy Sci. 104, 7415–7425 (2021).
Russo, F. et al. Inulin-enriched pasta improves intestinal permeability and modifies the circulating levels of zonulin and glucagon-like peptide 2 in healthy young volunteers. Nutr. Res. 32, 940–946 (2012).
Krumbeck, J. A. et al. Probiotic Bifidobacterium strains and galactooligosaccharides improve intestinal barrier function in obese adults but show no synergism when used together as synbiotics. Microbiome 6, 121 (2018).
Mazziotta, C., Tognon, M., Martini, F., Torreggiani, E. & Rotondo, J. C. Probiotics mechanism of action on immune cells and beneficial effects on human health. Cells 12, 184 (2023).
Xie, A. et al. Lactobacillus for the treatment and prevention of atopic dermatitis: clinical and experimental evidence. Front. Cell. Infect. Microbiol. 13, 1137275 (2023).
Fan, L. et al. B. adolescentis ameliorates chronic colitis by regulating Treg/Th2 response and gut microbiota remodeling. Gut Microbes 13, 1826746 (2021).
Haque, M. et al. Lactobacillus acidophilus inhibits the TNF-α-induced increase in intestinal epithelial tight junction permeability via a TLR-2 and PI3K-dependent inhibition of NF-κB activation. Front. Immunol. 15, 1348010 (2024).
Von Ossowski, I. et al. Using recombinant lactococci as an approach to dissect the immunomodulating capacity of surface piliation in probiotic lactobacillus rhamnosus GG. PLoS ONE 8, e64416 (2013).
Tsao, S.-P. et al. Probiotic enhancement of antioxidant capacity and alterations of gut microbiota composition in 6-Hydroxydopamin-induced Parkinson’s Disease rats. Antioxidants 10, 1823 (2021).
Averina, O. V., Poluektova, E. U., Marsova, M. V. & Danilenko, V. N. Biomarkers and utility of the antioxidant potential of probiotic lactobacilli and bifidobacteria as representatives of the human gut microbiota. Biomedicines 9, 1340 (2021).
Li, Q. et al. Exploring the benefits of probiotics in gut inflammation and diarrhea—from an antioxidant perspective. Antioxidants 12, 1342 (2023).
Wang, Y. et al. Antioxidant properties of probiotic bacteria. Nutrients 9, 521 (2017).
Purton, T. et al. Prebiotic and probiotic supplementation and the tryptophan-kynurenine pathway: a systematic review and meta analysis. Neurosci. Biobehav. Rev. 123, 1–13 (2021).
Angelin, J. & Kavitha, M. Exopolysaccharides from probiotic bacteria and their health potential. Int. J. Biol. Macromol. 162, 853–865 (2020).
Bolognani, F., Rumney, C. J. & Rowland, I. R. Influence of carcinogen binding by lactic acid-producing bacteria on tissue distribution and in vivo mutagenicity of dietary carcinogens. Food Chem. Toxicol. 35, 535–545 (1997).
Śliżewska, K., Markowiak-Kopeć, P. & Śliżewska, W. The role of probiotics in cancer prevention. Cancers 13, 20 (2020).
Asoudeh-Fard, A. et al. Lactobacillus plantarum induces apoptosis in oral cancer KB cells through upregulation of PTEN and downregulation of MAPK signalling pathways. BioImpacts 7, 193–198 (2017).
Zhang, M. et al. Lactobacillus Salivarius REN Inhibits Rat Oral Cancer Induced by 4-Nitroquioline 1-Oxide. Cancer Prev. Res.6, 686–694 (2013).
Hwang, J. W. et al. Lactobacillus casei Extract Induces Apoptosis In Gastric Cancer By Inhibiting Nf-κb and Mtor-mediated signaling. Integr. Cancer Ther. 12, 165–173 (2013).
Javanmard, A. et al. Probiotics and their role in gastrointestinal cancers prevention and treatment; an overview. Gastroenterol. Hepatol. Bed Bench 11, 284–295 (2018).
Latif, A. et al. Probiotics: mechanism of action, health benefits and their application in food industries. Front. Microbiol. 14, 1216674 (2023).
Ling, W. H., Korpela, R., Mykkänen, H., Salminen, S. & Hänninen, O. Lactobacillus strain GG supplementation decreases colonic hydrolytic and reductive enzyme activities in healthy female adults. J. Nutr. 124, 18–23 (1994).
Lee, D. K. et al. Lactic acid bacteria affect serum cholesterol levels, harmful fecal enzyme activity, and fecal water content. Lipids Health Dis. 8, 21 (2009).
Han, X., Zhang, J., Tan, Y. & Zhou, G. Probiotics: a non-conventional therapy for oral lichen planus. Arch. Oral. Biol. 81, 90–96 (2017).
Li, Y., Shao, F., Zheng, S., Tan, Z. & He, Y. Alteration of streptococcus salivarius in buccal mucosa of oral lichen planus and controlled clinical trial in OLP Treatment. Probiotics Antimicrob. Proteins 12, 1340–1348 (2020).
Keller, M. & Kragelund, C. Randomized pilot study on probiotic effects on recurrent candidiasis in oral lichen planus patients. Oral. Dis. 24, 1107–1114 (2018).
Kragelund, C. & Keller, M. K. The oral microbiome in oral lichen planus during a 1-year randomized clinical trial. Oral. Dis. 25, 327–338 (2019).
Marlina, E. et al. A proof of concept pilot trial of probiotics in symptomatic oral lichen planus (CABRIO). Oral. Dis. 28, 2155–2167 (2022).
Mehta, C. H. et al. Polyphenol-based targeted therapy for oral submucous fibrosis. Inflammopharmacology 31, 2349–2368 (2023).
Tsao, R. Chemistry and biochemistry of dietary polyphenols. Nutrients 2, 1231–1246 (2010).
Kumar, A., Bagewadi, A., Keluskar, V. & Singh, M. Efficacy of lycopene in the management of oral submucous fibrosis. Oral. Surg. Oral. Med. Oral. Pathol. Oral. Radiol. Endodontol. 103, 207–213 (2007).
Kotha, R. R. & Luthria, D. L. Curcumin: biological, pharmaceutical, nutraceutical, and analytical aspects. Molecules 24, 2930 (2019).
Hazarey, V., Sakrikar, A. & Ganvir, S. Efficacy of curcumin in the treatment for oral submucous fibrosis - A randomized clinical trial. J. Oral. Maxillofac. Pathol. 19, 145 (2015).
Mozaffari Namin, B., Daryani, N. E., Mirshafiey, A., Yazdi, M. K. S. & Dallal, M. M. S. Effect of probiotics on the expression of Barrett’s oesophagus biomarkers. J. Med. Microbiol. 64, 348–354 (2015).
Bernard, J. N., Chinnaiyan, V., Almeda, J., Catala-Valentin, A. & Andl, C. D. Lactobacillus sp. Facilitate the Repair of DNA Damage Caused by Bile-Induced Reactive Oxygen Species in Experimental Models of Gastroesophageal Reflux Disease. Antioxidants 12, 1314 (2023).
Shah, S. C., Piazuelo, M. B., Kuipers, E. J. & Li, D. AGA clinical practice update on the diagnosis and management of atrophic gastritis: expert review. Gastroenterology 161, 1325–1332.e7 (2021).
Annibale, B. et al. Two-thirds of atrophic body gastritis patients have evidence of Helicobacter pylori Infection. Helicobacter 6, 225–233 (2001).
Qureshi, N., Li, P. & Gu, Q. Probiotic therapy in Helicobacter pylori infection: a potential strategy against a serious pathogen?. Appl. Microbiol. Biotechnol. 103, 1573–1588 (2019).
Homan, M. Are probiotics useful in Helicobacter pylori eradication?. World J. Gastroenterol. 21, 10644 (2015).
Boyanova, L., Gergova, G., Markovska, R., Yordanov, D. & Mitov, I. Bacteriocin-like inhibitory activities of seven Lactobacillus delbrueckii subsp. bulgaricus strains against antibiotic susceptible and resistant Helicobacter pylori strains. Lett. Appl. Microbiol. 65, 469–474 (2017).
Wu, S. et al. Lactiplantibacillus plantarum ZJ316 Reduces Helicobacter pylori Adhesion and inflammation by inhibiting the expression of adhesin and urease genes. Mol. Nutr. Food Res. 67, 2300241 (2023).
Sakarya, S. & Gunay, N. S accharomyces boulardii expresses neuraminidase activity selective for α2,3-linked sialic acid that decreases H elicobacter pylori adhesion to host cells. APMIS 122, 941–950 (2014).
Czerucka, D. & Rampal, P. Diversity of Saccharomyces boulardii CNCM I-745 mechanisms of action against intestinal infections. World J. Gastroenterol. 25, 2188–2203 (2019).
Liu, M. et al. Helicobacter pylori infection in humans and phytotherapy, probiotics, and emerging therapeutic interventions: a review. Front. Microbiol. 14, 1330029 (2024).
Niu, Y. et al. Evaluation of efficacy and safety of Lacticaseibacillus rhamnosus LRa05 in the eradication of Helicobacter pylori: a randomized, double-blind, placebo-controlled trial. Front. Immunol. 15, 1450414 (2024).
Zhang, Y. et al. Saccharomyces boulardii combined with triple therapy alter the microbiota in the eradication of Helicobacter pylori infection. Sci. Rep. 14, 13152 (2024).
Liu, L.-H. et al. The effect of Saccharomyces boulardii supplementation on Helicobacter pylori eradication in children: a systematic review and meta-analysis of Randomized controlled trials. BMC Infect. Dis. 23, 878 (2023).
Butorova, L. I. et al. Comparison of clinical-metabolic efficacy of pre- and probiotics in the conducted optimized protocols of eradication therapy of Helicobacter pylori infection. Ter. Arkh. 92, 64–69 (2020).
Gupta, A. K., Pretlow, T. P. & Schoen, R. E. Aberrant crypt foci: what we know and what we need to know. Clin. Gastroenterol. Hepatol. 5, 526–533 (2007).
Le Leu, R. K., Brown, I. L., Hu, Y. & Young, G. P. Effect of resistant starch on genotoxin-induced apoptosis, colonic epithelium, and lumenal contents in rats. Carcinogenesis 24, 1347–1352 (2003).
Hsu, C.-K., Liao, J.-W., Chung, Y.-C., Hsieh, C.-P. & Chan, Y.-C. Xylooligosaccharides and fructooligosaccharides affect the intestinal microbiota and precancerous colonic lesion development in rats. J. Nutr. 134, 1523–1528 (2004).
Liboredo, J. C. et al. Effect of probiotics on the development of dimethylhydrazine-induced preneoplastic lesions in the mice colon. Acta Cir. Bras. 28, 367–372 (2013).
Ishikawa, H. et al. Randomized trial of dietary fiber andLactobacillus casei administration for prevention of colorectal tumors. Int. J. Cancer 116, 762–767 (2005).
Michels, K. B., Willett, W. C., Vaidya, R., Zhang, X. & Giovannucci, E. Yogurt consumption and colorectal cancer incidence and mortality in the Nurses’ Health Study and the Health Professionals Follow-Up Study. Am. J. Clin. Nutr. 112, 1566–1575 (2020).
Rifkin, S. B. et al. Yogurt consumption and colorectal polyps. Br. J. Nutr. 124, 80–91 (2020).
Park, J. M. et al. Fecal microbiota changes with fermented kimchi intake regulated either formation or advancement of colon adenoma. J. Clin. Biochem. Nutr. 68, 139–148 (2021).
Drolia, R. et al. Receptor-targeted engineered probiotics mitigate lethal Listeria infection. Nat. Commun. 11, 6344 (2020).
Chen, K. et al. A probiotic yeast-based immunotherapy against Clostridioides difficile infection. Sci. Transl. Med. 12, eaax4905 (2020).
Lubkowicz, D. et al. Reprogramming Probiotic Lactobacillus reuteri as a Biosensor for Staphylococcus aureus Derived AIP-I Detection. ACS Synth. Biol. 7, 1229–1237 (2018).
Plavec, T. V. et al. Engineered Lactococcus lactis Secreting IL-23 Receptor-Targeted REX protein blockers for modulation of IL-23/Th17-Mediated inflammation. Microorganisms 7, 152 (2019).
Wang, L. et al. An engineered probiotic secreting Sj16 ameliorates colitis via Ruminococcaceae/butyrate/retinoic acid axis. Bioeng. Transl. Med. 6, e10219 (2021).
McKay, R., Hauk, P., Quan, D. & Bentley, W. E. Development of cell-based sentinels for nitric oxide: ensuring marker expression and unimodality. ACS Synth. Biol. 7, 1694–1701 (2018).
Benito, I. et al. Microencapsulated Bifidobacterium bifidum and Lactobacillus gasseri in combination with quercetin inhibit colorectal cancer development in ApcMin/+ Mice. Int. J. Mol. Sci. 22, 4906 (2021).
He, L. et al. Intestinal probiotics E. coli Nissle 1917 as a targeted vehicle for delivery of p53 and Tum-5 to solid tumors for cancer therapy. J. Biol. Eng. 13, 58 (2019).
Leventhal, D. S. et al. Immunotherapy with engineered bacteria by targeting the STING pathway for anti-tumor immunity. Nat. Commun. 11, 2739 (2020).
Amer, A., Galvin, S., Healy, C. M. & Moran, G. P. The microbiome of potentially malignant oral leukoplakia exhibits enrichment for fusobacterium, leptotrichia, campylobacter, and rothia species. Front. Microbiol. 8, 2391 (2017).
Wang, K. et al. Preliminary analysis of salivary microbiome and their potential roles in oral lichen planus. Sci. Rep. 6, 22943 (2016).
Yu, F. Y. et al. Dysbiosis of saliva microbiome in patients with oral lichen planus. BMC Microbiol. 20, 75 (2020).
Wang, X. et al. Microbial community analysis of saliva and biopsies in patients with oral lichen planus. Front. Microbiol. 11, 629 (2020).
Li, S. et al. Helicobacter pylori infection is correlated with the incidence of erosive oral lichen planus and the alteration of the oral microbiome composition. BMC Microbiol. 21, 122 (2021).
Choi, Y. S. et al. The presence of bacteria within tissue provides insights into the pathogenesis of oral lichen planus. Sci. Rep. 6, 29186 (2016).
He, Y. et al. Dysbiosis of oral buccal mucosa microbiota in patients with oral lichen planus. Oral. Dis. 23, 674–682 (2017).
Du, G. et al. Potential association between Fusobacterium nucleatum enrichment on oral mucosal surface and oral lichen planus. Oral. Dis. 26, 122–130 (2020).
Baek, K. et al. Characterization of intratissue bacterial communities and isolation of Escherichia coli from oral lichen planus lesions. Sci. Rep. 10, 3495 (2020).
Acknowledgements
This study was funded by the National Natural Scientific Foundation of China (81870767 and 82103304), Key Project of Jiangsu Provincial Health Commission (K2024013), Key Project of Nanjing Bureau of Science and Technology (202305034), “2015” Cultivation Program for Reserve Talents for Academic Leaders of Nanjing Stomatological School, Medical School of Nanjing University (0223A207), “3456” Cultivation Program for Junior Talents of Nanjing Stomatological School, Medical School of Nanjing University (0222R213 and 0222C116). The funder played no role in study design, data collection, analysis and interpretation of data, or the writing of this manuscript.
Author information
Authors and Affiliations
Contributions
Z.H., J.Z., X.B., and S.L. contributed to the methodology, investigation, original draft writing, and visualization of the article. Y.L., T.L., and N.D. were responsible for data curation and conceptualization. W.W. and Y.W. contributed to the writing–review & editing and validation of the manuscript. X.W. provided supervision, writing–review & editing, and funding acquisition. All authors read and approved the final manuscript.
Corresponding authors
Ethics declarations
Competing interests
The authors declare no competing interests.
Additional information
Publisher’s note Springer Nature remains neutral with regard to jurisdictional claims in published maps and institutional affiliations.
Rights and permissions
Open Access This article is licensed under a Creative Commons Attribution-NonCommercial-NoDerivatives 4.0 International License, which permits any non-commercial use, sharing, distribution and reproduction in any medium or format, as long as you give appropriate credit to the original author(s) and the source, provide a link to the Creative Commons licence, and indicate if you modified the licensed material. You do not have permission under this licence to share adapted material derived from this article or parts of it. The images or other third party material in this article are included in the article’s Creative Commons licence, unless indicated otherwise in a credit line to the material. If material is not included in the article’s Creative Commons licence and your intended use is not permitted by statutory regulation or exceeds the permitted use, you will need to obtain permission directly from the copyright holder. To view a copy of this licence, visit http://creativecommons.org/licenses/by-nc-nd/4.0/.
About this article
Cite this article
Huang, Z., Zhu, J., Bu, X. et al. Probiotics and prebiotics: new treatment strategies for oral potentially malignant disorders and gastrointestinal precancerous lesions. npj Biofilms Microbiomes 11, 55 (2025). https://doi.org/10.1038/s41522-025-00688-9
Received:
Accepted:
Published:
Version of record:
DOI: https://doi.org/10.1038/s41522-025-00688-9





