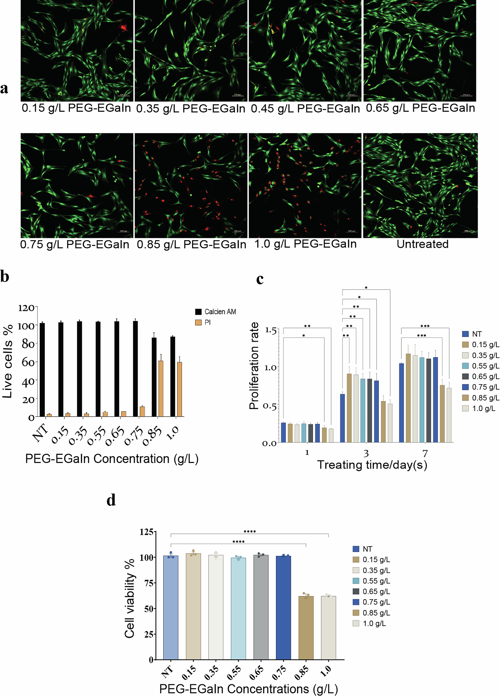
Fig. 5: PEG-EGaIn nanocapsules effects on rBMSCs.

a Representative merged fluorescent confocal imaging of the treated rBMSCs with PEG-EGaIn nanocapsules (0.15, 0.35, 0.45, 0.65, 0.75, 0.85, and 1.0 g/L). The cells were stained with Calcein AM and Propidium Iodine (PI) following treatment period (48 h) (n = 6). b Population of live/dead cells presented as a percentage of all counted cells. Data is represented as mean ± SD and values were compared by the repeated measures by one-way AVOVA (n = 4). c CCK-8 assay was performed to determine proliferation rate at different treating time points (1, 3, and 7 d). Data is presented as mean ± SD and significance were compared by the repeated measures by two-way ANOVA test denoted as *p < 0.05, **p < 0.01, ***p < 0.001, and ****p < 0.0001. (n = 6). d CCK-8 assay was performed prior to Live/Dead staining to determine cell viability of rBMSCs treated with gradient series of PEG-EGaIn nanocapsules (0.15, 0.35, 0.45, 0.65, 0.75, 0.85, and 1.0 g/L). Data is presented as mean ± SEM and significance is denoted as *p < 0.05, **p < 0.01, ***p < 0.001, ****p < 0.0001 by one-way ANOVA. Data were normalized with respect to untreated, (n = 4).