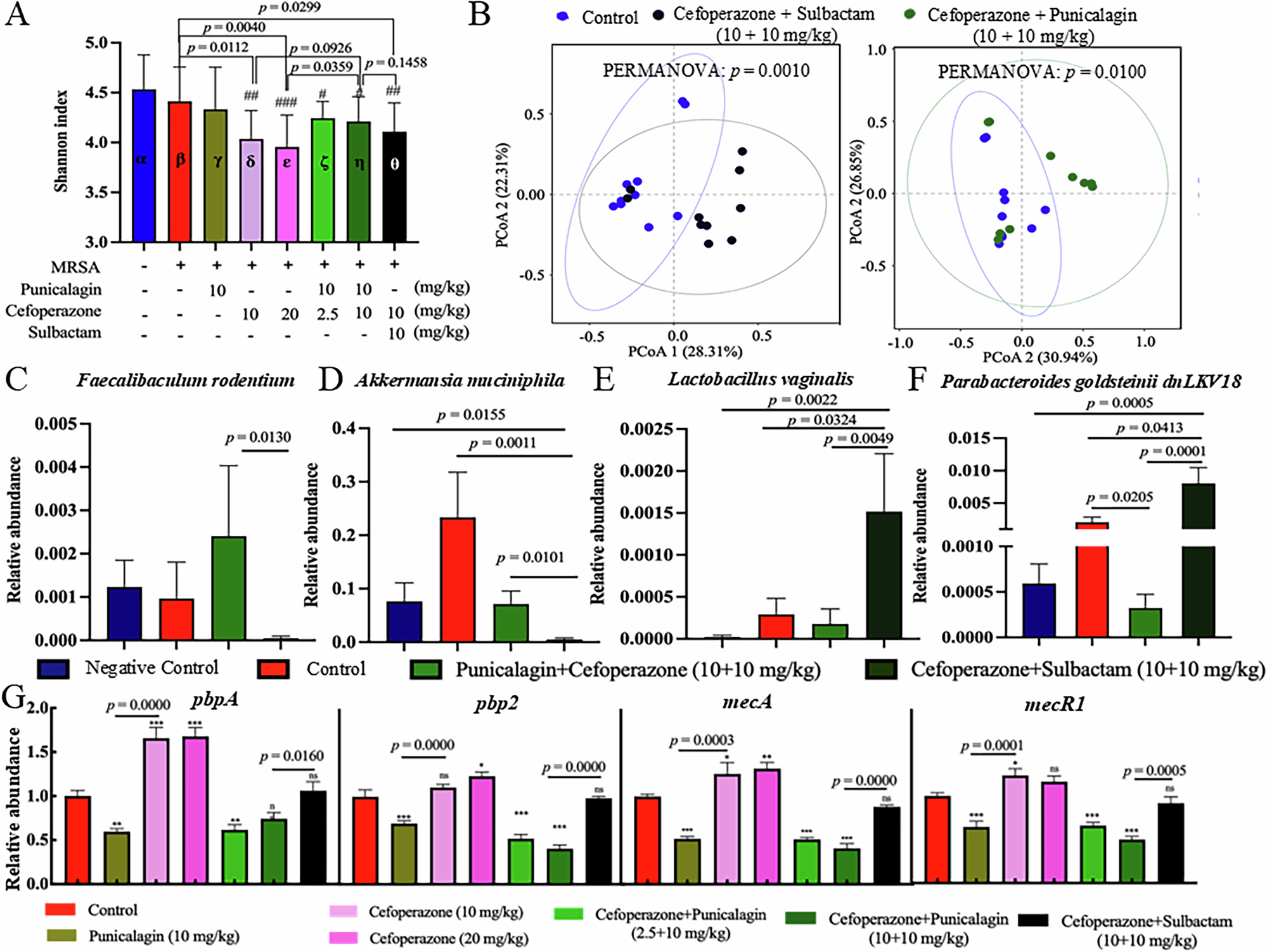
Fig. 8: Punicalagin treatment minimized the disruptive effect of the β-lactam antibiotic cefoperazone on the gut microbiota and enriched microbial diversity as part of a combination therapy in mice.

A Shannon Index was calculated based on full-length 16S rRNA gene sequencing in the gut microbiota of mice in response to various treatments by punicalagin, alone or in combination with cefoperazone, for 3 days. B Beta diversity using PERMANOVA based on the Bray–Curtis similarity matrix calculated based on species/strain level abundance value. Changes in the relative abundance of select species/strains in response to the combination treatment at a single daily dose of 10 mg/kg BW each for 3 days. The effect of the combination therapies on the abundance of select bacterial species/strains in the gut microbiota: C Faecalibaculum rodentium. D Akkermansia muciniphila. E Lactobacillus vaginalis. F Parabacteroides goldsteinii strain dnLKV18. G PA treatment, alone or in combination with CF, repressed the relative abundance of four antibiotic-resistant genes, pbpA, pbp2, mecA, and mecR1, which are critical to the development of β-lactam resistance in mice infected with the MW2 strain. The abundance of these genes was detected using qPCR from total DNA extracted from fecal samples. Negative control = healthy uninfected and untreated. Control = MRSA-infected but untreated. ***P < 0.001; **P < 0.01; *P < 0.05. ns: no significance. N = 10 per group.