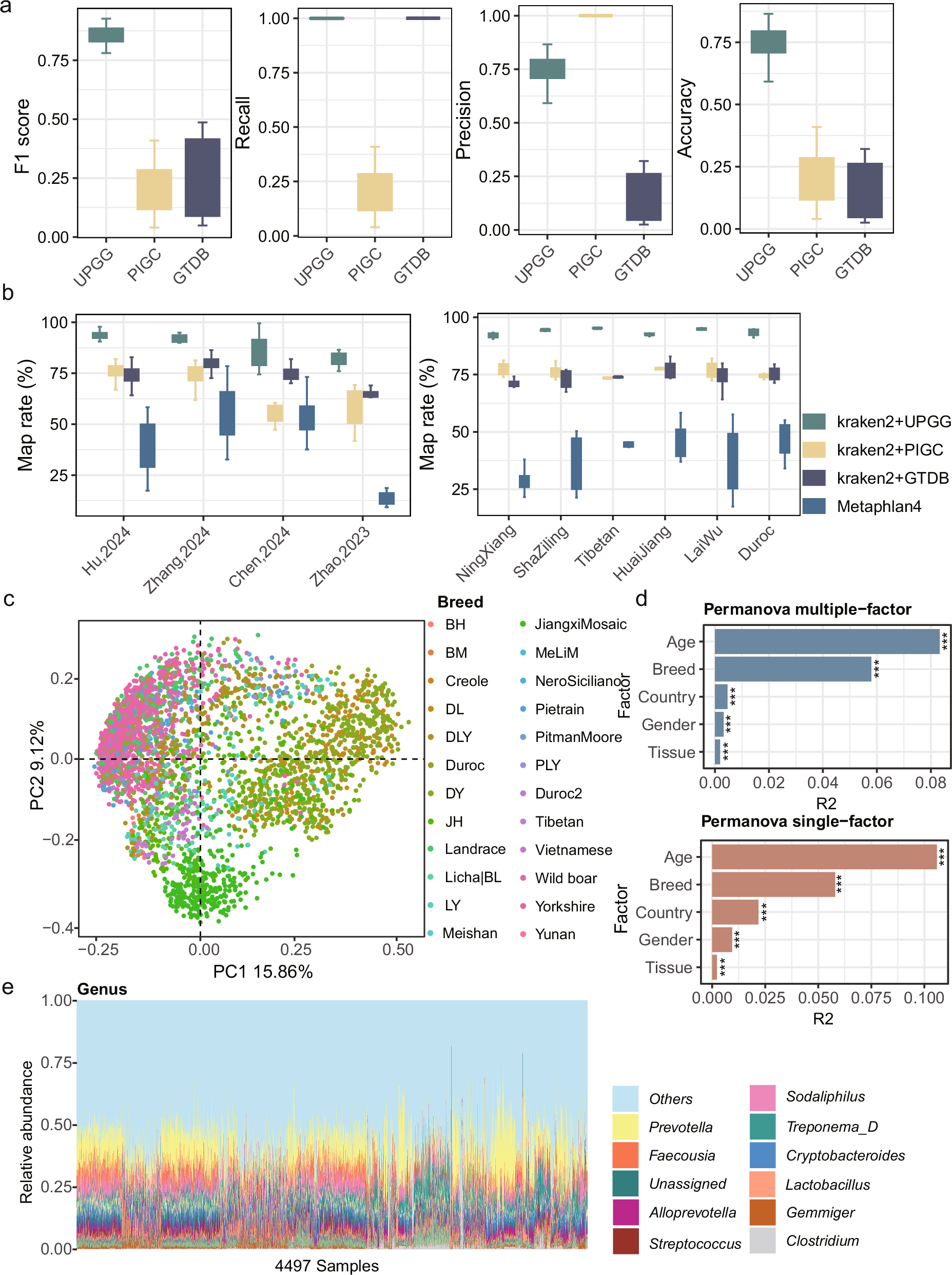
Fig. 3: UPGG facilitates the elucidation of microbial distribution patterns.

a Using PIGC and UPGG genomes in conjunction with the Kraken2 method, boxplots illustrate F1 scores, recall, precision, and prediction rates for classifying metagenomic sequencing reads from 27 simulated datasets to their source species. b The boxplot illustrates the mapping rates across different databases for four independent studies and six breeds. c Beta diversity (Bray-Curtis) of metagenomic samples in the UPGG is represented, with different colors representing different breeds. d Factors significantly contributed to the overall microbial community compositions, as determined by multiple-factor and single-factor analysis results using bacteria. Horizontal bars represent the amount of inferred variance (adjusted R2) explained by each identified covariate. All factors were found to be significantly associated with gut microbial variations (FDR < 0.001). e The dominated genera are observed across 4497 metagenomes.