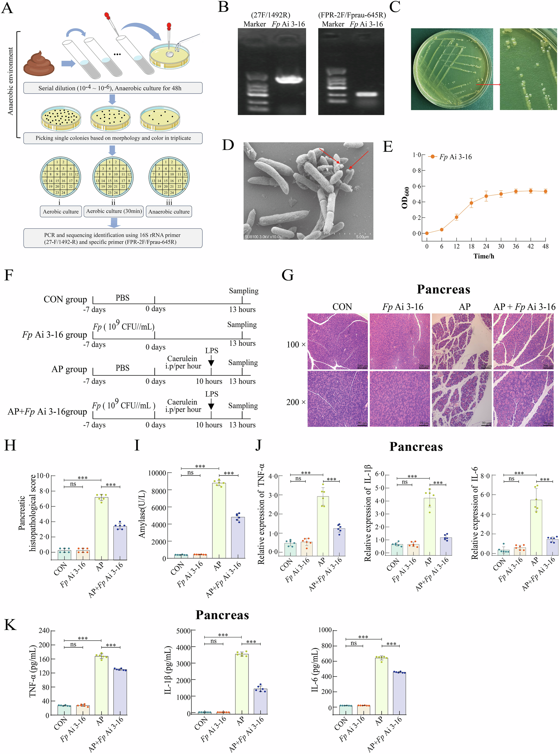
Fig. 2: The isolated Faecalibacterium prausnitzii Ai 3-16 and its alleviating effect on the pancreas during acute pancreatitis induced by caerulein plus lipopolysaccharide.

A Schematic diagram of process for isolation of Fp. B The identity of bacterial colonies was confirmed using 16S rRNA primers (27 F/1492 R) in combination with species-specific primers (FPR-2F/Fprau-645R). C The colony images of Fp Ai 3-16 isolate. D The scanning electron microscopy images of Fp Ai 3-16. E The growth curves of Fp Ai 3-16. F Experimental schematic of Fp Ai 3-16 intervention in AP mice. G Representative photographs of H&E staining of the pancreas (×100 and ×200 magnification). H Histopathological score of the pancreas. I The serum amylase activities. J mRNA expression levels of TNF-α, IL-1β and IL-6 in the pancreas. K Levels of TNF-α, IL-1β, and IL-6 in the pancreas. CON control, AP acute pancreatitis, CFU colony forming unit. PBS phosphate buffered saline. Data were expressed as the means ± SD (n = 6 per group). ns no significant, *p < 0.05, **p < 0.01, ***p < 0.001.