Abstract
Acute pancreatitis (AP) is a complex gastrointestinal disorder associated with disruptions in the gut microbiome. However, the gut microbial and metabolomic profiles in recurrent acute pancreatitis (RAP), which is a clinically distinct subtype of AP, remain unclear. This study integrated microbiome-metabolome analysis to identify the key gut microbial species and metabolic pathways associated with RAP. The findings reveal that the abundance of Faecalibacterium prausnitzii (Fp) is significantly diminished in RAP patients, exhibiting a strong negative correlation with disease severity. Consistent with this observation, fecal microbiota transplantation enriched with Fp significantly ameliorated pancreatic injury in RAP mice. We further isolated Fp Ai 3−16 strain from the stool of healthy volunteers. Functional validation using experimental AP models demonstrates that Fp Ai 3-16 and its metabolite oleic acid (OA) can effectively attenuate pancreatitis by modulating MAPK/NF-κB signaling pathways and restoring the intestinal Th17/Treg balance. Importantly, these results extend beyond the context of RAP, as they highlight the broader significance of the gut-pancreas axis in the pathogenesis of AP. Thus, the elucidation of the underlying molecular mechanisms offers novel therapeutic avenues for RAP management and provides a foundation for further investigations into the intricate interplay between the gut microbiome and the pancreas.
Similar content being viewed by others
Introduction
Acute pancreatitis (AP) is one of the most common pancreatic diseases requiring hospitalization1. The incidence of AP is ~34 cases per 100,000 worldwide and the overall incidence is increasing by 3.07% per year2,3. Approximately 10% to 30% of patients experience recurrent episodes of pancreatitis, known as recurrent acute pancreatitis (RAP), which increases medical and economic burden4.
The gut microbiome is a complex ecosystem with hundreds of bacterial taxa, which are closely linked to the health of the host. In recent years, researchers have increasingly focused on the significance of the gut microbiome in the development of AP. Previous studies have shown that AP in antibiotic cocktail treated or germ-free mice exhibits less pancreatic injury and pro-inflammatory cytokine production5,6, which indicated the involvement of gut microbiota in AP prognosis. However, it still should be noted that the prophylactic antibiotic use in AP is not recommended by the current guideline7, which may be correlated with increased prevalence of multi-drug-resistant bacteria and incidence of fungal infection. In AP patients, the relative abundance of potential beneficial bacteria (e.g., Bifidobacterium, Faecalibacterium, and Blautia) decreases and potential pathogenic bacteria increases (e.g., Enterococcus, Bacteroides, and Escherichia-Shigella)5,8,9. The intestinal microbiota, together with its associated metabolites, has been shown to have an important influence on the severity of AP. Parabacteroides has been reported to produce acetate and alleviate AP by reducing neutrophil infiltration10. Bifidobacterium spp. and their metabolite lactate protect against AP via inhibiting of pancreatic and systemic inflammatory responses11. Butyrate inhibiting histone deacetylase 1 ameliorates pancreatic inflammation and activates GPR109A in modulating AP-induced colon dysfunction12. These findings suggest signaling communication between the gut and the pancreas, which underscores the pivotal role of the gut microecology in the progression of AP. However, to leverage the gut microecology on AP treatment, which contains gut microbiome and their metabolites, necessitates a more comprehensive understanding of the gut-pancreas axis. Notably, the underlying mechanisms governing the gut-pancreas axis in RAP remain to be elucidated.
AP is one of the digestive system emergencies with fast onset and relatively short disease course. However, perturbance of the host gut microbiome often takes a longer period of time. Previous studies have shown that it takes approximately weeks or months to achieve significant and lasting changes in the gut microbiome through long-term dietary intervention, antibiotic administration, or other gut microbiome modification strategies13,14,15,16. Therefore, short-term changes of gut microbiota do not seem to be sufficient to explain the onset and recurrence factors of AP. To solve this problem, patients with RAP, which was defined as two or more well-documented separate episodes of AP with complete remission between attacks and an interval of at least 3 months4, were enrolled in our study and detailed profiling of microbiota and metabolites was performed. By comprehensively investigating and elucidating the mechanisms of the key gut microbiota and its associated metabolites in RAP, this study presents novel therapeutic opportunities for this specific form of AP. Furthermore, the findings present valuable insights into the signaling interplay within the gut-pancreas axis.
Results
The abundance of Faecalibacterium prausnitzii is significantly decreased in recurrent acute pancreatitis patients
To investigate the characteristics of intestinal microbiota in patients with RAP, we recruited a total of 33 participants, comprising 10 healthy controls and 23 patients diagnosed with RAP, and conducted metagenomic sequencing on their stool samples. RAP patients were further subdivided into RAP-A (RAP during acute attacks, n = 13) and RAP-R (RAP patients during remission, n = 10) groups based on disease activity. No significant differences in age, sex, or body mass index (BMI) were observed between control (CON) group and the RAP patients, and the numbers of cases with different etiologies and severities are presented in Table S1.
The schematic illustration of the experimental procedures was depicted in Fig. 1A. At the phylum level, compared with CON group, both RAP-A and RAP-R patients showed significantly decreased abundance of Firmicutes (p < 0.001 and p < 0.001, respectively) and significantly increased Bacteroidetes (p < 0.05 and p < 0.001, respectively) (Fig. S1A, B). The ratio of Firmicutes to Bacteroidetes (F/B) was significantly decreased in RAP-A (p < 0.05) and RAP-R (p < 0.01) patients compared to CON group, respectively (Fig. S1B). Only the abundance of Bacteroidetes showed statistical difference (p < 0.05) between RAP-A and RAP-R groups (Fig. S1B).
A Graphical overview of the experiment. B VIP plot representing important microbial species in CON and RAP-A groups (top 30) with descending order of importance. C VIP plot representing important microbial species in CON and RAP-R groups (top 30) with descending order of importance. D LefSe with linear discriminant analysis (LDA) score > 3.5. E Heat map abundance difference analysis at the species level (top 20). F The abundance analysis of Fp in different groups. G The abundance of Fp was analyzed in patients with different disease severity. H Spearman correlation analysis of Fp with Ranson score. I Spearman correlation analysis of Fp with Modified Marshall Score. The abundance in each group was plotted as a log10 scale on the y-axis. Bacterial abundance was calculated using RPKM. CON (n = 10): healthy controls. RAP-A (n = 13): recurrent acute pancreatitis patients during acute attacks. RAP-R (n = 10): recurrent acute pancreatitis patients during remission. VIP: variable importance in projection. LDA: linear discriminant analysis. LefSe: linear discriminant analysis effect size. RPKM: reads per kilobase million. MAP: mild acute pancreatitis. MSAP: moderately severe acute pancreatitis. SAP: severe acute pancreatitis. Data were expressed as the means ± SD. *p < 0.05, **p < 0.01, ***p < 0.001.
At the genus level, there were differences in the bacterial composition of CON, RAP-A and RAP-R groups (Fig. S1C). Compared with CON group, RAP-A group showed a significant decrease in the abundance of Faecalibacterium (3.31% vs. 13.29%, p < 0.001), Clostridium (2.01% vs. 5.21%, p < 0.001), Ruminococcus (2.18% vs. 5.58%, p < 0.01) and Roseburia genus (0.98% vs. 5.31%, p < 0.01) (Fig. S1D), while RAP-R group presented a significant decrease in the abundance of Faecalibacterium (3.54% vs. 13.29%, p < 0.01) and Ruminococcus (1.4% vs. 5.58%, p < 0.001) genus and a significant increase in the abundance of Bacteroidetes (22.5% vs. 3.38%, p < 0.01) and Phocaeicola (5.14% vs. 0.64%, p < 0.01) (Fig. S1D). We found Faecalibacterium and Ruminococcus genus were significantly decreased in both RAP-A (p < 0.001 and p < 0.01) and RAP-R groups (p < 0.01 and p < 0.001) compared with CON group, respectively (Fig. S1D). These findings highlight a significant divergence in the gut microbiota between patients with RAP and healthy individuals.
The characteristic bacterial spectrum in RAP patients was further investigated. Based on the reliable OPLS-DA model (Fig. S2A–C), we performed interception of the gut microbiome species with variable importance in the projection (VIP) values > 1 and ranked their importance in discrimination among CON, RAP-A and RAP-R groups. The VIP value of Fp was ranked first in the best-fit microbial species for distinguishing CON group from RAP-A group (Fig. 1B) and RAP-R group (Fig. 1C), although Fp failed to be ranked among the top 10 differentially abundant species between RAP-A and RAP-R groups (Fig. S2D). The greatest contribution of Fp (LDA = 4.46) between CON and RAP (including RAP-A and RAP-R) groups was shown by LefSe analysis (Fig. 1D). Abundance of Fp significantly decreased in RAP-A (p < 0.001) and RAP-R groups (p < 0.01) compared with CON group, respectively (Fig. 1E, F). Further analysis revealed that the abundance of Fp decreased significantly with increasing disease severity, and was lowest in SAP patients (p < 0.05) (Fig. 1G). This finding suggests a significant negative correlation between Fp abundance and disease severity. The abundance of Fp was significantly negatively correlated with the Ranson score (r = -0.718, p < 0.01) and modified Marshall score (r = -0.764, p < 0.01), as demonstrated by Spearman’s correlation coefficient analysis (Fig. 1H–I). These results indicate that abundance of Fp significantly decreased in RAP patients and negatively correlated with the severity of acute attack period in AP.
To further investigated the association between the abundance of Fp and RAP, we screened donors with high- and low-abundance Fp using specific primers (Fig. S3A) and performed the FMT experiment in RAP mice model (Fig. S3B). The results showed that the transplantation of donor feces rich in Fp significantly alleviated pancreatic injury in RAP mice (p < 0.05) (Fig. S3C–E). The collective findings suggest the importance of this particular bacterium, Fp, in the context of RAP.
Isolated Faecalibacterium prausnitzii Ai 3-16 in healthy donors ameliorates acute pancreatitis in mice
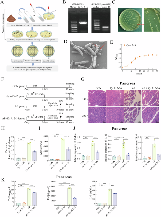
To further explore the potential role of Fp in experimental AP, we first examined the abundance of Faecalibacterium in the feces of mice with two different AP models. A substantial decrease in Faecalibacterium was observed in AP mice (p < 0.05) (Fig. S4). We then isolated Fp Ai 3−16 in the feces of healthy donors in our participants based on the combination of negative screening and prime-specific PCR amplification (Fig. 2A). Bacterial colonies were verified by 16S rRNA primer (27 F/1492 R) and specific primers (FPR-2F/Fprau-645R) (Fig. 2B) (Tables S2). On the M2GSC agar plate, Fp Ai 3−16 colonies displayed opaque to transparent, 2 ~ 4 mm in diameter with circular or irregular (Fig. 2C). Scanning electron microscopy showed Fp Ai 3−16 was long bacillus (2-10 µm) with rounded ends and ‘swellings’ of cell wall (Fig. 2D). We also observed growth properties of the isolated Fp Ai 3−16 which reached the stationary phase after inoculated for 36 h and whose biomass (OD600) was 0.5 (Fig. 2E).
A Schematic diagram of process for isolation of Fp. B The identity of bacterial colonies was confirmed using 16S rRNA primers (27 F/1492 R) in combination with species-specific primers (FPR-2F/Fprau-645R). C The colony images of Fp Ai 3-16 isolate. D The scanning electron microscopy images of Fp Ai 3-16. E The growth curves of Fp Ai 3-16. F Experimental schematic of Fp Ai 3-16 intervention in AP mice. G Representative photographs of H&E staining of the pancreas (×100 and ×200 magnification). H Histopathological score of the pancreas. I The serum amylase activities. J mRNA expression levels of TNF-α, IL-1β and IL-6 in the pancreas. K Levels of TNF-α, IL-1β, and IL-6 in the pancreas. CON control, AP acute pancreatitis, CFU colony forming unit. PBS phosphate buffered saline. Data were expressed as the means ± SD (n = 6 per group). ns no significant, *p < 0.05, **p < 0.01, ***p < 0.001.
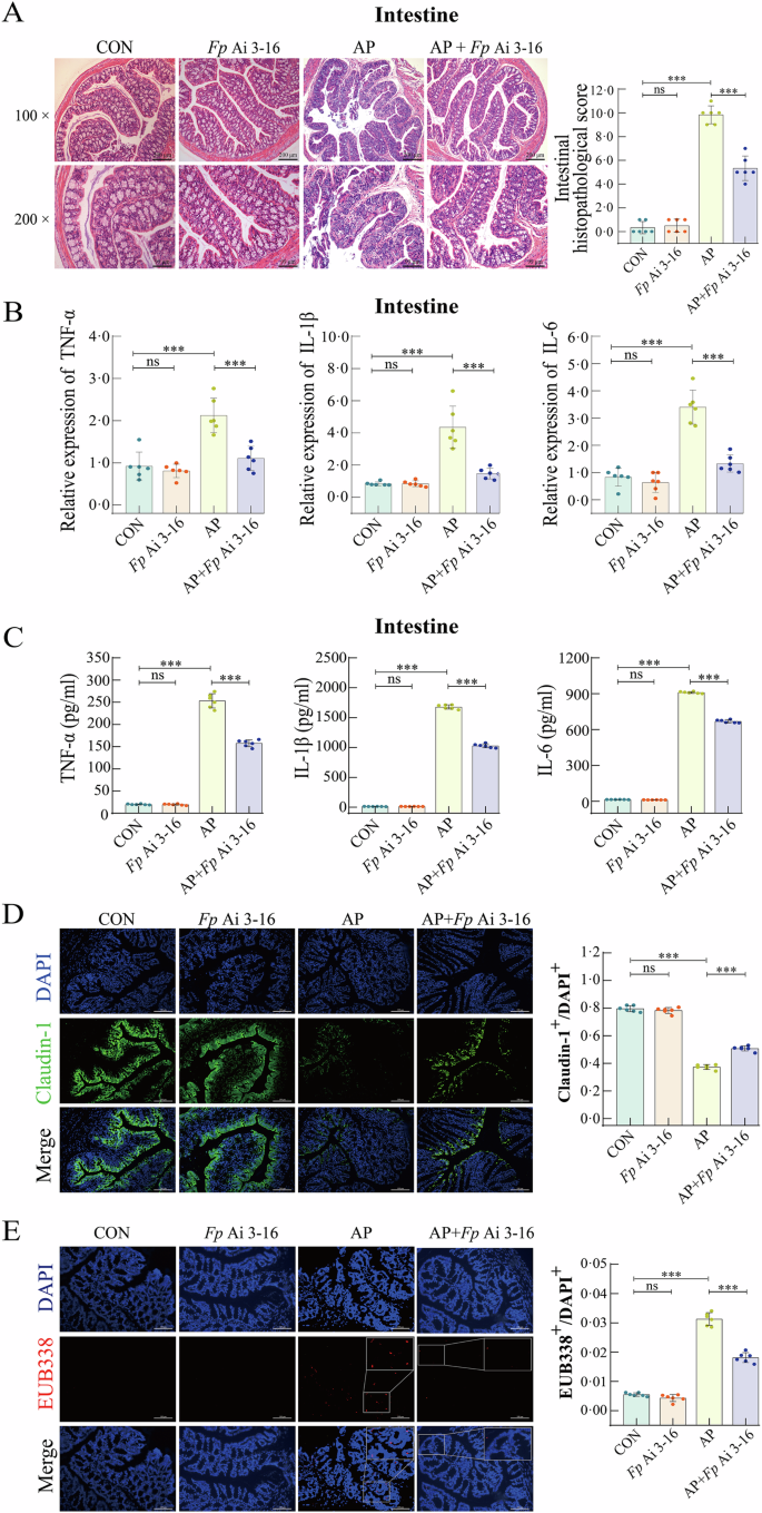
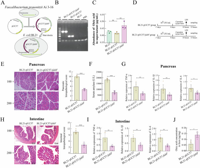
Next, in order to explore the effect of Fp Ai 3−16 on AP, Fp Ai 3−16 supplemented mice were induced in the classical AP model (Fig. 2F). In caerulein plus lipopolysaccharide (LPS)-induced AP mice, we found that Fp Ai 3−16 significantly alleviated AP as shown by improved pancreatic histopathological injury (Fig. 2G, H), reduced amylase activity (Fig. 2I), and decreased expression levels of pro-inflammatory factors (TNF-α, IL-1β, and IL-6) in the pancreas (Fig. 2J, K). Furthermore, Fp Ai 3−16 intervention also effectively alleviated intestinal injury (Fig. 3A) and downregulated the intestinal expression of pro-inflammatory factors (TNF-α, IL-1β, and IL-6) in AP mice (p < 0.05) (Fig. 3B, C). The expression of intestinal tight junction proteins (Claudin-1 and ZO-1) (Fig. 3D and Fig. S5A) and bacterial translocation detected using the EUB338 probes (Fig. 3E) were markedly improved in the AP + Fp Ai 3-16 group compared with the AP group (p < 0.05), along with significantly reduced serum levels of DAO and LPS (p < 0.05) (Fig. S5B). In addition, we constructed L-arginine induced AP model to further validate the protective effect of Fp Ai 3-16 on AP. As expected, supplementation with Fp Ai 3-16 significantly attenuated pancreatic and intestinal injuries (Fig. S6A–H), decreased the expression of pro-inflammatory factors (TNF-α, IL-1β and IL-6) in pancreas and intestine (p < 0.05) (Fig. S6D, E and Fig. S6G, H), and decreased serum DAO and LPS levels (p < 0.05) (Fig. S6I) in L-arginine-induced AP mice. These results suggested that supplement of Fp Ai 3-16 could alleviated pancreatic and intestinal injury in AP mice.
A Representative photographs of H&E staining of the intestine (×100 and ×200 magnification). B mRNA expression levels of TNF-α, IL-1β and IL-6 in the intestine. C Intestinal levels of TNF-α, IL-1β, and IL-6. D Claudin-1 immunofluorescence micrograph of the intestine (×200 magnification). E Bacterial translocation detection using the EUB338 probe (×200 magnification). CON control, AP acute pancreatitis. Data were expressed as the means ± SD (n = 6 per group). ns: no significant, ***p < 0.001.
Oleic acid abundance in feces is closely associated with the protective effect of Faecalibacterium prausnitzii on acute pancreatitis
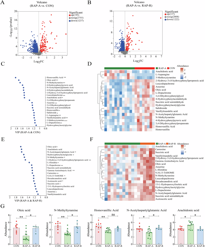
The gut microbiome and its metabolites play important roles in the health of the host. Liquid chromatograph-mass spectrometer (LC-MS)-based metabolomic was applied to analyze the fecal metabolites profiles in patients during RAP attacks. Revealingly, our findings demonstrated substantial alterations in metabolite composition among both healthy individuals and those with RAP. According to the volcano map (Fig. 4A, B), the RAP-A group showed enrichment of 195 metabolites and decreases of 1237 metabolites compared with the CON group. Furthermore, the RAP-A group showed enrichment of 157 metabolites and decreases of 1222 metabolites compared with RAP-R group. Metabolites difference analysis based on the OPLS-DA model and heat maps showed the distribution of metabolites in the CON, RAP-A and RAP-R groups (Fig. 4C–F). According to the VIP value ranking, homovanillic acid (VIP = 1.840), oleic acid (OA, VIP = 1.729) and N-methyltyramine (VIP = 1.6833) were found to be the important metabolites in RAP-A and CON groups. OA (VIP = 1.625), arachidonic acid (VIP = 1.601) and N-acetylaspartylglutamic acid (VIP = 1.564) were found to be the important metabolites in the RAP-A and RAP-R groups.
A Volcano plot showing different metabolites in CON and RAP-A groups. B Volcano plot showing different metabolites in RAP-A and RAP-R groups. C The VIP scores analysis in CON and RAP-A groups (VIP value > 1). D Heat map of differential metabolites between CON and RAP-A groups. E The VIP scores analysis in RAP-A and RAP-R groups (VIP value > 1). F Heat map of differential metabolites between RAP-A and RAP-R groups. G Differential analysis of metabolites among CON, RAP-A and RAP-R groups based on VIP values. CON group (n = 8), RAP-A group (n = 12) and RAP-R group (n = 5). Data were expressed as the means ± SD. ns: no significant, *p < 0.05, **p < 0.01.
Based on the analysis of differences in metabolites abundance (Fig. 4G), compared to the CON group, we found that OA (p < 0.01), homovanillic acid (p < 0.01), N-methyltyramine (p < 0.01) and N-acetylaspartylglutamic acid (p < 0.05) showed significant decreases in RAP-A group, while arachidonic acid (p < 0.05) increased significantly in RAP-A group. Compared to the RAP-A group, OA, N-methyltyramine and N-acetylaspartylglutamic acid showed significant increases in RAP-R group (p < 0.05), and arachidonic acid (p < 0.05) showed significant increase in RAP-A group. In conclusion, fecal metabolites altered dramatically during RAP, mainly characterized by decreased abundance of OA, homovanillic acid, N-methyltyramine and N-acetylaspartylglutamic acid and increased abundance of arachidonic acid.
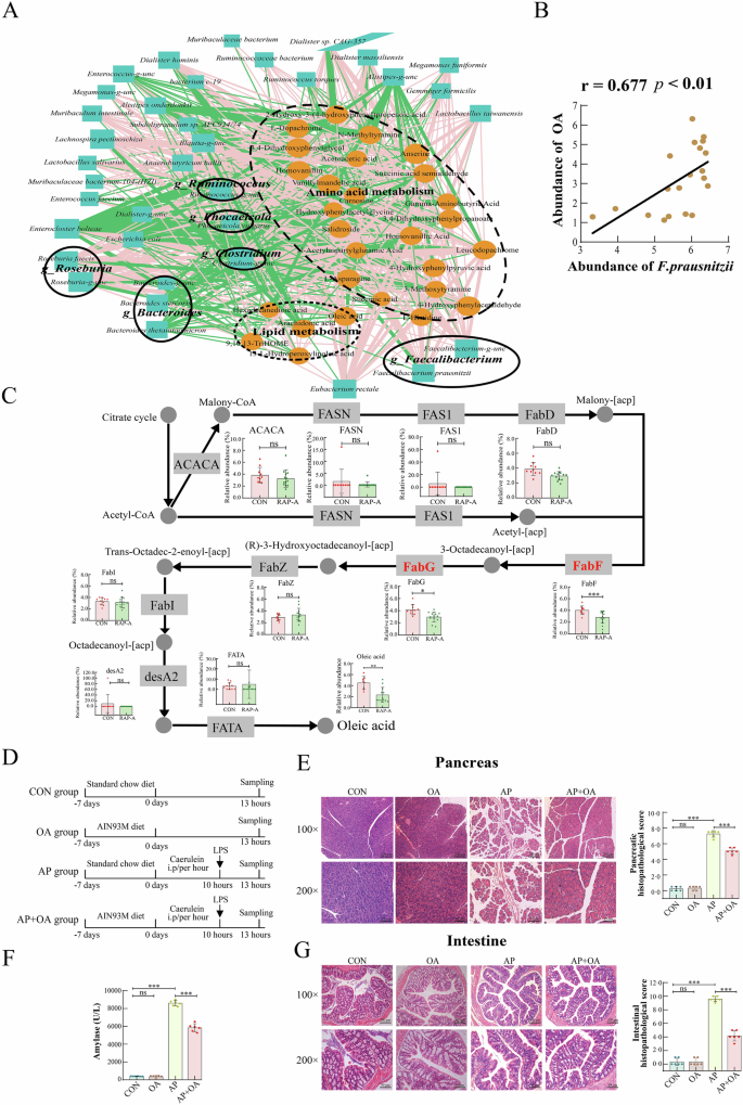
To further explore the core microbiota related metabolites that can represent RAP, we constructed a network diagram to correlate species and metabolites based on the Spearman coefficient (Fig. 5A). The abundance of Faecalibacterium, Clostridium and Ruminococcus genus were positively correlated with the levels of metabolites in amino acid and lipid metabolism. The abundance of Bacteroides genus had a negative association with the levels of metabolites in amino acid and lipid metabolism.
A Co-occurrence analysis between gut microbiome and fecal metabolites. Square represented the microbial species and circle represented the metabolites. Edges between nodes indicated Spearman’s negative (green) or positive (pink) correlation. Bacterial species annotated to the genus level (solid circles) and metabolites involved in metabolic pathways (dashed circles) were marked. Size of the node represented the frequency of nodes interacting with this node. B Spearman’s correlation analysis of abundance of Fp and abundance of OA. C Metabolic pathways mapped by microbial genes and OA metabolism in the gut ecosystem. KEGG genes (squares) and metabolites were colored. D Experimental schematic of OA intervention in AP mice. E Representative photographs of H&E staining of the pancreas (×100 and ×200 magnification) and histopathological score. F The serum amylase activities. G Representative photographs of H&E staining of the intestine (×100 and ×200 magnification) and histopathological score. OA: Oleic acid. AP: acute pancreatitis. AIN93M diet: standard chow diet + 30 g/kg OA. Data were expressed as the means ± SD (n = 6 per group). ns: no significant, *p < 0.05, **p < 0.01, ***p < 0.001.
Noteworthy, Fp and OA were the main contributors to distinguish between CON and RAP-A groups and had a significant positive correlation according to the Spearman’s coefficient (r = 0.677, p < 0.01) (Fig. 5B).The two important enzymes in OA synthesis pathway, 3-oxoacyl-(acyl carrier protein) reductase (FabG) and 3-oxoacyl-(acyl carrier protein) synthase II (FabF) whose relative abundance were detected by metagenomics, were significantly decreased in the RAP-A group compared with those in the CON group (p < 0.001 and p < 0.05, respectively) (Fig. 5C). We found that the reduction expression of fabF gene was more obvious than fabG gene in the RAP-A group. Analysis of genomes from Faecalibacterium species resulted in the detection of genes encoding key enzymes (FabF and FabG) in oleic acid biosynthesis pathway based on NCBI database (Fig. S7A). In addition, we applied targeted metabolomics to examine the concentration of OA in AP. Fp Ai 3-16 supplement significantly elevated the abundance of OA in AP mice feces (Fig. S7B). In vitro, the abundance of OA was significantly increased in the supernatant of Fp Ai 3−16 culture group compared with M2GSC medium (p < 0.01) (Fig. S7C). These results reveal that the alleviating effect of Fp on AP might be closely correlated with its metabolite OA.
Faecalibacterium prausnitzii Ai 3-16 derived oleic acid effectively alleviates acute pancreatitis in mice
Before investigating the effect of OA produced by Fp on AP, we first observed whether OA intervention could alleviate AP. The design of OA intervention in caerulein plus LPS-induced AP mice was shown in Fig. 5D. OA intervention significantly attenuated AP in mice by mitigating pancreatic histopathological injury (Fig. 5E), reducing amylase activity (Fig. 5F) and decreasing the levels of pro-inflammatory factors (TNF-α, IL-1β and IL-6) in pancreas (p < 0.05) (Fig. S7D, E). Meanwhile, AP + OA group showed attenuated intestinal histological injury (Fig. 5G) and reduced expression of pro-inflammatory cytokines in the intestine compared with AP group (p < 0.05) (Fig. S7F, G). Additionally, OA interventions significantly increased intestinal tight junction proteins (Claudin-1 and ZO-1) expression (Fig. S7H, I) and decreased bacterial translocation (Fig. S7J), decreased serum DAO and LPS levels in AP mice (p < 0.05) (Fig. S7K). In addition, we constructed L-arginine induced AP model to further validate the effect of OA on AP. The results showed that OA intervention significantly attenuated pancreatic and intestinal injuries (Fig. S8A–H), decreased the expression of pro-inflammatory factors (p < 0.05) (Fig. S8D, E and Fig. S8G, H), and significantly decreased serum DAO and LPS levels (p < 0.05) (Fig. S8I) in AP mice. Collectively, these findings indicate that OA intervention could alleviate pancreatic and intestinal injury in AP mice.
To further investigate the relationship between Fp Ai 3-16 derived OA and AP related disorders, we constructed the E. coli BL21 expressing fabF gene which involved in OA biosynthesis (Fig. 6A). Agarose gel electrophoresis verified that the DNA coding sequence of fabF and exogenous promoter pJ23119 were successfully inserted into pUC57 plasmid (Fig. 6B). In vitro, the BL21-pUC57-fabF increased OA abundance in supernatant compared with BL21-pUC57 (Fig. 6C). In vivo, the design of BL21-pUC57-fabF intervention in AP mice was shown in Fig. 6D. BL21-pUC57-fabF group showed significantly ameliorated pancreatic histopathological injury (Fig. 6E), decreased amylase activities (Fig. 6F) and reduced expression of pro-inflammatory factors in pancreas (p < 0.05) (Fig. 6G and Fig. S9A) compared with BL21-pUC57 group. BL21-pUC57-fabF intervention also relieved intestinal injury by decreasing histopathological scores (Fig. 6H) and expression of pro-inflammatory cytokines (p < 0.05) (Fig. 6I and Fig. S9B), and significantly decreased serum DAO and LPS levels in AP mice (Fig. S9C). We also found the abundance of fecal OA in BL21-pUC57-fabF group was distinctly increased compared with that in BL21-pUC57 group (Fig. 6J). These findings indicated that the alleviating effect of Fp Ai 3-16 on AP depended on fabF gene-mediated OA synthesis.
A Schematic diagram of fabF gene expression plasmid constructed in E. coli BL21. B The introduction of fabF gene was confirmed by PCR using specific primers (pUC-yz-F/pUC-yz-R). Line M: 5000 bp DNA marker. Line BL21-pUC57-fabF: 1661 bp. Line BL21-pUC57: 362 bp. Line BL21 and Line PBS as negative controls. C The concentration of OA in the supernatants of BL21-pUC57 and BL21-pUC57-fabF supernatant based on targeted metabolomics (medium and long chain fatty acids) (n = 3 per group). D Experimental schematic of BL21-pUC57 and BL21-pUC57-fabF intervention in AP mice. E Representative photographs of H&E staining of the pancreas (×100 and ×200 magnification) and histopathological score. F The serum amylase activities. G mRNA expression levels of TNF-α, IL-1β and IL-6 in the pancreas. H Representative photographs of H&E staining of the intestine (×100 and ×200 magnification). I Expression levels of inflammatory factors (TNF-α, IL-1β and IL-6) in the intestine. J Concentrations of oleic acid in feces were measured following intervention with BL21-pUC57 and BL21-pUC57-fabF in AP mice. OA oleic acid. CFU colony forming unit. Data were expressed as the means ± SD (n = 6 per group). ns: no significant, *p < 0.05, **p < 0.01, ***p < 0.001.
Oleic acid alleviates AP through suppression of MAPK/NF-κB signaling pathway and regulation of Th17/Treg balance in intestine
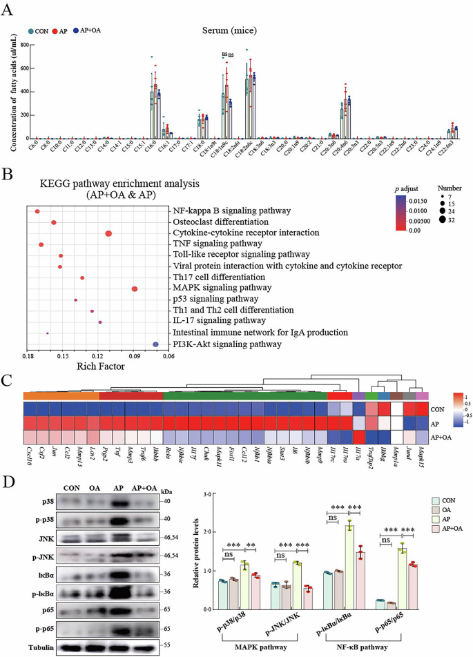
To further investigate the molecular mechanisms by which OA alleviates AP, we measured OA levels in mouse serum and pancreas, and human serum. OA concentrations in both serum and pancreas in mice showed no significant differences among the CON, AP, and AP + OA groups (p > 0.05) (Fig. 7A and Fig. S10A). Likewise, there was no significant difference in OA concentrations in the serum of healthy volunteers and AP patients (p > 0.05) (Fig. S10B). Intriguingly, serum oleic acid levels in patients with hypertriglyceridemia AP also showed no significant difference with those due to other etiologies (Fig. S10C). These findings suggest that the protective effect of OA against AP may primarily exert its action within the intestine. We further performed transcriptome sequencing of the intestines to explore the mechanism of OA in alleviating AP. Principal component analysis (PCA) showed significant differences in transcriptome characteristics among groups of CON, AP and AP + OA (Fig. S11A). Compared with CON group, there were 2165 genes up-regulated and 1969 genes downregulated in AP group (Fig. S11B). After OA intervention, there were 494 genes up-regulated and 558 genes downregulated in AP + OA group compared with AP group (Fig. S11C). KEGG pathway analysis showed that differentially expressed genes (DEGs) in AP + OA vs. AP groups were mainly enriched in intracellular inflammatory signaling pathways including the NF-kappa B (NF-κB) signaling pathway, MAPK signaling pathway and IL-17 signaling pathways which were significantly activated during AP (Fig. 7B and Fig. S11D). The genes related to the downstream of these pathway including cytokines, chemokines and matrix metalloproteinases were up-regulated in AP group compared with CON group, which were downregulated in AP + OA group (Fig. 7C).
A Measurement of medium and long chain fatty acid levels in the serum of mice. B The KEGG enrichment analysis of AP + OA vs. AP group. C The heatmap of DEGs in three groups. D Representative Western blot pictures and densitometric quantification of p-p38/p38, p-JNK/JNK, p-IκBα/IκBα and p-p65/p65 (n = 3). AP acute pancreatitis, OA oleic acid, DEGs differential expressed genes. Data were expressed as the means ± SD. ns: no significant. *p < 0.05, **p < 0.01, ***p < 0.001.
We further corroborated the activation of MAPK and NF-κB signaling pathway by evaluating the mRNA and protein levels of p38, JNK, IκBα and p65 in the guts of AP mice. Indeed, OA supplementation significantly decreased intestinal mRNA expression of p38, JNK, IκBα and p65 which were up-regulated in AP group (p < 0.001) (Fig. S12A). The increased ratios of p-p38/p38, p-JNK/JNK, p-IκBα/IκBα and p-p65/p65 of protein levels in AP mice were attenuated by OA intervention (p < 0.001) (Fig. 7D). These results suggested that intestinal MAPK/NF-κB signaling pathway plays the core role in the protection of OA against AP.
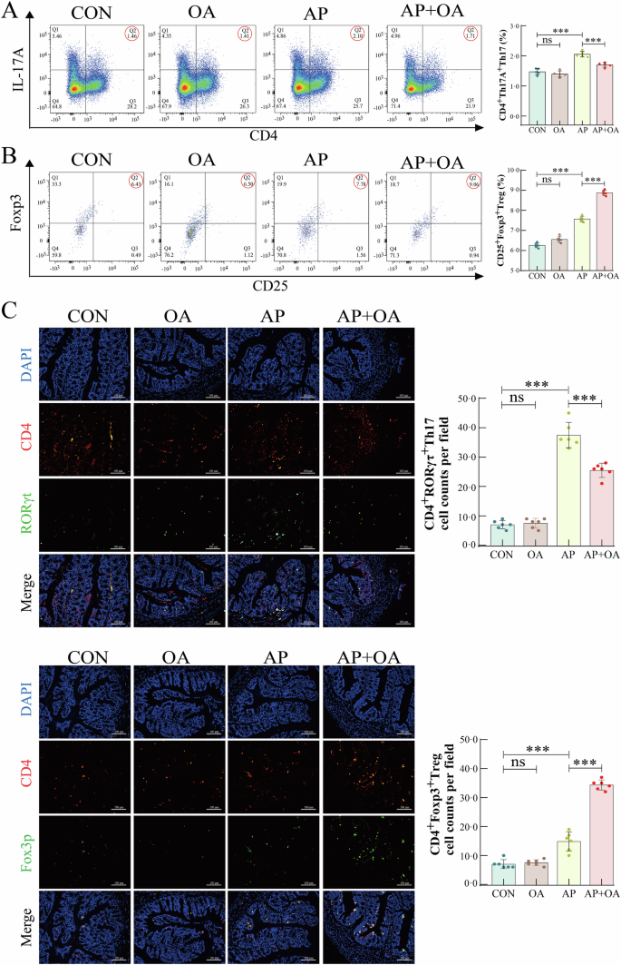
IL-17 is predominantly secreted by Th17 cells, and the Th17/Treg balance plays a critical role in maintaining intestinal homeostasis in AP. To investigate the effect of OA intervention on the Th17/Treg balance in the intestine of AP mice, we performed flow cytometry analysis. OA treatment markedly decreased the frequency of intestinal CD4⁺RORγt⁺ Th17 cells and increased the frequency of CD4⁺Foxp3⁺ Treg cells (p < 0.001) (Fig. 8 A to B and Fig. S13A, B). qPCR analysis further showed that OA intervention significantly downregulated the mRNA levels of Th17 transcription factors (RORγt, STAT3) and downstream effectors (IL-17A, IL-17F) (p < 0.001) (Fig. S12B), while upregulating the Treg transcription factor Foxp3 and its downstream effectors TGF-β and IL-10 (p < 0.05) (Fig. S12C). Subsequently, double immunofluorescence staining further supported the results, revealing reduced numbers of intestinal Th17 cells and increased numbers of Treg cells in the AP + OA group compared with the AP group (p < 0.001) (Fig. 8C). As intestinal immune status may be associated with the pancreatic local inflammatory response via the gut–pancreas axis, we further assessed immune cells in pancreatic tissue to evaluate the effect of OA intervention. Compared with the AP group, AP + OA mice exhibited fewer Th17 cells and more Treg cells (p < 0.001) (Fig. S14A–D), along with significantly alleviated inflammatory infiltration of macrophages (F4/80⁺) and neutrophils (Ly6G⁺) in the pancreas (p < 0.001) (Fig. S15). Collectively, these findings indicate that OA alleviates AP by restoring the intestinal Th17/Treg balance and reducing pancreatic immune cell infiltration via the gut–pancreas axis.
A Flow cytometric analyses and quantification of RORγt production in intestinal tissues. B Flow cytometric analyses and quantification of Foxp3 production in intestinal tissues. The frequencies of CD4⁺IL-17A⁺Th17 cells among total CD45⁺ cells and CD25⁺Foxp3⁺Treg cells among total CD4⁺ cells in intestinal tissues of AP mice were measured by flow cytometry. C Double immunofluorescence labeling was used to assess the intestinal CD4+RORγt+Th17 and CD4+Foxp3+Treg cells, and the number of CD4+RORγt+Th17 and CD4+ Foxp3+Treg cells per field of view was quantified, respectively (×200 magnification). OA: oleic acid. Data were expressed as the means ± SD (n = 5 or 6 per group). ns no significant. ***p < 0.001.
Taken together, our results indicated that patients with RAP possess a distinctive gut microbiota and corresponding metabolite profile, which significantly contributes to their systemic inflammatory response. Specifically, we posit that Fp abundance and its metabolite OA inhibits MAPK/NF-κB signaling and restores the intestinal Th17/Treg balance, which represents one of the major mechanisms to alleviate AP (Fig. 9).
In this study, we conducted metagenomics and metabolomics on stool in RAP patients and in vivo experiments to demonstrate that the therapeutic targeting of Fp and its metabolite oleic acid hold promise as a strategy for treating acute pancreatitis.
Discussion
The gut microbiome and its metabolites have been demonstrated to play an important role in the onset and progression of AP10,11. However, the underlying mechanism of the gut microbiome in the onset and recurrence of AP remain unclear. AP is characterized by rapid onset and in mild cases a short disease course17,18. Short-term alterations in gut microbiome may not fully account for the risk factors for onset and recurrence in AP. Therefore, we incorporated patients with RAP into our study to investigate the distinctive gut microbiota and its metabolite profiles, aiming to identify potential therapeutic targets for modulating inflammation and preventing recurrence. To our knowledge, this is the first study to reveal the gut microbiome and metabolite signatures of RAP patients through metagenomic and metabolomic analyses. By using integrated multi-omics analysis, we identified Fp as a key species that plays a central role in the process, whose function is most likely related to interfering with OA metabolic pathways. Animal experiments combined with engineered bacteria technology then validated the protective effects of Fp and its metabolite OA in AP and explored its specific mechanisms based on gut-pancreas axis.
More than 1500 species of bacteria live in the gut, including beneficial bacteria, pathobionts and harmful bacteria. The interdependence and antagonism between beneficial bacteria, pathobionts and pathogenic bacteria play a crucial role in maintaining the integrity of the intestinal barrier, immune system homeostasis, and energy metabolism19,20,21,22. Coincidentally, intestinal microbiota has been proved to be closely related to the severity and intestinal homeostasis of AP8,9. The gut microbiota dysbiosis is thought to be tightly related to a disrupted gut barrier and may mediate the exacerbation of AP21,23. Previous studies have reported gut microbiome disturbances in AP, which were mainly characterized by an increase in harmful bacteria (e.g., Enterococcus, Bacteroides, and Escherichia-Shigella) and a decrease in beneficial bacteria (e.g., Faecalibacterium, Bifidobacterium, and Blautia) at the genus level5,8,9. However, as a clinical type of AP, RAP occurs in 20-30% of all patients after an initial episode of an AP whose intestinal microbiota characteristics has not been revealed. We also found some potentially harmful bacteria (Bacteroides thetaiotaomicron and Bacteroides stercoris) showing enrichment in RAP patients. Certain members of Bacteroides genus may cause endogenous infections when the normal intestinal microecological balance is disrupted24,25. We similarly found a rise in some beneficial bacteria, Fp and Eubacterium rectale which are both recognized as abundant and health-promoting butyrate producers in the human gut26, were reduced in RAP patients. These results suggest that RAP disrupts intestinal microbiota homeostasis, which is characterized by decreasing abundance of beneficial bacteria and increasing abundance of opportunity harmful bacteria
Fp, a next-generation probiotic27 and one of the most abundant butyrate-producing bacteria in the human gut26, has demonstrated efficacy in ameliorating conditions such as chronic kidney disease, Alzheimer’s disease, and enteritis28,29,30. The abundance of Fp has been shown in previous studies to decrease significantly in patients with pancreatic ductal adenocarcinoma, autoimmune pancreatitis and chronic pancreatitis31,32. Interestingly, our study is partially consistent with previous studies and revealed a significant reduction in the abundance of Fp among RAP patients. Based on the importance and abundance ranking, we hypothesized that Fp is a key bacterium in RAP patients. In particular, we observed a strong negative correlation between the severity of RAP and the abundance of Fp. Therefore, Fp depletion represents a distinctive characteristic of RAP, and we speculate that Fp supplementation may provide protective benefits for this disease.
Disruption of intestinal homeostasis, especially bacterial translocation resulting from intestinal barrier damage, has been shown to play an important role in the progression and exacerbation of AP33,34. Previous studies have confirmed that probiotics and prebiotics could effectively alleviate AP by regulating the intestinal microbiota, protecting the intestinal barrier and maintaining intestinal homeostasis35,36. In addition, Fp has been shown to increase the expression of tight junction proteins, reduce intestinal epithelial permeability and alleviate intestinal inflammation in colitis model mice37,38,39. Our work is consistent with previous studies showing that isolated Fp Ai 3-16 can ameliorate intestinal injury in the context of AP by increasing the expression of intestinal tight junction proteins (Claudin-1 and ZO-1) and decreasing the expression of pro-inflammatory factors (TNF-α, IL-1β, and IL-6), ultimately alleviating AP. Therefore, we speculate that Fp isolated from the healthy volunteers may play a protective role in AP by maintaining intestinal homeostasis.
It is now widely accepted that the gut microbiome is involved in regulating metabolism and plays a vital role in maintaining host health40,41. In our study, the co-occurrence network analysis revealed that altered bacterial species, particularly Fp, were substantially correlated with the fecal metabolites involved in amino acid and lipid metabolism. Based on the reliable OPLS-DA model and metabolites importance ranking, we identified OA as the key metabolite for distinguishing the RAP-A group from the CON group. In this study, fecal metabolites were measured using a wet-weight approach, which preserves the native state of the samples and reduces the loss of volatile metabolites (e.g., acetate, propionate, butyrate) and heat-sensitive compounds (e.g., phenolics, flavonoids) caused by drying42,43,44. We also normalized the mass spectrometry peak intensities of each sample to reduce the impact of water content variation on metabolite detection results. These methodological strategies provided reliable metabolite profiling, which supported the observation that OA levels decreased in RAP patients. OA, which is a major component of olive oil, has anti-inflammatory properties45,46,47. A previous study showed that the level of OA was decreased in the serum of biliary AP and hyperlipidemic AP48. OA from B. thetaiotaomicron and Lactobacillus johnsonii decreased COX-2, TNFα, IL-6 and IL-12 expression in LPS-stimulated macrophages in the DSS murine model49. Our animal studies also confirmed that OA ameliorates AP by maintaining intestinal homeostasis. Network coefficient analysis revealed that Fp and OA were the major contributors distinguishing the CON and RAP-A groups, and they exhibited a significant positive correlation. These findings suggest that the alleviating effect of Fp on AP is closely correlated with its metabolite OA.
The Fab (fatty acid biosynthesis) genes are involved in the conversion of acetyl-CoA and malonyl-CoA to long-chain fatty acids (especially OA)50. Studies have shown that 3-oxoacyl-(acyl carrier protein) synthase II (FabF) gene is essential for bacterial growth and a key enzyme-encoding gene in OA synthesis pathway50,51. In our study, FabF, an important enzyme in the OA synthesis pathway, was found to be significantly decreased in RAP patients and could be encoded by Faecalibacterium species. We also detected an increase concentration of OA in the supernatant of Fp Ai 3-16. Based on these findings, it is reasonable to speculate that the OA metabolic pathway is regulated by Fp and plays an important role in remission of acute pancreatitis.
Considering the ability of the gut microbiome to influence gut functions via bacterial fermentation metabolites, the significant role of its direct protective impact on the intestine cannot be ignored52. Protecting the intestines effectively is essential for preventing and treating AP11,12. In our study, KEGG pathway analysis showed that most DEGs were predominantly enriched in the IL-17, NF-κB and MAPK signaling pathways in the AP + OA group compared with the AP group. It is reported that in the IL-17 signaling pathway, IL-17 receptor (IL-17R) may activate downstream NF-κB and MAPK signaling pathway via the transduction complex IL-17R-Act1-TRAF653,54,55. Activation of these pathways is associated with disruption of intestinal homeostasis and exacerbation of inflammation56,57, while intestinal homeostasis and AP are closely linked. Our study found that OA supplementation protects intestine injury during AP and inhibits activation of NF-κB and MAPK signaling pathway. In addition, balance of Th17/Treg is critical for maintaining homeostasis in colitis, arthritis, and hepatitis58,59. Our study found the Th17/Treg imbalance in intestine during AP, which was restored by OA intervention. A previous study also showed that in AP mice, Treg cells in the duodenal mucosa were markedly reduced (5–7% of CD4⁺ T cells), accompanied by a significant increase in Th17 cells60. This suggests that an imbalance between Th17 and Treg cells aggravates inflammation and supports a protective role of Tregs in AP. Conversely, another study reported that in acute necrotizing pancreatitis, Tregs promoted duodenal bacterial translocation into necrotic pancreatic regions, indicating Tregs may be harmful in severe or infected AP61, which illustrates the double-edged sword effect of Treg cells across different pathophysiological contexts.
We also noticed that some previous studies have demonstrated that the abundance of Fp is significantly decreased in patients with CP32,62,63, while no studies directly investigating the effects of Fp on CP have been reported. Given that ~36% of RAP patients progress to CP and that RAP and CP sometimes exhibit overlapping pathological features, our findings concerning Fp and its metabolite OA in RAP may also exert beneficial effects in CP. This warrants further investigation, including clinical studies to validate Fp abundance and OA levels in CP patients, experimental models to elucidate their mechanistic roles in inflammation and fibrosis, and interventional trials to evaluate whether restoring Fp or supplementing OA could provide therapeutic benefit in CP.
However, there are some limitations to our study. The number and sources of clinical samples were relatively limited. In future studies, it is necessary to expand the sample size and apply a multi-center verification cohort to improve the reliability of research conclusions.
In conclusion, our study revealed that Fp and its affected OA metabolic pathway may be the characteristic species and metabolites of RAP patients, respectively. The isolated Fp Ai 3−16 strain has a significant mitigation effect on AP, which may be largely attributed to its promotion of OA synthesis and inhibition of intestinal MAPK/NF-κB signaling pathway and regulation of Th17/Treg balance. Collectively, these findings enrich our understanding of the gut-pancreas axis and provide a new therapeutic basis for preventing RAP.
Methods
Subjects and sample collection
We enrolled healthy volunteers (CON) and recurrent acute pancreatitis (RAP) patients in our study. The RAP patients were classified into two groups: the patients during the acute attack period (RAP-A group) and the remission period (RAP-R group). All patients were enrolled from 2021 to 2022 in the Department of Gastroenterology, Shanghai General Hospital, and met the diagnostic criteria for both AP and RAP simultaneously. The diagnostic criteria of AP are based on previous literature7. RAP is defined as two or more well-documented separate episodes of AP with complete remission between attacks and an interval of at least 3 months4. All patients met the following inclusion criteria7: (i) diagnostic criteria for both AP and RAP: (ii) an age range of 18−70 years; and (iii) good compliance. Exclusion criteria included chronic pancreatitis, gastroenteritis, inflammatory bowel disease, irritable bowel syndrome and immunocompromised status and usage of antibiotics, probiotics or laxatives within 3 months before this study. The healthy control group was recruited from volunteers undergoing routine health examinations, and without a history of pancreatic or intestinal diseases.
RAP patients had different etiologies including biliary, hyperlipidemic, and other causes (such as idiopathic or unknown etiology)7. Furthermore, RAP patients were stratified into three groups based on the revised Atlanta classification64: (i) mild acute pancreatitis (MAP), defined as no organ failure or local/systemic complications; (ii) moderately severe acute pancreatitis (MSAP), defined by transient organ failure, local complications, or an exacerbation of a comorbid disease; and (iii) severe acute pancreatitis (SAP), defined as persistent organ failure lasting >48 h. RAP-A patients collected stool samples within 3 days of admission. RAP-R patients discharged from the hospital for >4 weeks without complications were required to offer stool samples. This study was approved by the Ethics Committee of Shanghai General Hospital (2021035) and registered in the Chinese Clinical Trial Registry (identifier ChiCTR2400091141). The study abided by the Declaration of Helsinki principles. All enrolled patients provided written informed consent.
In our study, human fecal samples in this study were collected following the protocols of previous studies65,66 to minimize the degradation of metabolites. All participants were provided with sterile collection tubes. Freshly collected fecal samples were promptly placed into foam boxes containing ice packs and transported to the laboratory within 30 min. In an anaerobic workstation, the samples were quickly aliquoted into 3−5 tubes and stored at -80 °C until further analysis.
Animal experiments
Male C57BL/6 mice (6−8 weeks of age, 20 ~ 25 g) were obtained from Shanghai SLAC Laboratory Animal Co. Ltd. Mice were housed under specific-pathogen-free (SPF) conditions with a room temperature of 24 ± 2 °C and a 12 h light/dark cycle. All the animal experiments were approved by the Institutional Animal Care and Use Committee (IACUC) of Shanghai General Hospital (2020AW095) and conducted according to the instructions of the IACUC.
To determine the effect of Fp Ai 3-16 on AP, the mice were randomly divided into four groups (n = 6): control (CON), mice gavaged with Fp Ai 3−16 (Fp Ai 3−16), AP mice (AP) and AP mice gavage with Fp Ai 3-16 (AP + Fp Ai 3−16). Mice in groups receiving Fp Ai 3−16 were oral gavaged with 1 × 109 CFU/mL of Fp Ai 3−16 everyday starting 1 week before AP induction. The mice in the CON group and the AP group were fed normal saline. The design of Fp Ai 3-16 intervention in AP mice was shown in Fig. 2F.
To investigate the effect of oleic acid (OA) produced by metabolism of Fp on AP, the mice were randomly divided into four groups (n = 6): mice with standard chow diet (CON), mice with OA diet (OA), AP mice with standard chow diet (AP) and AP mice with OA diet (AP + OA). The design of OA intervention in AP mice was shown in Fig. 5D. OA model was established by feeding mice with AIN93M diet (standard chow diet + 30 g/kg OA)67 everyday starting 1 week before AP induction. To further confirm the relationship between OA produced by metabolism Fp Ai 3-16 and AP related disorders, we constructed the E. coli BL21 expressing fabF gene which involved in OA biosynthesis. The mice were randomly divided into two groups (n = 6): AP mice gavaged with BL21-pUC57 (BL21-pUC57) and BL21-pUC57-fabF (BL21-pUC57-fabF). The design of BL21-pUC57-fabF intervention in AP mice was shown in Fig. 6D. BL21-pUC57(1 × 109 CFU/mL) or BL21-pUC57-fabF (1 × 109 CFU/mL) were gavaged everyday starting 1 week before AP induction.
The RAP model was established as previously described68. Specifically, mice received intraperitoneal injections of caerulein (75 μg/kg body weight) eight times daily, 3 days per week, for four consecutive weeks (Fig. S3B). The caerulein-induced AP model is constructed according to previous article36. Mice were injected intraperitoneally with caerulein (100 μg/kg) 10 times with an inter-injection interval of 1 h and the last injection of caerulein was followed by immediate intraperitoneal injection of LPS (5 mg/kg). The L-arginine-induced AP model was also used69. Mice received two intraperitoneal injections of 8% L-arginine (4.5 g/kg, pH = 8.0) with a 1 h interval between injections.
For sample collection, mice were humanely euthanized by intraperitoneal injection of 200 mg/kg sodium pentobarbital. Serum, pancreas, colon and cecum contents samples were immediately harvested and stored at −80 °C or preserved in 4% paraformaldehyde.
Fecal microbiota transplantation (FMT)
The FMT experiment was performed as in a previous study70 with some modifications. In brief, we collected feces from 26 healthy volunteers and examined the abundance of Fp in the feces with specific primers (FPR-2F/Fprau-645R) (Table S2). Donor feces with the high- and low- abundance of Fp were screened. Stool samples (1 g) were dissolved in 10 ml phosphate-buffered saline (PBS), shaken for 3 min, and centrifuged for 10 min at 4 °C. The resulting supernatant was then collected.
Mice were divided into five groups: the ABX group, the RAP group, the ABX + RAP group, the Fp (low)→ABX + RAP group, and the Fp (high)→ABX + RAP group. Except for the RAP group, the other four groups of mice receiving ABX cocktail11 containing vancomycin (0.5 g/L), neomycin (1 g/L), ampicillin (1 g/L) and metronidazole (1 g/L) in drinking water for 7 days. Then, mice in the RAP group, the ABX + RAP group, the Fp (low)→ABX + RAP group, and the Fp (high)→ABX + RAP group were injected intraperitoneally with caerulein to establish the RAP model. The ABX group, RAP group, and ABX + RAP group received 200 μl saline. The Fp (low)→ABX + RAP group was gavaged with 200 μL of suspension from donor feces with the low-abundance of Fp, and the Fp (high)→ABX + RAP group was gavaged with 200 μL of suspension from donor feces with the high-abundance of Fp for 4 weeks. After 4 weeks, animals were euthanized and pancreatic tissues were isolated for further analysis. The design of FMT was shown in Fig. S3B.
Metagenomics analysis
Human feces samples were collected, frozen and stored at −80 °C until analysis. Total genomic DNA was extracted from human feces samples using the E.Z.N.A.® Soil DNA Kit according to the manufacturer’s instructions and amplified using forward (5’-ACTCCTACGGGAGGC AGCAG-3’) and reverse (5’-GGACTACHVGGGTWTCTAAT-3’). Paired-end sequencing was performed on Illumina NovaSeq (Illumina Inc., San Diego, CA, USA). The raw reads were used to generate clean reads by removing adapter sequences, trimming and removing low-quality reads using the fastp71. These high-quality reads were then assembled to contigs using MEGAHIT72. Contigs with a length being or over 300 bp were selected as the final assembling result. Open reading frames in contigs were identified using MetaGene73. Reads after quality control were mapped to the non-redundant gene catalog with 95% identity using SOAPaligner74, gene abundance in each sample was evaluated. Based on the NCBI NR database, we annotated gene sets for bacteria using Diamond (version 0.8.35)75. Each gene is assigned to the highest-scoring taxonomy based on a unified database.
Bioinformatic analysis of the gut microbiome was carried out using the Majorbio cloud platform (https://cloud.majorbio.com).The selection of significantly different species was determined based on the importance of variables (VIP) obtained from the orthogonal projection to latent structure-discriminant analysis (OPLS-DA) model (VIP > 1). LEfSe with linear discriminant analysis (LDA) scores >3.5 were used to identify different bacterial species.
Non-targeted and targeted metabolomics analysis
For non-targeted metabolomics, fecal samples (50 mg) were extracted with methanol : water (4 : 1, v/v) containing 0.02 mg/mL L-2-chlorophenylalanine, cryogenically ground, sonicated (15 min, low temperature), precipitated (−20 °C, 15 min), and centrifuged (13,000 × g, 4 °C, 10 min). The supernatant was analyzed by UHPLC-MS/MS (Thermo UHPLC-Q Exactive HF-X) with an ACQUITY HSS T3 column. Mobile phases were 0.1% formic acid in water : acetonitrile (95 : 5) and 0.1% formic acid in acetonitrile : isopropanol : water (47.5 : 47.5 : 5), with optimized gradients for both ion modes. Metabolites were identified using HMDB, Metlin, and Majorbio databases. For targeted metabolomics analysis, fecal samples (100 mg), serum samples (500 μL), and bacterial culture supernatants (500 μL) were extracted with dichloromethane : methanol (1:1, v/v), sonicated, incubated (−20 °C, 15 min), and centrifuged (13,000 × g, 4 °C, 10 min). The collected phase was dried, derivatized with sodium hydroxide in methanol (0.5 mol/L, 60 °C, 30 min), extracted with n-hexane, and analyzed by GC-MS (Agilent 8890B-5977B/7000D). Quantification used a mixed standard solution of 36 fatty acid methyl esters, processed in MassHunter software (v10.0.707.0, Agilent, USA). The method was adapted from an established GC-MS protocol with minor manual optimizations; no commercial kit was used.
The selection of significantly different metabolites was determined based on the VIP obtained by the OPLS-DA model and the p-value of student’s t-test and the metabolites with VIP > 1. p < 0.05 was considered statistically significant. Differential metabolites among groups were summarized and mapped into their biochemical pathways through metabolic enrichment and pathway analysis. The data were analyzed through the free online platform of Majorbio cloud platform (cloud.majorbio.com)76.
Construction of the interaction network of gut microbiome and metabolites
To understand the correlations between the gut microbiome and metabolite, a co-occurrence network was constructed based on the metagenomic data and nontarget metabolite. The co-occurrence between bacteria and metabolite was analyzed by Spearman’s rank correlation coefficient (p < 0.05). The networks layout was calculated and visualized using a circular layout by the Cytoscape software (version 3.1.1). The closeness of the nodes was analyzed by Cytoscape to predicate node centralities in each network. Correlation coefficients with a magnitude of 0.3 or above were selected for visualization in Cytoscape.
RNA-sequencing data analysis
Extraction of total RNA from colon tissue samples and determination of the concentration and purity of the extracted RNA was performed using Nanodrop 2000. The sequencing library was prepared based on 1 μg of total RNA using TruSeq TM RNA sample preparation Kit from Illumina (San Diego, CA). Double-stranded cDNA was synthesized using a SuperScript double-stranded cDNA synthesis kit (Invitrogen, CA) with random hexamer primers (Illumina). cDNA target fragments of 300 bp were selected on 2% low range ultraagarose and then amplified using Phusion DNA polymerase for 15 PCR cycles. Paired-end RNA-seq sequencing library was quantified by TBS380 before sequenced with the Illumina NovaSeq 6000 sequencer. The depth of sequencing coverage and the length of sequence reads was 2 × 150 bp. The raw paired end reads were trimmed and quality controlled by fastp to obtain clean reads which were then separately aligned to reference genome using HISAT2 software. The mapped reads of each sample were assembled by StringTie software. Differential genes expression analysis was performed using the DESeq2 with p < 0.05 and |log2 (fold change) | ≥ 1 as the threshold for differential expressed genes (DEGs). KEGG pathway analysis was performed by KOBAS.
Isolation and culture of Faecalibacterium prausnitzii Ai 3-16
Healthy volunteers were recruited to provide fresh fecal samples, which were promptly transferred into the anaerobic workstation (N2: CO2: H2 = 8:1:1) within half an hour. All volunteers signed their informed consent and an agreement of confidentiality. The entire procedure for the isolation of Fp strains was performed in the anaerobic workstation. The isolation process for Fp was referred to a previous study77 with some modifications. The isolated Fp strain was stocked at -80 °C with 40% of glycerol.
Fp Ai 3-16 were grown in M2GSC medium at 37 °C for 36 ~ 48 h in an anaerobic workstation. Fp Ai 3-16 collection was performed in an anaerobic workstation (4500 × g, 4 °C, 10 min). Bacteria were washed twice with PBS buffer, resuspended and adjusted to a concentration of 5 × 109 CFU/mL.
M2GSC medium
The M2GSC medium was consisted of following components: 10 mL/L clarified rumen fluid, 10 g/L casitone, 5 g/L yeast extract, 5 g/L glucose, 2 g/L starch soluble, 2 g/L cellobiose, 1.0 g/L cysteine, 4 g/L NaHCO3, 0.45 g/L K2HPO4, 0.45 g/L KH2PO4, 0.9 g/L NaCl, 0.9 g/L (NH4)2SO4, 0.09 g/L MgSO4, 0.09 g/L CaCl2 and 1 mg/L resazurin. The medium was autoclaved at 115 °C for 20 min.
Construction of fabF-expressing Escherichia coli strains
The expression of fabF gene in E. coli was performed as described in previous studies with some modifications78. In brief, the fadF gene derived from Fp Ai 3-16 and promoter pJ23119 were introduced into the pUC57 plasmid by gene synthesis. The plasmid pUC57-fabF was introduced into BL21 by heat shock (42 °C, 90 s) and incubated for 1 h with LB broth. Then it was coated in LB agar medium with Amp and incubated at 37 °C. The fabF gene insertion into the pUC57 plasmid was verified by PCR using pUC-yz-F and pUC-yz-R (Table S1).
Histological analysis
Fresh pancreas and distal ileum were soaked in 4% paraformaldehyde and dehydrated. Tissues were then embedded in paraffin and cut into sections of 4 mm. Sections were stained with hematoxylin and eosin (H&E, Servicebio, China) as previously described. Histopathological injuries were examined by using a light microscope (Leica, Germany). Pancreatic injury was assessed according to the scoring criteria reported by Shimizu79 and ileal injury was evaluated as described previously by Chiu80.
Serum amylase
The activity of serum amylase was determined with amylase reagents (CHANGCHUN HUILI BIOLOGICAL TECHNIQUE CO., LTD, China) using the fully automated biochemistry analyzer Chemray 420 (Rayto, China).
Enzyme-linked immunosorbent assay
The levels of TNF-α, lL-1β, and lL-6 in the pancreas and intestine were determined using enzyme-linked immunosorbent assay (ELISA) kits (MultiSciences Biotech, China) according to the manufacturers’ instructions. The levels of serum lipopolysaccharide (LPS), and (diamine oxidase) DAO were measured using a LPS ELISA kit (Baipeng Biotech, China) and a DAO mouse ELISA kit (MultiSciences Biotech, China), according to the protocols.
Immunofluorescence
Colon sections were heated at 60 °C for 1 h. Next, sections were put in Leica Autostainer XL (Leica, USA) (xylene for 40 min, 100% ethanol for 10 min, 95% ethanol for 10 min, 80% ethanol for 5 min, 70% ethanol for 5 min, and doubly distilled water for 3 min) to deparaffinize and rehydrate the samples. Antigens were retrieved using a citrate antigen retrieval solution (Sangon Biotech, China). After repeated washing in PBS, a super pap pen (Sangon Biotech, China) was used to draw a circle around the tissue. Slides were blocked with immunostaining blocking buffer (Sangon Biotech, China) at room temperature for 1 h and incubated with primary antibodies against Claudin-1 and ZO-1 diluted with primary antibody dilution buffer (Sangon Biotech, China) at 4 °C overnight. Slides were washed with PBS and incubated with Alexa Fluor 488 AffiniPure donkey antirabbit IgG (Yeason, China) for 1 h at room temperature. Next, the slides were washed with PBS and stained with dihydrochloride (Yeason, China) for 8 min. Images were captured with a fluorescence microscope (Leica, USA).
Immunohistochemical
For Immunohistochemical staining, tissue sections underwent the same deparaffinization, rehydration, antigen retrieval, and blocking procedures described above. The sections were then incubated overnight at 4 °C with the following primary antibodies: anti-F4/80 (GB12027, Servicebio, China) for macrophages and anti-Ly6G (GB11229, Servicebio, China) for neutrophils. Following primary antibody incubation, the sections were subsequently incubated with an HRP‑conjugated secondary antibody (GB23302 and GB23303, Servicebio, China) at room temperature for 50 min. The signal was visualized with a diaminobenzidine (DAB) substrate, and the sections were subsequently counterstained with hematoxylin. After dehydration and mounting, the slides were imaged using a light microscope.
Real-time PCR
Tissue total RNA was extracted using FastPure Cell/Tissue Total RNA Isolation Kit V2 (Vazyme, China). cDNA synthesis was performed using HyperScript III RT SuperMix (EnzyArtisan, China) for quantitative PCR (qPCR) with genomic DNA (gDNA) remover. The concentration of RNA was determined by using a NanoDrop2000 instrument (Thermo Scientific, USA). 2 × S6 universal SYBR qPCR mix (EnzyArtisan, China) was used to perform real-time PCR with QuantStudio 7 Flex real-time PCR system (Applied Biosystems) according to the following protocol: predenaturation (95 °C for 30 s), 40 amplification cycles of denaturation (95 °C for 10 s), and annealing and extension (60 °C for 30 s). Gene expression was measured by the 2-ΔΔT method. Primers sequences used for detection were provided in Table S2.
Western blot analysis
Intestinal tissues were lysed in radioimmunoprecipitation assay (RIPA) lysis buffer (Epizyme Biotech, China) with 1% protease inhibitor (Epizyme Biotech, China) and fully ground using a high throughput tissue grinder (Onebio Biotech, China). The suspension was left to settle on ice for 1 h and centrifuged at 10,000 × g for 10 min at 4 °C. The supernatant was mixed with SDS loading buffer (Yeason, China), and heated at 100 °C for 10 min. Ten microliters of the solution was loaded into a 10% SDS-PAGE gel produced by using a PAGE gel fast preparation kit (Epizyme Biotech, China) for electrophoresis. Next, proteins in the gel were transferred to a 0.2 mm polyvinylidene difluoride (PVDF) membrane (Millipore, USA). The membrane was blocked with 3% bovine serum albumin (BSA) for 1 h and incubated with primary antibodies, diluted in primary antibody dilution buffer (Epizyme Biotech, China), against JNK, p-JNK, p38, p-p38, IκBα, p-IκBα, p65, p-p65, Tubulin and GAPDH overnight at 4 °C. Then the membrane was washed three times with Tris-buffered saline with Tween 20 (TBST) buffer and incubated with corresponding secondary antibody (Yeason, China) for 1 h at room temperature. Subsequently, the membrane was washed again three times with TBST. Bands were visualized with a horseradish peroxidase (HRP) substrate peroxide solution (Millipore, USA) using an Amersham 600 imager (General Electric, USA).
Fluorescence in situ hybridization (FISH) assays
Bacterial translocation was determined by FISH as previously described81. In short, sections of the distal ileum and pancreas were heated for 60 min and dewaxed (twice for 10 min with 100% xylene and 5 min with 100% ethanol). Next, sections were incubated with specific probes (EUB338 [5’-Cy3-GCTGCCTCCCGTAGGAGT-3’]) in a wet box at 52 °C for 18 h. The sections were then washed and stained with DAPI. Images were captured with a fluorescence microscope (Leica, USA).
Flow cytometry analysis
Flow cytometry analysis was performed on a LSR Fortessa (BD Biosciences, San Jose, CA, USA) instrument and FlowJo software. Dead cells were excluded by staining with Fixable Viability Stain 510 (BD Pharmingen, San Diego, CA, USA). Lamina propria mononuclear cells (LPMCs) were stained with CD45-APC-CY7, CD4-BB700, CD25-BV421, Foxp3-PE and IL-17A-PE. After staining surface antigens, the cells were fixed and permeabilized by Transcription Factor Buffer Set (BD Pharmingen, San Diego, CA, USA). Finally, cells were stained for intracellular markers Foxp3-PE and IL-17A-PE.
Statistical analysis
Data were presented as the mean ± SD. The correlation analyses were examined with Spearman correlation. Statistical analyses were performed using Statistical Product and Service Solutions V17 software (Chicago, USA). Graphs were plotted using GraphPad Prism 8.0 software (San Diego, USA). Comparisons between two groups were performed by the student’s t-test, while comparisons among multiple groups were performed by one-way analysis of variance (ANOVA). Kruskal-Wallis test was applied for data that did not meet the normal distribution. p < 0.05 was considered as a statistically significant difference.
Data availability
Raw data can be accessed through the National Institutes of Health National Center for Biotechnology Institute (NCBI) database (accession: PRJNA988170, PRJNA1109572 and PRJNA1112389). The raw sequence data can be accessed by reviewers and editors through a link: https://dataview.ncbi.nlm.nih.gov/object/ PRJNA988170?reviewer=dn8llru90f5o50mj4mvpa8jjju and https://dataview.ncbi. nlm.nih.gov/object/PRJNA1109572?reviewer=3r2jfjvv1ko6lg4e0hgfu5gl7v and https://dataview.ncbi.nlm.nih.gov/object/PRJNA1112389?reviewer=630e0ihjaju6nkpoe05d7ko6bb, are available publicly as of the date of publication.
References
Gardner, T. B. Acute pancreatitis. Ann. Intern. Med. 174, Itc17-itc32 (2021).
Xiao, A. Y. et al. Global incidence and mortality of pancreatic diseases: a systematic review, meta-analysis, and meta-regression of population-based cohort studies. Lancet Gastroenterol. Hepatol. 1, 45–55 (2016).
Iannuzzi, J. P. et al. Global incidence of acute pancreatitis is increasing over time: a systematic review and meta-analysis. Gastroenterology 162, 122–134 (2022).
Guda, N. M. et al. Recurrent acute pancreatitis: international state-of-the-science conference with recommendations. Pancreas 47, 653–666 (2018).
Zhu, Y. et al. Gut microbiota dysbiosis worsens the severity of acute pancreatitis in patients and mice. J. Gastroenterol. 54, 347–358 (2019).
Xia, H. et al. Ketogenic diet exacerbates L-arginine-induced acute pancreatitis and reveals the therapeutic potential of butyrate. Nutrients 15, 4427 (2023).
Tenner, S. et al. American college of gastroenterology guidelines: management of acute pancreatitis. Am. J. Gastroenterol. 119, 419–437 (2024).
Tan, C. et al. Dysbiosis of intestinal microbiota associated with inflammation involved in the progression of acute pancreatitis. Pancreas 44, 868–875 (2015).
Yu, S. et al. Identification of dysfunctional gut microbiota through rectal swab in patients with different severity of acute pancreatitis. Dig. Dis. Sci. 65, 3223–3237 (2020).
Lei, Y. et al. Parabacteroides produces acetate to alleviate heparanase-exacerbated acute pancreatitis through reducing neutrophil infiltration. Microbiome 9, 115 (2021).
Li, H. et al. Bifidobacterium spp. and their metabolite lactate protect against acute pancreatitis via inhibition of pancreatic and systemic inflammatory responses. Gut Microbes 14, 2127456 (2022).
Pan, X. et al. Butyrate ameliorates caerulein-induced acute pancreatitis and associated intestinal injury by tissue-specific mechanisms. Br. J. Pharmacol. 176, 4446–4461 (2019).
Anthony, W. E. et al. Acute and persistent effects of commonly used antibiotics on the gut microbiome and resistome in healthy adults. Cell Rep. 39, 110649 (2022).
Haak, B. W. et al. Long-term impact of oral vancomycin, ciprofloxacin and metronidazole on the gut microbiota in healthy humans. J. Antimicrob. Chemother. 74, 782–786 (2019).
Hildebrand, F. et al. Dispersal strategies shape persistence and evolution of human gut bacteria. Cell Host Microbe 29, 1167–1176.e1169 (2021).
Wu, G. D. et al. Linking long-term dietary patterns with gut microbial enterotypes. Science 334, 105–108 (2011).
Yu, S. et al. Shotgun metagenomics reveals significant gut microbiome features in different grades of acute pancreatitis. Microb. Pathog. 154, 104849 (2021).
Wu, D. et al. Validation of modified determinant-based classification of severity for acute pancreatitis in a tertiary teaching hospital. Pancreatology 19, 217–223 (2019).
Lu, W. W. et al. The role of gut microbiota in the pathogenesis and treatment of acute pancreatitis: a narrative review. Ann. Palliat. Med. 10, 3445–3451 (2021).
Adak, A. & Khan, M. R. An insight into gut microbiota and its functionalities. Cell Mol. Life Sci. 76, 473–493 (2019).
Yang, J. et al. Formononetin alleviates acute pancreatitis by reducing oxidative stress and modulating intestinal barrier. Chin. Med. 18, 78 (2023).
Qin, J. et al. A human gut microbial gene catalogue established by metagenomic sequencing. Nature 464, 59–65 (2010).
Zhang, C. et al. The interaction of microbiome and pancreas in acute pancreatitis. Biomolecules 14, 59 (2023).
Beshai, R. & Wadehra, R. Infective endocarditis secondary to bacteroides thetaiotaomicron in a patient with uterine smooth muscle tumor of uncertain malignant potential: a case report and review of the literature. Cureus 14, e23403 (2022).
Hung, C. C. et al. Gut microbiota in patients with alzheimer’s disease spectrum: a systematic review and meta-analysis. Aging (Albany NY) 14, 477–496 (2022).
Louis, P., Young, P., Holtrop, G. & Flint, H. J. Diversity of human colonic butyrate-producing bacteria revealed by analysis of the butyryl-CoA:acetate coa-transferase gene. Environ. Microbiol. 12, 304–314 (2010).
Martín, R. et al. Functional characterization of novel Faecalibacterium prausnitzii strains isolated from healthy volunteers: a step forward in the use of F. prausnitzii as a next-generation probiotic. Front Microbiol. 8, 1226 (2017).
Ueda, A. et al. Identification of Faecalibacterium prausnitzii strains for gut microbiome-based intervention in alzheimer’s-type dementia. Cell Rep. Med. 2, 100398 (2021).
Li, H. B. et al. Faecalibacterium prausnitzii attenuates ckd via butyrate-renal gpr43 axis. Circ. Res. 131, e120–e134 (2022).
Quévrain, E. et al. Identification of an anti-inflammatory protein from Faecalibacterium prausnitzii, a commensal bacterium deficient in crohn’s disease. Gut 65, 415–425 (2016).
Zhou, W. et al. The fecal microbiota of patients with pancreatic ductal adenocarcinoma and autoimmune pancreatitis characterized by metagenomic sequencing. J. Transl. Med. 19, 215 (2021).
Jandhyala, S. M. et al. Altered intestinal microbiota in patients with chronic pancreatitis: implications in diabetes and metabolic abnormalities. Sci. Rep. 7, 43640 (2017).
Guo, Z. Z. et al. The crosstalk between gut inflammation and gastrointestinal disorders during acute pancreatitis. Curr. Pharm. Des. 20, 1051–1062 (2014).
Li, X. Y., He, C., Zhu, Y. & Lu, N. H. Role of gut microbiota on intestinal barrier function in acute pancreatitis. World J. Gastroenterol. 26, 2187–2193 (2020).
Wang, J. et al. Lactulose regulates gut microbiota dysbiosis and promotes short-chain fatty acids production in acute pancreatitis patients with intestinal dysfunction. Biomed. Pharmacother. 163, 114769 (2023).
Mei, Q. X. et al. Pretreatment with chitosan oligosaccharides attenuate experimental severe acute pancreatitis via inhibiting oxidative stress and modulating intestinal homeostasis. Acta Pharmacol. Sin. 42, 942–953 (2021).
Carlsson, A. H. et al. Faecalibacterium prausnitzii supernatant improves intestinal barrier function in mice dss colitis. Scand. J. Gastroenterol. 48, 1136–1144 (2013).
Laval, L. et al. Lactobacillus rhamnosus CNCM I-3690 and the commensal bacterium Faecalibacterium prausnitzii A2-165 exhibit similar protective effects to induced barrier hyper-permeability in mice. Gut Microbes 6, 1–9 (2015).
Martín, R. et al. Faecalibacterium prausnitzii prevents physiological damages in a chronic low-grade inflammation murine model. BMC Microbiol. 15, 67 (2015).
Yang, J. et al. Landscapes of bacterial and metabolic signatures and their interaction in major depressive disorders. Sci. Adv. 6, eaba8555 (2020).
Nicholson, J. K. et al. Host-gut microbiota metabolic interactions. Science 336, 1262–1267 (2012).
Zhao, G., Nyman, M. & Åke Jönsson, J. Rapid determination of short-chain fatty acids in colonic contents and faeces of humans and rats by acidified water-extraction and direct-injection gas chromatography. Biomed. Chromatogr. 20, 674–682 (2006).
Pasquet, P. L. et al. Stability and preservation of phenolic compounds and related antioxidant capacity from agro-food matrix: effect of pH and atmosphere. Food Biosci. 57, 103586 (2024).
Gao, Y. et al. Impact of thermal processing on dietary flavonoids. Curr. Opin. Food Sci. 48, 100915 (2022).
Bermudez, B. et al. Oleic acid in olive oil: from a metabolic framework toward a clinical perspective. Curr. Pharm. Des. 17, 831–843 (2011).
Carrillo, C., Cavia Mdel, M. & Alonso-Torre, S. Role of oleic acid in immune system; mechanism of action; a review. Nutr. Hosp. 27, 978–990 (2012).
Yan, D. et al. Fatty acids and lipid mediators in inflammatory bowel disease: from mechanism to treatment. Front Immunol. 14, 1286667 (2023).
Huang, J. H. et al. GC-MS based metabolomics strategy to distinguish three types of acute pancreatitis. Pancreatology 19, 630–637 (2019).
Charlet, R. et al. Oleic acid and palmitic acid from Bacteroides thetaiotaomicron and Lactobacillus johnsonii exhibit anti-inflammatory and antifungal properties. Microorganisms 10, 1803 (2022).
Campbell, J. W. & Cronan, J. E. Jr Bacterial fatty acid biosynthesis: Targets for antibacterial drug discovery. Annu Rev. Microbiol 55, 305–332 (2001).
Lai, C. Y. & Cronan, J. E. Isolation and characterization of beta-ketoacyl-acyl carrier protein reductase (FabG) mutants of Escherichia coli and salmonella enterica serovar typhimurium. J. Bacteriol. 186, 1869–1878 (2004).
Li, H. et al. Protective effect of l-pipecolic acid on constipation in C57BL/6 mice based on gut microbiome and serum metabolomic. BMC Microbiol. 23, 144 (2023).
Li, R. et al. Gut microbiota-stimulated cathepsin k secretion mediates TLR4-dependent M2 macrophage polarization and promotes tumor metastasis in colorectal cancer. Cell Death Differ. 26, 2447–2463 (2019).
Gaffen, S. L. Structure and signalling in the IL-17 receptor family. Nat. Rev. Immunol. 9, 556–567 (2009).
Lan, W., Wang, Z., Liu, J. & Liu, H. Methionyl-methionine exerts anti-inflammatory effects through the JAK2-STAT5-NF-κB and MAPK signaling pathways in bovine mammary epithelial cells. J. Agric. Food Chem. 68, 13742–13750 (2020).
Chen, Y. Y. et al. Phyllanthus emblica L. polysaccharides ameliorate colitis via microbiota modulation and dual inhibition of the rage/NF-κB and MAPKS signaling pathways in rats. Int. J. Biol. Macromol. 258, 129043 (2024).
Oh, Y. T. et al. Oleic acid reduces lipopolysaccharide-induced expression of inos and COX-2 in BV2 murine microglial cells: possible involvement of reactive oxygen species, p38 mapk, and IKK/NF-kappaB signaling pathways. Neurosci. Lett. 464, 93–97 (2009).
Ding, H. et al. Upregulation of CD81 in trophoblasts induces an imbalance of Treg/TH17 cells by promoting IL-6 expression in preeclampsia. Cell Mol. Immunol. 16, 302–312 (2019).
Sun, Y. et al. Regulatory role of PI16 in autoimmune arthritis and intestinal inflammation: implications for treg cell differentiation and function. J. Transl. Med. 22, 327 (2024).
Li, G. et al. Gut microbiota aggravates neutrophil extracellular traps-induced pancreatic injury in hypertriglyceridemic pancreatitis. Nat. Commun. 14, 6179 (2023).
Glaubitz, J. et al. Activated regulatory t-cells promote duodenal bacterial translocation into necrotic areas in severe acute pancreatitis. Gut 72, 1355–1369 (2023).
McEachron, K. R. et al. Decreased intestinal microbiota diversity is associated with increased gastrointestinal symptoms in patients with chronic pancreatitis. Pancreas 51, 649–656 (2022).
Akshintala, V. S., Talukdar, R., Singh, V. K. & Goggins, M. The gut microbiome in pancreatic disease. Clin. Gastroenterol. Hepatol. 17, 290–295 (2019).
Banks, P. A. et al. Classification of acute pancreatitis-2012: revision of the atlanta classification and definitions by international consensus. Gut 62, 102–111 (2013).
Costea, P. I. et al. Towards standards for human fecal sample processing in metagenomic studies. Nat. Biotechnol. 35, 1069–1076 (2017).
Shaw, A. G. et al. Latitude in sample handling and storage for infant faecal microbiota studies: the elephant in the room?. Microbiome 4, 40 (2016).
Chen, C. et al. Metabolomics reveals that hepatic stearoyl-CoA desaturase 1 downregulation exacerbates inflammation and acute colitis. Cell Metab. 7, 135–147 (2008).
Bhatia, R. et al. Malondialdehyde-acetaldehyde extracellular matrix protein adducts attenuate unfolded protein response during alcohol and smoking–induced pancreatitis. Gastroenterology 163, 1064–1078 (2022).
Fu, Y. et al. Paneth cells protect against acute pancreatitis via modulating gut microbiota dysbiosis. mSystems 7, e0150721 (2022).
Gray, S. M. et al. Mouse adaptation of human inflammatory bowel diseases microbiota enhances colonization efficiency and alters microbiome aggressiveness depending on the recipient colonic inflammatory environment. Microbiome 12, 147 (2024).
Chen, S., Zhou, Y., Chen, Y. & Gu, J. Fastp: An ultra-fast all-in-one fastq preprocessor. Bioinformatics 34, 884–890 (2018).
Li, D. et al. Megahit: An ultra-fast single-node solution for large and complex metagenomics assembly via succinct de bruijn graph. Bioinformatics 31, 1674–1676 (2015).
Noguchi, H., Park, J., Fau, -, Takagi, T. & Takagi, T. Metagene: Prokaryotic gene finding from environmental genome shotgun sequences. Nucleic Acids Res. 34, 5623–5630 (2006).
Li, R., Li, Y., Kristiansen, K. & Wang, J. J. B. Soap: Short oligonucleotide alignment program. Bioinformatics 24, 713-714 (2008).
Buchfink, B., Xie, C. & Huson, D. H. Fast and sensitive protein alignment using diamond. Nat. Methods 12, 59–60 (2015).
Ren, Y. et al. Majorbio cloud: a one-stop, comprehensive bioinformatic platform for multiomics analyses. Imeta 1, e12 (2022).
Hu, W. et al. Biodiversity and physiological characteristics of novel Faecalibacterium prausnitzii strains isolated from human feces. Microorganisms 10, 127 (2022).
Takeuchi, T. et al. Fatty acid overproduction by gut commensal microbiota exacerbates obesity. Cell Metab. 35, 361–375.e369 (2023).
Shimizu, T. et al. Recombinant human interleukin-11 decreases severity of acute necrotizing pancreatitis in mice. Pancreas 21, 134–140 (2000).
Cj Fau, C. hiu et al. Intestinal mucosal lesion in low-flow states. I. A morphological, hemodynamic, and metabolic reappraisal. Arch. Surg. 101, 478–483 (1970).
Zheng, J. et al. Commensal Escherichia coli aggravates acute necrotizing pancreatitis through targeting of intestinal epithelial cells. Appl. Environ. Microbiol. 85, e00059–00019 (2019).
Acknowledgements
This work was granted by the National Science Foundation for Distinguished Young Scholars of China (No. 32025029), the Natural Science Foundation of China (No. 82270671), the National Natural Science Foundation--Youth Foundation (No.82200714 and No. 82300731), Shanghai General Hospital Characteristic Research Program (CCTR-2022B02) and USST Medical-engineering Cross-project (No.10-21-308-420).
Author information
Authors and Affiliations
Contributions
Yue Zeng, Lianzhong Ai and Chunlan Huang designed the experiments. Wenfei Qin, Zehua Huang and Binqiang Xu performed the experiments. Wenfei Qin, Qixiang Mei, Guangqiang Wang, Yang Fu, analyzed and discussed the data. Wenfei Qin, Qixiang Mei, Guangqiang Wang, Ruilong Wang, Yang Fu, Lianzhong Ai and Chunlan Huang wrote and edited the manuscript. All authors contributed to the critical revision of the manuscript and approved the final draft. All authors have read and agreed to the published version of the manuscript.
Corresponding authors
Ethics declarations
Competing interests
The authors declare no competing interests.
Additional information
Publisher’s note Springer Nature remains neutral with regard to jurisdictional claims in published maps and institutional affiliations.
Supplementary information
Rights and permissions
Open Access This article is licensed under a Creative Commons Attribution-NonCommercial-NoDerivatives 4.0 International License, which permits any non-commercial use, sharing, distribution and reproduction in any medium or format, as long as you give appropriate credit to the original author(s) and the source, provide a link to the Creative Commons licence, and indicate if you modified the licensed material. You do not have permission under this licence to share adapted material derived from this article or parts of it. The images or other third party material in this article are included in the article’s Creative Commons licence, unless indicated otherwise in a credit line to the material. If material is not included in the article’s Creative Commons licence and your intended use is not permitted by statutory regulation or exceeds the permitted use, you will need to obtain permission directly from the copyright holder. To view a copy of this licence, visit http://creativecommons.org/licenses/by-nc-nd/4.0/.
About this article
Cite this article
Qin, W., Mei, Q., Wang, G. et al. Faecalibacterium prausnitzii alleviates experimental recurrent acute pancreatitis by producing oleic acid to regulate MAPK/NF-κB signaling and Th17/Treg balance. npj Biofilms Microbiomes 11, 221 (2025). https://doi.org/10.1038/s41522-025-00845-0
Received:
Accepted:
Published:
Version of record:
DOI: https://doi.org/10.1038/s41522-025-00845-0











