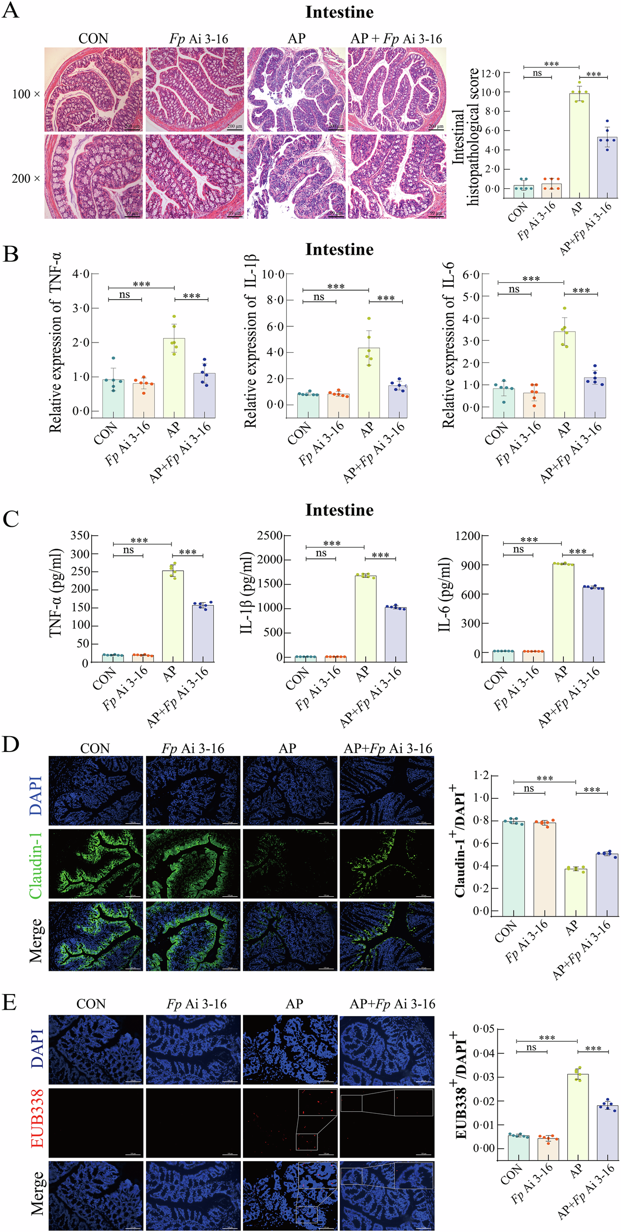
Fig. 3: The protective effect of isolated Faecalibacterium prausnitzii Ai 3-16 on disrupted intestinal barrier during acute pancreatitis induced by caerulein plus lipopolysaccharide.

A Representative photographs of H&E staining of the intestine (×100 and ×200 magnification). B mRNA expression levels of TNF-α, IL-1β and IL-6 in the intestine. C Intestinal levels of TNF-α, IL-1β, and IL-6. D Claudin-1 immunofluorescence micrograph of the intestine (×200 magnification). E Bacterial translocation detection using the EUB338 probe (×200 magnification). CON control, AP acute pancreatitis. Data were expressed as the means ± SD (n = 6 per group). ns: no significant, ***p < 0.001.