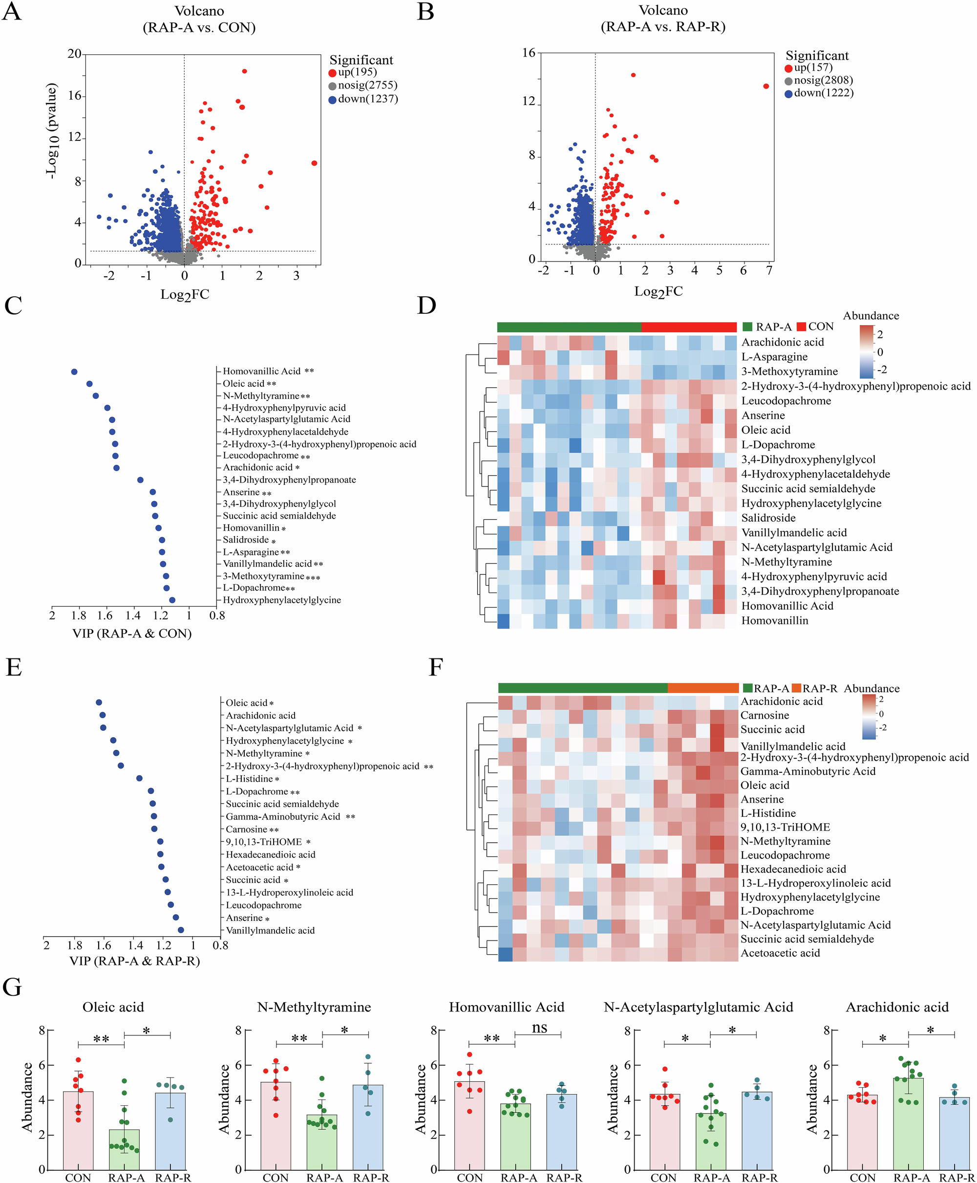
Fig. 4: Fecal metabolites profiles of healthy controls and RAP patients during acute attack and remission.

A Volcano plot showing different metabolites in CON and RAP-A groups. B Volcano plot showing different metabolites in RAP-A and RAP-R groups. C The VIP scores analysis in CON and RAP-A groups (VIP value > 1). D Heat map of differential metabolites between CON and RAP-A groups. E The VIP scores analysis in RAP-A and RAP-R groups (VIP value > 1). F Heat map of differential metabolites between RAP-A and RAP-R groups. G Differential analysis of metabolites among CON, RAP-A and RAP-R groups based on VIP values. CON group (n = 8), RAP-A group (n = 12) and RAP-R group (n = 5). Data were expressed as the means ± SD. ns: no significant, *p < 0.05, **p < 0.01.