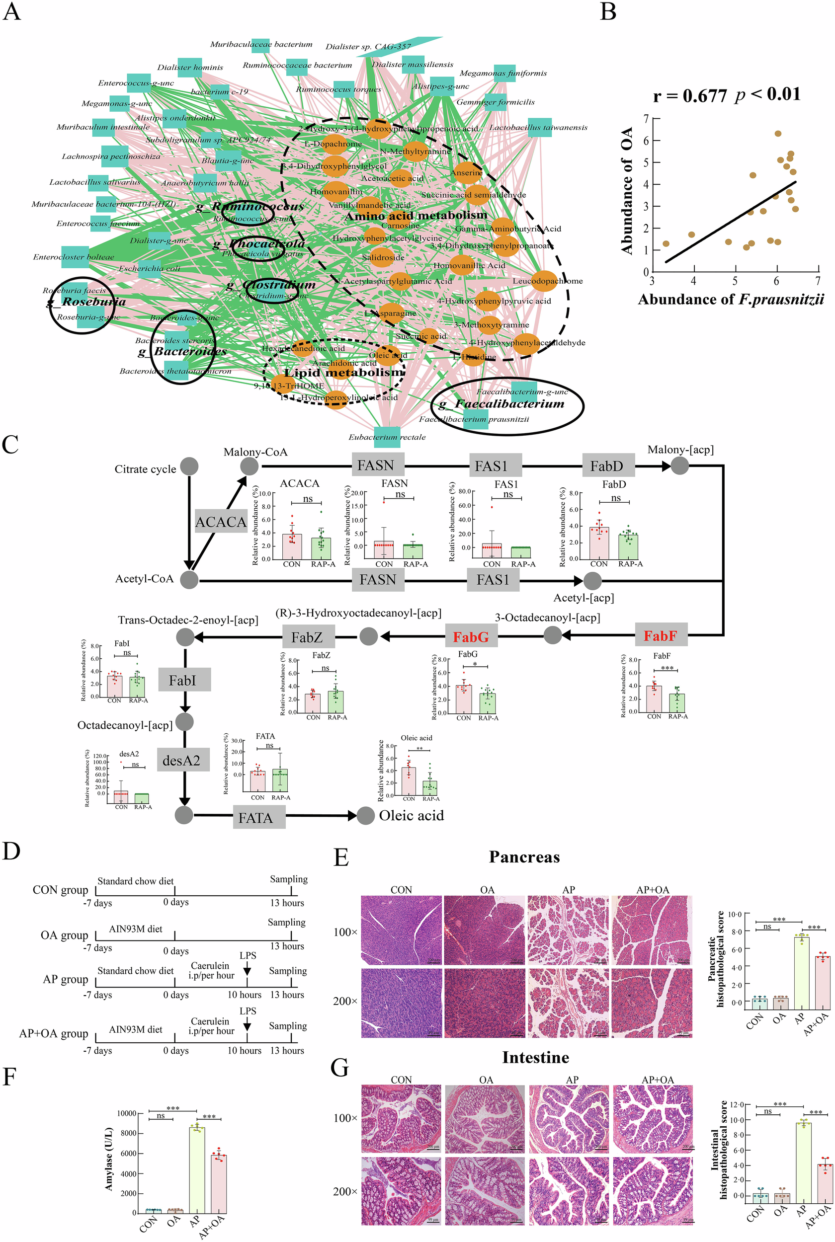
Fig. 5: Oleic acid synthesized by Faecalibacterium prausnitzii exhibits a protective effect against acute pancreatitis.

A Co-occurrence analysis between gut microbiome and fecal metabolites. Square represented the microbial species and circle represented the metabolites. Edges between nodes indicated Spearman’s negative (green) or positive (pink) correlation. Bacterial species annotated to the genus level (solid circles) and metabolites involved in metabolic pathways (dashed circles) were marked. Size of the node represented the frequency of nodes interacting with this node. B Spearman’s correlation analysis of abundance of Fp and abundance of OA. C Metabolic pathways mapped by microbial genes and OA metabolism in the gut ecosystem. KEGG genes (squares) and metabolites were colored. D Experimental schematic of OA intervention in AP mice. E Representative photographs of H&E staining of the pancreas (×100 and ×200 magnification) and histopathological score. F The serum amylase activities. G Representative photographs of H&E staining of the intestine (×100 and ×200 magnification) and histopathological score. OA: Oleic acid. AP: acute pancreatitis. AIN93M diet: standard chow diet + 30 g/kg OA. Data were expressed as the means ± SD (n = 6 per group). ns: no significant, *p < 0.05, **p < 0.01, ***p < 0.001.