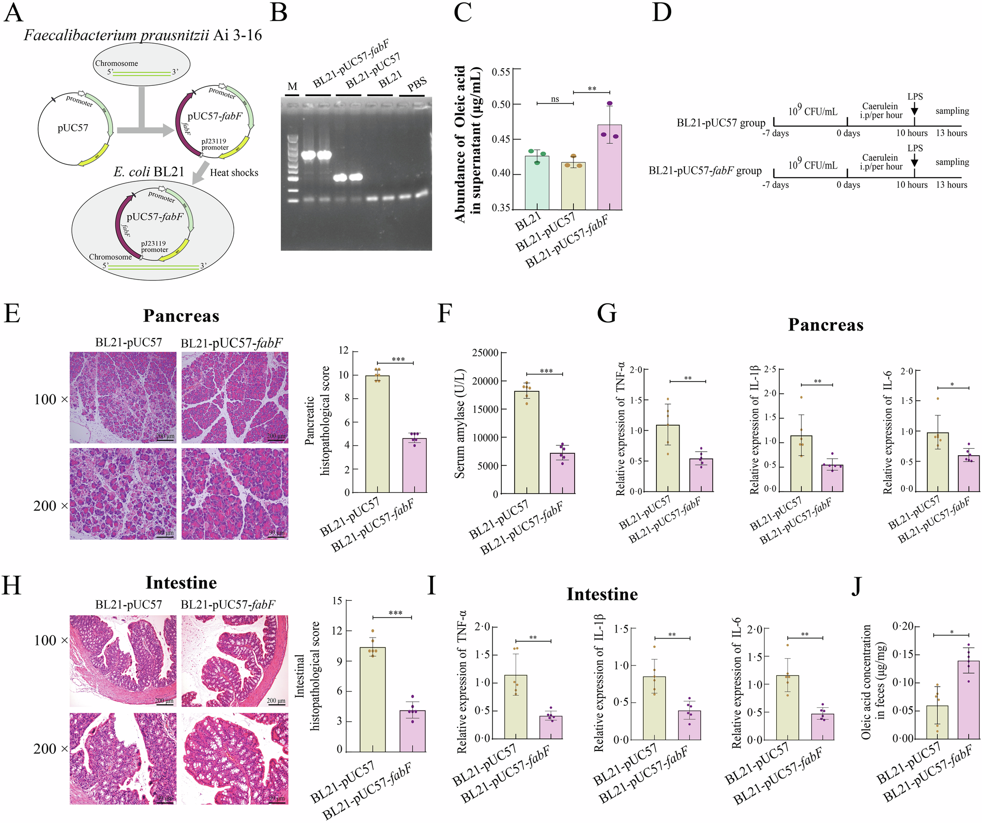
Fig. 6: fabF derived from Faecalibacterium prausnitzii Ai 3-16 increased oleic acid concentration to alleviate caerulein plus lipopolysaccharide-induced acute pancreatitis.

A Schematic diagram of fabF gene expression plasmid constructed in E. coli BL21. B The introduction of fabF gene was confirmed by PCR using specific primers (pUC-yz-F/pUC-yz-R). Line M: 5000 bp DNA marker. Line BL21-pUC57-fabF: 1661 bp. Line BL21-pUC57: 362 bp. Line BL21 and Line PBS as negative controls. C The concentration of OA in the supernatants of BL21-pUC57 and BL21-pUC57-fabF supernatant based on targeted metabolomics (medium and long chain fatty acids) (n = 3 per group). D Experimental schematic of BL21-pUC57 and BL21-pUC57-fabF intervention in AP mice. E Representative photographs of H&E staining of the pancreas (×100 and ×200 magnification) and histopathological score. F The serum amylase activities. G mRNA expression levels of TNF-α, IL-1β and IL-6 in the pancreas. H Representative photographs of H&E staining of the intestine (×100 and ×200 magnification). I Expression levels of inflammatory factors (TNF-α, IL-1β and IL-6) in the intestine. J Concentrations of oleic acid in feces were measured following intervention with BL21-pUC57 and BL21-pUC57-fabF in AP mice. OA oleic acid. CFU colony forming unit. Data were expressed as the means ± SD (n = 6 per group). ns: no significant, *p < 0.05, **p < 0.01, ***p < 0.001.