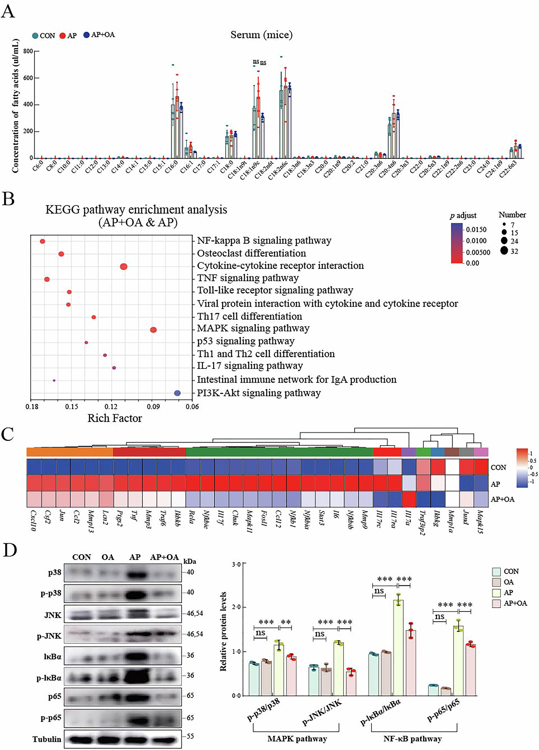
Fig. 7: Mechanistic insights into the protective role of oleic acid in acute pancreatitis.

A Measurement of medium and long chain fatty acid levels in the serum of mice. B The KEGG enrichment analysis of AP + OA vs. AP group. C The heatmap of DEGs in three groups. D Representative Western blot pictures and densitometric quantification of p-p38/p38, p-JNK/JNK, p-IκBα/IκBα and p-p65/p65 (n = 3). AP acute pancreatitis, OA oleic acid, DEGs differential expressed genes. Data were expressed as the means ± SD. ns: no significant. *p < 0.05, **p < 0.01, ***p < 0.001.