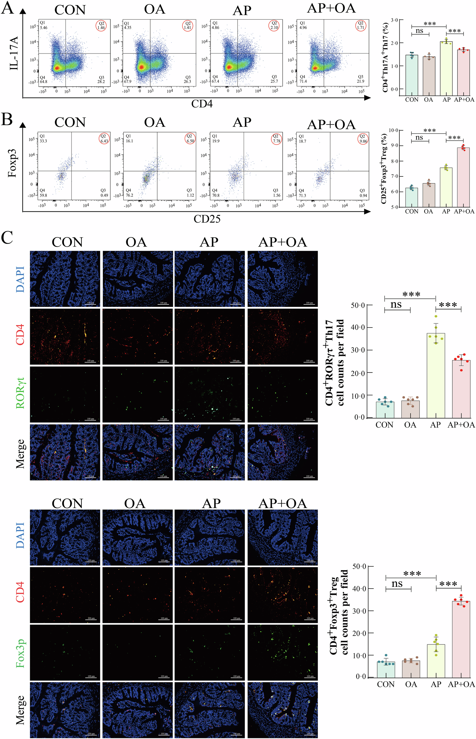
Fig. 8: Oleic acid alleviates intestinal inflammation by regulating intestinal Th17/Treg balance.

A Flow cytometric analyses and quantification of RORγt production in intestinal tissues. B Flow cytometric analyses and quantification of Foxp3 production in intestinal tissues. The frequencies of CD4⁺IL-17A⁺Th17 cells among total CD45⁺ cells and CD25⁺Foxp3⁺Treg cells among total CD4⁺ cells in intestinal tissues of AP mice were measured by flow cytometry. C Double immunofluorescence labeling was used to assess the intestinal CD4+RORγt+Th17 and CD4+Foxp3+Treg cells, and the number of CD4+RORγt+Th17 and CD4+ Foxp3+Treg cells per field of view was quantified, respectively (×200 magnification). OA: oleic acid. Data were expressed as the means ± SD (n = 5 or 6 per group). ns no significant. ***p < 0.001.