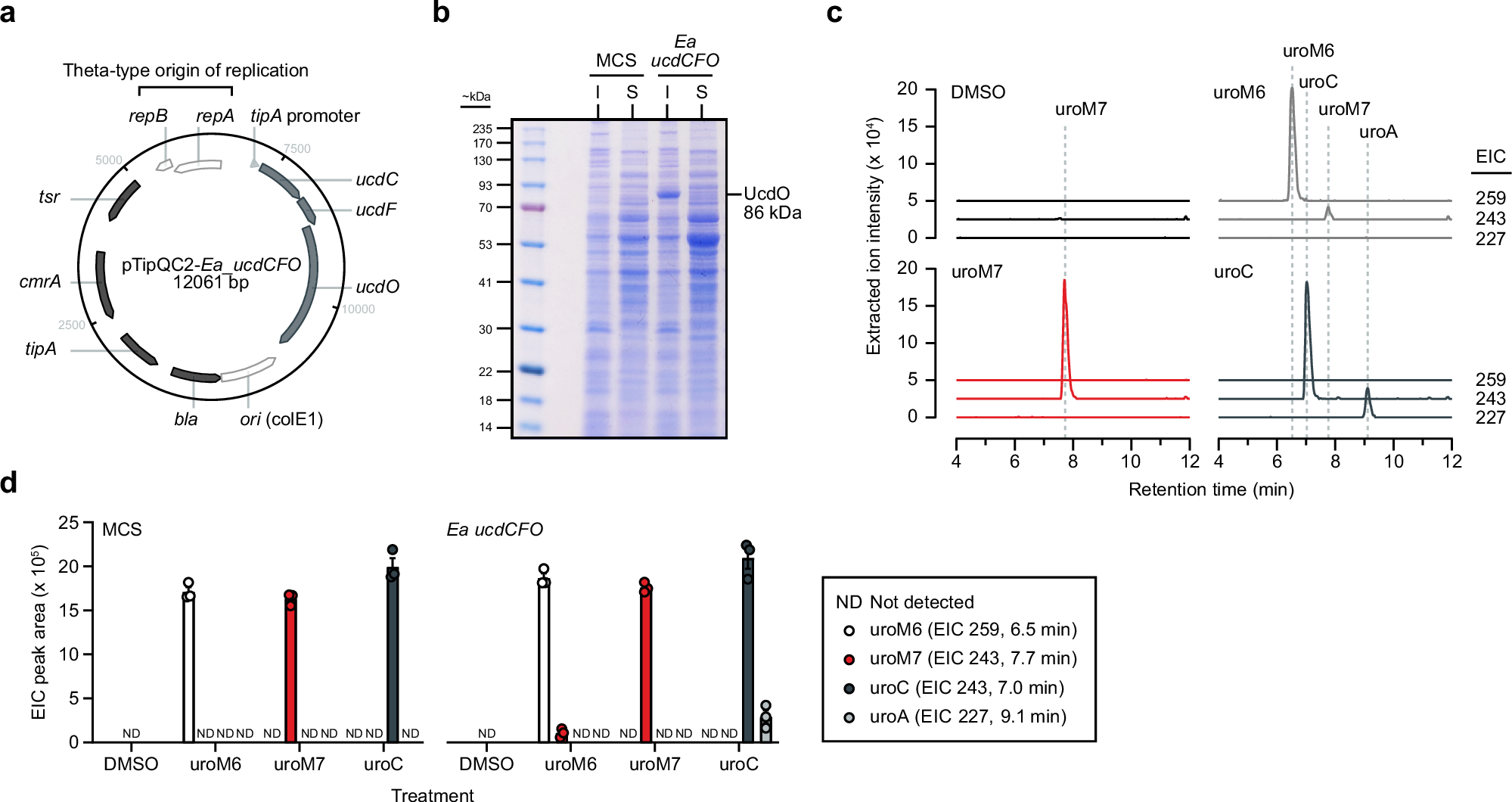
Fig. 2: UroM6 is metabolized by distinct dehydroxylases in Enterocloster spp.

a Map of the pTipQC2-Ea_ucdCFO plasmid for the heterologous expression of the E. asparagiformis (Ea) ucd operon in R. erythropolis. Plasmid map generated in Benchling. ori: origin of replication (E. coli); bla beta-lactamase gene, tipA thiostrepton-inducible transcriptional activator, cmrA chloramphenicol efflux MFS transporter, tsr thiostrepton resistance gene, rep theta-type replicase (R. erythropolis). b Representative SDS-PAGE gel (10% bis-tris) of insoluble (I) and soluble (S) fractions from induced R. erythropolis pTipQC2-MCS and pTipQC2-Ea_ucdCFO crude lysates stained with colloidal Coomassie dye. Bands for UcdC, UcdF, and UcdO are expected at 31, 18, and 86 kDa, respectively. The uncropped gel is shown in Supplementary Fig. 9. c Aligned chromatograms (extracted ion intensities for [M-H]−: 259, 243, and 227) of DMSO or urolithin-treated crude lysates of R. erythropolis transformed with pTipQC2-Ea_ucdCFO. NADH (2.2 mM) was added to each lysate. Crude lysates were treated with DMSO (black), uroM6 (grey), uroM7 (red), or uroC (blue-grey, 200 μM each) for 48 h at room temperature anaerobically. Retention times of urolithin standards are shown with grey dotted lines. Data from n = 1 of 3 biological replicates are shown. d Quantification of urolithin extracted ion chromatogram (EIC) peak areas in crude lysates of R. erythropolis transformed with pTipQC2-MCS (multiple cloning site) or pTipQC2-Ea_ucdCFO plasmids. Data are shown as means ± SEM (n = 3 biological replicates) and are related to (c).