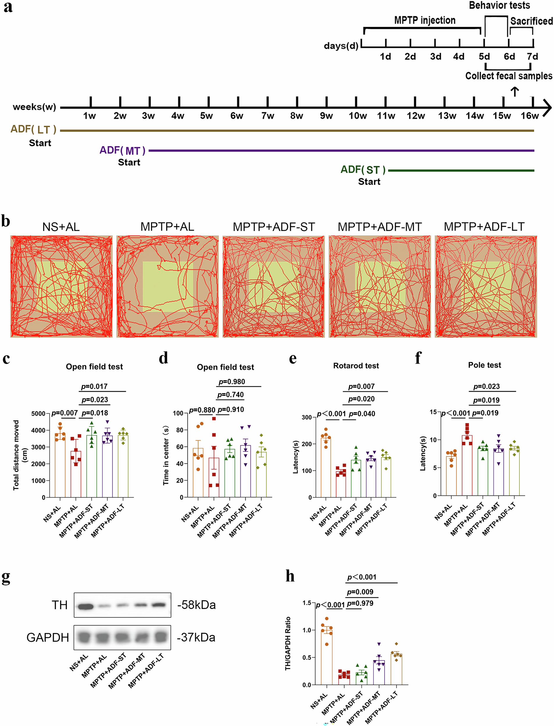
Fig. 1: ADF exerted neuroprotective effect in MPTP-induced PD mice in a time-dependent manner.

a The timeline of ADF, MPTP injection, behavior tests, fecal samples collection and sacrifice of mice. b Movement locus of the open field test; the yellow parts represent the center area. c Statistical graph of total distance of motion(n = 6). NS + AL versus MPTP+AL: p = 0.007; MPTP + AL versus MPTP+ADF-ST: p = 0.018; MPTP + AL versus MPTP + ADF-MT: p = 0.023; MPTP+AL versus MPTP + ADF-LT: p = 0.017. d Statistical graph of total time spent in the center area(n = 6). NS + AL versus MPTP + AL: p = 0.880; MPTP + AL versus MPTP + ADF-ST: p = 0.910; MPTP + AL versus MPTP + ADF-MT: p = 0.740; MPTP + AL versus MPTP + ADF-LT: p = 0.980. e Statistical graph of latency period in the rotarod test(n = 6). NS + AL versus MPTP + AL: p < 0.001; MPTP + AL versus MPTP + ADF-ST: p = 0.040; MPTP + AL versus MPTP+ADF-MT: p = 0.020; MPTP + AL versus MPTP + ADF-LT: p = 0.007. f Statistical graph of latency period in the pole test(n = 6). NS+AL versus MPTP + AL: p < 0. 001; MPTP + AL versus MPTP + ADF-ST: p = 0.019; MPTP + AL versus MPTP + ADF-MT: p = 0.019; MPTP + AL versus MPTP + ADF-LT: p = 0.023. g Representative western blot of TH in the SN. h The statistical graph of TH in the SN. NS + AL versus MPTP + AL: p < 0. 001; MPTP + AL versus MPTP + ADF-ST: p = 0.979; MPTP + AL versus MPTP + ADF-MT: p = 0.009; MPTP + AL versus MPTP + ADF-LT: p < 0. 001. Relative optical density was normalized to GAPDH(n = 6). Data are presented as mean ± SEM. *p < 0.05, **p < 0.02, ***p < 0.001.