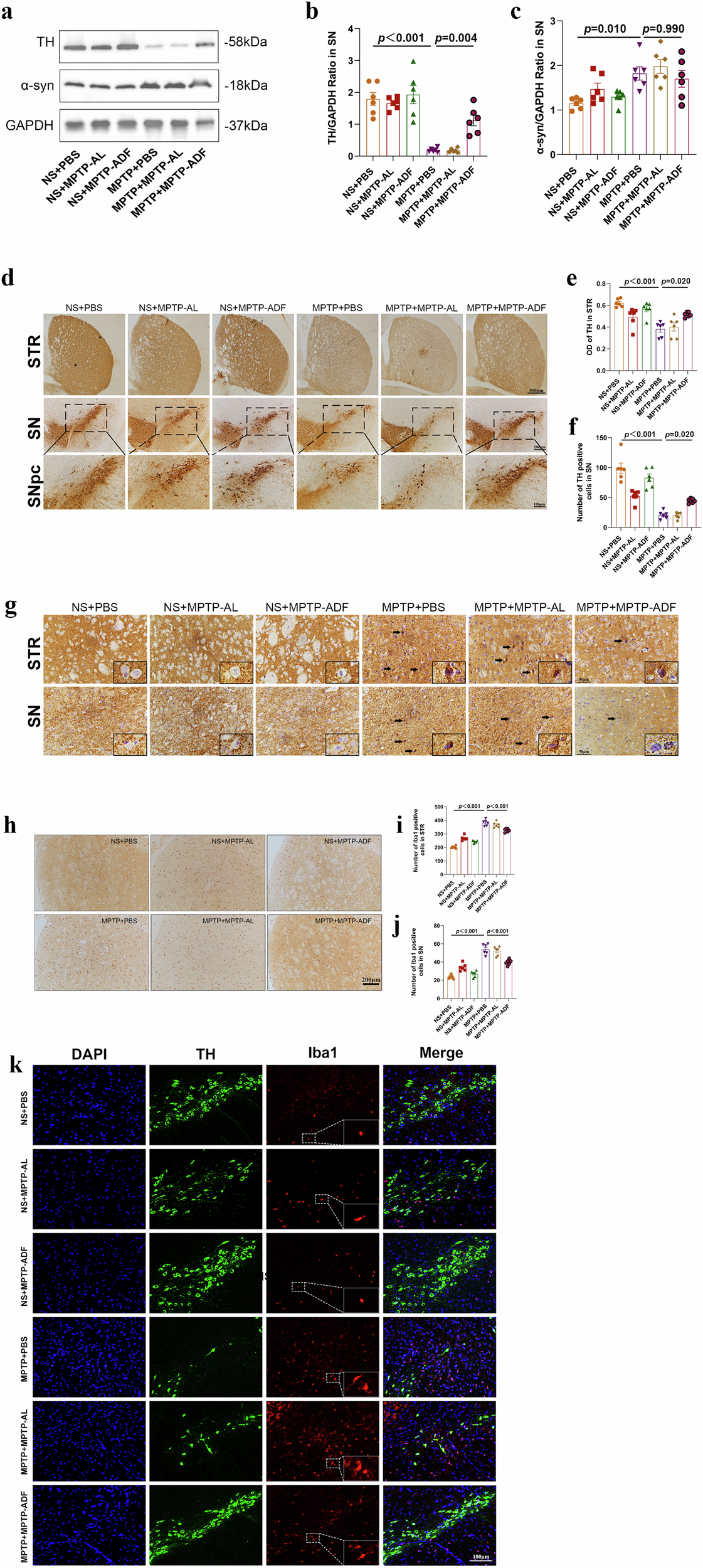
Fig. 9: The neuroprotective effect of ADF could be achieved partly through FMT.

a Representative western blot of TH and α-syn in the SN. b The statistical graph of TH in the SN. NS + PBS versus MPTP + PBS: p < 0.001; MPTP + PBS versus MPTP + MPTP-ADF: p = 0.004. c The statistical graph of α-syn in the SN. NS + PBS versus MPTP + PBS: p = 0.010; MPTP + PBS versus MPTP + MPTP-ADF: p = 0.990. Relative optical density was normalized to GAPDH (n = 6). d Representative IHC staining for TH in the STR and SN. Scale bars = 500 μm (STR and SN) and 100 μm (SNpc). e Statistical graph of the OD value of IHC staining for TH in the STR(n = 6). NS + PBS versus MPTP + PBS: p < 0.001; MPTP + PBS versus MPTP+MPTP-ADF: p=0.020. (f) Statistical graph of the number of TH positive cells in the SNpc (n=6). NS + PBS versus MPTP + PBS: p < 0.001; MPTP+PBS versus MPTP+MPTP-ADF: p = 0.020. g Representative IHC staining for α-syn aggregate in the STR and SN. Scale bars = 50 μm. h Representative IHC staining of Iba1 positive cells in STR. Scale bars = 100 μm. i The statistical graph of IHC staining of Iba1 positive cells in STR(n = 6). NS + PBS versus MPTP + PBS: p < 0.001; MPTP + PBS versus MPTP + MPTP-ADF: p < 0.001. j The statistical graph of IF staining of Iba1 positive cells in SN(n = 6). NS + PBS versus MPTP + PBS: p < 0.001; MPTP + PBS versus MPTP+MPTP-ADF: p < 0.001. k Representative IF double staining of Iba1 positive cells (red) and TH positive cells (green) in the SN. Scale bars = 100 μm. Data are presented as mean ± SEM. *p < 0.05, **p < 0.02, ***p < 0.001.