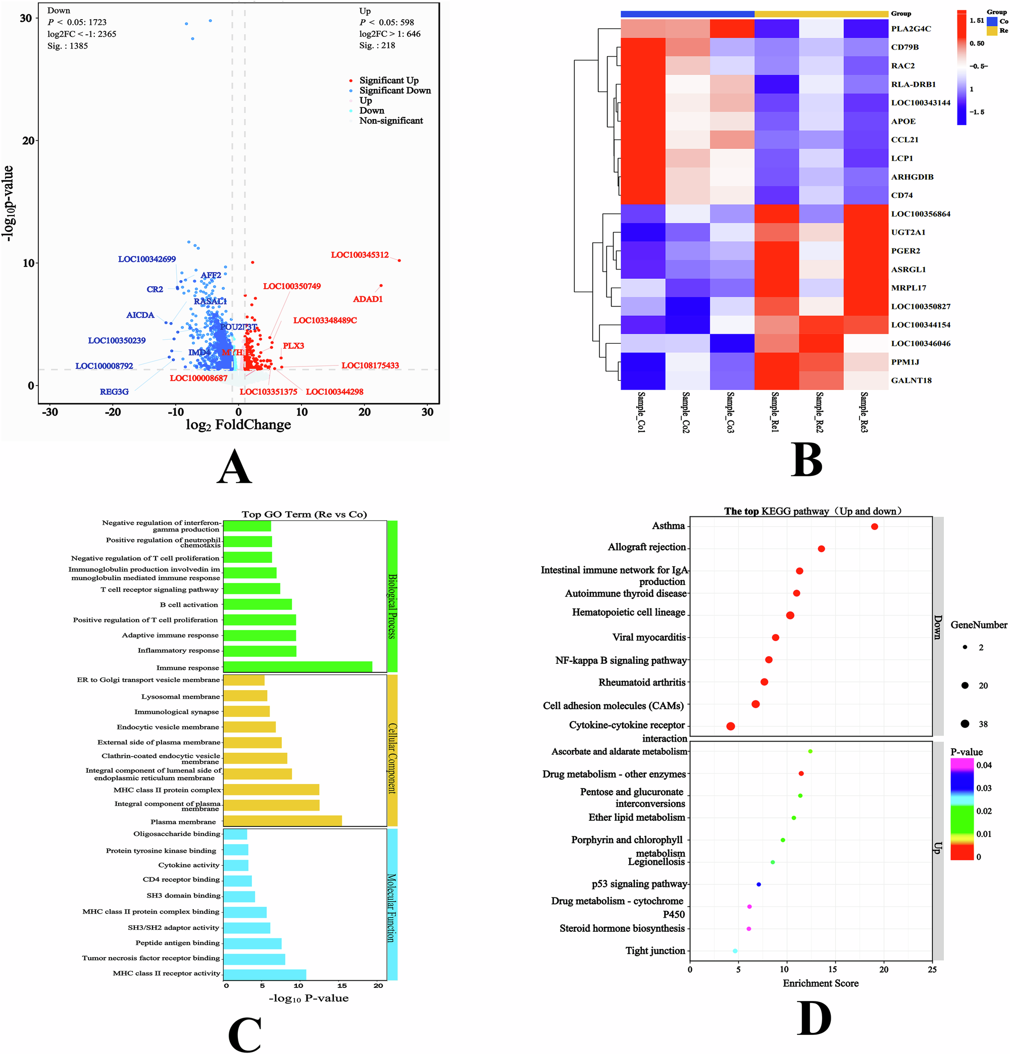
Fig. 2: Screening and functional enrichment analysis of differential genes between the two groups.

A Volcano plot analysis of DEGs between the two groups. The gray color represents the non-significant DEGs, and the red and blue colors represent the significant DEGs. The horizontal axis shows the log2FC (Fold change), and the vertical axis shows the −log10 P-value. B Cluster heatmap analysis of significantly DEGs within different groups of samples. In the figure, each small square represents a gene, and the color of each square indicates the expression level of the corresponding gene. Red color represents highly expressed genes, while blue color indicates lowly expressed genes. The dendrogram on the left side of the figure shows the clustering analysis results of different genes from various samples. C Enrichment plot of GO analysis for DEGs. In the bar chart, filter out the GO entries corresponding to the three categories whose number of differential genes is greater than or equal to 3. Sort the top 10 entries for each GO entry according to the −log10 p-value from small to large, and display them in the bar chart. D Enrichment analysis of KEGG pathways involved by the DEGs. The Y-axis in the graph corresponds to the names of pathways; The X-axis represents the ratio of DEGs in a specific pathway to the total number of genes in that pathway. A higher value indicates a greater proportion of DEGs in the pathway; The bubbles on the plot represent the number of DEGs—the larger the bubble, the more DEGs are present in that particular pathway. The significantly enriched GO terms and KEGG pathways (Fisher’s exact test, q < 0.05) in (C) and (D) are shown in “Result” section.