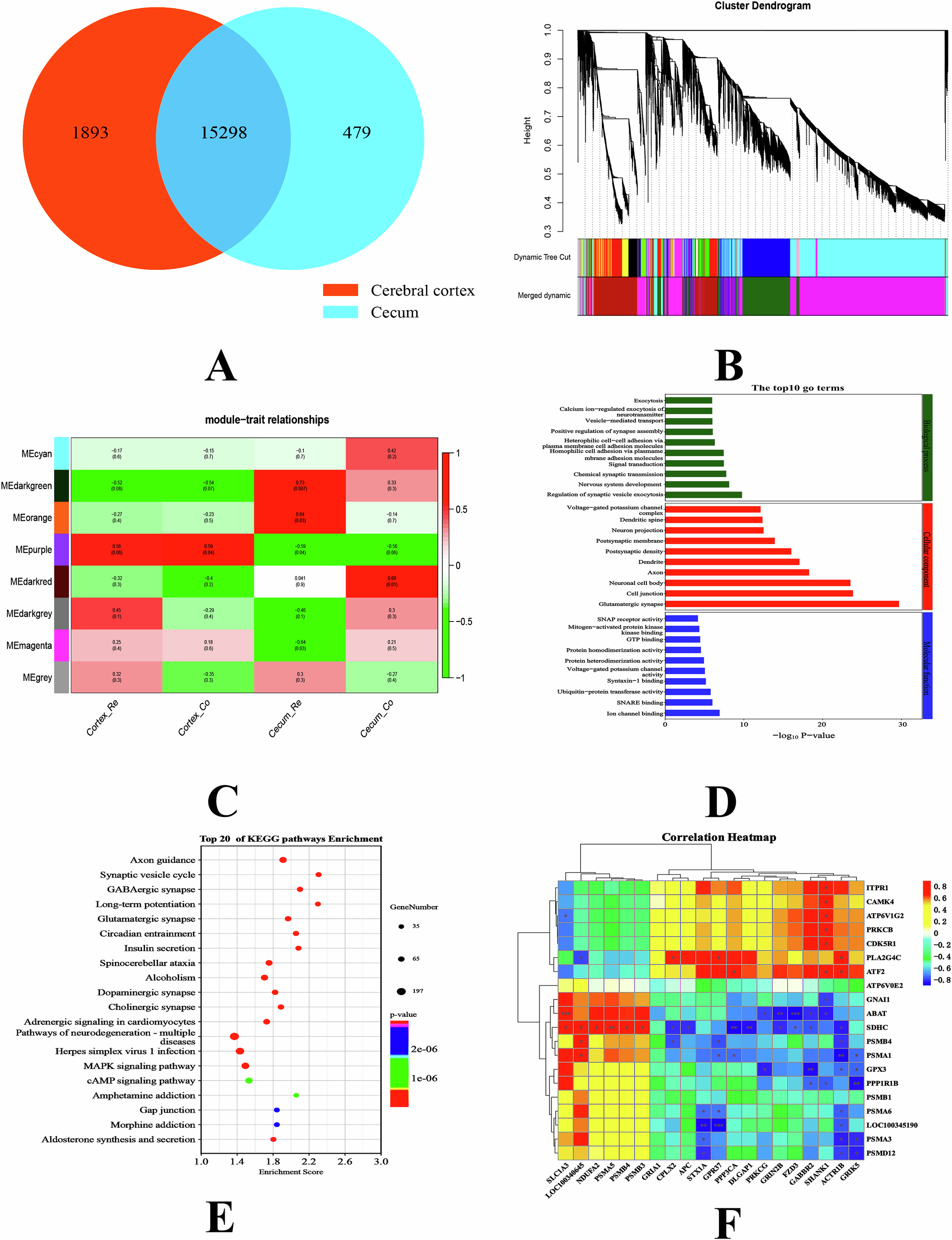
Fig. 3: Functional analysis of differential gene co-expression in tissues of cecum and cerebral cortex.

Note: A Analysis of cecal and cortical cross differential genes by Venn diagram. The red circle represents the differential genes in cerebral cortex tissue and the blue circle represents the differential genes in cecum tissue. B Construct a hierarchical clustering tree based on correlation coefficients of DEGs. Different branches of the clustering tree represent distinct gene modules, with each color indicating a separate module. By utilizing weighted correlation coefficients of genes, genes are classified according to their expression patterns, grouping those with similar patterns into the same module. C Analysis of associations between different modules and tissue samples. In the figure, different colors represent different gene modules. The small squares within each module correspond to the module genes of the samples. The values in the upper part of the module represent the correlation coefficients between the expression levels of the module genes and the samples within the corresponding sample group squares. The P-value for the significance test of differential expression of each gene among different sample groups is calculated using the T-test (Pearson correlation coefficient). D Enrichment plot of GO analysis for the module genes. In the bar chart, filter out the GO entries corresponding to the three categories whose number of differential genes is greater than or equal to 3. Sort the top 10 entries for each GO entry according to the -log10 p-value from small to large, and display them in the bar chart. E Enrichment analysis of KEGG pathways involved by the module genes. The y-axis in the graph corresponds to the names of pathways; The X-axis represents the ratio of DEGs in a specific pathway to the total number of genes in that pathway. A higher value indicates a greater proportion of DEGs in the pathway; The bubbles on the plot represent the number of DEGs-the larger the bubble, the more DEGs are present in that particular pathway. The significantly enriched GO terms and KEGG pathways (Fisher’s exact test, q < 0.05) in (D) and (E) are shown in “Results” section. F The figure displays a co-expression correlation heatmap analysis of neuro-metabolic pathway genes within modular gene clusters. Genes on the y-axis are derived from cecal tissue samples, while those on the x-axis are from cerebral cortex tissue samples. The small squares within the plot depict the correlation patterns of gene expression levels between the tissue samples: red signifies a positive correlation, blue indicates a negative correlation, and darker shades reflect stronger correlations. Statistically significant Pearson correlations are denoted as follows: *p < 0.05; **p < 0.01.