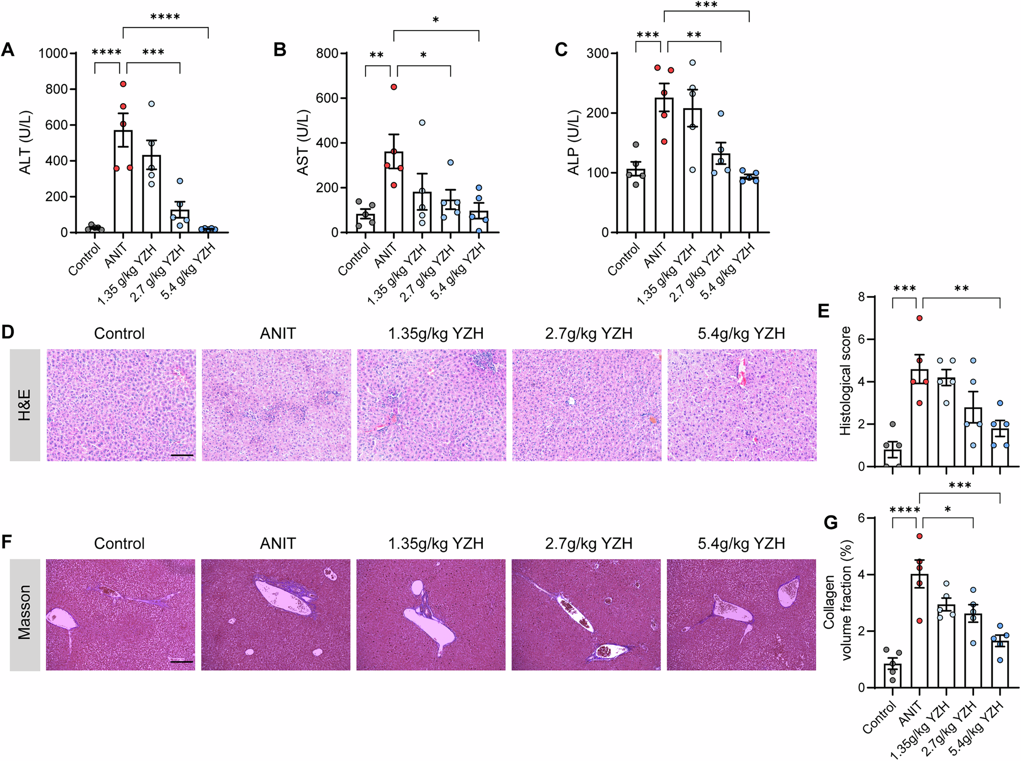
Fig. 1: YZH protects mice against cholestatic liver injury.

A Serum ALT in each group. B Serum AST in each group. C Serum ALP in each group. D Representative images of liver sections after staining with H&E (100 μm). E Quantification of histological score. F Representative images of liver sections after staining with Masson (200 μm). G Quantification of collagen volume fraction (%). Data are represented as mean ± SEM (n = 5). *p < 0.05, **p < 0.01, ***p < 0.001, ****p < 0.0001. YZH Yinzhihuang, ANIT alpha-naphthyl isothiocyanate, ALT alanine aminotransferase, AST aspartate transaminase, ALP alkaline phosphatase, H&E hematoxylin and eosin.