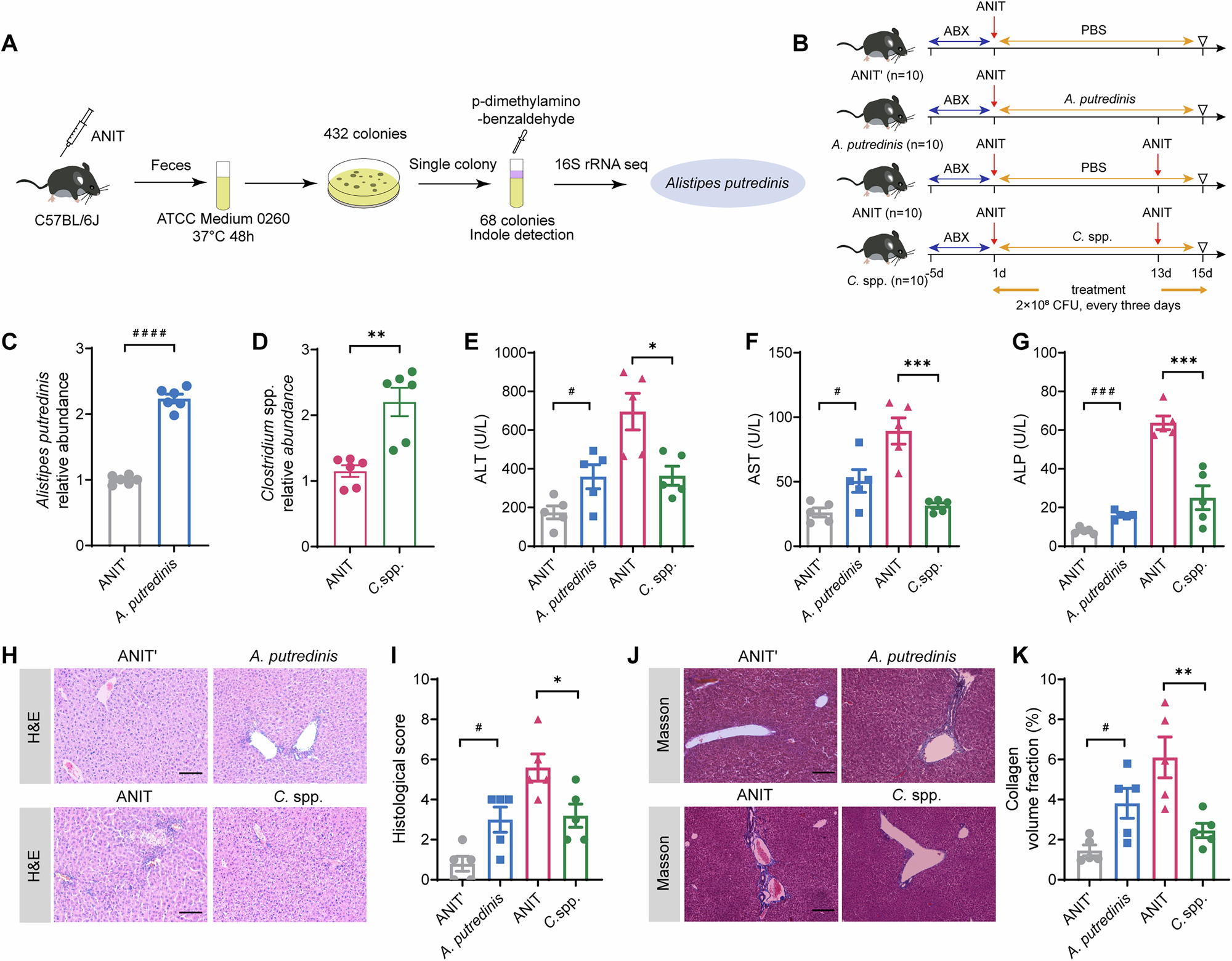
Fig. 3: A. putredinis aggravates the cholestatic phenotype, and C. spp. alleviates intrahepatic cholestasis.

A Schematic overview of the procedures used for screening A. putredinis microbes. B The experimental design scheme. C Relative abundance of A. putredinis in stool samples measured by qPCR (n = 6). D Relative abundance of C. spp. in stool samples measured by qPCR (n = 6). E Serum ALT in each group (n = 5). F Serum AST in each group (n = 5). G Serum ALP in each group (n = 5). H Representative images of liver sections after staining with H&E (100 μm). I Quantification of histological score (n = 5). J Representative images of liver sections after staining with Masson (100 μm (top) ann 200 μm (bottom). K Quantification of collagen volume fraction (%) (n = 5). Data are represented as mean ± SEM. #p < 0.05, ##p < 0.01, ###p < 0.001, ####p < 0.0001 vs. ANIT’. *p < 0.05, **p < 0.01, ***p < 0.001 vs. ANIT. ANIT alpha-naphthyl isothiocyanate, ANIT’ single ANIT dose, 16S rRNA 16S ribosomal RNA, A. putredinis Alistipes putredinis, C. spp.Clostridium spp., CFU colony forming unit, ALT alanine aminotransferase, AST aspartate transaminase, ALP alkaline phosphatase, H&E hematoxylin and eosin, qPCR quantitative polymerase chain reaction.