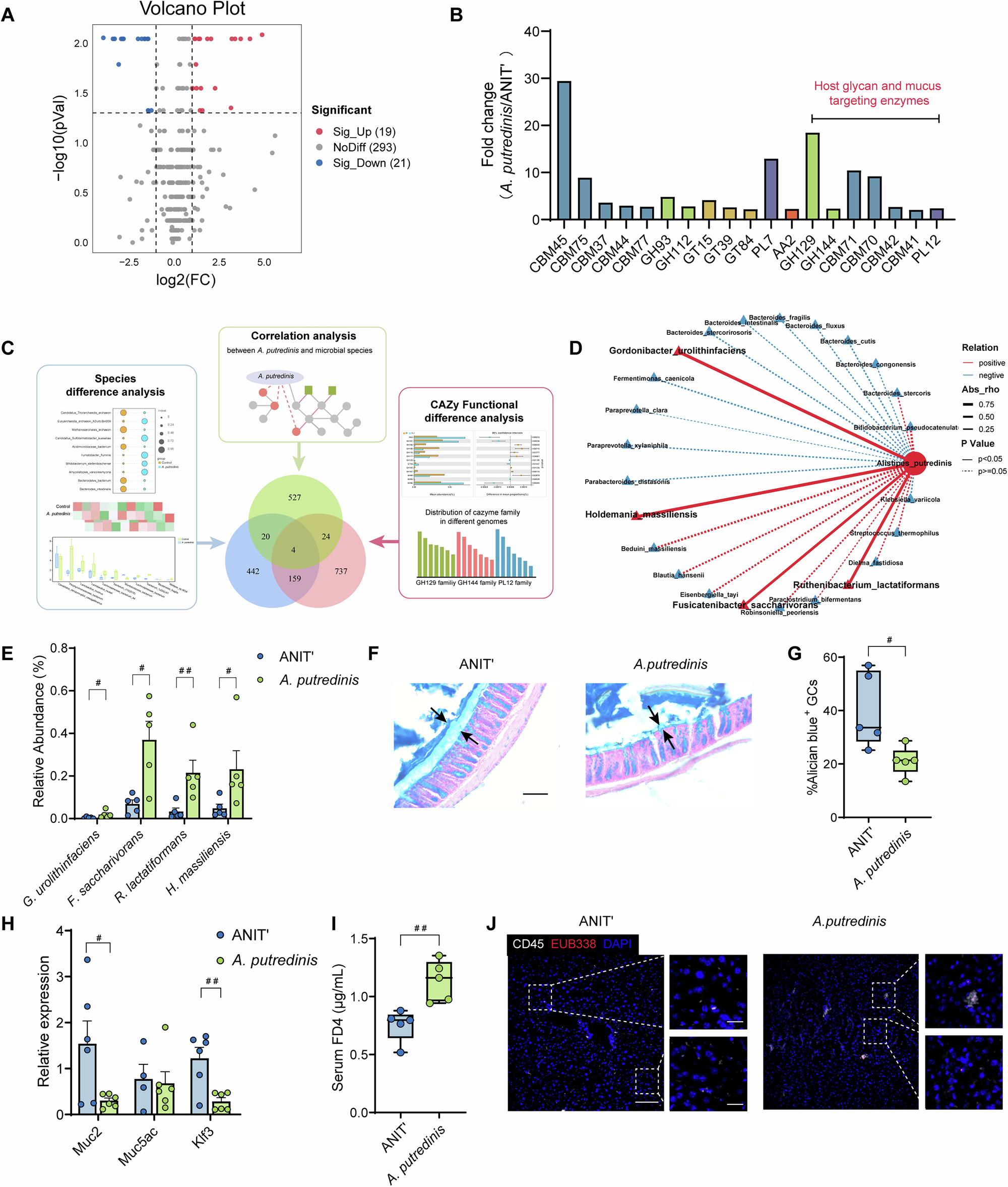
Fig. 5: A. putredinis promotes degradation of mucus and disruption of barrier function and screening of effective compounds of YZH.

A The volcano plot depicts the fold change and p-value distribution of CAZymes database analysis after shotgun metagenomic sequencing analysis of control and A. putredinis group feces. Red points indicate p < 0.05 and FC of >2; blue points indicate p value < 0.05 and FC of <0.5 (n = 5). B Positive fold-changes in CAZymes database between two group comparisons. Only CAZyme families (x axis) in which >2-fold changes and p < 0.05 (Student’s t test) were listed. C Schematic representation of A. putredinis-regulated carbohydrase-associated bacteria. (Left panel analysis of bacteria differentially upregulated by A. putredinis gavage; center panel, analysis of correlation of bacteria with A. putredinis; right panel, analysis of bacteria expressing differential carbohydrases). D Correlation network of A. putredinis with other bacteria significantly upregulated by A. putredinis and expressing carbohydrases. The red line represents positive correlation and the blue line represents negative correlation. The solid line indicates p < 0.05 and the dotted line indicates p > =0.05. Line thickness denotes the correlation strength. E Relative abundance of indicated bacteria (n = 5). F Alcian blue was performed in colon sections. Scale bar: 100 μm. G Proportion of Alcian blue+ GCs in different colon regions (n = 5). H mRNA levels of Muc2, Muc5ac and Klf3 in colon (n = 6). I Serum level of FD4 (n = 5). J Representative images of liver sections after staining with eubacteria (red), CD45 (white), and DAPI (blue). Scale bar: 100 μm (left) and 20 μm (right). Data are represented as mean ± SEM. #p < 0.05, ##p < 0.01 vs. ANIT’. ANIT alpha-naphthyl isothiocyanate, ANIT’ single ANIT dose, FC fold change, CBM carbohydrate-binding module, GH glycoside hydrolase, GT glycosyltransferase, PL polysaccharide lyase, AA auxiliary activity, CAZymes carbohydrate-active enZYmes, Abs_rho absolute spearman’s rank correlation coefficient, G. urolithinfaciens Gordonibacter urolithinfaciens, F. saccharivorans Fusicatenibacter saccharivorans, R. lactatiformans Ruthenibacterium lactatiformans, H. massiliensis Holdemania massiliensis, GCs goblet cells, Mucmucin, Klf3 kruppel-like factor 3, FD4 4 kDa fluorescein isothiocyanate dextran.