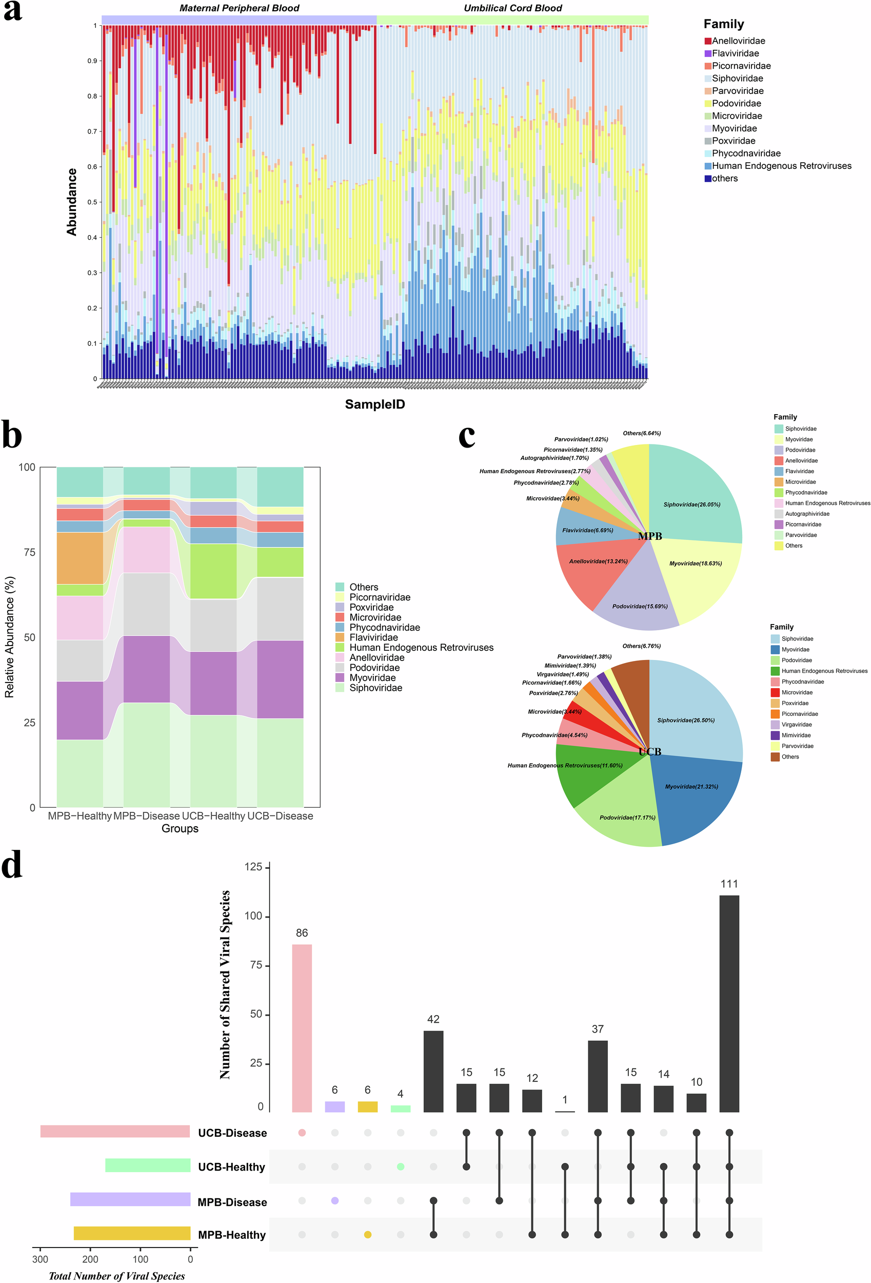
Fig. 1: Analysis of the composition of the maternal and infant umbilical cord blood virome.

a Comparison of community composition at the viral family level in the maternal and umbilical cord blood samples. The stacked bar chart shows the relative abundance of the top 11 viral families in maternal peripheral blood and neonatal umbilical cord blood, with the remaining viral families grouped under “others”. Detailed information on the number of samples pooled per library is provided in Supplementary Data 1. b Based on maternal health status and sample type, the bar chart shows the top 10 viral families in relative abundance across four groups, with the remaining viral families grouped under “others”. c Pie charts showing the relative abundance composition of viral families in maternal peripheral blood (MPB) and umbilical cord blood (UCB). Only the top 11 viral families by read count are listed, with the remaining low-abundance viral families grouped under “others”. d UpSet plot showing the number of shared viral species across the four groups. Filled dots with connected vertical lines represent intersections, and unfilled dots in light gray represent sets that do not belong to the intersections. The vertical bars represent the number of viral species within the intersections, and the horizontal bars represent the total number of viral species in each group.