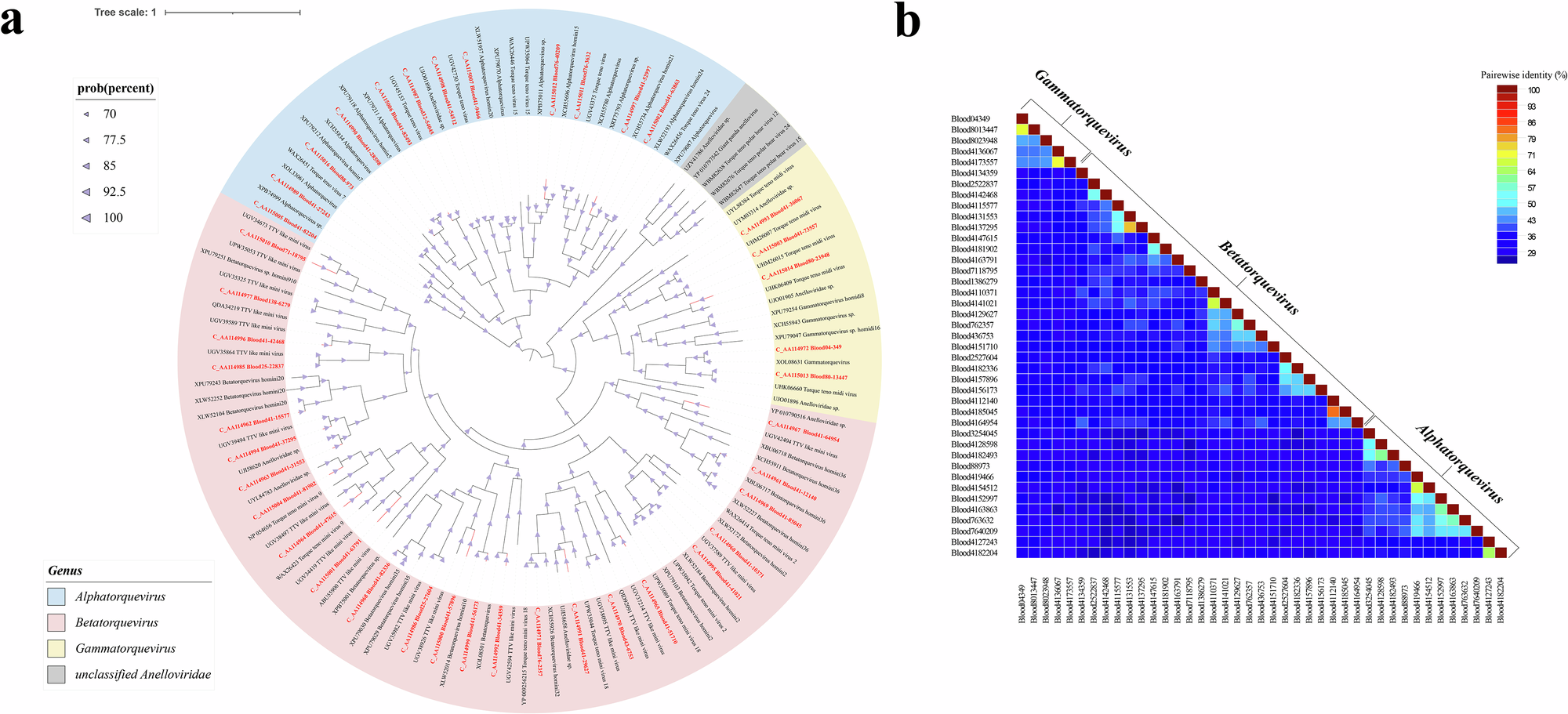
Fig. 6: Phylogenetic relationship analysis of Anelloviridae.

a Phylogenetic tree constructed based on the amino acid sequences of ORF1 and visualized with iTOL. Names in red indicate sequences obtained in this study. The scale bar represents the number of amino acid substitutions per site. b Whole-genome sequence similarity analysis of Anelloviruses assembled from individual libraries. The analysis was performed on near-complete genomes derived from each specific library, illustrating the genetic relationships and clear demarcations among the genera Alphatorquevirus, Betatorquevirus, and Gammatorquevirus.