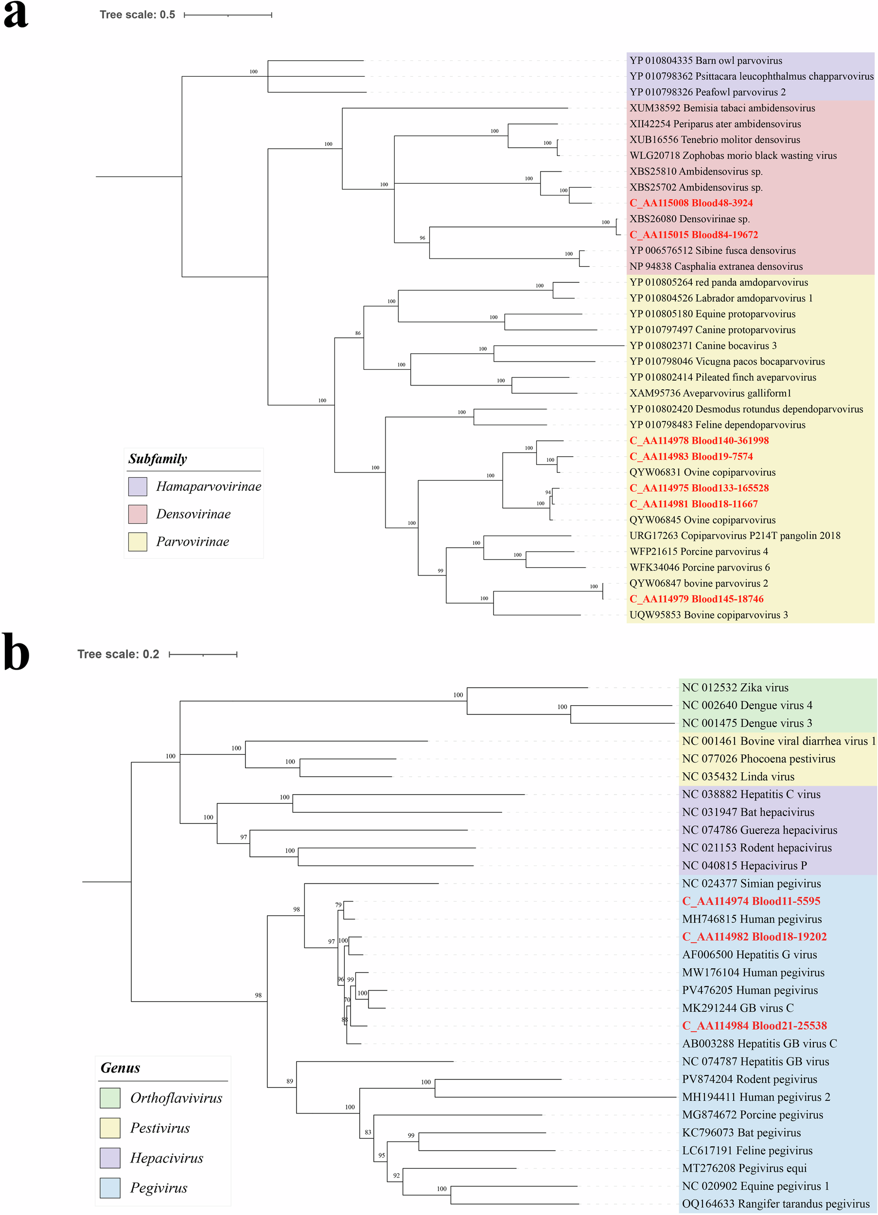
Fig. 8: Phylogenetic relationship analysis of Parvoviridae and Flaviviridae.

a Phylogenetic tree constructed based on the amino acid sequences of the NS1 protein of parvoviruses, with sequences obtained in this study highlighted in red. b Phylogenetic tree constructed based on the nucleotide sequences of the RNA-dependent RNA polymerase (RdRp) region of flaviviruses, with viruses identified in this study highlighted in red.